搜索
      上传资料 赚现金

      四川省自贡市2024_2025学年高二化学上学期第一次月考试题含解析

      • 2.06 MB
      • 2025-08-07 07:47:08
      • 37
      • 0
      • 教习网2972821
      加入资料篮
      立即下载
      四川省自贡市2024_2025学年高二化学上学期第一次月考试题含解析第1页
      1/19
      四川省自贡市2024_2025学年高二化学上学期第一次月考试题含解析第2页
      2/19
      四川省自贡市2024_2025学年高二化学上学期第一次月考试题含解析第3页
      3/19
      还剩16页未读, 继续阅读

      四川省自贡市2024_2025学年高二化学上学期第一次月考试题含解析

      展开

      这是一份四川省自贡市2024_2025学年高二化学上学期第一次月考试题含解析,共19页。试卷主要包含了选择题,非选择题等内容,欢迎下载使用。
      一、选择题(本题包括14小题,每小题3分,共42分。每小题只有一个选项符合题意)
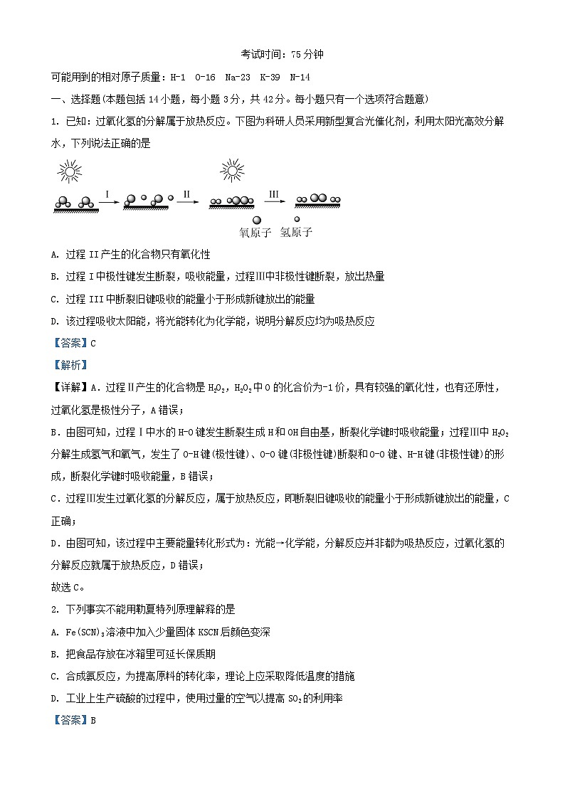
      1. 已知:过氧化氢的分解属于放热反应。下图为科研人员采用新型复合光催化剂,利用太阳光高效分解水,下列说法正确的是
      A. 过程II产生的化合物只有氧化性
      B. 过程I中极性键发生断裂,吸收能量,过程Ⅲ中非极性键断裂,放出热量
      C. 过程III中断裂旧键吸收的能量小于形成新键放出的能量
      D. 该过程吸收太阳能,将光能转化为化学能,说明分解反应均为吸热反应
      【答案】C
      【解析】
      【详解】A.过程Ⅱ产生的化合物是H2O2,H2O2中O的化合价为-1价,具有较强的氧化性,也有还原性,过氧化氢是极性分子,A错误;
      B.由图可知,过程Ⅰ中水的H-O键发生断裂生成H和OH自由基,断裂化学键时吸收能量;过程Ⅲ中H2O2分解生成氢气和氧气,发生了O-H键(极性键)、O-O键(非极性键)断裂和O-O键、H-H键(非极性键)的形成,断裂化学键时吸收能量,B错误;
      C.过程Ⅲ发生过氧化氢的分解反应,属于放热反应,即断裂旧键吸收的能量小于形成新键放出的能量,C正确;
      D.由图可知,该过程中主要能量转化形式为:光能→化学能,分解反应并非都为吸热反应,过氧化氢的分解反应就属于放热反应,D错误;
      故选C。
      2. 下列事实不能用勒夏特列原理解释的是
      A. Fe(SCN)3溶液中加入少量固体KSCN后颜色变深
      B. 把食品存放在冰箱里可延长保质期
      C. 合成氨反应,为提高原料的转化率,理论上应采取降低温度的措施
      D. 工业上生产硫酸的过程中,使用过量的空气以提高SO2的利用率
      【答案】B
      【解析】
      【详解】A.Fe(SCN)3溶液中存在化学平衡Fe(SCN)3Fe3++3SCN-,加入固体KSCN后SCN-浓度增大,平衡逆向移动,溶液颜色变深,可用勒夏特列原理解释,A正确;
      B.食物放在冰箱中保存,温度较低时反应速率慢,食品变质速率慢,可延长保质期,不能用勒夏特列原理解释,B错误;
      C.合成氨反应为放热反应,降低温度化学平衡正向移动,原料转化率提高,可用勒夏特列原理解释,C正确;
      D.工业上生产硫酸,使用过量的空气,增大了氧气的浓度,则二氧化硫与氧气反应生成三氧化硫的化学平衡正向移动,二氧化硫的转化率提高,可用勒夏特列原理解释,D正确;
      故答案选B。
      3. 下列依据热化学方程式得出的结论正确的是
      A. 正丁烷(g)⇌异丁烷(g) ,则正丁烷比异丁烷稳定
      B. ,则燃烧热为
      C. ,则稀和稀完全反应生成1时,放出57.3kJ热量
      D. ; ,则
      【答案】D
      【解析】
      【详解】A.正丁烷(g)⇌异丁烷(g) ,则等质量的正丁烷能量比异丁烷高,能量越低越稳定,则异丁烷比正丁烷稳定,故A错误;
      B.乙烯是燃烧热是1ml乙烯完全燃烧生成二氧化碳和液态水放出的能量, 中水是气态,则的燃烧热不是,故B错误;
      C. ,稀和稀完全反应除生成水外还生成硫酸钡沉淀,析出沉淀也会放出热量,则稀和稀完全反应生成1时,放出大于57.3kJ热量,故C错误;
      D.等质量时,固态硫的能量小于气态硫,物质的量相等的固态硫完全燃烧放出的热量小于气态硫, ; ,则,故D正确;
      选D。
      4. 在密闭容器中发生反应 ,测得随反应时间(t)的变化如图所示,下列判断不正确的是
      A. 0~5min内,
      B. 10min时,改变的外界条件可能是温度
      C. 恒温下,缩小容器体积,达到新平衡时比原平衡时的小
      D. 10~12min时间内,反应的平衡常数逐渐减小
      【答案】D
      【解析】
      【详解】A.由图可知,5min时甲烷的浓度为0.50ml/L,则0~5min内,甲烷的反应速率为=0.1 ml/(L·min),故A正确;
      B.由图可知,10min条件改变的瞬间,甲烷的浓度不变,随后甲烷的浓度减小,说明平衡向正反应方向移动,该反应是气体体积增大的吸热反应,则改变的外界条件可能是升高温度,或增大水蒸气的浓度,或减小生成物的浓度,故B正确;
      C.该反应是气体体积增大的反应,恒温下,缩小容器体积,气体压强增大,平衡向逆反应方向移动,所以达到新平衡时氢气的物质的量减小,故C正确;
      D.由图可知,10min条件改变的瞬间,甲烷的浓度不变,随后甲烷的浓度减小,说明平衡向正反应方向移动,该反应是气体体积增大的吸热反应,则改变的外界条件可能是升高温度,或增大水蒸气的浓度,或减小生成物的浓度,则10~12min时间内,反应的平衡常数可能增大或不变,不可能减小,故D错误;
      故选D。
      5. 某温度下,反应CH2=CH2(g)+H2O(g)CH3CH2OH(g)在密闭容器中达到平衡,下列说法正确的是
      A. 增大压强,,平衡常数增大
      B. 加入催化剂,平衡时的浓度增大
      C. 恒容下,充入一定量的,平衡向正反应方向移动
      D. 恒容下,充入一定量的,的平衡转化率增大
      【答案】C
      【解析】
      【详解】A.该反应是一个气体分子数减少的反应,增大压强可以加快化学反应速率,正反应速率增大的幅度大于逆反应的,故v正> v逆,平衡向正反应方向移动,但是因为温度不变,故平衡常数不变,A不正确;
      B.催化剂不影响化学平衡状态,因此,加入催化剂不影响平衡时CH3CH2OH(g)的浓度,B不正确;
      C.恒容下,充入一定量的H2O(g),H2O(g)的浓度增大,平衡向正反应方向移动,C正确;
      D.恒容下,充入一定量CH2=CH2 (g),平衡向正反应方向移动,但是CH2=CH2 (g)的平衡转化率减小,D不正确;
      综上所述,本题选C。
      6. 在体积可变的容器中发生反应,当增大压强使容器体积缩小时,化学反应速率加快,其主要原因是
      A. 分子运动速率加快,使反应物分子间的碰撞次数增加
      B. 反应物分子的能量增加,活化分子百分数增大,有效碰撞次数增加
      C. 活化分子百分数未变,但单位体积内活化分子数增加,有效碰撞次数增加
      D. 分子间距离减小,使所有的活化分子间的碰撞都成为有效碰撞
      【答案】C
      【解析】
      【详解】A.由于温度不变,因此分子运动速率不变,A错误;
      B.由于温度不变,因此反应物分子的能量不变,活化分子百分数不变,B错误;
      C.增大压强使容器体积缩小时,单位体积内反应物浓度增大,则单位体积活化分子数增加,有效碰撞次数增加,C正确;
      D.单位体积内分子间的碰撞不一定是有效碰撞,只有取向合适发生反应,才是有效碰撞,D错误;
      故选C。
      7. 在一个绝热的、容积固定的密闭容器中,发生可逆反应mA(g)+nB(g)pC(g)+qD(g)(m、n、p、q为任意正整数)。下列能说明该可逆反应达到平衡状态的是( )
      ①混合气体的密度不再发生变化 ②体系的温度不再发生变化 ③A的转化率不再改变 ④各组分的百分含量不再改变 ⑤反应速率v(A)∶v(B)∶v(C)∶v(D)=m∶n∶p∶q
      A. ②③④B. ①③⑤C. ②④⑤D. ①②③④⑤
      【答案】A
      【解析】
      【分析】根据化学平衡状态的特征解答,当反应达到平衡状态时,正逆反应速率相等,各物质的浓度、百分含量不变,以及由此衍生的一些量也不发生变化。
      【详解】①体系的密度一直不变,故错误;
      ②体系的温度不再改变,说明正逆反应速率相等,达平衡状态,故正确;
      ③A 转化率不再改变,说明消耗与生成速率相等,达平衡状态,故正确;
      ④各组分的百分含量不再改变,说明正逆反应速率相等,达平衡状态,故正确;
      ⑤只要反应发生就有反应速率v(A)∶v(B)∶v(C)∶v(D)=m∶n∶p∶q,故错误;
      答案选A。
      【点睛】解题时要注意,选择判断的物理量,随着反应的进行发生变化,当该物理量由变化到定值时,说明可逆反应到达平衡状态。
      8. 黑火药是中国古代的四大发明之一,其爆炸的热化学方程式为 。
      已知:碳的燃烧热; ;

      则x为
      A. B. C. D.
      【答案】A
      【解析】
      【详解】碳的燃烧热ΔHl=akJ•ml-1,其热化学方程式为C(s)+O2(g)=CO2(g)ΔHl=akJ/ml ①
      S(s)+2K(s)=K2S(s) ΔH2=bkJ/ml ②
      2K(s)+N2(g)+3O2(g)=2KNO3(s) ΔH3=ckJ/ml ③
      根据盖斯定律,①×3+②-③得S(s)+2KNO3(s)+3C(s)=K2S(s)+N2(g)+3CO2(g),ΔH=xkJ/ml,则ΔH=xkJ/ml=(3a+b-c)kJ/ml,所以x=3a+b-c;
      选A。
      9. 用活性炭与反应:为 来消除氮氧化物产生的空气污染。下列说法正确的是
      A. 增加活性炭质量,正反应速率加快
      B. 该反应平衡常数的表达式为
      C. 该反应中消耗,转移电子的数目为
      D. 该反应到达平衡后,升高温度,正反应速率减慢,逆反应速率加快
      【答案】C
      【解析】
      【详解】A.活性炭是固体,增加固体的量,反应速率不变,A错误;
      B.反应平衡常数的表达式为,固体不代入平衡常数表达式,B错误;
      C.反应2C(s)+2NO2(g) ⇌2CO2(g)+N2(g)中,N的化合价由+4价降低为0价,消耗1mlNO2有4ml电子转移,即个电子转移,C正确;
      D.升高温度,正逆反应速率均加快,D错误;
      故选:C。
      10. 对于可逆反应 ,下列四个图像及其描述正确的是
      A. 图1表示压强对B%的影响,且a的压强大
      B. 图2表示温度对该反应速率的影响
      C. 图3表示压强/温度对C%的影响,温度高
      D. 图4表示压强对该反应速率的影响
      【答案】A
      【解析】
      【详解】A.该反应前后气体分子数相等,增大压强反应速率加快,但平衡不移动,则B%不变,结合图像可知a先到达平衡,则a对应的反应速率越快,压强大,故A正确;
      B.温度升高,正逆反应速率均加快,故B错误;
      C.压强一定时,降低温度,平衡正向移动,C%增大,则温度低,故C错误;
      D.该反应前后气体分子数相等,增大压强正、逆反应速率同等程度增大,故D错误;
      故选:A。
      11. 将固体置于密闭容器中,在一定温度下发生下列反应:①,②。达到平衡时:,,则此温度下反应①的平衡常数为
      A. 20B. 15C. 25D. 12
      【答案】A
      【解析】
      【详解】平衡时c(H2)=0.5ml/L,可知反应②分解消耗HI的浓度为c(HI)分解=0.5ml/L×2=1ml/L,故反应①生成c(HI)=4ml•L-1+2×0.5ml•L-1=5ml•L-1,由于氨气没有在反应②转化,则c(NH3)平衡=c(HI)=5ml/L,平衡时c(HI)平衡=4ml/L,此温度下反应①的平衡常数为K=c(NH3)平衡•c(HI)平衡=5×4=20,A正确;
      故选:A。
      12. 对于反应,科学家根据光谱学研究提出如下反应历程:
      第一步:快速平衡
      第二步:慢反应
      第三步:快反应
      其中可近似认为第二步反应不影响第一步的平衡。下列叙述正确的是
      A. 若第一步反应,则升高温度,减小,增大
      B. 第二步反应的活化能大于第三步的活化能
      C. 第三步反应中与的每一次碰撞都是有效碰撞
      D. 反应的中间产物只有
      【答案】B
      【解析】
      【详解】A.不管△H0,升高温度,v正和v逆均增大,A错误;
      B.第二步反应为慢反应,第三步反应为快反应,活化能越大反应速率越慢,则第二步反应的活化能大于第三步的活化能,B正确;
      C.根据有效碰撞理论可知,任何化学反应的发生都需要有效碰撞,但每一次碰撞不一定是有效碰撞,C错误;
      D.反应的中间产物有N2O2和N2O,D错误;
      故选:B。
      13. 下列装置不能达到相应实验目的的是
      A. AB. BC. CD. D
      【答案】A
      【解析】
      【详解】A.金属搅拌器导热,会导致热量损失。测中和热的时候,应该用玻璃搅拌器,A不能达到实验目的;
      B.用②装置可以测定单位时间内生成的氢气的体积,进而求出氢气的生成速率,B能达到实验目的;
      C.左右两个烧瓶所放入烧杯的温度不同,则二氧化氮转化为四氧化二氮的量不同,颜色不同,C能达到实验目的;
      D.Fe3+和Cu2+的浓度相同,阴离子相同,通过产生气泡的速率判断催化效果,D能达到实验目的;
      故选:A。
      14. 已知:通常状态下,由最稳定单质生成1某纯物质的热效应称为该物质的标准摩尔生成焓(),单质的标准摩尔生成焓为0。部分物质的标准摩尔生成焓如表所示:
      乙炔()三聚化制苯()是重要的有机合成反应,具有高效、快速等优点。下列说法错误的是
      A. 的燃烧热为
      B.
      C.
      D.
      【答案】C
      【解析】
      【详解】A.由标准摩尔生成焓和燃烧热的定义可知,的标准摩尔生成焓即为的燃烧热,故A正确;
      B.标准摩尔生成焓即为2ml与1ml反应时放出的热量,则热化学方程式 正确,故B正确;
      C.由信息可得热化学方程式:① ;② ,根据盖斯定律,反应可由②-3①得到,则,故C错误;
      D.① ;
      ③ ;
      ④ ;
      根据盖斯定律,反应可由2×③-①+④得到,则,故D正确;
      故选:C。
      二、非选择题
      15. 苯乙烯是一种很重要的有机化学原料,用途十分广泛。乙苯催化脱氢可生成苯乙烯。反应如下:

      (1)在体积为的恒温密闭容器中通入乙苯蒸气,后达到平衡,测得氢气的浓度是。
      ①用乙苯表示该反应的反应速率为___________。
      ②保持温度和容器体积不变,向上述平衡体系中再通入氢气和乙苯蒸气,则___________(填“大于”、“小于”或“等于”)。
      (2)为提高乙苯的平衡转化率,可采取的措施有___________、___________。
      (3)实际生产时该反应在恒压条件下进行,且向乙苯蒸气中掺入水蒸气,利用热力学数据计算得到温度和投料比(y)对乙苯的平衡转化率的影响如图所示。
      ①图中投料比的大小顺序为___________,理由是___________,
      ②图中A、B、C三点对应平衡常数大小顺序为___________(用表示)。
      ③向乙苯中掺入水蒸气,可防止催化剂表面产生积碳,消除积碳的化学方程式为___________。
      【答案】(1) ①. 0.25 ml·L-1·min-1 ②. 等于
      (2) ①. 升高温度 ②. 降低压强
      (3) ①. ②. 该反应是气体分子数增大的反应,恒压条件下,充入水蒸气,相当于减压,扩大容器体积,平衡正向移动程度增大,乙苯平衡转化率增大 ③. ④.
      【解析】
      【小问1详解】
      ①反应(g) (g)+H2(g),达到平衡时,氢气的浓度是 ,则也为,为,乙苯蒸汽的反应速率为:;
      ②根据分析可知,,维持温度和容器体积不变,向上述平衡中再通入1.5ml氢气和1.5ml乙苯蒸汽,=0.5=K,平衡不移动,则v正等于v逆。
      【小问2详解】
      该反应为是吸热反应,且是气体体积增大的反应,要提高乙苯的平衡转化率,即平衡正向移动,因此可采取的措施有:升高温度、降低压强。
      【小问3详解】
      ①反应在恒压条件下进行,,可看作是充入的乙苯不变,增加充入水蒸气的量,相当于减压,扩大容器体积,而该反应正向气体分子数增大,减小压强平衡正向移动,提高可乙苯的转化率,因此乙苯的平衡转化率大,对应的y即投料比大,即,故答案为:;该反应是气体分子数增大的反应,恒压条件下,充入水蒸气,相当于减压,扩大容器体积,平衡正向移动程度增大,乙苯平衡转化率增大;
      ②由图象可知,温度升高苯乙烯的转化率增大,则升温时平衡正反应方向移动,正反应方向为吸热反应,升温K增大,且K只受温度影响,温度不变,K不变,因此A、B、C三点对应平衡常数大小顺序为;
      ③恒压条件下,向乙苯中掺入水蒸气,其原因:防止催化剂表面产生积碳,利用碳和水蒸气反应生成CO和氢气,其化学方程式为;总压不变,加入水蒸气,乙苯分压减小,Qp小于Kp,平衡正向移动,乙苯的平衡转化率增大。
      16. I.肼()是一种良好的火箭推进剂,其与适当的氧化剂(如过氧化氢、氧气等)配合,可组成比冲最高的可贮存液体推进剂。
      (1)液态肼和液态过氧化氢混合反应时,即产生大量氮气和水蒸气,并放出大量热。若每消耗16g液态肼,放出321kJ的热量,则该反应的热化学方程式为_______。
      (2)已知反应有关物质的化学键键能(拆开化学键所需要的能量)如下:则该反应 _______。
      (3)已知: ,若 ,则的燃烧热为_______。
      II.实验室用盐酸溶液和如图所示装置进行中和反应反应热的测定实验,得到如表所示数据:
      (4)实验时使用的仪器a的名称_______。
      (5)稍过量的溶液原因是_______。
      (6)根据表中所测数据进行计算,则该实验测得的中和热_______[假设盐酸和溶液的密度按计算,反应后混合溶液的比热容(c)按计算]。
      (7)上述实验测得中和热的数值小于,产生偏差的原因可能是_______(填字母)。
      A. 量取盐酸溶液时仰视读数
      B. 一次性把溶液倒入盛有盐酸小烧杯中
      C. 用温度计测量盐酸起始温度后直接测量溶液的温度
      D. 用铜丝代替玻璃搅拌器搅拌
      【答案】(1)
      (2)-92 (3)
      (4)玻璃搅拌器 (5)保证盐酸被完全中和
      (6)-50.16 (7)CD
      【解析】
      【小问1详解】
      液态肼和液态过氧化氢反应生成氮气和水蒸气,反应方程式为,每消耗16g液态肼,放出321kJ的热量,则消耗1ml液态肼放出642kJ的热量,则该反应的热化学方程式为 ;
      【小问2详解】
      由∆H=反应物的总键能-生成物的总键能,即∆H= (946+3×463-391×6)kJ/ml=-92kJ/ml;
      【小问3详解】
      ① ,
      ② ,
      的燃烧热的反应方程式为,根据盖斯定律,该反应可由①-2×②得,则=,则的燃烧热为;
      【小问4详解】
      该装置为量热计,仪器a的名称是环形玻璃搅拌器;
      【小问5详解】
      稍过量的溶液可确保盐酸充分反应,从而提高实验数据的准确性;
      【小问6详解】
      三组实验的温度差分别为:;,,则三次温度的平均差值为:,反应生成n(H2O)=n(HCl)= ,则中和热;
      【小问7详解】
      A.量取盐酸溶液时仰视读数,导致盐酸体积偏大,则放热增大,所测中和热数值偏大,故A不选;
      B.一次性把溶液倒入盛有盐酸的小烧杯中,可较少热量损失,属于正确操作,故B不选;
      C.用温度计测量盐酸起始温度后直接测量溶液的温度,温度计上残留的盐酸会与NaOH反应,导致NaOH被消耗热量损失,则所测中和热数值偏低,故C选;
      D.用铜丝代替玻璃搅拌器搅拌,铜丝导热,使得热量损失,则所测中和热数值偏低,故D选;
      故选:CD。
      17. I.某研究小组为研究外界条件对化学反应速率的影响,设计实验如下。
      (1)硫代硫酸钠与稀硫酸生成淡黄色沉淀和刺激性气味气体,写出该反应的离子方程式___________。
      (2)根据“控制变量”的原则,实验①②研究的是___________对化学反应速率的影响。
      (3)实验①③研究浓度对化学反应速率的影响,则V2=___________。
      (4)t1、t2、t3由大到小的顺序是___________。
      II.测定1 ml/L的硫酸与锌粒和锌粉反应的速率,设计如图装置:
      (5)装置图Ⅰ中盛有硫酸的仪器名称是___________。
      (6)如何检查图Ⅰ装置的气密性___________。
      (7)按照图Ⅰ装置实验时,限定了两次实验时间均为10 min,还需要测定的另一个数据是 ___________。
      (8)如果将图Ⅰ中的注射器改为图Ⅱ,该装置___________(填“能”或“不能”)测定硫酸与锌粒和锌粉反应的速率。
      【答案】(1)+2H+ = SO2↑+S↓+H2O
      (2)温度 (3)1
      (4)t3>t1>t2
      (5)分液漏斗 (6)关闭分液漏斗活塞,将注射器活塞向外拉动一段距离后松手,一段时间后活塞恢复之前的位置,说明装置气密性良好
      (7)收集到气体的体积
      (8)能
      【解析】
      【分析】控制变量法研究外界条件对化学反应速率的影响,实验①和②,探究其他条件一定时,温度对化学反应速率的影响;实验①和③,探究其他条件一定时,反应物的浓度对反应速率的影响。实验II中,其他条件一定时,固体接触面积越大,反应速率越快,可以通过测定单位时间内产生氢气的体积的大小来比较化学反应速率的快慢。
      【小问1详解】
      硫代硫酸钠与稀硫酸反应生成S和SO2,离子方程式为。
      【小问2详解】
      根据“控制变量”的原则,实验①和②的变量是温度,因此探究的是温度对化学反应速率的影响。
      【小问3详解】
      实验①③的变量是Na2S2O3溶液的浓度,要控制H2SO4溶液浓度相同,溶液的总体积相同,故V2=1mL。
      【小问4详解】
      温度越高,反应速率越快;浓度越大,反应速率越快,因此出现浑浊的时间t3>t1>t2。
      【小问5详解】
      装置图Ⅰ中盛有硫酸的仪器名称是分液漏斗。
      【小问6详解】
      检查图I装置气密性的方法是关闭分液漏斗活塞,将注射器活塞向外拉动一段距离后松手,一段时间后活塞恢复之前的位置,说明装置气密性良好。
      【小问7详解】
      反应速率的快慢可以通过比较相同时间内产生H2的体积的大小来比较,产生气体越多,速率越快,因此需要测定10min内两次实验产生H2的体积。
      【小问8详解】
      图II用排水法收集H2,且滴定管上有刻度,可以测定H2的体积,能测定硫酸与锌粒和锌粉反应的速率。
      18. 乙烯是现代工业的重要原材料,中科院设计完成了在催化剂作用下氧化制取的新路径,发生的主要化学反应有:
      I.
      Ⅱ.
      回答下列问题:
      (1)根据盖斯定律,反应的_______。
      (2)一定条件下,向容积为1.0L的容器中通入和发生上述反应,测得乙烷的平衡转化率、乙烯的选择性与温度、压强的关系如图所示。
      (乙烯的选择性=)
      则X代表_______(填“温度”或“压强”);_______(填“>”或“”、“ ②. 温度过高,乙催化剂活性降低
      【解析】
      【小问1详解】
      根据盖斯定律,反应可由2Ⅰ-Ⅱ得到,;
      【小问2详解】
      两反应均为吸热反应,温度升高,平衡均正向移动,乙烷的转化率增大;同时两反应正向气体分子数均增加,增大压强平衡均逆向进行,则乙烷的转化率减小,结合图像曲线趋势,可知X应为温度;且;M点后温度过高,导致乙催化剂活性降低,从而使反应速率下降,则单位时间内转化率下降。
      A.用①装置测定中和反应的反应热
      B.用②装置测定氢气的生成速率(mL/s)
      C.用③装置探究温度对平衡的影响
      D.用④装置探究、对分解的催化效果
      物质
      -285.8
      -393.5
      +226.7
      +49.0
      共价键
      键能()
      946
      436
      391
      实验序号
      起始温度/℃
      终止温度/℃
      盐酸
      氢氧化钠溶液
      混合溶液
      1
      20.1
      20.1
      23.2
      2
      20.3
      20.5
      23.4
      3
      20.3
      20.5
      23.3
      实验序号
      反应温度
      加入0.1ml/LNa2S2O3溶液
      加入0.1ml/LH2SO4溶液
      加入水的体积
      出现浑浊的时间

      20℃
      2mL
      2mL
      0
      t1s

      40℃
      2mL
      V1mL
      0
      t2s

      20℃
      1mL
      2mL
      V2mL
      t3s

      相关试卷 更多

      资料下载及使用帮助
      版权申诉
      • 1.电子资料成功下载后不支持退换,如发现资料有内容错误问题请联系客服,如若属实,我们会补偿您的损失
      • 2.压缩包下载后请先用软件解压,再使用对应软件打开;软件版本较低时请及时更新
      • 3.资料下载成功后可在60天以内免费重复下载
      版权申诉
      若您为此资料的原创作者,认为该资料内容侵犯了您的知识产权,请扫码添加我们的相关工作人员,我们尽可能的保护您的合法权益。
      入驻教习网,可获得资源免费推广曝光,还可获得多重现金奖励,申请 精品资源制作, 工作室入驻。
      版权申诉二维码
      欢迎来到教习网
      • 900万优选资源,让备课更轻松
      • 600万优选试题,支持自由组卷
      • 高质量可编辑,日均更新2000+
      • 百万教师选择,专业更值得信赖
      微信扫码注册
      手机号注册
      手机号码

      手机号格式错误

      手机验证码 获取验证码 获取验证码

      手机验证码已经成功发送,5分钟内有效

      设置密码

      6-20个字符,数字、字母或符号

      注册即视为同意教习网「注册协议」「隐私条款」
      QQ注册
      手机号注册
      微信注册

      注册成功

      返回
      顶部
      学业水平 高考一轮 高考二轮 高考真题 精选专题 初中月考 教师福利
      添加客服微信 获取1对1服务
      微信扫描添加客服
      Baidu
      map