搜索
      上传资料 赚现金

      2026版高考化学一轮总复习知识梳理第九章有机化学基础第50讲化学实验常用仪器及基本操作考点二试卷

      • 490.57 KB
      • 2025-08-01 16:46:15
      • 52
      • 1
      • 教习网2972821
      加入资料篮
      立即下载
      2026版高考化学一轮总复习知识梳理第九章有机化学基础第50讲化学实验常用仪器及基本操作考点二试卷第1页
      高清全屏预览
      1/5
      2026版高考化学一轮总复习知识梳理第九章有机化学基础第50讲化学实验常用仪器及基本操作考点二试卷第2页
      高清全屏预览
      2/5
      还剩3页未读, 继续阅读

      2026版高考化学一轮总复习知识梳理第九章有机化学基础第50讲化学实验常用仪器及基本操作考点二试卷

      展开

      这是一份2026版高考化学一轮总复习知识梳理第九章有机化学基础第50讲化学实验常用仪器及基本操作考点二试卷,共5页。试卷主要包含了化学试剂的保存,化学试剂的取用,常见试纸的类型及使用,物质的溶解,物质的加热,化学仪器的洗涤,装置的气密性检查,仪器的安装、连接等内容,欢迎下载使用。
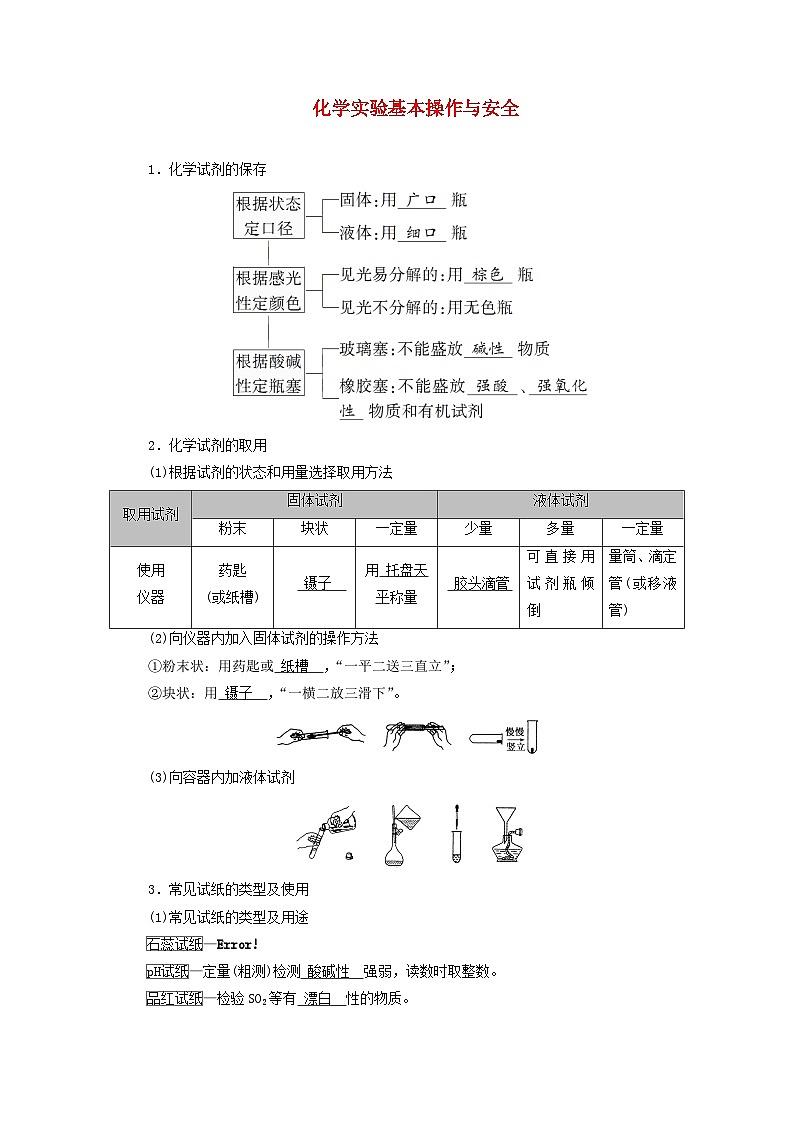
      1.化学试剂的保存
      2.化学试剂的取用
      (1)根据试剂的状态和用量选择取用方法
      (2)向仪器内加入固体试剂的操作方法
      ①粉末状:用药匙或 纸槽 ,“一平二送三直立”;
      ②块状:用 镊子 ,“一横二放三滑下”。
      (3)向容器内加液体试剂
      3.常见试纸的类型及使用
      (1)常见试纸的类型及用途
      eq \x(石蕊试纸)—eq \b\lc\|\rc\ (\a\vs4\al\c1(\f( 红色石蕊试纸 ,蓝色石蕊试纸)\b\lc\|\rc\ (\a\vs4\al\c1(\f( 定性检验碱性溶液或气体 ,定性检验酸性溶液或气体)))))
      eq \x(pH试纸)—定量(粗测)检测 酸碱性 强弱,读数时取整数。
      eq \x(品红试纸)—检验SO2等有 漂白 性的物质。
      eq \x(淀粉-KI试纸)—检验Cl2、氯水等有 氧化 性的物质。
      (2)试纸的使用方法
      ①检验溶液:取一小块pH试纸放在玻璃片或表面皿上,用 玻璃棒 蘸取液体,点在pH试纸 中部 ,观察试纸的颜色变化,等pH试纸变色后,与 标准比色卡 对照。
      ②检验气体:先用蒸馏水把试纸 润湿 ,粘在 玻璃棒 的一端,放在集气瓶口或导管口处,观察试纸的颜色变化。
      (3)注意事项
      ①不可使用pH试纸测定浓硝酸、H2O2、氯水、NaClO溶液、Ca(ClO)2溶液等具有漂白性的溶液的pH。
      ②用pH试纸测定溶液pH时无需润湿试纸,否则可能导致误差(酸性溶液测量结果偏大,碱性溶液测量结果偏小,对中性溶液无影响)。
      ③蓝色石蕊试纸检测酸性物质时,颜色由蓝变红;而红色石蕊试纸检测碱性物质时,颜色由红变蓝;(CH3COO)2Pb试纸检测H2S时,颜色由白变黑。
      4.物质的溶解
      (1)固体物质的溶解
      一般在烧杯或试管里进行,为了加速溶解,常用玻璃棒搅拌、粉碎、振荡或加热等措施,FeCl3、AlCl3等易水解的固体溶解时不能加热。
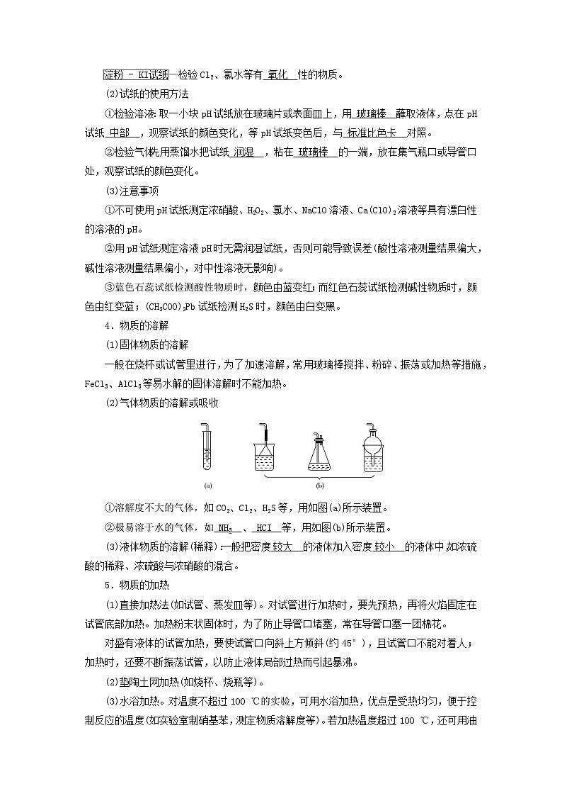
      (2)气体物质的溶解或吸收
      ①溶解度不大的气体,如CO2、Cl2、H2S等,用如图(a)所示装置。
      ②极易溶于水的气体,如 NH3 、 HCI 等,用如图(b)所示装置。
      (3)液体物质的溶解(稀释):一般把密度 较大 的液体加入密度 较小 的液体中,如浓硫酸的稀释、浓硫酸与浓硝酸的混合。
      5.物质的加热
      (1)直接加热法(如试管、蒸发皿等)。对试管进行加热时,要先预热,再将火焰固定在试管底部加热。加热粉末状固体时,为了防止导管口堵塞,常在导管口塞一团棉花。
      对盛有液体的试管加热,要使试管口向斜上方倾斜(约45°),且试管口不能对着人;加热时,还要不断振荡试管,以防止液体局部过热而引起暴沸。
      (2)垫陶土网加热(如烧杯、烧瓶等)。
      (3)水浴加热。对温度不超过100 ℃的实验,可用水浴加热,优点是受热均匀,便于控制反应的温度(如实验室制硝基苯,测定物质溶解度等)。若加热温度超过100 ℃,还可用油浴、沙浴等加热方式。
      6.化学仪器的洗涤
      (1)常用的方法
      使用毛刷,用特殊试剂或蒸馏水冲洗。
      (2)洗净的标准
      玻璃仪器内壁附着均匀的水膜,既不聚成水滴,也不成股流下。
      (3)常见残留物的洗涤
      [微点归纳] ①中学阶段,用水浴加热的有机实验有硝基苯的制取(55~60 ℃)、乙酸乙酯的水解(70~80 ℃)、银镜反应(热水浴)、蔗糖水解等。
      ②加热需要冷凝回流时,要在容器口安装长导管或球形冷凝管,如制备溴苯、硝基苯、溴乙烷、乙酸乙酯等的实验。
      7.装置的气密性检查
      检查装置气密性的基本思路是使装置内外压强不等,观察气泡或液面变化。
      (1)微热法:如图a。用酒精灯微热或用手捂热试管,导管口 产生气泡 ,停止加热或松开手后导管内 形成一段水柱 ,证明装置不漏气。
      (2)液差法:如图b、c。连接好仪器,b中夹紧弹簧夹,从长颈漏斗中注入适量水,使b中长颈漏斗内的液面高于锥形瓶中的液面,静置,若 液面位置保持不变 ,证明装置不漏气。c中,向乙管加入适量水,使乙管液面 高于 甲管液面,静置,若液面 位置保持不变 ,证明装置不漏气。
      (3)滴液法:如图d。向分液漏斗中注入适量水,关闭弹簧夹,打开分液漏斗活塞,如果 水不能持续流下 ,则证明装置气密性良好。
      (4)抽气(吹气)法:如图e、f。e中关闭分液漏斗的活塞,轻轻向外拉动或向里推动注射器的活塞,一段时间后,活塞 能回到原来的位置 ,证明装置的气密性良好。f中打开弹簧夹,向导管口吹气,如果长颈漏斗中的液面 上升 ,且停止吹气后,夹上弹簧夹,长颈漏斗液面 保持稳定 ,则证明装置的气密性良好。
      8.仪器的安装、连接
      (1)安装顺序:一般从热源开始,按 先下后上 、 从左到右 的顺序安装。
      (2)连接顺序:如图,洗气时,“长进短出”,如 a ;量气装置“短进长出”,如 b ;干燥管除杂时“大进小出”,如 c 。
      9.常见实验事故的处理
      [微点归纳] 化学实验中应该记住的几个数据
      (1)酸碱指示剂的用量一般在2~3滴。不宜多加,否则会造成较大误差。
      (2)配制一定物质的量浓度溶液时,烧杯、玻璃棒要洗涤2~3次;往容量瓶中加水时,一般加到距离刻度线1~2 cm处再改用胶头滴管定容。
      (3)酸碱中和滴定时,一般变色后半分钟内不恢复原色即可判定为滴定终点。
      (4)实验室制取硝基苯,用水浴加热,且控制水浴温度为55~60 ℃。
      (5)洗涤沉淀时向过滤器中加入蒸馏水至刚好浸没沉淀,使水自然滤出,重复2~3次。
      【正误辨析】
      (1)取用细口瓶中的液体时,取下瓶塞倒放在桌面上,倾倒液体时,瓶上的标签对着地面。( )
      [提示] × 瓶上的标签对着手心位置。
      (2)用红色石蕊试纸检验氨气的性质时,试纸需湿润。( )
      [提示] √ 用红色石蕊试纸检验氨气的性质时,试纸要湿润。
      (3)做过硫升华实验的试管用酒精洗涤。( )
      [提示] × 硫微溶于酒精,应用二硫化碳洗涤。
      (4)为防止试管炸裂,加热碳酸氢钠固体时,试管口应略向下倾斜。( )
      [提示] √ 试管口略向下倾斜,能避免生成的水蒸气冷凝成液态水回流而使试管炸裂。
      (5)做钠盐溶液的焰色试验时,用玻璃棒蘸取待测液放在酒精灯火焰上灼烧。( )
      [提示] × 不能用玻璃棒蘸取待测液。
      (6)制硝基苯时,将浓硝酸沿着内壁慢慢注入盛有浓硫酸的烧杯中,并用玻璃棒不断搅拌。( )
      [提示] × 浓硝酸密度小,浓硫酸密度大,应将浓硫酸沿着内壁慢慢注入盛有浓硝酸的烧杯中。
      (7)取用化学药品时,应特别注意观察药品包装容器上的安全警示标志。( )
      [提示] √ 注意观察药品包装容器上的安全警示标志可以区分不同药品的特点。
      (8)酒精及其他易燃物小面积失火,应该迅速使用湿抹布扑灭,钠、钾等失火应用二氧化碳灭火器扑灭。( )
      [提示] × 酒精及其他易燃物小面积失火,可迅速使用湿抹布扑盖,但是钠、钾等失火不能用二氧化碳灭火器扑灭,因为钠、钾及其燃烧产物能够与二氧化碳反应,可用沙子灭火。
      (9)用排水法收集O2结束时,先撤酒精灯,再撤导气管。( )
      [提示] × 为防止倒吸造成危险,应先撤导气管后熄酒精灯。
      (10)氢氧化钠浓溶液溅入眼中,应立即用大量水冲洗,再用稀盐酸冲洗。( )
      [提示] × 氢氧化钠浓溶液具有很强的腐蚀性,不慎溅入眼中,应该用大量清水清洗,边洗边眨眼,不能用稀盐酸冲洗,以免烧伤眼睛。
      (11)在同一层试剂橱里存放浓氨水和浓盐酸。( )
      [提示] × 浓盐酸和浓氨水都易挥发,其能够反应生成氯化铵。
      (12)少量液溴通常保存在棕色玻璃试剂瓶中,并在液溴上加少量水液封。( )
      [提示] √ 液溴容易挥发、有毒,液溴在水中溶解度较小,可在液溴上加少量水液封。取用试剂
      固体试剂
      液体试剂
      粉末
      块状
      一定量
      少量
      多量
      一定量
      使用
      仪器
      药匙
      (或纸槽)
      镊子
      用 托盘天平称量
      胶头滴管
      可直接用试剂瓶倾倒
      量筒、滴定管(或移液管)
      待清洗仪器
      污物
      清洗试剂
      做过KMnO4分解实验的试管
      MnO2
      热的浓盐酸
      做过碘升华的烧杯

      酒精
      长期存放FeCl3溶液的试剂瓶
      Fe(OH)3
      稀盐酸
      长期存放澄清石灰水的试剂瓶
      CaCO3
      稀盐酸
      做过银镜实验的试管

      稀硝酸
      做过油脂实验的试管
      油污
      热的纯碱溶液
      意外事故
      处理方法
      浓碱液溅到皮肤上
      用较多水冲洗,然后涂上 硼酸 溶液
      浓硫酸溅到皮肤上
      用大量水冲洗,然后涂上3%~5%的 NaHCO3 溶液
      不慎将酸溅到眼中
      用大量水冲洗,边洗边眨眼睛
      温度计水银球不慎碰破
      用 硫粉 覆盖
      苯酚沾到皮肤上
      用 酒精 擦洗
      重金属盐中毒
      喝大量豆浆、牛奶,并及时送医院

      相关试卷

      2026版高考化学一轮总复习知识梳理第九章有机化学基础第50讲化学实验常用仪器及基本操作考点二试卷:

      这是一份2026版高考化学一轮总复习知识梳理第九章有机化学基础第50讲化学实验常用仪器及基本操作考点二试卷,共5页。试卷主要包含了化学试剂的保存,化学试剂的取用,常见试纸的类型及使用,物质的溶解,物质的加热,化学仪器的洗涤,装置的气密性检查,仪器的安装、连接等内容,欢迎下载使用。

      2026版高考化学一轮总复习知识梳理第九章有机化学基础第50讲化学实验常用仪器及基本操作考点一试卷:

      这是一份2026版高考化学一轮总复习知识梳理第九章有机化学基础第50讲化学实验常用仪器及基本操作考点一试卷,共5页。试卷主要包含了常见可加热仪器,常用计量仪器,常见分离、提纯的仪器,其他常用仪器等内容,欢迎下载使用。

      2026版高考化学一轮总复习真题演练第九章有机化学基础第50讲化学实验常用仪器及基本操作:

      这是一份2026版高考化学一轮总复习真题演练第九章有机化学基础第50讲化学实验常用仪器及基本操作,共6页。试卷主要包含了下列实验操作或处理方法错误的是,5 ℃,密度,737 g·cm-3)≈15等内容,欢迎下载使用。

      资料下载及使用帮助
      版权申诉
      • 1.电子资料成功下载后不支持退换,如发现资料有内容错误问题请联系客服,如若属实,我们会补偿您的损失
      • 2.压缩包下载后请先用软件解压,再使用对应软件打开;软件版本较低时请及时更新
      • 3.资料下载成功后可在60天以内免费重复下载
      版权申诉
      若您为此资料的原创作者,认为该资料内容侵犯了您的知识产权,请扫码添加我们的相关工作人员,我们尽可能的保护您的合法权益。
      入驻教习网,可获得资源免费推广曝光,还可获得多重现金奖励,申请 精品资源制作, 工作室入驻。
      版权申诉二维码
      高考专区
      • 精品推荐
      • 所属专辑81份
      欢迎来到教习网
      • 900万优选资源,让备课更轻松
      • 600万优选试题,支持自由组卷
      • 高质量可编辑,日均更新2000+
      • 百万教师选择,专业更值得信赖
      微信扫码注册
      手机号注册
      手机号码

      手机号格式错误

      手机验证码 获取验证码 获取验证码

      手机验证码已经成功发送,5分钟内有效

      设置密码

      6-20个字符,数字、字母或符号

      注册即视为同意教习网「注册协议」「隐私条款」
      QQ注册
      手机号注册
      微信注册

      注册成功

      返回
      顶部
      学业水平 高考一轮 高考二轮 高考真题 精选专题 初中月考 教师福利
      添加客服微信 获取1对1服务
      微信扫描添加客服
      Baidu
      map