搜索
      上传资料 赚现金
      点击图片退出全屏预览

      山东省青岛市2024-2025学年高二下学期期中考试生物试卷(解析版)

      • 3.48 MB
      • 2025-07-31 20:19:09
      • 52
      • 0
      •  
      加入资料篮
      立即下载
      山东省青岛市2024-2025学年高二下学期期中考试生物试卷(解析版)第1页
      点击全屏预览
      1/29
      山东省青岛市2024-2025学年高二下学期期中考试生物试卷(解析版)第2页
      点击全屏预览
      2/29
      山东省青岛市2024-2025学年高二下学期期中考试生物试卷(解析版)第3页
      点击全屏预览
      3/29
      还剩26页未读, 继续阅读

      山东省青岛市2024-2025学年高二下学期期中考试生物试卷(解析版)

      展开

      这是一份山东省青岛市2024-2025学年高二下学期期中考试生物试卷(解析版),共29页。试卷主要包含了选择题等内容,欢迎下载使用。
      一、选择题:本题共18小题,每小题1.5分,共27分。每小题给出的四个选项中,只有一个选项是最符合题目要求的。
      1. 酸笋是螺蛳粉的灵魂。酸笋腌制过程中先将竹笋切成笋丝、笋片,放于陶罐中,清水过面,撒上适量食盐,置于阴凉处一个月左右,酸味即出,便可随食随取。如图为腌制酸笋的陶罐结构示意图。下列说法正确的是( )
      A. 乳酸菌在发酵初期,种群数量会出现“J”型增长
      B. 笋丝、笋片放于陶罐前需要对其进行灭菌处理
      C. “清水过面”是为了创造无氧环境,减少杂菌污染
      D. 制作酸笋时若加入上一批次的发酵液会减缓发酵进程
      【答案】C
      【分析】泡菜的制作原理:泡菜的制作离不开乳酸菌。在无氧条件下,乳酸菌将葡萄糖分解成乳酸。
      【详解】A、只有在食物和空间条件充裕、气候适宜、没有敌害等条件下,种群才会出现“J”型增长,而在自然发酵初期,还有很多微生物与乳酸菌进行种间竞争,且此时发酵坛氧气量较高,也抑制了乳酸菌的繁殖,因此不会出现“J”型增长,A错误;
      B、笋丝、笋片上含有发酵所需的菌种,因此不能进行灭菌处理,B错误;
      C、“清水过面”可以创造无氧环境,利于乳酸菌生存繁殖,同时减少杂菌污染,C正确;
      D、由于上一批次的发酵液中含有菌种乳酸菌,因此制作酸笋时若加入上一批次的发酵液会缩短发酵时间,D错误。
      故选C。
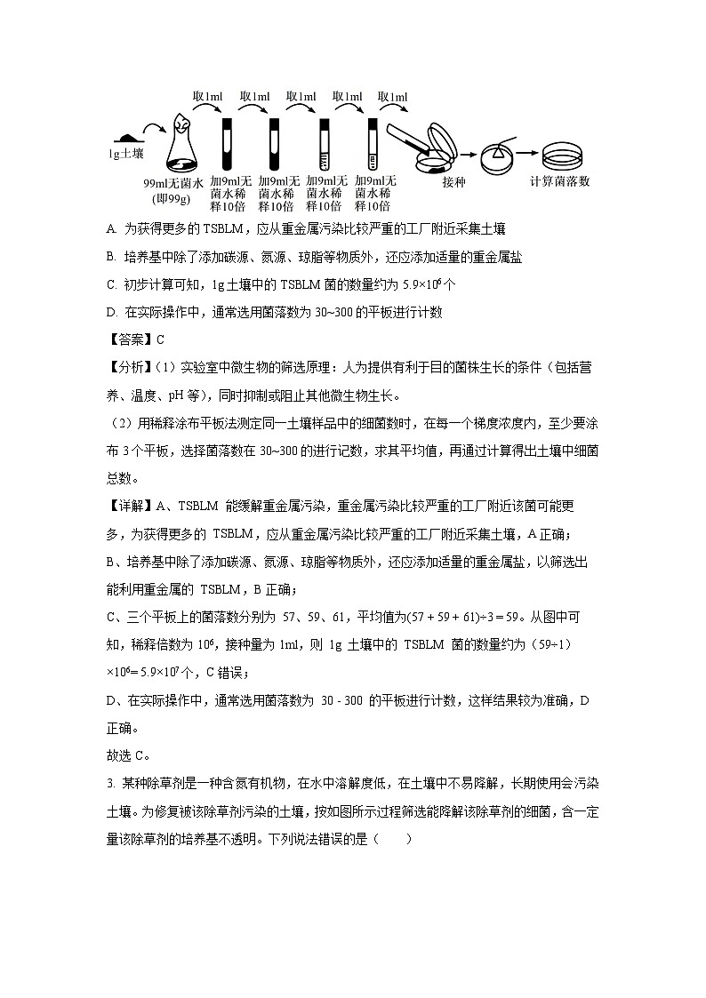
      2. 辣椒赖氨酸芽孢杆菌(TSBLM)能将溶解在土壤中的Cu、Pb等重金属转变成沉淀状态,对缓解重金属污染,修复土壤具有积极意义。如图为科学家筛选TSBLM的过程,按照此操作统计三个平板上的菌落数分别为57、59、61,下列说法错误的是( )
      A. 为获得更多的TSBLM,应从重金属污染比较严重的工厂附近采集土壤
      B. 培养基中除了添加碳源、氮源、琼脂等物质外,还应添加适量的重金属盐
      C. 初步计算可知,1g土壤中的TSBLM菌的数量约为5.9×106个
      D. 在实际操作中,通常选用菌落数为30~300的平板进行计数
      【答案】C
      【分析】(1)实验室中微生物的筛选原理:人为提供有利于目的菌株生长的条件(包括营养、温度、pH等),同时抑制或阻止其他微生物生长。
      (2)用稀释涂布平板法测定同一土壤样品中的细菌数时,在每一个梯度浓度内,至少要涂布3个平板,选择菌落数在30~300的进行记数,求其平均值,再通过计算得出土壤中细菌总数。
      【详解】A、TSBLM 能缓解重金属污染,重金属污染比较严重的工厂附近该菌可能更多,为获得更多的 TSBLM,应从重金属污染比较严重的工厂附近采集土壤,A正确;
      B、培养基中除了添加碳源、氮源、琼脂等物质外,还应添加适量的重金属盐,以筛选出能利用重金属的 TSBLM,B正确;
      C、三个平板上的菌落数分别为 57、59、61,平均值为(57 + 59 + 61)÷3 = 59。从图中可知,稀释倍数为106,接种量为1ml,则 1g 土壤中的 TSBLM 菌的数量约为(59÷1)×106= 5.9×107个,C错误;
      D、在实际操作中,通常选用菌落数为 30 - 300 的平板进行计数,这样结果较为准确,D正确。
      故选C。
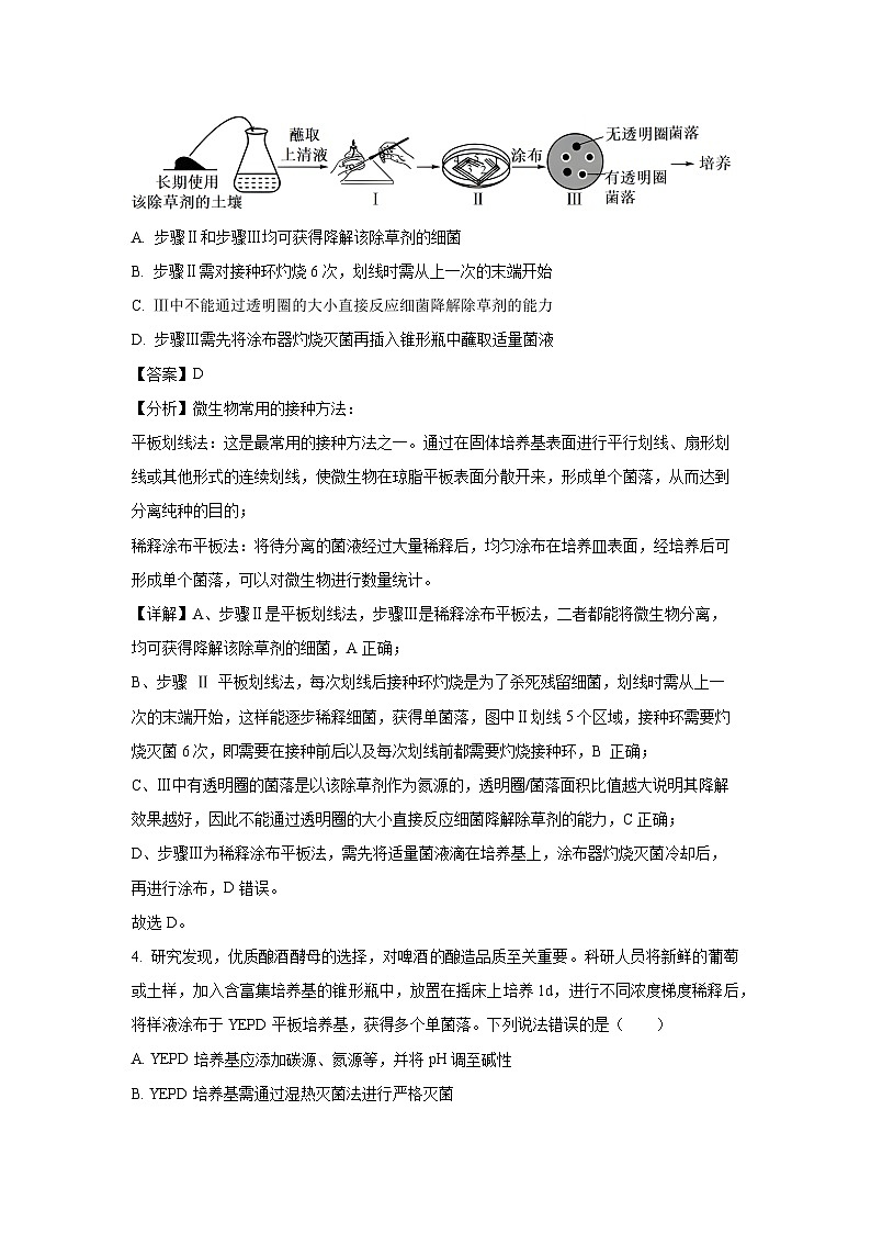
      3. 某种除草剂是一种含氮有机物,在水中溶解度低,在土壤中不易降解,长期使用会污染土壤。为修复被该除草剂污染的土壤,按如图所示过程筛选能降解该除草剂的细菌,含一定量该除草剂的培养基不透明。下列说法错误的是( )
      A. 步骤Ⅱ和步骤Ⅲ均可获得降解该除草剂的细菌
      B. 步骤Ⅱ需对接种环灼烧6次,划线时需从上一次的末端开始
      C. Ⅲ中不能通过透明圈的大小直接反应细菌降解除草剂的能力
      D. 步骤Ⅲ需先将涂布器灼烧灭菌再插入锥形瓶中蘸取适量菌液
      【答案】D
      【分析】微生物常用的接种方法‌:
      平板划线法‌:这是最常用的接种方法之一。通过在固体培养基表面进行平行划线、扇形划线或其他形式的连续划线,使微生物在琼脂平板表面分散开来,形成单个菌落,从而达到分离纯种的目的‌;
      稀释涂布平板法‌:将待分离的菌液经过大量稀释后,均匀涂布在培养皿表面,经培养后可形成单个菌落‌,可以对微生物进行数量统计。
      【详解】A、步骤Ⅱ是平板划线法,步骤Ⅲ是稀释涂布平板法,二者都能将微生物分离,均可获得降解该除草剂的细菌,A正确;
      B、步骤 Ⅱ 平板划线法,每次划线后接种环灼烧是为了杀死残留细菌,划线时需从上一次的末端开始,这样能逐步稀释细菌,获得单菌落,图中Ⅱ划线5个区域,接种环需要灼烧灭菌6次,即需要在接种前后以及每次划线前都需要灼烧接种环,B 正确;
      C、Ⅲ中有透明圈的菌落是以该除草剂作为氮源的,透明圈/菌落面积比值越大说明其降解效果越好,因此不能通过透明圈的大小直接反应细菌降解除草剂的能力,C正确;
      D、步骤Ⅲ为稀释涂布平板法,需先将适量菌液滴在培养基上,涂布器灼烧灭菌冷却后,再进行涂布,D错误。
      故选D。
      4. 研究发现,优质酿酒酵母的选择,对啤酒的酿造品质至关重要。科研人员将新鲜的葡萄或土样,加入含富集培养基的锥形瓶中,放置在摇床上培养1d,进行不同浓度梯度稀释后,将样液涂布于YEPD平板培养基,获得多个单菌落。下列说法错误的是( )
      A. YEPD培养基应添加碳源、氮源等,并将pH调至碱性
      B. YEPD培养基需通过湿热灭菌法进行严格灭菌
      C. 富集培养基为液体培养基,摇床温度应在28℃下进行
      D. 对获得的多个单菌落需进一步筛选,并对特定菌落进行纯化培养
      【答案】A
      【分析】制作培养基的基本过程为计算、称量、溶化、调pH、灭菌、倒平板,故制备实验所需的培养基时,在各成分都溶化后、分装前,要进行的是调pH和灭菌。
      【详解】A、配制培养基时需要加入碳源、氮源,但酵母菌适宜在弱酸性环境中生长,需要将将pH调至弱酸性,A错误;
      B、培养基常用的灭菌方法为湿热灭菌(高压蒸汽灭菌法),B正确;
      C、富集培养基放在锥形瓶中,说明其为液体培养基;酵母菌的适宜生长温度为28℃,应将摇床温度应在28℃下进行,C正确;
      D、获得单菌落后需进一步筛选和纯化,从而分离出纯培养物,D正确。
      故选A。
      5. 某兴趣小组在“探究培养液中酵母菌种群数量变化”的实验中,将酵母菌培养液稀释1000倍后,用血细胞计数板(规格为lmm×1mm×0.1mm,由400个小格组成)进行计数,观察到一个中格的菌体数如图所示。下列说法正确的是( )

      A. 血细胞计数板与细菌计数板的结构完全相同
      B. 将培养液滴入血细胞计数板的计数室,待酵母菌全部沉降后盖上盖玻片
      C. 用该方法测得的结果往往比实际值偏大,可用台盼蓝染色法区分活菌和死菌
      D. 据图估算培养液酵母菌的种群密度约为1.92×106个/ml
      【答案】C
      【分析】(1)酵母菌种群密度调查方法:抽样检测法。
      (2)血细胞计数板是一块特制的厚型载玻片,计数室(指中央的一个大方格,下同)的长和宽各是1 mm,计数板上标识的“0.1 mm”是指计数室的高度,计数室体积为lmm×1mm×0.1mm=0.1mm3=10-4mL。
      【详解】A、血细胞计数板和细菌计数板虽然都用于细胞计数,但结构并非完全相同,A错误;
      B、应该先盖上盖玻片,再将培养液滴入血细胞计数板的计数室,B错误;
      C、由于计数时,死菌也会被计算在内,所以用该方法测得的结果往往比实际值偏大,台盼蓝可使死菌染色,活菌不着色,可用台盼蓝染色法区分活菌和死菌来避免这种情况,C正确;
      D、图中一个中格(16小格)内有12个酵母菌,血细胞计数板一个大方格有25个中格,每个大方格体积为1mm×1mm×0.1mm = 10-4mL。先计算一个大方格内的酵母菌数:一个中格12个,一个大方格有16个中格,则一个大方格内酵母菌数为12×16 = 192个。因为培养液稀释了1000倍,所以培养液酵母菌的种群密度为192×104×1000 = 1.92×109个/mL,D错误。
      故选C。
      6. 在蓝莓组织培养过程中,外植体切口处细胞被破坏,多酚类化合物被氧化成褐色醌类化合物,这一过程称为褐变。褐变会引起细胞生长停滞甚至死亡,导致蓝莓组织培养失败。下列说法正确的是( )
      A. 宜选用蓝莓成熟叶片为材料制备外植体并用酒精消毒30s
      B. 增加培养基的更换频率或在培养基中添加适量的抗氧化剂可提高组培的成功率
      C. 脱分化过程中光照有利于愈伤组织的形成,再分化过程中光照可诱导植物形态建成
      D. 组培后获得的试管苗需移栽到含蔗糖和多种植物激素的基质上以适应外界环境
      【答案】B
      【分析】蓝莓组织培养过程中,外植体切口处细胞被破坏,多酚类化合物被氧化成褐色醌类化合物,这一过程称为褐变。减少褐变的措施有:减少氧化剂的浓度,如勤换培养基,或添加抗氧化剂。在植物组织培养的过程中,一般选用代谢旺盛、再生能力强的器官或组织为材料制备外植体。
      【详解】A、蓝莓成熟叶片细胞分化程度高,一般选用代谢旺盛、再生能力强的器官或组织为材料制备外植体,A错误;
      B、增加培养基更换频率可及时移除积累的褐化产物,减轻毒性;添加抗氧化剂抑制多酚氧化酶活性,减少褐变,有利于提高组培的成功率,B正确;
      C、脱分化过程需要避光,C错误;
      D、试管苗移栽时需过渡到不含蔗糖和激素的基质(避免依赖人工培养基),逐步适应自然环境,D错误。
      故选B。
      7. 如图表示植物体细胞杂交的过程。其中,I过程向两种细胞的酶解液中分别加入红、绿荧光色素(荧光色素不影响原生质体的活性),以获得不同荧光的原生质体。下列说法正确的是( )
      A. I过程用胰蛋白酶或胶原蛋白酶处理去除细胞壁获得原生质体
      B. 可用灭活的病毒诱导原生质体融合获得两种荧光颜色的细胞d
      C. V过程中需要更换培养基,两种培养基中细胞分裂素/生长素的比值不同
      D. 移栽后获得的杂种植株都能表现出两个亲本的优良性状
      【答案】C
      【分析】植物的体细胞杂交是将不同植物的细胞通过细胞融合技术形成杂种细胞,进而利用植物的组织培养将杂种细胞培育成多倍体的杂种植株。植物体细胞杂交依据的原理是细胞膜的流动性和植物细胞的全能性。
      【详解】A、过程I的操作为去除植物细胞的细胞壁,用纤维素酶和果胶酶处理,得到原生质体,A错误;
      B、灭活的病毒诱导法适合用于诱导动物细胞融合,B错误;
      C、在植物组织培养过程中,向培养基中加入生长素和细胞分裂素,生长素/细胞分裂素的比值高诱导生根,比值低诱导生芽,比值适中诱导形成愈伤组织,因此V过程中需要更换培养基,两种培养基中细胞分裂素/生长素的比值不同,C正确;
      D、虽然杂种细胞可融合双亲的遗传物质,但由于基因的选择性表达、基因互作等原因,杂种植株的性状可能不完全同时表现双亲的优良性状,甚至可能出现中间性状或新性状,D错误。
      故选C。
      8. 苏云金杆菌是杀灭玉米螟的重要生物,灭蚊球孢菌具有杀灭蚊子的效能。科研人员将这两种菌的原生质体融合获得既能杀蚊又能杀螟的新菌株,过程如图。微生物原生质体的获得过程和植物体细胞杂交过程类似。下列说法错误的是( )
      A. 图中过程与植物体细胞杂交过程所依据的原理不完全相同
      B. ①过程还可用电融合、离心等方法促进原生质体融合
      C. 离心洗涤后向培养液中加入的酶可能是溶菌酶
      D. 获得的融合株染色体数目是两个亲本染色体数之和
      【答案】D
      【分析】图中①为诱导苏云金杆菌和灭蚊球孢菌的原生质体融合的过程,②为筛选杂种融合体。
      【详解】A、去除细菌细胞壁和植物细胞的细胞壁都可以用酶解法,但所用酶的种类不同;图中为细菌细胞的杂交过程,与植物体细胞杂交过程相比,诱导融合的方法不完全相同;图中过程与植物体细胞杂交所依据的原理均有细胞膜具有一定的流动性,但植物体细胞杂交还利用了植物细胞具有全能性的原理,将杂种细胞培育为杂种植物,A正确;
      B、①过程是诱导原生质体的融合,除用PEG外,还可用电融合、离心等方法促进原生质体融合,B正确;
      C、溶菌酶可以溶解细菌的细胞壁,离心洗涤后向培养液中加入的酶可能是溶菌酶,目的是溶解细菌的细胞壁以获得原生质体,C正确;
      D、筛选到的融合株是有两个亲本融合而成的,两亲本细胞均是原核细胞,不具有染色体,D错误。
      故选D。
      9. 近日我国科学家首次在单细胞层面解析了小鼠从受精卵到囊胚阶段的全景组蛋白修饰动态,绘制出胚胎发育表观遗传谱系“导航图”,将单细胞检测灵敏度提升近50倍,仅需20个细胞即可完成高精度检测。下列说法正确的是( )
      A. 自然状态下,哺乳动物的受精过程在子宫内完成
      B. 胚胎发育过程中形成的所有细胞的核酸完全相同
      C. 桑葚胚的细胞都具有全能性,其滋养层细胞将来发育成胎儿的各种组织
      D. 胚胎发育早期,透明带内细胞数量不断增加,但胚胎的总体积并不增加
      【答案】D
      【分析】受精卵形成后即在输卵管内进行有丝分裂,开始发育。胚胎发育早期,有一段时间是在透明带内进行分裂,细胞数量不断增加,但胚胎总体积并不增加,这种受精卵的早期分裂称为卵裂。根据胚胎形态的变化,可将早期发育的胚胎分为以下几个阶段:桑葚胚、囊胚、原肠胚。
      【详解】A、自然状态下,哺乳动物的受精过程在输卵管内完成,A错误;
      B、胚胎发育过程中形成的细胞会进行基因的选择性表达,转录形成的mRNA在不同的细胞中不一样,B错误;
      C、桑葚胚的细胞都具有全能性,囊胚期的滋养层细胞将来发育成胎膜和胎盘,C错误;
      D、卵裂过程中,每个细胞的体积不断缩小,细胞的总体积基本不变或略有缩小,故卵裂过程中细胞数量增加但胚胎总体积基本不增加,D正确。
      故选D。
      10. 如图为iPS细胞的获得及用其培育不同种细胞的示意图,图中c-Myc、KIf4、Sx2和Oct3/4代表四个关键基因。下列说法错误的是( )
      A. 将成纤维细胞诱导成类似胚胎干细胞的过程类似于植物组培中的脱分化
      B. iPS细胞分化为图中多种细胞过程体现了iPS细胞的全能性
      C. 将特定蛋白导入细胞或小分子化合物诱导也可获得iPS细胞
      D. 利用iPS细胞治疗疾病,理论上可避免免疫排斥反应,其应用前景优于胚胎干细胞
      【答案】B
      【分析】胚胎干细胞:具有分化为任何一种类型的细胞,并进一步形成有机体的所有组织和器官甚至个体的潜能。
      诱导多能干细胞(iPS细胞):是通过体外诱导成纤维细胞,获得的类似胚胎干细胞的一类细胞。
      成体干细胞:具有组织特异性,只能分化成特定的细胞或组织,不具有发育成完整个体的能力。
      【详解】A、诱导成纤维细胞成为胚胎干细胞的过程,是将高度分化的细胞诱导为未分化状态的细胞,类似于植物细胞的脱分化,A正确;
      B、全能性的体现需要细胞分化为所有类型的细胞或形成个体,iPS细胞分化为图中多种细胞的过程不能体现iPS细胞的全能性,B错误;
      C、iPS细胞的诱导方法有多种,包括借助载体将特定基因导入细胞中,直接将特定的蛋白导入细胞中或者用小分子化合物等诱导,C正确;
      D、iPS细胞可以来源于病人自身的体细胞,免疫系统不会攻击iPS细胞,移植回病人体内后,理论上可以避免免疫排斥反应,其应用前景优于胚胎干细胞,D正确。
      故选B。
      11. 猪细小病毒(PPV)会导致猪患细小病毒传染病。NS1蛋白参与PPV的复制,猪感染PPV后会产生抗NS1蛋白抗体。研究发现,金黄色葡萄球菌A蛋白(SPA)和NS1蛋白均能与抗NS1蛋白抗体特异性结合。为探究它们与抗体的结合位点是否相同,研究人员通过图1所示流程制备了抗NS1蛋白的单克隆抗体,并将其分为Fab和Fc两部分,电泳后分别用SPA和NS1蛋白作探针进行杂交,结果如图2。下列说法正确的是( )
      A. 步骤①要多次注射NS1蛋白,其目的是刺激小鼠产生更多的抗NS1蛋白抗体
      B. 步骤③获得的杂交瘤细胞中具有来自B淋巴细胞和骨髓瘤细胞的两个细胞核
      C. 步骤④需经过克隆化培养和抗体检测获得产生抗NS1蛋白抗体的杂交瘤细胞
      D. 分析图2可知,SPA和NS1蛋白分别与抗NSI蛋白抗体的Fab、Fc结合
      【答案】C
      【分析】单克隆抗体制备流程:先给小鼠注射特定抗原使之发生免疫反应,之后从小鼠脾脏中获取已经免疫的B淋巴细胞;诱导B细胞和骨髓瘤细胞融合,利用选择培养基筛选出杂交瘤细胞;进行抗体检测,筛选出能产生特定抗体的杂交瘤细胞;进行克隆化培养,即用培养基培养和注入小鼠腹腔中培养;最后从培养液或小鼠腹水中获取单克隆抗体。
      【详解】A、步骤①多次注射NS1蛋白,目的是刺激小鼠产生更多的已免疫的B淋巴细胞,而不是更多的抗NS1蛋白抗体,A错误;
      B、步骤③获得的杂交瘤细胞是B淋巴细胞和骨髓瘤细胞融合形成的,具有一个细胞核,该细胞核融合了B淋巴细胞和骨髓瘤细胞的核物质,B错误;
      C、步骤④需经过克隆化培养和抗体检测,从而获得能稳定产生抗NS1蛋白抗体的杂交瘤细胞,C正确;
      D、从图2可以看出,NS1蛋白与抗NS1蛋白抗体的Fab部分结合,SPA与抗NS1蛋白抗体的Fc部分结合,D错误。
      故选C。
      12. 我国科学家体外诱导食蟹猴胚胎干细胞,形成了类似囊胚的结构(类囊胚),为研究灵长类胚胎发育机制提供了实验体系,过程如图所示。下列说法错误的是( )
      A. 实验证实食蟹猴胚胎干细胞具有分化潜能
      B. 类囊胚细胞②③都由细胞①分裂分化形成,但表达的基因不完全相同
      C. 利用胚胎干细胞培育出类囊胚结构,移植产生新个体属于有性生殖
      D. 移植后类囊胚的发育受母体激素影响,同时也影响母体激素分泌
      【答案】C
      【分析】该过程利用胚胎干细胞创造出了类胚胎结构,并在体外培养至原肠胚时期,将类囊胚移植进雄猴体内后,成功引起了雌猴的早期妊娠反应有可能会产生新生个体,该过程属于无性生殖。
      【详解】A、体外诱导食蟹猴胚胎干细胞, 形成了类似囊胚的结构(类囊胚),证实了食蟹猴胚胎干细胞具有分化潜能,A正确;
      B、囊胚细胞②③都由细胞①分裂分化形成,管家基因在①②③细胞中均表达,奢侈基因在①②③细胞中选择性表达,即基因的表达情况不完全相同,B正确;
      C、利用胚胎干细胞培育出类囊胚结构,未经过受精作用,移植后产生新个体属于无性生殖,C错误;
      D、胚胎移植后胚胎的发育受母体激素影响,也影响母体激素分泌,D正确。
      故选C。
      13. 自然条件下,甲、乙两种鱼均通过体外受精繁殖后代,甲属于国家保护的稀有物种,乙的种群数量多且繁殖速度较甲快。我国科学家通过下图所示流程进行相关研究,以期用于濒危鱼类的保护。PGCs是原始生殖细胞,iPGCs是诱导型原始生殖细胞,均有成为卵原细胞或精原细胞的潜能。下列说法正确的是( )
      A. 该实验中,杂交产生的子一代的遗传物质来源于物种甲
      B. 甲鱼的受精卵经诱导后形成的iPGCs仍具有胚胎干细胞的特性
      C. 图示移植过程中iPGCs移植的位置不同,对新个体的育性没有影响
      D. 选择囊胚期的iPGCs进行移植,是因为囊胚期的细胞都能体现全能性
      【答案】A
      【分析】胚胎移植的基本程序主要包括:①对供、受体的选择和处理。②配种或人工授精。③对胚胎的收集、检查、培养或保存。④对胚胎进行移植。⑤移植后的检查。体外受精主要包括:卵母细胞的采集和培养、精子的采集和获能、受精。
      【详解】A、由图可知,将物种甲的囊胚期的iPGCs移植到阻止PGCs形成的乙鱼的胚胎中,培育出的乙鱼的生殖腺中的细胞由甲鱼的iPGCs增殖分化而来,该乙鱼再与物种甲杂交,配子均是由物种甲的生殖腺细胞产生,故子一代的遗传物质来源于物种甲,A正确;
      B、胚胎干细胞具有分化形成各种细胞甚至发育形成个体的潜能,而iPGCs只有分化为卵原细胞或精原细胞的潜能,B错误;
      C、iPGCs移植的位置可能影响其分化方向,进而影响新个体的育性,C错误;
      D、囊胚期的内细胞团细胞能体现全能性,但滋养层细胞不能体现全能性,D错误。
      故选A。
      14. 水稻的B基因仅在体细胞和精子中正常表达,在卵细胞中不转录。科研人员设计实验获得了能在卵细胞中表达的B基因植株,过程如图。其中启动子*指可在水稻卵细胞中启动转录的启动子,潮霉素抗性基因只在植物细胞中表达,Luc基因是荧光素酶基因。下列说法正确的是( )
      A. 可从正常水稻精子和卵细胞中获得B基因的转录产物以获取目的基因
      B. 农杆菌转化法适用于双子叶植物和裸子植物,不能用于单子叶植物
      C. 过程①的筛选可以加入卡那霉素或潮霉素,但过程②只能加入潮霉素进行筛选
      D. 在鉴定和筛选转基因植株时,可以检测加入荧光素的植株卵细胞是否发出荧光
      【答案】D
      【分析】基因工程的基本操作程序:
      (1)、目的基因的获取:①从基因文库中获取;②人工合成(反转录法和化学合成法);③PCR技术扩增目的基因。
      (2)、基因表达载体的构建:①启动子:是一段有特殊结构的DNA片段,位于基因的首端,是RNA聚合酶识别和结合的部位,能驱动基因转录出mRNA;②终止子:也是一段有特殊结构的DNA片段,位于基因的尾端;③标记基因的作用:是为了鉴定受体细胞中是否含有目的基因,从而将含有目的基因的细胞筛选出来。
      (3)、将目的基因导入受体细胞。
      (4)、目的基因的检测和表达:首先要检测转基因生物的染色体DNA上是否插入了目的基因,方法是采用DNA分子杂交技术;其次还要检测目的基因是否转录出mRNA,方法是用标记的目的基因作探针与mRNA杂交;最后检测目的基因是否翻译成蛋白质,方法是从转基因生物中提取蛋白质,用相应的抗体进行抗原--抗体杂交;有时还需进行个体生物学水平的鉴定。如转基因抗虫植物是否出现抗虫性状。
      分析题图:图中①表示将目的基因导入农杆菌,②表示采用农杆菌转化法将目的基因导入植物细胞,之后再采用植物组织培养技术获得转基因植株。
      【详解】A、由题意可知,水稻的B基因仅在体细胞和精子中正常表达,在卵细胞中不转录,所以不能从正常水稻卵细胞中获得B基因的转录产物,A错误;
      B、农杆菌转化法适用于大多数双子叶植物和裸子植物,对单子叶植物也有一定的适用性(只是相对较难 ),并非不能用于单子叶植物,B错误;
      C、过程①是将重组载体导入农杆菌,载体上有卡那霉素抗性基因和潮霉素抗性基因,潮霉素抗性基因只在植物细胞中表达,所以过程①筛选只能加入卡那霉素;过程②是农杆菌转化水稻愈伤组织,T−DNA上带有潮霉素抗性基因,过程②只能加入潮霉素筛选,C错误。
      D、由于基因表达载体上有Luc基因,其表达的荧光素酶能催化荧光素产生荧光,所以在鉴定和筛选转基因植株时,可以检测加入荧光素的该植株卵细胞中是否发出荧光,D正确。
      故选D
      15. Cre/lxP酶系统是由Cre酶和lxP序列两部分组成,该系统可以在DNA的特定位点上执行碱基序列的删除、插入以及重组等,从而实现基因的定点编辑。lxP位点是一段长为34bp的DNA序列,具有方向性,Cre酶能有效识别lxP序列并从特定位置切割,部分过程如图所示。下列说法错误的是( )
      A. Cre酶处理时具有限制酶和DNA连接酶的功能
      B. 为检测基因编辑是否成功,可用PCR扩增并进行电泳检测
      C. 两个lxP位点分别位于两条不同的染色体上时,Cre酶能引起染色体变异
      D. Cre酶切割一个DNA分子上两个同向排列的lxP位点,保留片段1,实现基因编辑
      【答案】D
      【分析】限制酶能够识别双链DNA分子的某种特定核苷酸序列,并且使每一条链中特定部位的两个核苷酸之间的磷酸二酯键断裂。
      【详解】A、据题意和题图信息可知,Cre酶能有效识别lxP序列并从特定位置切割,与限制酶的功能类似,同时能将切割后的一个片段连接成环状片段1,与DNA连接酶的功能类似,A正确;
      B、为检测基因编辑是否成功,可通过PCR扩增编辑区域的DNA并进行电泳分析,可验证片段是否被删除或重组,B正确;
      C、若两个lxP位点位于不同染色体,Cre酶介导的切割和重连会导致染色体易位(非同源染色体间片段交换),属于染色体结构变异,C正确;
      D、Cre酶切割一个DNA分子上两个同向排列的lxP位点,片段1自身环化且带有待敲除基因,因此保留片段2,从而实现基因编辑,D错误。
      故选D。
      16. 科研人员通过基因编辑技术将绿色荧光蛋白(GFP)基因整合到斑马鱼的DNA,最终筛选获得纯合G品系斑马鱼。为研究GFP基因插入的位置,依据插入位点的上下游序列设计了引物1、2,依据GFP基因上下游序列设计了引物3、4,各引物的位置如图1所示。将杂合G品系斑马鱼相互交配,提取子代所有个体的DNA,选取不同的引物组合进行PCR并电泳,得到电泳结果的类型如图2或图3所示。下列说法正确的是( )
      A. 图2的电泳结果是选择了引物3、4得到的
      B. 为验证GFP基因插入方向是否正确可以选择引物1、3
      C. 图3的电泳结果是选择了引物1、3或引物2、4得到的
      D. 图2中代表纯合野生型个体的是1,图3中代表纯合G品系个体的是3
      【答案】B
      【分析】PCR技术是聚合酶链式反应的缩写,是一项根据DNA半保留复制的原理,在体外提供参与DNA复制的各种组分与反应条件,对目的基因的核苷酸序列进行大量复制的技术。
      【详解】A、若选择引物3、4进行PCR,由于GFP基因已整合到斑马鱼DNA中,纯合G品系斑马鱼有两个GFP基因,会扩增出两条大小相同的条带,杂合G品系斑马鱼有一个GFP基因,会扩增出一条条带,纯合野生型个体无GFP基因,无条带。图2中1无条带,2、3有一条条带,符合选择引物1、2对杂合G品系斑马鱼相互交配子代进行PCR的结果,而不是引物3、4,A错误;
      B、 如果选择引物1、3,若GFP基因插入方向正确,能进行PCR扩增得到条带;若插入方向错误,引物1和3无法正常结合到DNA上进行扩增,无条带,所以可以验证GFP基因插入方向是否正确,B正确;
      C、若选择引物1、3或引物2、4,对于纯合G品系斑马鱼会扩增出两条不同大小的条带,杂合G品系斑马鱼会扩增出三条条带(两条不同大小的来自插入GFP基因的片段,一条来自未插入的片段),纯合野生型个体有一条条带。图3中1有一条条带,2有三条条带,3有两条条带,不符合引物1、3或引物2、4的扩增结果,C错误;
      D、由前面分析可知,图2中1无条带,代表纯合野生型个体;图3中3有两条条带,代表杂合G品系个体,纯合G品系个体应是有两条相同大小条带的情况,图3中无符合的,D错误。
      故选B。
      17. DNA分子杂交时,常需要大量的单链DNA探针。不对称PCR是一种常见的单链DNA探针制备方法,其原理是反应体系中加入一对数量不相等的引物。假设在PCR反应的早期10个循环中,扩增产物是双链DNA,当较少的限制性引物耗尽后,数量较多的非限制性引物将引导合成大量目标DNA单链。下列说法错误的是( )
      A. 若A链为所需的DNA分子探针,则非限制性引物应选用引物Ⅳ
      B. 进行最初10个循环的目的是将限制性引物消耗完,以保证合成大量单链DNA探针
      C. 设计较短限制性引物与较长非限制性引物,便于后期通过提高温度来控制产物量
      D. 若体系中原DNA数量为a,进行20次循环,则最终获得的单链探针数为10×210a
      【答案】B
      【分析】PCR原理:在解旋酶作用下,打开DNA双链每条DNA单链作为母链,以4种游离脱氧核苷酸为原料,合成子链,在引物作用下,DNA聚合酶从引物3'端开始延伸DNA链,即DNA的合成方向是从子链的5'端向3'端延伸的。
      【详解】A、由于DNA聚合酶只能从3'端延伸DNA链,引物Ⅱ和Ⅲ不能作为扩增探针序列的引物,据题干信息“数量较多的非限制性引物将引导合成大量目标DNA 单链”可知,若A链为所需的DNA分子探针,即目标DNA单链,则非限制性引物应选用引物Ⅳ,A正确;
      B、 进行最初10个循环的目的是增加模板DNA的量,以便后期更快得到较多数量的目标DNA单链(单链DNA探针),B错误;
      C、引物越短,复性时可与模板链形成的氢键数越少,越容易被高温破坏,因此可设计较短的限制性引物与较长的非限制性引物,适当提高复性温度以避免残留限制性引物与模板结合,从而提高产物生成量,C正确;
      D、如果体系中原模板DNA的数量为a,最初10次循环产物为双链DNA分子为210×a个,其中有B链为210×a个,以这些链为模板,利用引物又进行了10次循环,每次循环生成的都是A链,不改变B链的数目,即B每次循环开始都是210×a个,10次循环每次生成A也是210×a个,故最终获得的单链探针数共为10×210×a个,D正确。
      故选B。
      18. 密码子偏好性是指在生物体中,编码相同氨基酸的不同密码子有着不同的使用频率。研究人员对短乳杆菌中的L-阿拉伯糖异构酶(L-AI)的基因进行密码子偏好性的优化,提高短乳杆菌L-AI合成速率,进而提高了D-塔格糖的生产效率。下列说法错误的是( )
      A. 密码子偏好性会导致编码蛋白质的氨基酸排列顺序发生改变
      B. 可通过序列数据库等寻找短乳杆菌偏好的密码子对应序列
      C. 可通过人工合成或人工诱变等方法优化L-AI的基因碱基序列
      D. 密码子偏好性优化后L-AI基因的表达水平得到一定程度提高
      【答案】A
      【分析】(1)密码子具有简并性,即一种密码子只能编码一种氨基酸,但一种氨基酸可能由一种或多种密码子编码。
      (2)基因突变不一定会引起生物性状的改变,原因有:①体细胞中某基因发生改变,生殖细胞中不一定出现该基因;②若亲代DNA某碱基对发生改变而产生隐性基因,隐性基因传给子代,子代为杂合子,则隐性性状不会表现出来;③不同密码子可以表达相同的氨基酸;④性状是基因和环境共同作用的结果,有时基因改变,但性状不一定表现。
      【详解】A、密码子偏好性是指在生物体中,编码相同氨基酸的不同密码子有着不同的使用频率,由于密码子未改变,因此也不会改变相关蛋白质的氨基酸序列 ,A错误;
      B、可以通过序列数据库等寻找短乳杆菌偏好的密码子对应序列,进而实现对密码子偏好性优化,B正确;
      C、优化L—AI的基因碱基序列,转录后的mRNA的碱基序列也是发生改变,这样会实现对密码子偏好性的优化,而优化L—AI的基因碱基序列可以通过人工合成或基因突变等技术实现,C正确;
      D、根据题意可知对短乳杆菌中的L—阿拉伯糖异构酶(L—AI)的基因进行密码子偏好性的优化,会提高短乳杆菌L—AI合成速率密,即L—AI的基因的表达水平得到一定程度提高,D正确。
      故选A。
      二、不定项选择题本题共5小题,每小题3分,共15分。每小题给出的四个选项中,可能只有一个选项正确,可能有多个选项正确,全部选对的得3分,选对但不全的得1分,有选错的得0分。
      19. 啤酒是以大麦芽、啤酒花、水为主要原料,经酵母发酵作用酿制而成的饱含二氧化碳的低酒精度酒。啤酒中的低分子糖和氨基酸很容易被吸收利用,在体内产生大量的热量,被称为“液体面包”。如图是啤酒生产工艺流程简图。下列说法错误的是( )
      A. 严格灭菌是精酿啤酒发酵工程的中心环节
      B. 焙烤能够杀死大麦种子的胚但淀粉酶不失活
      C. 糖化是指淀粉酶将淀粉分解成糖浆的过程
      D. 酵母菌在主发酵阶段完成了对糖的分解作用
      【答案】AD
      【分析】啤酒是以大麦为主要原料经酵母菌发酵制成的,其工业化生产流程如下:①大麦种子发芽,释放淀粉酶;②加热杀死种子胚但不使淀粉酶失活;③将干燥的麦芽碾磨成麦芽粉;④淀粉分解,形成糖浆;⑤糖浆加入啤酒花,蒸煮;⑥加入酵母菌,发酵;⑦过滤,77℃保温30分钟;⑧过滤、分装啤酒进行出售。
      【详解】A、发酵罐内发酵是精酿啤酒发酵工程的中心环节,A错误;
      B、焙烤阶段需要保证淀粉酶的活性,B正确;
      C、酵母菌无法利用淀粉,糖化是指淀粉酶将淀粉分解成糖浆的过程,有利于酵母菌发酵,C正确;
      D、酵母菌大量繁殖及大部分糖的分解和代谢物的生成都在主发酵阶段进行,D错误。
      故选AD。
      20. 假结核耶尔森氏菌(细菌Y)在与其他细菌的竞争中常占据优势,为探究细菌Y的tcel基因(tcel蛋白是一种有毒的分泌蛋白)与tcil基因在调控该菌竞争力中的作用,科研人员利用野生型细菌Y及其不同突变体进行了如下实验:在固体培养基表面放置一张能隔离并吸附细菌的滤膜,将一种菌(下层菌)滴加在滤膜上后再放置第二张滤膜,滴加等量的另一种菌(上层菌),共同培养48h后,对上、下层菌计数并计算竞争指数,结果如图所示。下列说法错误的是( )
      A. 综合分析,tcil基因的表达产物可以中和tcel蛋白的毒性
      B. 乙组中双突变体可能因无法中和野生型产生的毒素而在竞争中处于劣势
      C. 丁组与甲组的实验结果一致,其形成机制也相同
      D. 若上层为野生型,下层为tcil突变体,竞争指数会低于甲组
      【答案】CD
      【分析】题干和图示信息分析,tcel蛋白是一种有毒性的分泌蛋白,乙组中野生型可产生tcel蛋白作用于tcel—tcil双突变体,后者无法产生tcil蛋白中和tcel蛋白的毒性,使野生菌在竞争中占据优势;而在丙组中,野生型可产生tcel蛋白作用于tcel突变体,后者可以产生tci1蛋白中和tcel蛋白的毒性,使野生型的生长受到抑制,由此推测,tcil基因表达的产物能够中和tcel蛋白的毒性。
      【详解】AB、tcel蛋白是一种有毒性的分泌蛋白,乙组中野生型可产生tcel蛋白作用于tcel—tcil双突变体,后者无法产生tcil蛋白中和tcel蛋白的毒性,使野生菌在竞争中占据优势;而在丙组中,野生型可产生tcel蛋白作用于tcel突变体,后者可以产生tci1蛋白中和tcel蛋白的毒性,使野生型的生长受到抑制,由此推测,tcil基因表达的产物能够中和tcel蛋白的毒性,AB正确;
      C、甲组上层和下层细菌均为野生型,均能产生毒蛋白,上下层细菌相互抑制,同时又都能产生tci1蛋白中和tcel蛋白的毒性,因此竞争指数大约为1,丁组上层菌不能产生毒蛋白,不会抑制下层细菌生长,下层细菌也不能产生毒蛋白抑制上层细菌生长,竞争能力差不多,所以丁组与甲组的实验结果一致,其形成机制不同,C错误;
      D、若上层为野生型,下层为tcil突变体,上层细菌会产生毒蛋白抑制下层细菌,下层细菌不能产生tcil蛋白中和tcel蛋白的毒性,使野生菌在竞争中占据优势,竞争指数会高于甲组,D错误。
      故选CD。
      21. 医学研究发现紫杉醇能有效治疗某些癌症,但自然界中产量低。图1为研究人员利用细胞工程获得紫杉醇的途径,图2为三种红豆杉细胞培养过程中细胞数量与紫杉醇产量的数据图。下列说法正确的是( )
      A. 图1中的愈伤组织是不定形的薄壁组织团块,其经过脱分化和再分化获得植株
      B. 若在细胞分离过程中使用盐酸进行解离,则植物细胞继续增殖前需再生细胞壁
      C. 图2获取紫杉醇的方法具有不占用耕地、不受季节限制的优点
      D. 培养后期紫杉醇产量出现下降的原因可能是种内斗争比较激烈的结果
      【答案】C
      【分析】紫杉醇产量的高低取决于培养的细胞数量的多少,而环境因素会影响细胞生长。图1中紫杉醇可来自植株或细胞培养物。
      【详解】A、外植体经过脱分化形成愈伤组织,而愈伤组织经过再分化形成植株,A错误;
      B、盐酸会杀死细胞,不能用盐酸分离细胞,B错误;
      C、图2获取紫杉醇的方法利用了植物细胞培养的技术,具有不占用耕地、不受季节限制的优点,C正确;
      D、培养后期紫杉醇产量出现下降的原因包括活细胞数量减少、某些代谢产物积累等,D错误。
      故选C。
      22. M基因编码的M蛋白能在某种动物的肝细胞中特异性表达。科研人员将外源DNA片段F插入M基因的特定位置,再通过技术手段获得M基因失活的转基因克隆动物A,过程如图所示。下列说法正确的是( )
      A. 在构建含有片段F的重组质粒过程中,所需工具酶是限制酶和DNA连接酶
      B. 上述操作中,为获得更多的卵母细胞需用外源促性腺激素对母体进行超数排卵
      C. 早期胚胎需要放在含有95%氧气和5%二氧化碳的培养箱中进行培养
      D. 制备M蛋白的单克隆抗体,用抗原-抗体杂交技术确定实验是否成功
      【答案】ABD
      【分析】(1)核移植是指将动物的一个细胞的细胞核移入一个去掉细胞核的卵母细胞中,使其重组并发育成一个新的胚胎。这个新的胚胎最终发育为动物个体。核移植得到的动物称克隆动物,克隆动物的核基因完全来自供体动物,而细胞质基因来自受体细胞。核移植包括体细胞核移植和胚胎细胞核移植,其中体细胞核移植的难度明显高于胚胎细胞核移植,因为体细胞的全能性低于胚胎细胞。
      (2)基因工程的工具有限制酶、DNA连接酶、载体。限制酶能识别特定的核苷酸序列,DNA连接酶不能。
      【详解】A、在构建含有片段F的重组质粒过程中,所需工具酶是限制酶和DNA连接酶,A正确;
      B、上述操作中,为了获得更多的卵母细胞,需用外源促性腺激素对母体进行处理,使其超数排卵,B正确;
      C、早期胚胎需要放在含有95%空气和5%二氧化碳的培养箱中进行培养,C错误;
      D、抗原和抗体可以特异性结合,制备M蛋白的单克隆抗体,用抗原-抗体杂交技术确定实验是否成功,D正确。
      故选ABD。
      23. 采用CTAB法可获得高纯度的DNA,CTAB易溶于乙醇,可溶解细胞膜,能与核酸形成复合物,该复合物在高盐(>0.7ml/LNaCl)浓度下可溶。具体步骤:①将植物叶片研磨成粉末,加入CTAB提取液和NaCl,离心后取上清液;②上清液中加入氯仿、异戊醇混合液,混匀,离心取上清液;③加入异丙醇,离心取沉淀;④再加入RNA酶、冷却的95%的乙醇,卷起丝状物备用。下列说法错误的是( )
      A. 向CTAB-核酸复合物依次加入2ml/LNaCl溶液、乙醇可使核酸和CTAB分离
      B. CTAB可通过加速解聚核蛋白用于提取叶绿体中DNA和质粒DNA
      C. ②上清液中加入氯仿、异戊醇混合液的目的可能是除去蛋白质等杂质
      D. 提取的DNA可在一定温度下利用二苯胺溶液鉴定DNA的纯度
      【答案】BD
      【分析】DNA 粗提取与鉴定的实验原理
      DNA 溶解性:DNA在不同浓度NaCl溶液中溶解度不同,在0.14ml/L NaCl 溶液中溶解度最低(可析出),高于/低于此浓度时溶解度高(能溶解);DNA不溶于酒精,而蛋白质等杂质溶于酒精,用冷却的体积分数 95% 的酒精可析出DNA、除去杂质。
      DNA 鉴定:沸水浴条件下,DNA与二苯胺试剂反应呈蓝色。
      【详解】A、CTAB-核酸复合物在高盐(如2ml/L NaCl)中溶解,CTAB溶于乙醇,加入乙醇后核酸析出,CTAB仍溶解,可实现二者分离,A正确;
      B、CTAB作用是溶解细胞膜、与核酸形成复合物,无“加速解聚核蛋白”功能,且质DNA(如线粒体DNA)与叶绿体DNA提取不依赖CTAB解聚核蛋白,B错误;
      C、氯仿、异戊醇混合液可使蛋白质变性并溶于有机相,从而去除蛋白质等杂质,C正确;
      D、二苯胺试剂主要用于鉴定DNA 的存在或者粗略定量分析DNA,而非直接鉴定DNA的纯度,D错误。
      故选BD。
      第Ⅱ卷(共58分)
      二、非选择题:本部分5道小题,共58分。
      24. 高密度发酵是指通过优化培养条件,提高单位体积内菌体的发酵密度和产物产量的一项技术,该技术对于提升生产效率、降低成本具有重要意义。科研人员经人工诱变获得了一种氨基酸α营养缺陷型酵母菌,图1为利用影印法对该菌进行初检的过程。为探究氨基酸α营养缺陷型酵母菌高密度培养条件,测定了不同摇床转速下酵母菌种群密度的变化曲线,结果如图2。
      (1)图1中过程①采用的接种方法是_____,该方法通过统计平板上的菌落数就可推测出样品中的活菌数,其原因是_______。
      (2)图1中过程②应先影印_______培养基(填“基本”或“完全”),然后选取图中菌落_______进行接种培养,并进一步鉴定。过程②两种培养基在组成成分上的差异是_____。
      (3)图2所示摇床的转速不同,导致发酵液中_______的含量不同。据图分析,在转速为_____时可以获得较大经济效益;在230 r/min转速下培养8h后,酵母菌种群密度基本达到稳定,试分析其原因是________。
      【答案】(1)①. 稀释涂布平板法 ②. 平板上的一个菌落一般来源于样品稀释液中的一个活菌
      (2)①. 基本 ②. A ③. 是否含有氨基酸α
      (3)①. O2 ②. 250 r/min ③. 培养液中溶氧量和营养物质都有限,酵母菌种群数量达到K值
      【分析】微生物的计数方法:稀释涂布平板法可用于微生物计数,原理是将菌液进行一系列梯度稀释,涂布到平板上,通过统计平板上的菌落数来推测样品中的活菌数;平板划线法主要用于微生物的分离纯化,不能用于计数,它是通过划线将聚集的菌种逐步稀释分散到培养基表面,以获得单个菌落。
      【解析】(1)稀释涂布平板法通过稀释菌液,使菌落源于单个活菌,从而通过菌落数推测活菌数。该方法通过统计平板上的菌落数就可推测出样品中的活菌数,其原因是平板上的一个菌落一般来源于样品稀释液中的一个活菌。
      (2)氨基酸α营养缺陷型菌在基本培养基无法生长,先印基本培养基,对比完全培养基,选基本培养基不生长(对应完全培养基生长的菌落A)进行接种培养,并进一步鉴定。两种培养基差异在于是否含氨基酸α。
      (3)摇床转速影响溶氧量,摇床的转速不同,导致发酵液中氧气的含量不同。250 r/min时菌群密度增长较优,兼顾效率与成本,可以获得较大经济效益。在230 r/min转速下培养8h后,酵母菌种群密度基本达到稳定,培养后期因培养液中溶氧量和营养物质都有限,酵母菌种群数量达到K值。
      25. 中国科学家率先成功地应用体细胞进行克隆,获得两只克隆猴—“中中”和“华华”。科研人员从供体猴胚胎中分离获取胚胎成纤维细胞进行贴壁培养,在传代后的不同时间点检测细胞数目,结果如图。

      (1)传代培养时,选择图中______(填“①”或“②”)时期的细胞进行分装培养更合理。图中细胞数目增长进入平台期的原因有_____(答出两点即可)。
      (2)科研人员对供体成纤维细胞与受体去核的卵母细胞进行诱导融合,形成重构胚,移入代孕母猴体内。“去核”指的是去除卵母细胞中的________,目前常用的去核方法是_____。
      (3)研究发现,对灵长类动物的体细胞来说,单靠核移植本身并不足以使重构胚顺利发育成存活个体。研究表明,表观遗传修饰,尤其是组蛋白乙酰化和甲基化水平,在核移植胚胎发育过程中起着关键作用。科研人员认为提高组蛋白乙酰化水平的同时降低组蛋白甲基化水平能显著提高重构胚的发育率。欲通过实验来验证上述观点,请简要写出实验思路并预期结果。供选择的试剂为:组蛋白去甲基化酶的mRNA、组蛋白去乙酰化酶抑制剂、生理盐水。
      实验思路:___________。
      预期结果:___________。
      【答案】(1)①. ② ②. 细胞密度过大、细胞出现接触抑制(细胞接触抑制必答、细胞密度过大、有害代谢物积累、)
      (2)①. 纺锤体-染色体复合物 ②. 显微操作法
      (3)①. 将生理状况相同的重构胚均分为甲、乙、丙、丁四组,分别注入等量的组蛋白去乙酰化酶抑制剂、组蛋白去甲基化酶的mRNA、组蛋白去乙酰化酶抑制剂和组蛋白去甲基化酶的mRNA、等量生理盐水。一段时间后分别检测各组的胚胎发育率 ②. 各组的胚胎发育率结果为丙组>甲组≈乙组>丁组
      【分析】动物细胞培养:将动物组织用胰蛋白酶或胶原蛋白酶处理成单个细胞,制成细胞悬液后进行原代培养,当细胞贴壁生长出现接触抑制时,进行传代培养。
      【解析】(1)传代培养应选择细胞增殖旺盛、代谢活跃的时期。图中①为延迟期(细胞适应新环境,分裂缓慢),②为指数增长期(细胞处于对数增殖期,分裂能力强、代谢旺盛)。因此,选择②时期的细胞进行分装培养更合理,原因是该时期细胞增殖能力强,传代后能更快进入分裂状态,保证培养效率。细胞数目增长进入平台期的主要原因包细胞密度过大、细胞出现接触抑制。
      (2)“去核”指去除卵母细胞中的纺锤体-染色体复合物。由于处于减数第二次分裂中期(MⅡ期)的卵母细胞核靠近极体,便于操作,因此通常选择该时期的卵母细胞进行去核。目前常用的去核方法是显微操作法,即借助显微操作仪,用微吸管将细胞核和部分细胞质一并吸出。
      小问3详解】
      实验目的是验证“提高组蛋白乙酰化水平同时降低甲基化水平可提高重构胚发育率”。供选试剂中:组蛋白去甲基化酶的mRNA可翻译产生去甲基化酶,降低组蛋白甲基化水平;组蛋白去乙酰化酶抑制剂可抑制去乙酰化酶活性,提高组蛋白乙酰化水平;生理盐水作为对照。实验设计需遵循对照原则,实验思路如下:将生理状况相同的重构胚均分为甲、乙、丙、丁四组,分别注入等量的组蛋白去乙酰化酶抑制剂、组蛋白去甲基化酶的mRNA、组蛋白去乙酰化酶抑制剂和组蛋白去甲基化酶的mRNA、等量生理盐水。一段时间后分别检测各组的胚胎发育率。根据实验假设,同时处理(丙组)可显著提高重构胚发育率,因此预期结果为:各组的胚胎发育率结果为丙组>甲组≈乙组>丁组。
      26. 我国科研人员培育出世界首只胚胎干细胞(简称ES细胞)高贡献的活体嵌合猴,部分过程如图所示。由于供体猴胚胎干细胞在体外培养和妊娠期间高度嵌合于受体胚胎,使得后代活体嵌合猴的各种组织中,高达90%的细胞来源于供体胚胎干细胞。

      (注:GFP指绿色荧光蛋白,可监测供体干细胞的存活情况及其在嵌合体的分化、分布情况)
      (1)在无菌、无毒等适宜环境中进行供体猴胚胎干细胞培养时,需要定期更换培养液,其目的是_____。
      (2)为获得活体嵌合猴,在胚胎移植前需要筛选含有________标记的囊胚,同时也需要对代孕雌猴进行______处理。
      (3)为了繁殖更多的活体嵌合猴,可采用_____技术,在本实验中进行该技术时,应选用_____阶段的胚胎分割,要注意将______均等分割。
      (4)代孕雌猴分娩的嵌合猴体细胞中,核遗传物质来源于________,图示过程涉及的工程技术有_______。(答出两点即可)
      【答案】(1)清除代谢产物,同时给细胞提供足够的营养
      (2)①. 绿色荧光 ②. 同期发情
      (3)①. 胚胎分割 ②. 囊胚 ③. 内细胞团
      (4)①. 供体或受体猴 ②. 动物细胞培养、早期胚胎培养和胚胎移植
      【分析】胚胎移植是指将雌性动物的早期胚胎,或者通过体外受精及其他方式得到的胚胎,移植到同种的、生理状态相同的其他雌性动物的体内,使之继续发育为新个体的技术。
      【解析】(1)定期更换培养液的目的是:清除代谢废物,防止细胞代谢产物积累对细胞自身造成危害,同时给细胞提供足够的营养。
      (2)由于实验通过GFP基因(绿色荧光蛋白)监测供体细胞,因此需筛选含绿色荧光记的囊胚;对代孕雌猴需进行同期发情处理,使代孕雌猴与供体猴生理状态相同,为胚胎移植提供适宜环境。
      (3)繁殖更多活体嵌合猴采用胚胎分割技术,选用囊胚阶段的胚胎进行分割,分割时注意将内细胞团均等分割,以保证分割后胚胎的正常发育。
      (4)由图分析可知,代孕雌猴分娩的嵌合猴体细胞中,核遗传物质主要来源于供体或受体猴; 图示涉及的工程技术有动物细胞培养、早期胚胎培养和胚胎移植。 其中,动物细胞培养用于ES细胞体外培养,胚胎移植将嵌合囊胚移入代孕雌猴。
      27. In-Fusin技术被称为无缝克隆技术,操作流程是:对质粒进行PCR获得线性化载体,通过PCR在目的基因两端插入与线性化载体两端相同的碱基序列,然后将两者PCR产物混合,在In-Fusin酶的作用下,从线性化DNA的3'端起始切除15个核苷酸,进而暴露出互补的黏性末端,最终促使目的基因与载体实现连接,过程如图所示。

      (1)PCR技术需要的DNA聚合酶与人体的DNA聚合酶不同之处是_______。图中的同源序列A、C与B、D中的碱基序列一般不同,原因是______。
      (2)质粒线性化前后所含有的游离磷酸基团的个数分别为______个和______个。对质粒进行PCR扩增获得线性化载体时,引物应选______。
      A.5'CTAGCTGACTCTAGAT3' B.5'ATCGCCTGACTAGGGA3'
      C.3'TAGCGGACTGATCCCT5' D.3'GATCGACTGAGATCTA5'
      (3)由图可知,目的基因的______(填“a”或“b”)链是转录的模板链。③过程需要使用_________酶,构建稳定的重组质粒。
      【答案】(1)①. PCR技术中的DNA聚合酶耐高温,而人体内中的DNA聚合酶不耐高温 ②. 防止目的基因或线性化质粒自身环化;防止目的基因反向连接
      (2)①. 0 ②. 2 ③. BD
      (3)①. b ②. In-Fusin酶和DNA连接酶
      【分析】PCR技术:是一种体外扩增DNA的技术,需要热稳定DNA聚合酶(如Taq酶),能在较高温度下保持活性,用于以DNA为模板合成新的DNA链。
      【解析】(1)PCR技术使用的DNA聚合酶耐高温,而人体DNA聚合酶不耐高温。PCR过程需高温变性步骤,因此所用酶(如Taq酶)必须耐高温;人体DNA聚合酶在高温下会失活。若同源序列A、C与B、D相同,载体两端会互补配对,导致自身环化,无法与目的基因正确连接,故图中的同源序列A、C与B、D中的碱基序列一般不同,原因是防止目的基因或线性化质粒自身环化;防止目的基因反向连接。
      (2)质粒为环状DNA,无线性末端,无游离磷酸基团。线性化后成为链状DNA,两端各有1个游离磷酸基团,共含2个游离磷酸基团。对质粒进行PCR扩增获得线性化载体时,引物需与模板链互补,且沿5’→3’延伸。分析图示序列,B(5'ATCGCCTGACTAGGGA3')和D(3’GATCGACTGAGATCTA5’,实际引物书写为5’→3’方向,需确认互补配对)符合与模板链结合的要求,确保PCR扩增出正确的线性化载体。
      (3)根据重组质粒中目的基因的插入方向及转录模板链的特性,b链为转录的模板链。构建过程需连接目的基因与载体要使用In-Fusin酶和DNA连接酶,,在In-Fusin酶的作用下,从线性化DNA的3'端起始切除15个核苷酸,进而暴露出互补的黏性末端,DNA连接酶催化磷酸二酯键形成,构建稳定的重组质粒。
      28. 基因敲除又称基因打靶,其原理如图所示:将构建好的打靶质粒导入特定细胞,打靶质粒上的A′、B′序列分别与细胞基因组DNA上的A、B序列发生交换(同源重组),使得目的基因被阳性标记基因替换,从而实现目的基因的敲除。已知同源重组的几率较低,也可能偶尔发生非同源重组(此时阳性和阴性标记基因均插入基因组DNA,而目的基因也仍在基因组DNA上)而导致基因敲除失败,阳性和阴性标记基因均只有位于基因组DNA上时才能表达。

      (1)将打靶质粒导入特定动物细胞的方法是_______。动物减数分裂过程中,可能发生类似于上述阳性标记基因替换目的基因的过程,推测应在_______时期。
      (2)现有两种标记基因,新霉素抗性基因neR和疱疹病毒胸苷激酶基因HSV-tk。导入新霉素抗性基因后,动物细胞对G418(氨基糖苷类抗生素)有抗性,没导入的没有抗性;HSV-tk的表达产物可使无毒的丙氧鸟苷转变为有毒的核苷酸,从而杀死细胞。在设计打靶质粒时,应以_____作为阳性标记基因,以________作为阴性标记基因。在培养基中添加________,以此筛选出基因敲除成功的细胞。
      (3)成纤维生长因子1(FGF1)是一种内源性蛋白类激素,研究表明FGF1具有降低血糖的作用。FGF1可能通过提升胰岛素敏感性降低血糖水平但不能直接降低血糖水平,也可能直接具有降低血糖水平的作用。欲设计实验探究FGF1降低血糖浓度的原理,需敲除正常小鼠的_____基因作为模型小鼠进行实验。
      【答案】(1)①. 显微注射法 ②. 减数第一次分裂的前期
      (2)①. 新霉素抗性基因(neR)②. 疱疹病毒胸苷激酶基因(HSV-tk)③. G418和丙氧鸟苷
      (3)胰岛素基因和FGF1基因
      【分析】基因工程技术的基本步骤:(1)目的基因的获取;(2)基因表达载体的构建;(3)将目的基因导入受体细胞;(4)目的基因的检测与鉴定。
      【解析】(1)将质粒导入动物细胞的方法是显微注射法。阳性标记基因替换目的基因的过程属于基因重组(同源重组),图中阳性标记基因替换目的基因,类似于减数第一次分裂前期的交叉互换。
      (2)根据题干信息,新霉素抗性基因neR可使细胞获得对新霉素的抗性,应以新霉素抗性基因neR作为阳性标记基因,目的基因是被敲除不需要的基因,操作后目的基因应该与阴性标记基因连接在打靶质粒上,故以疱疹病毒胸苷激酶基因HSV-tk作为阴性标记基因,便于对基因组DNA进行筛选。导入新霉素抗性基因后,动物细胞对G418(氨基糖苷类抗生素)有抗性,没导入的没有抗性;HSV-tk的表达产物可使无毒的丙氧鸟苷转变为有毒的核苷酸,从而杀死细胞。因此在培养基中添加G418和丙氧鸟苷,以此筛选出基因敲除成功的细胞。
      (3)FGF1可能通过提升胰岛素敏感性降低血糖水平但不能直接降低血糖水平,也可能直接具有降低血糖水平的作用,若设计实验探究FGF1降低血糖浓度的原理,需敲除正常小鼠的胰岛素基因和FGF1基因作为模型小鼠进行实验。对模型小鼠施用FGF1,研究FGF1的作用。

      相关试卷

      山东省青岛市2024-2025学年高二下学期期中考试生物试卷(解析版):

      这是一份山东省青岛市2024-2025学年高二下学期期中考试生物试卷(解析版),共29页。试卷主要包含了选择题等内容,欢迎下载使用。

      2024-2025学年山东省潍坊市高二下学期期中考试生物试卷(解析版):

      这是一份2024-2025学年山东省潍坊市高二下学期期中考试生物试卷(解析版),共23页。试卷主要包含了选择题,非选择题等内容,欢迎下载使用。

      山东省青岛市四区县2022-2023学年高二下学期期末生物试题(解析版):

      这是一份山东省青岛市四区县2022-2023学年高二下学期期末生物试题(解析版),共20页。试卷主要包含了07等内容,欢迎下载使用。

      资料下载及使用帮助
      版权申诉
      • 1.电子资料成功下载后不支持退换,如发现资料有内容错误问题请联系客服,如若属实,我们会补偿您的损失
      • 2.压缩包下载后请先用软件解压,再使用对应软件打开;软件版本较低时请及时更新
      • 3.资料下载成功后可在60天以内免费重复下载
      版权申诉
      若您为此资料的原创作者,认为该资料内容侵犯了您的知识产权,请扫码添加我们的相关工作人员,我们尽可能的保护您的合法权益。
      入驻教习网,可获得资源免费推广曝光,还可获得多重现金奖励,申请 精品资源制作, 工作室入驻。
      版权申诉二维码
      欢迎来到教习网
      • 900万优选资源,让备课更轻松
      • 600万优选试题,支持自由组卷
      • 高质量可编辑,日均更新2000+
      • 百万教师选择,专业更值得信赖
      微信扫码注册
      手机号注册
      手机号码

      手机号格式错误

      手机验证码 获取验证码 获取验证码

      手机验证码已经成功发送,5分钟内有效

      设置密码

      6-20个字符,数字、字母或符号

      注册即视为同意教习网「注册协议」「隐私条款」
      QQ注册
      手机号注册
      微信注册

      注册成功

      返回
      顶部
      添加客服微信 获取1对1服务
      微信扫描添加客服
      Baidu
      map