搜索
      上传资料 赚现金

      湖北省部分高中协作体2024-2025学年高二下学期6月期末化学试卷(解析版)

      • 1.71 MB
      • 2025-07-28 12:22:49
      • 39
      • 0
      •  
      加入资料篮
      立即下载
      湖北省部分高中协作体2024-2025学年高二下学期6月期末化学试卷(解析版)第1页
      1/15
      湖北省部分高中协作体2024-2025学年高二下学期6月期末化学试卷(解析版)第2页
      2/15
      湖北省部分高中协作体2024-2025学年高二下学期6月期末化学试卷(解析版)第3页
      3/15
      还剩12页未读, 继续阅读

      湖北省部分高中协作体2024-2025学年高二下学期6月期末化学试卷(解析版)

      展开

      这是一份湖北省部分高中协作体2024-2025学年高二下学期6月期末化学试卷(解析版),共15页。试卷主要包含了答题前,请将自己的姓名,选择题的作答,非选择题作答,考试结束后,请将答题卡上交等内容,欢迎下载使用。
      ★祝考试顺利★
      注意事项:
      1、答题前,请将自己的姓名、准考证号、考场号、座位号填写在试卷和答题卡上,并将准考证号条形码粘贴在答题卡上的制定位置。
      2、选择题的作答:每小题选出答案后,用2B铅笔把答题卡上对应题目的答案标号涂黑,写在试卷、草稿纸和答题卡上的非答题区域均无效。
      3、非选择题作答:用黑色签字笔直接答在答题卡对应的答题区域内,写在试卷、草稿纸和答题卡上的非答题区域均无效。
      4、考试结束后,请将答题卡上交。
      一、选择题:本题共15小题,每题3分,共45分,每小题仅有一项是符合题意。
      1. 对于平衡体系,下列结论中不正确的是
      A. 若温度不变,将容器的体积缩小到原来的一半,此时A的浓度为原来的1.5倍,则
      B. 若平衡时,A、B的转化率相等,说明反应开始时,AB的物质的量之比为
      C. 若,则往含有a ml气体的平衡体系中再加入a ml的B,达到新平衡时,气体的总物质的量小于2a ml
      D. 若温度不变时,压强增大到原来的2倍,达到新平衡时,总体积一定比原来的要小
      【答案】D
      【解析】容器体积缩小到原来一半(即加压)的瞬间,A的浓度为原来的2倍。新平衡时A的浓度为原来的1.5倍,即平衡右移。据平衡移动原理,有m+n >p+q,A正确;设起始时A、B的物质的量分别为x、y,平衡时A、B的转化率分别为α、β。则(xα)∶(yβ)=m∶n。当α=β时,x:y=m:n, B正确;时,反应中气体分子总数减小,往含有a ml气体的平衡体系中再加入a ml B,平衡正向移动,气体总物质的量小于2a ml, C正确;温度不变时,若,则缩小容器体积使新平衡压强是原来的2倍,则新平衡体积等于原来的,D错误。故选D。
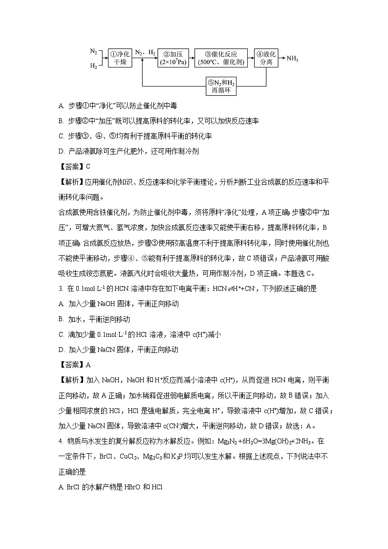
      2. 下图所示为工业合成氨的流程图。有关说法错误的是
      A. 步骤①中“净化”可以防止催化剂中毒
      B. 步骤②中“加压”既可以提高原料的转化率,又可以加快反应速率
      C. 步骤③、④、⑤均有利于提高原料平衡的转化率
      D. 产品液氨除可生产化肥外,还可用作制冷剂
      【答案】C
      【解析】应用催化剂知识、反应速率和化学平衡理论,分析判断工业合成氨的反应速率和平衡转化率问题。
      合成氨使用含铁催化剂,为防止催化剂中毒,须将原料“净化”处理,A项正确;步骤②中“加压”,可增大氮气、氢气浓度,加快合成氨反应速率又能使平衡右移,提高原料转化率,B项正确;合成氨反应放热,步骤③使用较高温度不利于提高原料转化率,同时使用催化剂也不能使平衡移动,步骤④、⑤能有利于提高原料的转化率,故C项错误;产品液氨可用酸吸收生成铵态氮肥。液氨汽化时会吸收大量热,可用作制冷剂,D项正确。本题选C。
      3. 在0.1ml·L-1的HCN溶液中存在如下电离平衡:HCN⇌H++CN-,下列叙述正确的是
      A. 加入少量NaOH固体,平衡正向移动
      B. 加水,平衡逆向移动
      C. 滴加少量0.1ml·L-1的HCl溶液,溶液中c(H+)减小
      D. 加入少量NaCN固体,平衡正向移动
      【答案】A
      【解析】加入NaOH,NaOH和H+反应而减小溶液中c(H+),从而促进HCN电离,则平衡正向移动,故A正确;加水稀释促进弱电解质电离,所以平衡正向移动,故B错误;加入少量相同浓度的HCl,HCl是强电解质,完全电离H+,导致溶液中c(H+)增加,故C错误;加入少量NaCN固体,导致溶液中c(CN-)增大,平衡逆向移动,故D错误;故选:A。
      4. 物质与水发生的复分解反应称为水解反应。例如:Mg3N2 +6H2O=3Mg(OH)2+2NH3。在一定条件下,BrCl、CuCl2、Mg2C3和K3P均可以发生水解。根据上述观点,下列说法中不正确的是
      A. BrCl的水解产物是HBrO和HCl
      B. K3P的水解产物KOH和H3PO4
      C. Mg2C3水解产物是Mg(OH)2和C3H4
      D. CuCl2的水解产物是Cu(OH)2和HCl
      【答案】B
      【解析】BrCl中Br为+1价,Cl为-1价,根据水解反应特点可知元素化合价不发生变化,所以BrCl的水解产物是HBrO和HCl,A正确;K3P中P为-3价,水解产物应为KOH和PH3,B错误;Mg2C3中Mg为+2价,所以水解产物是Mg(OH)2和C3H4(丙炔),C正确;CuCl2中Cu为+2价,Cl为-1价,所以水解产物是Cu(OH)2和HCl,D正确;综上所述答案为B。
      5. 25 ℃时,PbR(R2-为SO或CO)的沉淀溶解平衡关系图如图所示。已知Ksp(PbCO3)7的原因:_______。
      (4)欲增大氯水中次氯酸的浓度,可向氯水中加入上表中的物质是_______(填化学式),用化学平衡移动的原理解释其原因:_______。
      【答案】(1)bac (2)NaHSO3
      (3)CO+H2O⇌HCO+OH-、HCO+H2O⇌H2CO3+OH-
      (4)①.NaHCO3或NaClO ②.因为Cl2+H2O⇌H++Cl-+HClO,加入NaHCO3(或NaClO)可消耗H+,平衡向正反应方向移动,从而使溶液中次氯酸的浓度增大
      【解析】
      【小问1详解】
      NaHCO3溶液显碱性,则的水解程度大于其电离程度,NaHSO3溶液显酸性,则的电离程度大于其水解程度,故H2SO3酸性比H2CO3的酸性强,等浓度的Na2SiO3溶液的碱性比NaHCO3的碱性强,弱酸越弱,其对应的酸根离子水解程度越大,其对应的强碱弱酸盐碱性越强,故碳酸的酸性比硅酸的酸性强,故常温下,相同物质的量浓度的稀溶液,其酸性由强到弱的顺序是bac;
      【小问2详解】
      六种溶液中,NaClO、Na2CO3、NaHCO3、Na2SiO3、Na2SO3的溶液显碱性,均发生水解,促进水的电离,而NaHSO3溶液显酸性,的电离程度大于其水解程度,抑制水的电离,则水的电离程度最小的是NaHSO3溶液;
      【小问3详解】
      CO分两步水解CO+H2O⇌+OH-、HCO+H2O⇌H2CO3+OH-;以第一步水解为主,水解后溶液呈碱性;
      【小问4详解】
      根据表格中数据可知,各微粒的电离程度由小到大的顺序是:H2SiO3、、HClO、H2CO3、、H2SO3。氯水存在平衡Cl2+H2O⇌H++Cl-+HClO,要增大HClO的浓度,则加入的物质与H+反应而不与HClO反应,即酸性比HClO的酸性较弱的酸所对应的可溶性盐,而HClO具有强氧化性,则还原性的、SO会和HClO反应,故可加入的物质是NaHCO3或NaClO。
      17. 现有几组物质的熔点(℃)数据:
      据此回答下列问题:
      (1)A组属于___晶体,其熔化时克服的微粒间的作用力是___。
      (2)B组晶体共同的物理性质是___(填序号)。
      ①有金属光泽 ②导电性 ③导热性 ④延展性
      (3)C组中HF熔点反常是由于___。
      (4)D组晶体可能具有的性质是___(填序号)。
      ①硬度小 ②水溶液能导电 ③固体能导电 ④熔融状态能导电
      【答案】①.原子 ②.共价键 ③.①②③④ ④.HF分子间能形成氢键,其熔化时需要消耗的能量更多 ⑤.②④
      【解析】
      (1)A组熔点最高,属于原子晶体,原子晶体的构成微粒为原子,微粒间作用力为共价键,因此熔化时克服的微粒间的作用力是共价键;
      (2)B组物质为金属,具有金属光泽、导电性、导热性、延展性;故答案为:①②③④;
      (3)由于HF分子间能形成氢键,其熔化时需要消耗的能量更多,导致HF的沸点比其它氢化物的沸点高;
      (4)D组物质为离子晶体,有硬度大、水溶液能导电、固体不能导电而熔融状态能导电的性质;故答案为:②④。
      18. 有机物F可用于制造香精,可利用下列路线合成。
      回答下列问题:
      (1)分子中可能共面的原子最多有___________个。
      (2)物质A的名称是___________。
      (3)物质D中含氧官能团的名称是___________。
      (4)“反应④”的反应类型是___________。
      (5)写出“反应⑥”的化学方程式:___________。
      【答案】(1)9 (2)2-甲基-1,2-二溴丁烷
      (3)羧基 (4)消去反应
      (5)++H2O
      【解析】和溴发生的是加成反应,根据加成产物可判断A的结构简式为CH3CH2C(CH3)BrCH2Br,反应②是水解反应,生成物B的结构简式为CH3CH2C(CH3)OHCH2OH。B氧化得到C,根据C和D的分子式可判断,反应④是消去反应,则D的结构简式为CH3CH=C(CH3)COOH,则C的结构简式为CH3CH2C(CH3)OHCOOH。反应⑤属于卤代烃的水解反应,则E的结构简式为,E和D通过酯化反应生成F,则F的结构简式为。
      【小问1详解】
      分子中的五个C、双键上的两个H、两个甲基上各有一个H可能共面,故可能共面的原子最多有9个。
      【小问2详解】
      A为CH3CH2C(CH3)BrCH2Br,其名称是2-甲基-1,2-二溴丁烷。
      【小问3详解】
      根据C和D的分子式可判断,反应④是消去反应,则D的结构简式为CH3CH==C(CH3)COOH,D中含氧官能团的名称是羧基。
      【小问4详解】
      根据C和D的分子式可判断,反应④是消去反应。
      【小问5详解】
      据分析可知E和D通过酯化反应生成F,则F的结构简式为,++H2O。
      19. 双酚A是重要的有机化工原料,工业上可以用苯酚和丙酮合成双酚A:
      (1)丙酮含氧官能团名称为_______;双酚A的分子式为_______。
      (2)双酚A分子中共平面的碳原子最多可以有_______个。
      (3)在盐酸或氨水催化下,苯酚和甲醛混合共热可得到酚醛树脂:
      关于该反应及相关物质的判断正确的是_______(填字母)。
      A.甲醛可溶于水
      B.该反应属于缩聚反应
      C.甲醛防腐可用于保存海鲜
      D.酚醛树脂常用于制造电器材料
      E.苯酚的酸性介于醋酸和盐酸之间
      (4)苯酚可用于合成酚酞:。
      已知:2HCOOHH2O+
      ①邻二甲苯的核磁共振氢谱有_______组峰。
      ②条件a是_______。
      ③A→B反应的化学方程式为_______。
      【答案】(1)①.(酮)羰基 ②.C15H16O2
      (2)13 (3)ABD
      (4)①.3 ②.酸性高锰酸钾溶液 ③.
      【解析】
      【小问1详解】
      丙酮结构简式为CH3COCH3,含氧官能团名称为羰基;双酚A的结构简式为,分子式为C15H16O2。
      小问2详解】
      根据甲烷的四面体构型,双酚A分子中共平面的碳原子为两个苯环上的碳原子和与苯环相连的碳原子,共13个。
      【小问3详解】
      A.甲醛易溶于水,故A正确;
      B.该反应有水生成,属于缩聚反应,故B正确;
      C.甲醛有毒,甲醛不能用于保存海鲜,故C错误;
      D.酚醛树脂是绝缘体,常用于制造电器材料,故D正确;
      E.苯酚的酸性很弱,酸性比醋酸弱,故E错误;
      选ABD。
      【小问4详解】
      ①邻二甲苯结构对称,有3中不同环境氢原子,核磁共振氢谱有3组峰。
      ②根据2HCOOHH2O+,A脱水生成B,A中含有2个羧基,邻二甲苯发生氧化反应生成,条件a是酸性高锰酸钾。
      ③根据2HCOOHH2O+,A脱水生成B,A→B反应的化学方程式为。
      选项
      分子或离子
      中心原子杂化方式
      价电子对互斥理论模型
      分子或离子的空间构型
      A
      H2O
      sp
      直线形
      直线形
      B
      BBr3
      sp2
      平面三角形
      三角锥形
      C
      PCl3
      sp2
      四面体形
      平面三角形
      D
      CO32-
      sp2
      平面三角形
      平面三角形
      化合物
      熔点/℃
      2800
      1923
      170
      12
      溶质
      NaClO
      Na2CO3
      NaHCO3
      Na2SiO3
      Na2SO3
      NaHSO3
      pH
      10.3
      11.6
      9.7
      12.3
      10.0
      4.0
      A组
      B组
      C组
      D组
      金刚石:3550℃
      Li:181℃
      HF:-83℃
      NaCl:801℃
      硅晶体:1410℃
      Na:98℃
      HCl:-115℃
      KCl:776℃
      硼晶体:2300℃
      K:64℃
      HBr:-89℃
      RbCl:718℃
      二氧化硅:1723℃
      Rb:39℃
      HI:-51℃
      CsCl:645℃

      相关试卷 更多

      资料下载及使用帮助
      版权申诉
      • 1.电子资料成功下载后不支持退换,如发现资料有内容错误问题请联系客服,如若属实,我们会补偿您的损失
      • 2.压缩包下载后请先用软件解压,再使用对应软件打开;软件版本较低时请及时更新
      • 3.资料下载成功后可在60天以内免费重复下载
      版权申诉
      若您为此资料的原创作者,认为该资料内容侵犯了您的知识产权,请扫码添加我们的相关工作人员,我们尽可能的保护您的合法权益。
      入驻教习网,可获得资源免费推广曝光,还可获得多重现金奖励,申请 精品资源制作, 工作室入驻。
      版权申诉二维码
      欢迎来到教习网
      • 900万优选资源,让备课更轻松
      • 600万优选试题,支持自由组卷
      • 高质量可编辑,日均更新2000+
      • 百万教师选择,专业更值得信赖
      微信扫码注册
      手机号注册
      手机号码

      手机号格式错误

      手机验证码 获取验证码 获取验证码

      手机验证码已经成功发送,5分钟内有效

      设置密码

      6-20个字符,数字、字母或符号

      注册即视为同意教习网「注册协议」「隐私条款」
      QQ注册
      手机号注册
      微信注册

      注册成功

      返回
      顶部
      学业水平 高考一轮 高考二轮 高考真题 精选专题 初中月考 教师福利
      添加客服微信 获取1对1服务
      微信扫描添加客服
      Baidu
      map