搜索
      上传资料 赚现金

      2025年湖南省普通高中学业水平合格性考试化学模拟卷一化学试卷

      • 357.26 KB
      • 2025-07-24 09:49:13
      • 52
      • 0
      •  
      加入资料篮
      立即下载
      2025年湖南省普通高中学业水平合格性考试化学模拟卷一化学试卷第1页
      高清全屏预览
      1/8
      2025年湖南省普通高中学业水平合格性考试化学模拟卷一化学试卷第2页
      高清全屏预览
      2/8
      2025年湖南省普通高中学业水平合格性考试化学模拟卷一化学试卷第3页
      高清全屏预览
      3/8
      还剩5页未读, 继续阅读

      2025年湖南省普通高中学业水平合格性考试化学模拟卷一化学试卷

      展开

      这是一份2025年湖南省普通高中学业水平合格性考试化学模拟卷一化学试卷,共8页。试卷主要包含了选择题,填空题,实验题等内容,欢迎下载使用。
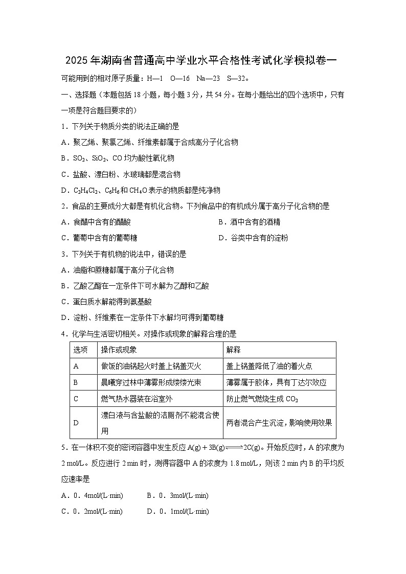
      一、选择题(本题包括18小题,每小题3分,共54分。在每小题给出的四个选项中,只有一项是符合题目要求的)
      1.下列关于物质分类的说法正确的是
      A.聚乙烯、聚氯乙烯、纤维素都属于合成高分子化合物
      B.SO2、SiO2、CO均为酸性氧化物
      C.盐酸、漂白粉、水玻璃都是混合物
      D.C2H4Cl2、C6H6和CH4O表示的物质都是纯净物
      2.食品的主要成分大都是有机化合物。下列食品中的有机成分属于高分子化合物的是
      A.食醋中含有的醋酸B.酒中含有的酒精
      C.葡萄中含有的葡萄糖D.谷类中含有的淀粉
      3.下列关于有机物的说法中,错误的是
      A.油脂和蔗糖都属于高分子化合物
      B.乙酸乙酯在一定条件下可水解为乙醇和乙酸
      C.蛋白质水解能得到氨基酸
      D.淀粉、纤维素在一定条件下水解均可得到葡萄糖
      4.化学与生活密切相关。对操作或现象的解释合理的是
      5.在一体积不变的密闭容器中发生反应A(g)+3B(g)2C(g)。开始反应时,A的浓度为2 ml/L。反应进行2 min时,测得容器中A的浓度为1.8 ml/L,则该2 min内B的平均反应速率是
      A.0.4ml/(L·min)B.0.3ml/(L·min)
      C.0.2ml/(L·min)D.0.1ml/(L·min)
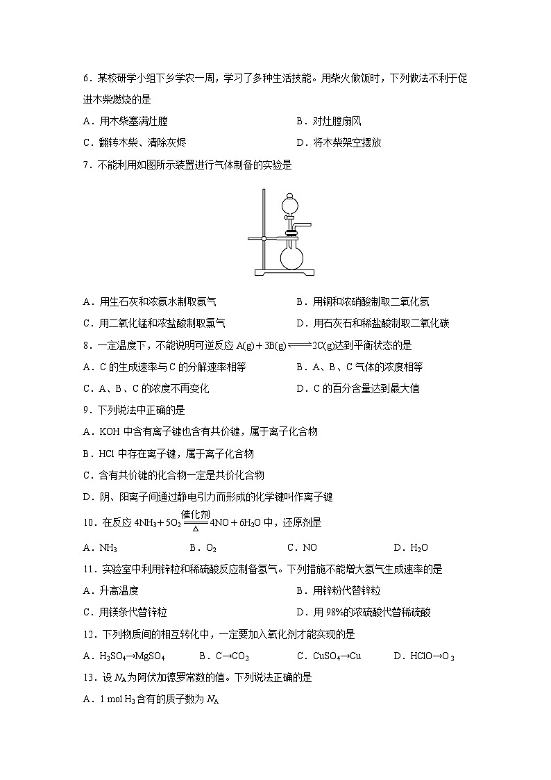
      6.某校研学小组下乡学农一周,学习了多种生活技能。用柴火做饭时,下列做法不利于促进木柴燃烧的是
      A.用木柴塞满灶膛B.对灶膛扇风
      C.翻转木柴、清除灰烬D.将木柴架空摆放
      7.不能利用如图所示装置进行气体制备的实验是
      A.用生石灰和浓氨水制取氨气B.用铜和浓硝酸制取二氧化氮
      C.用二氧化锰和浓盐酸制取氯气D.用石灰石和稀盐酸制取二氧化碳
      8.一定温度下,不能说明可逆反应A(g)+3B(g)2C(g)达到平衡状态的是
      A.C的生成速率与C的分解速率相等B.A、B、C气体的浓度相等
      C.A、B、C的浓度不再变化D.C的百分含量达到最大值
      9.下列说法中正确的是
      A.KOH中含有离子键也含有共价键,属于离子化合物
      B.HCl中存在离子键,属于离子化合物
      C.含有共价键的化合物一定是共价化合物
      D.阴、阳离子间通过静电引力而形成的化学键叫作离子键
      10.在反应4NH3+5O2eq \(=====,\s\up10(催化剂),\s\d10(△))4NO+6H2O中,还原剂是
      A.NH3B.O2C.NOD.H2O
      11.实验室中利用锌粒和稀硫酸反应制备氢气。下列措施不能增大氢气生成速率的是
      A.升高温度B.用锌粉代替锌粒
      C.用镁条代替锌粒D.用98%的浓硫酸代替稀硫酸
      12.下列物质间的相互转化中,一定要加入氧化剂才能实现的是
      A.H2SO4→MgSO4B.C→CO2C.CuSO4→CuD.HClO→O2
      13.设NA为阿伏加德罗常数的值。下列说法正确的是
      A.1 ml H2含有的质子数为NA
      B.22 g CO2含有的原子数为NA
      C.标准状况下,22.4 L O2含有的分子数为2NA
      D.1 L 0.5 ml·L-1 K2SO4溶液中含有的K+数目为NA
      14.下列叙述正确的是
      A.不能用铝制的器皿来盛放酸梅汤或碱水是因为铝会和酸或碱反应
      B.常温下,铁片不能与浓硝酸发生反应
      C.氯水久置后,漂白性和酸性均减弱
      D.高炉炼铁的主要原理是Fe2O3与H2在高温下反应制备金属铁
      15.如图所示是元素周期表的一部分,下列说法正确的是
      A.元素①位于第二周期ⅣA族B.气态氢化物的稳定性:④

      相关试卷

      2025年湖南省普通高中学业水平合格性考试化学模拟卷一化学试卷:

      这是一份2025年湖南省普通高中学业水平合格性考试化学模拟卷一化学试卷,共8页。试卷主要包含了选择题,填空题,实验题等内容,欢迎下载使用。

      2025年湖南省普通高中学业水平合格性考试模拟试卷化学试题(高考模拟):

      这是一份2025年湖南省普通高中学业水平合格性考试模拟试卷化学试题(高考模拟),共5页。

      2025年湖南省普通高中学业水平合格性考试模拟考试化学试题:

      这是一份2025年湖南省普通高中学业水平合格性考试模拟考试化学试题,共8页。试卷主要包含了选择题,填空题,实验题等内容,欢迎下载使用。

      资料下载及使用帮助
      版权申诉
      • 1.电子资料成功下载后不支持退换,如发现资料有内容错误问题请联系客服,如若属实,我们会补偿您的损失
      • 2.压缩包下载后请先用软件解压,再使用对应软件打开;软件版本较低时请及时更新
      • 3.资料下载成功后可在60天以内免费重复下载
      版权申诉
      若您为此资料的原创作者,认为该资料内容侵犯了您的知识产权,请扫码添加我们的相关工作人员,我们尽可能的保护您的合法权益。
      入驻教习网,可获得资源免费推广曝光,还可获得多重现金奖励,申请 精品资源制作, 工作室入驻。
      版权申诉二维码
      欢迎来到教习网
      • 900万优选资源,让备课更轻松
      • 600万优选试题,支持自由组卷
      • 高质量可编辑,日均更新2000+
      • 百万教师选择,专业更值得信赖
      微信扫码注册
      手机号注册
      手机号码

      手机号格式错误

      手机验证码 获取验证码 获取验证码

      手机验证码已经成功发送,5分钟内有效

      设置密码

      6-20个字符,数字、字母或符号

      注册即视为同意教习网「注册协议」「隐私条款」
      QQ注册
      手机号注册
      微信注册

      注册成功

      返回
      顶部
      学业水平 高考一轮 高考二轮 高考真题 精选专题 初中月考 教师福利
      添加客服微信 获取1对1服务
      微信扫描添加客服
      Baidu
      map