2025年山西省中考生物真题(含答案解析)
展开 这是一份2025年山西省中考生物真题(含答案解析),文件包含2025年山西省中考生物真题原卷版docx、2025年山西省中考生物真题解析版docx等2份试卷配套教学资源,其中试卷共24页, 欢迎下载使用。
1. 长江鲟是国家一级保护野生动物,其结构和功能的基本单位是( )
A. 细胞B. 组织C. 系统D. 个体
2. 2025年,我国科学家成功“拼”出小麦完整基因组“拼图”,该成果为小麦高产和粮食安全提供了重要科技支撑。小麦的基因主要存在于细胞的( )
A. 细胞壁B. 细胞膜C. 细胞质D. 细胞核
3. 马的体细胞中有32对染色体,其卵细胞中的染色体数为( )
A. 8条B. 16条C. 32条D. 64条
4. 小健使用显微镜观察洋葱鳞片叶表皮细胞时,看到的物像不够清晰(如下图),其原因可能是( )
A. 目镜放大倍数太小B. 物镜没有转换到位
C. 未调节细准焦螺旋D. 标本未对准通光孔
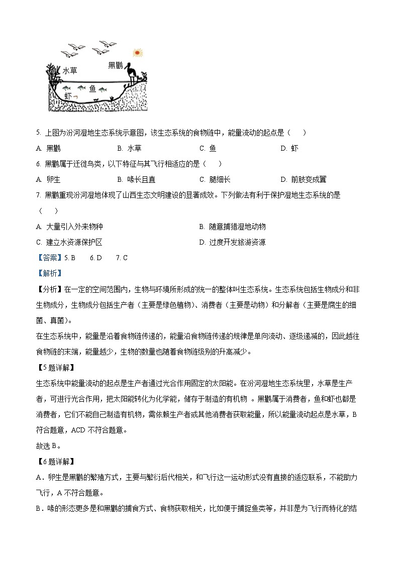
黑鹳是世界濒危鸟类之一,对栖息环境要求极高,依赖清澈水域和丰富的鱼类资源生存。近年来,随着山西“一泓清水入黄河”生态修复项目的实施,一度罕见的黑鹳又回到汾河湿地。请完成下面小题。
5. 上图为汾河湿地生态系统示意图,该生态系统的食物链中,能量流动的起点是( )
A. 黑鹳B. 水草C. 鱼D. 虾
6. 黑鹳属于迁徙鸟类,以下特征与其飞行相适应的是( )
A. 卵生B. 喙长且直C. 腿细长D. 前肢变成翼
7. 黑鹳重现汾河湿地体现了山西生态文明建设的显著成效。下列做法有利于保护湿地生态系统的是( )
A. 大量引入外来物种B. 随意捕猎湿地动物
C. 建立水资源保护区D. 过度开发旅游资源
8. 蒲公英果实顶端长有冠毛(如下图),像一把降落伞,可以随风飘散,这是为了( )
A 传播种子B. 传播花粉C. 吸引昆虫D. 接受光照
9. “唯有牡丹真国色,花开时节动京城”是唐代诗人刘禹锡对牡丹的高度赞赏。依据图中牡丹的特征,可判断它属于( )
A. 苔藓植物B. 蕨类植物C. 被子植物D. 裸子植物
10. 某班同学开展“给校园内植物挂牌”实践活动,图中所示为牡丹的标牌。标牌中最大的分类等级是( )
A. 纲B. 科C. 属D. 种
11. 中药黄芪为山西道地药材,被《神农本草经》列为上品,以根入药。黄芪幼根生长主要依靠的部位是如图中的( )
A. I和ⅡB. Ⅱ和ⅢC. Ⅲ和ⅣD. I和Ⅳ
12. 人工肾可帮助肾衰竭患者过滤血液,排出体内的代谢废物。如图为人工肾工作原理示意图,其中薄膜相当于人体肾脏中的( )
A. 肾静脉B. 入球小动脉C. 出球小动脉D. 肾小球和肾小囊内壁
13. 科学家把一条不到2厘米长的涡虫切成279份,一周之后,每一份都能再生出一条新涡虫。涡虫再生形成不同组织的过程主要依赖( )
A. 细胞分裂和分化B. 细胞衰老和死亡
C. 遗传物质的改变D. 生活环境的改变
14. 下图是“绿叶在光下制造有机物”的部分实验步骤。相关叙述正确的是( )
①黑暗处一昼夜②阳光下几小时③叶片脱色处理④观察实验现象
A. 步骤①目的是增加叶片中的淀粉
B. 步骤②说明该实验变量是黑纸片
C. 步骤③可使叶绿素溶解到清水中
D. 步骤④观察到叶片见光部分变蓝
15. 观察下图中猫和兔的双眼在头部的位置,根据它们的生活环境和习性,可推测( )
①猫双眼的位置更有利于它捕捉猎物
②兔双眼的位置更有利于它躲避敌害
③猫和兔是同一物种但没有共同祖先
④猫和兔双眼位置是自然选择的结果
A. ①②③B. ①②④C. ①③④D. ②③④
二、非选择题(共3个小题,除标注外,每空1分,共35分。请将答案写在答题卡上的相应位置。)
16 甜瓜培育与引种
新疆的瓜田里,有一种被称为“老汉瓜”的甜瓜,口感软糯,甘甜多汁。它的缺点是皮薄如纸,不易储运。科研人员通过杂交技术选育出新品种,在保持风味的同时,将瓜皮硬度提升了,成功解决储运难题,以科技之力助农兴农。请运用所学知识,回答下列问题。([ ]内填图中标号)
(1)科研人员培育甜瓜新品种时,进行人工授粉,将雄花花粉涂抹在雌花的[②]______上。受精后,[③]中的______发育为种子。
(2)甜瓜果实中的[④]主要是______组织,其中的有机物通过______(选填:“导管”或“筛管”)运输而来。
(3)甜瓜果实的厚皮和薄皮是一对______,科研人员选择果皮厚度不同的甜瓜进行杂交,培育新品种,这一技术利用了______的多样性。
(4)甲、乙两地果农将甜瓜新品种引种到当地,在甜瓜的生长季节,两地的主要自然条件如下表所示:
若甲、乙两地果农采用相同的方法栽培甜瓜,你认为______(选填:“甲地”或“乙地”)种植的甜瓜含糖量更高,请运用光合作用和呼吸作用的原理分析其原因:______。
(5)农业害虫会影响甜瓜的产量和品质。有人提出通过大量喷洒农药的方式防治害虫,这样做的危害是______(任答其一即可)。请你提出一条防治害虫的其他措施:______(任答其一即可)。
17. 从舌尖到脚尖
健康生活已成为一个备受关注的话题,合理饮食和科学运动有助于健康生活。请运用所学知识,回答下列问题。([ ]内填图中标号)
(1)图一为健康人的血糖(血液中的葡萄糖)含量变化曲线。据图分析,0~1小时血糖含量上升,是因为进食后葡萄糖通过图二中[③]______吸收进入血液;1~2小时血糖含量______,是因为[②]中胰岛分泌的______调节葡萄糖在体内的吸收、利用和转化等。
(2)血液中的一部分葡萄糖进入组织细胞后被分解,为人体生命活动提供______;暂时不用的葡萄糖被合成糖原贮存;多余的葡萄糖转变为脂肪等物质。
(3)冠状动脉是供给心脏血液的血管。如果血液中脂质含量过高,可能堆积在血管壁上,形成动脉粥样斑块(如图三),使该血管内径______,血流量______,导致心肌细胞缺少营养物质和______,进而引发冠心病。
(4)某男生13岁,身高166厘米,体重68公斤,(身体质量指数)=24.7(即为超重)。请你为他提出一条合理的饮食建议:______(任答其一即可)。
(5)为提升全民健康素养,我国实施“体重管理年”活动。下表为人体不同活动的耗氧量。由此分析可知,在相同时间内,______活动更有利于减重。
18. 跨学科实践
在学校开展的“制作酸奶”项目式学习活动中,小康的实践过程如下;
【任务一】认识发酵菌种和发酵原理
(1)制作酸奶利用的菌种是乳酸菌。乳酸菌属于细菌,______(选填:“有”或“无”)成形的细胞核,生殖方式为______。
(2)发酵过程中,乳酸菌分解牛奶中的乳糖产生的酸性物质是______,该物质使牛奶中的酪蛋白凝固,奶液呈凝乳状态,使酸奶具有独特的口感。
【任务二】探究发酵剂对酸奶发酵的影响
小康查阅资料了解到:发酵剂(含乳酸菌)的种类和接种量都会影响酸奶的发酵效果;优质酸奶的凝乳状态为质地软硬适中。
探究1:不同发酵剂的发酵效率
(3)他选择①、②号两种发酵剂进行实验。实验中,除发酵剂种类不同外,其他条件相同且适宜,目的是______。实验结果如下图,据图分析,在一定时间内,______号发酵剂的发酵效率较高,依据是相______(任答其一即可)。
探究2:不同接种量对酸奶凝乳状态的影响
(4)他选择发酵效率较高的发酵剂,设置不同接种量进行实验,其他条件相同且适宜,结果如下表。由此可知,该发酵剂的最适接种量为______,因为此接种量下,酸奶的凝乳状态为______。
【任务三】设计装置制作酸奶
(5)下图是小康设计的制作酸奶装置示意图。为确保发酵效果,依据乳酸菌发酵所需条件,该装置还应补充______(答出一点即可),理由是______。
(6)制作酸奶时,先将牛奶煮沸,待冷却后再加入发酵剂。冷却的原因是______。制成的酸奶若不及时食用,应置于冰箱冷藏保存,理由是_________(任答其一即可)。地点
土壤
降水量
光照条件
白天平均气温/℃
夜间平均气温/℃
甲地
基本相同且适宜
33
22
乙地
33
12
活动
每小时耗氧量(升)
慢跑
120
坐
25
散步
60
接种量
酸奶的凝乳状态
2%
质地软
3%
质地软硬适中
4%
质地硬
相关试卷
这是一份2025年山西省中考生物真题(含答案解析),文件包含2025年山西省中考生物真题原卷版docx、2025年山西省中考生物真题解析版docx等2份试卷配套教学资源,其中试卷共24页, 欢迎下载使用。
这是一份2025年山西省中考生物真题(解析版),文件包含2025年山西省中考生物真题原卷版docx、2025年山西省中考生物真题解析版docx等2份试卷配套教学资源,其中试卷共24页, 欢迎下载使用。
这是一份2025年山西省中考生物试卷(含详细答案解析),共14页。试卷主要包含了选择题,简答题等内容,欢迎下载使用。
相关试卷 更多
- 1.电子资料成功下载后不支持退换,如发现资料有内容错误问题请联系客服,如若属实,我们会补偿您的损失
- 2.压缩包下载后请先用软件解压,再使用对应软件打开;软件版本较低时请及时更新
- 3.资料下载成功后可在60天以内免费重复下载
免费领取教师福利 











.png)





