


2025年陕西省中考生物真题(附答案解析)
展开 这是一份2025年陕西省中考生物真题(附答案解析),共17页。试卷主要包含了选择题,综合题等内容,欢迎下载使用。
一、选择题
1.小秦想观察酵母菌细胞,需借助的工具是( )
A.平面镜B.显微镜C.望远镜D.放大镜
小秦用池塘水、塘泥、水草和鱼,选择合适的容器制作了生态瓶,置于有光照的环境中。如图是三种不同嘴型的鱼,适宜取食的食物不同。据此完成下面小题。
2.下列最适合制作生态瓶的容器是( )
A.带盖铁桶B.黑色塑料瓶
C.陶瓷小口花瓶D.透明玻璃缸
3.小秦投喂颗粒状漂浮性饵料,最适宜取食该饵料的鱼是图中的( )
A.③B.②C.①D.①②③
4.下列关于此生态瓶的叙述,错误的是( )
A.可看作一个生态系统
B.塘泥中有分解者
C.食物链是塘泥→水草→鱼
D.自动调节能力是有限的
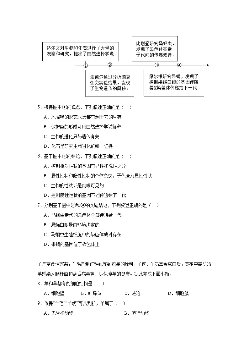
如图是人类研究生物遗传和进化的部分历程。据此完成下面小题。
5.根据图中①的观点,下列叙述正确的是( )
A.地雀喙的形态永远都有利于它的生存
B.保护色的形成可用自然选择学说解释
C.生物的进化只与遗传有关
D.化石是研究生物进化的唯一证据
6.基于图中②的结论,下列叙述正确的是( )
A.控制相对性状的基因有显性和隐性之分
B.显性性状和隐性性状的个体杂交,子代全为显性性状
C.生物的性状都是肉眼可见的
D.控制隐性性状的基因不能传递给下一代
7.分别基于图中③和④的实验结论,下列叙述正确的是( )
A.马蛔虫亲代的染色体全部传递给子代
B.果蝇白眼是由环境决定的
C.马蛔虫生殖细胞中的染色体成对存在
D.果蝇的基因位于染色体上
羊是草食性家畜。羊毛是制作毛线等纺织品的原料,羊肉、羊奶富含蛋白质。养殖中需防治羊感染大肠杆菌和蓝舌病毒等,以保障羊的健康。据此完成下面小题。
8.羊和草都有的细胞结构是( )
A.细胞壁B.叶绿体C.液泡D.细胞膜
9.依据“羊毛”“羊奶”可以判断,羊属于( )
A.无脊椎动物B.爬行动物
C.哺乳动物D.变温动物
10.人食用羊肉后,关于羊肉中蛋白质的消化、吸收过程,下列说法正确的是( )
A.起始消化器官是口腔B.消化主要在小肠
C.消化的产物是葡萄糖D.吸收主要在肝脏
11.下列关于大肠杆菌、蓝舌病毒的叙述,错误的是( )
A.大肠杆菌属于细菌B.蓝舌病毒和羊属于寄生关系
C.蓝舌病毒有细胞核D.大肠杆菌通过分裂进行生殖
如图(a)(b)是小秦和学习小组的同学们在复习时绘制的示意图。据此完成下面小题。
12.如果图(a)表示动物的生殖发育过程,①是受精卵,那么下列叙述正确的是( )
A.该图可表示蝗虫生殖发育的四个时期
B.若该生物为家蚕,则③表示蛹期
C.若该生物为家蚕,则②和④食性相同
D.若该生物为青蛙,则②用肺呼吸
13.如果图(a)表示植物生理活动中的物质转变,②和④分别表示光合作用和呼吸作用,那么下列说法正确的是( )
A.①可表示二氧化碳和水
B.②的场所是线粒体
C.③可表示无机盐和氧气
D.④可维持生物圈中的碳氧平衡
14.下列关于图(b)的叙述,正确的是( )
A.若表示视觉形成的过程,②是眼,则③是脑干
B.若表示反射弧,②是神经中枢,则③是感受器
C.若②是肾脏,①和③是进出肾脏的血管,则①是肾静脉
D.若①②③组成肾单位,①是肾小球,则②中有葡萄糖
二、综合题
15.人类新个体的产生,要经历精子和卵细胞结合形成受精卵,在母体内完成胚胎发育,再由母体产出的过程。如图是女性生殖系统结构示意图。请回答问题。
(1)受精卵形成的部位是图中的 (填序号)。
(2)受精卵是一个细胞,经过 次细胞分裂形成了由16个细胞组成的桑葚胚。
(3)两周后,胎盘开始形成。细胞通过分裂和 形成不同的组织。胎盘由多种组织共同构成,可进行物质交换。生物体具有一定的结构层次,请写出被子植物中与胎盘结构层次相同的一种结构名称: 。
(4)38周左右,胎儿从母体产出,可知人是 (填“单”或“多”)细胞生物。
16.二十四节气是我国古代劳动人民智慧的结晶。古人通过二十四节气,可以清楚地了解一年中季节、气候、物候的变化规律,气温高低及降雨情况等。二十四节气可以指导传统农业生产,也与植物的生命历程息息相关。学校组织“弘扬优秀文化,体验劳动之乐”实践活动,小小秦和同学们依据节气种植西红柿。如图是西红柿果实及横切示意图。
请你与小秦一起共悟劳动之理、共享劳动之果,回答问题。
【共悟劳动之理】
清明
(1)播种:小秦将西红柿种子在水中揉搓清洗、充分搅拌,发现一部分种子很快下沉,一部分种子漂浮在水面上。由于干瘪的种子一般较轻,小秦应选 (填“下沉”或“漂浮”)的种子播种。
谷雨
(2)定植:移栽西红柿幼苗时,小秦连土带苗移栽,小秦的同学将根部土壤清除干净移栽,请预测 (填“小秦”或“小秦的同学”)的方法更有利于幼苗成活。定植后搭架绑蔓,防止植株倒伏。
立夏、小满、芒种、夏至
(3)追肥:小秦想探究氮肥对西红柿植株生长的影响。
取20株生长情况相似的健壮西红柿植株,随机分为甲、乙两组。甲组在含氮的培养液中培养,乙组在等量的缺氮培养液中培养,其它条件相同且适宜。定期测量植株高度。请你预测:
如果甲组比乙组低,说明氮肥对西红柿植株生长有抑制作用;
如果甲组比乙组高,说明氮肥对西红柿植株生长有 作用;
如果甲组和乙组 ,说明氮肥对西红柿植株生长无影响。
(4)整枝打杈:同学们摘除所有侧枝,只留主枝。这样可使叶片制造的有机物通过输导组织中的 更多地运输到果实,提高产量。
小暑
(5)采收:西红柿终于成熟了。西红柿是果实,由图中的①和种子构成。①是由花中的 发育而来的。
【共享劳动之果】
(6)小秦与家人共享糖拌西红柿。在妈妈的提醒下,小秦为患有糖尿病的爷爷制作了西红柿炒鸡蛋。爷爷不适宜食用糖拌西红柿的原因是 。
(7)小秦和同学们想较长时间储存收获的西红柿,请从两个方面提出西红柿的保鲜措施: 。
(8)清明、谷雨和夏至等都属于二十四节气。“谷雨插秧谷满,夏至插秧一场荒(五谷不熟,庄稼歉收)”中所蕴含的二十四节气指导传统农业生产的道理是 。
17.秦岭特殊的地理位置和自然环境,孕育了丰富而独特的野生动植物资源。小秦参加了学校组织的“走进秦岭”研学活动。图(a)是秦岭某流域浮游生物门数和种数统计图,图(b)是小秦的研学笔记,图(c)是部分鸟类的平行检索表。请回答问题。
(c)
【观秦岭之水】
(1)秦岭被誉为我国的“中央水塔”,是南水北调中线工程的重要水源涵养区,每年可向北京、天津供水超百亿立方米。水是生态因素中的 因素。
【探水生生物】
(2)图(a)中所含物种数量最多的分类单位是 。
(3)小秦观察发现,有一种植物的气孔主要分布在叶片的上表皮。请你推测图(b)笔记中左侧哪个植物符合这一特征,并说明理由: 。
【访珍稀动物】
(4)请你使用图(c),检索图(b)笔记中右侧记录的鸟是 。
(5)金丝猴每天要吃掉相当于自己1/3体重的食物。冬季食物缺乏,金丝猴经常饥肠辘辘,一些小猴难以度过漫长的冬天。如果金丝猴吃大量馒头、花生和糖果等高能量的食物,会出现胃酸过多、肠胃胀气等问题,严重时会导致死亡。你是否支持投喂金丝猴,并说明理由: 。
【赞秦岭生态】
(6)秦岭有种子植物3800余种,兽类200余种,鸟类300余种,昆虫2000余种。小秦想邀请朋友走进秦岭,请你帮小秦完成邀请语:“我们秦岭, ,欢迎您来!”
18.“病来如山倒,病去如抽丝。”某患者出现了胸闷、咳嗽、发烧和膝关节疼痛等症状,在家自行服用上次未使用完的青霉素类药物,几天后病情未缓解,在家人的陪同下前往医院。经医生诊断为耐药性金黄色葡萄球菌引起的肺炎和关节炎,给予静脉注射万古霉素的处理。如图是人体循环示意图。请回答问题。
(1)肺炎是呼吸系统疾病。呼吸系统由呼吸道和图中的 (填序号)组成。呼吸道黏膜可阻挡外来病菌和异物等,这属于 (填“非特异性”或“特异性”)免疫。正常情况下,肺泡内有一定的黏液,当肺炎病情发展到一定阶段时,黏液大量增加,影响肺泡与周围毛细血管内的血液进行,引起胸闷、咳嗽。
(2)膝关节疼痛使患者行动不便。疼痛是人体有危险的警告。药物学家发现,大脑和脊髓产生的内啡肽对疼痛有强烈的抑制作用。当人的注意力集中于某一事件时,体内就会产生内啡肽,达到暂时 的效果。运动并不是仅靠运动系统来完成的,需要受到神经系统的调节,还需要 系统、呼吸系统和循环系统配合提供营养物质和氧气。
(3)患者接受上肢注射万古霉素治疗,注射的血管是图中的 (填序号)。药物从⑩进入心脏,第一次到达膝关节的路径是⑩→⑦→ (填序号)→⑪…→⑯。
(4)患者病情好转,有痰液排出。痰液中可能含有金黄色葡萄球菌,会影响他人健康。患者吐痰时应 。
(5)患者康复回家后,想劝告周围的人不要自行服用青霉素类药物,请你从安全用药的角度,帮该患者写出两点理由: 。
1.趾间有蹼………………………………………………斑嘴鸭
1.趾间无蹼………………………………………………2
2.体型大,成体60~80厘米……………………………3
2.体型小,成体10~14厘米…………………… ……4
3.羽毛白色,喙直………………………………………白鹭
3.羽毛白中带红,喙长而下弯…………………………朱鹮
4.头顶栗红色,尾长……………………………………红头长尾山雀
4.头黑色,胸腹中央有一条黑色纵纹…………………大山雀
《2025年陕西省中考生物真题》参考答案
【答案】1.B
【分析】本题考查对观察微观生物所需实验工具的理解和选择能力。要求学生能够根据观察对象的尺寸大小,选择合适的观察仪器。
【详解】A.平面镜的作用是反射光线,无法放大物体,不能用于观察微小的酵母菌细胞,故A错误。
B.酵母菌是单细胞微生物,个体极其微小(直径约5-10μm),肉眼无法直接观察,需借助显微镜(放大倍数通常需100-400 倍)才能清晰看到其细胞结构,故B正确。
C.望远镜用于观察远处的天体或物体,放大倍数和成像原理均不适合观察微观的细胞,故 C 错误。
D.放大镜的最大放大倍数通常不超过20倍,仅能观察较大的物体(如昆虫翅膀),无法满足酵母菌细胞的观察需求,故D错误。
故选B。
【答案】2.D 3.A 4.C
【分析】第2题考查生态瓶制作的材料选择能力(基于生态系统中植物光合作用需求的分析)。
第3题考查生物形态结构与功能适应性的分析能力(基于食物类型匹配对应生物器官特征)。
第4题考查生态系统的组成、食物链、自动调节能力的理解能力(基于生态系统核心概念的辨析)。
【第2题详解】A.带盖铁桶不透明,无法让光照进入,导致瓶内植物无法进行光合作用制造有机物和氧气,破坏生态平衡;且铁桶可能生锈,污染瓶内环境,故A错误。
B.黑色塑料瓶同样不透明,会阻断光照,植物光合作用受阻,无法为生态瓶提供氧气和有机物,不符合生态瓶制作要求,故B错误。
C.陶瓷小口花瓶多为不透明材质,且瓶口狭小,不利于气体交换,同时无法观察瓶内生态变化,不适宜制作生态瓶,故C错误。
D.透明玻璃缸透光性好,能保证植物光合作用所需的光照;且玻璃材质稳定,不污染环境,开口较大便于组装和气体交换,是制作生态瓶的最佳选择,故D正确。
故选D。
【第3题详解】A(③).嘴型适应水面食物,符合漂浮性饵料取食需求,故A正确;
B(②).功能为啃食水生植物,与漂浮饵料不匹配,故B错误;
C(①).功能为取食水中悬浮大块食物,与水面漂浮饵料不匹配,故C错误;
D(①②③).仅③符合需求,①②均不匹配,故D错误。
故选A。
【第4题详解】A.生态瓶包含生物成分(水草、鱼、塘泥中的分解者)和非生物成分(池塘水、光照、塘泥),符合生态系统的定义,可看作一个小型生态系统,故A正确;
B.塘泥中含有细菌、真菌等分解者,能分解动植物遗体和排泄物,促进物质循环,故B正确;
C.食物链的起点必须是生产者(如水草),终点是消费者(如鱼),且不包含非生物成分或分解者;塘泥属于非生物成分和分解者的栖息地,不能作为食物链的起点,正确食物链应为 “水草→鱼”,故C错误;
D.生态瓶的生物种类少、营养结构简单,其自动调节能力是有限的(如鱼过多会导致氧气不足),故D正确。
故选C。
【答案】5.B 6.A 7.D
【分析】第5题考查自然选择学说及生物进化证据的理解能力(基于达尔文自然选择理论的应用)。
第6题考查基因的显隐性及性状的理解能力(基于孟德尔遗传实验结论的应用)。
第7题考查染色体、基因在生殖过程中的传递及实验结论的理解能力(基于经典遗传学实验的辨析)。
【第5题详解】A.地雀喙的形态是对特定环境的适应(如取食特定食物),当环境发生改变(如食物类型变化),原有的喙形态可能不再适应生存,并非 “永远有利”,故 A 错误;
B.保护色(如青蛙的体色与环境一致)是生物在长期进化中,适应环境的个体存活下来并繁殖后代,不适应的个体被淘汰,符合自然选择学说的解释,故 B 正确;
C.生物的进化是遗传(遗传有利变异)、变异(产生进化原材料)和环境(选择适应的变异)共同作用的结果,并非 “只与遗传有关”,故C错误;
D.化石是研究生物进化的 “重要证据”,而非 “唯一证据”,此外还有比较解剖学(如同源器官)、分子生物学(如 DNA 序列)等证据,故D错误。
故选B。
【第6题详解】A.孟德尔通过豌豆杂交实验发现,控制相对性状(如高茎和矮茎)的基因存在显性和隐性之分(如 D 为显性基因,d为隐性基因),故 A 正确;
B.显性性状(如 Aa)和隐性性状(如 aa)的个体杂交,子代基因型为 Aa 和 aa,表现为“显性性状:隐性性状= 1:1”,并非“全为显性性状”,故 B错误;
C.生物的性状并非都肉眼可见,有些性状需要借助仪器观察(如血型、染色体组成),故 C 错误;
D.控制隐性性状的基因(如 d)可以传递给下一代,例如隐性性状个体(aa)的生殖细胞中一定携带 a 基因,可传给子代,故 D 错误。
故选A。
【第7题详解】A.马蛔虫亲代通过生殖细胞传递染色体,生殖细胞的染色体数量是体细胞的一半(如马蛔虫体细胞有2对染色体,生殖细胞有2条),并非 “全部传递”,故 A 错误;
B.摩尔根果蝇实验证明,白眼性状是由 X 染色体上的隐性基因控制的,属于遗传因素决定,并非 “环境决定”,故 B 错误;
C.生殖细胞是减数分裂产生的,染色体成单存在(如马蛔虫生殖细胞有 2 条染色体,不成对),体细胞染色体才成对存在,故 C 错误;
D.摩尔根通过果蝇杂交实验,最终证明基因位于染色体上(染色体是基因的主要载体),符合图④的实验结论,故 D 正确。
故选D。
【答案】8.D 9.C 10.B 11.C
【分析】第8题考查动植物细胞结构异同的辨析能力(基于动物细胞和植物细胞核心结构的对比)。
第9题考查哺乳动物主要特征的判断能力(基于动物形态结构和生理功能的分类)。
第10题考查蛋白质消化和吸收过程的理解能力(基于人体消化系统对不同营养物质的处理机制)。
第11题考查细菌和病毒的结构、生殖方式及生物间关系的辨析能力(基于微生物核心特征的对比)。
【第8题详解】A.细胞壁是植物细胞特有的结构,起支持和保护作用,动物细胞(羊)无细胞壁,故A错误;
B.叶绿体是植物细胞进行光合作用的场所,主要存在于叶肉细胞中,动物细胞(羊)无叶绿体,故B错误;
C.液泡是植物细胞特有的结构,内含细胞液(如糖分、色素),动物细胞(羊)无液泡,故 C 错误;
D.细胞膜是动植物细胞共有的结构,起控制物质进出细胞的作用,故 D正确。
故选D。
【第9题详解】A.羊体内有由脊椎骨构成的脊柱,属于脊椎动物,并非“无脊椎动物”,故 A 错误;
B.爬行动物的特征是体表覆盖鳞片或甲、卵生、变温(如蛇、龟),羊不符合这些特征,故 B 错误;
C.哺乳动物的核心特征是“体表被毛”“胎生哺乳”,羊毛属于体表被毛,羊奶是哺乳的体现,符合哺乳动物特征,故 C 正确;
D.羊是哺乳动物,体内有完善的产热和散热结构,属于恒温动物,并非“变温动物”,故 D 错误。
故选C。
【第10题详解】A.蛋白质的起始消化器官是胃(胃腺分泌的胃蛋白酶可初步分解蛋白质为多肽),口腔是淀粉的起始消化器官,故A错误;
B.蛋白质的主要消化场所是小肠,小肠内的胰液(含胰蛋白酶)和肠液(含肠蛋白酶)可将多肽彻底分解为氨基酸,故B正确;
C.蛋白质消化的最终产物是氨基酸,葡萄糖是淀粉的消化产物,故C错误;
D.营养物质(包括氨基酸)的主要吸收场所是小肠(小肠绒毛和毛细血管丰富),肝脏是消化腺(分泌胆汁),不负责吸收,故D错误。
故选B。
【第11题详解】A.大肠杆菌属于细菌,具有细菌的典型特征(单细胞、无成形细胞核、分裂生殖),故 A 正确;
B.蓝舌病毒必须寄生在羊的活细胞内才能繁殖,从羊体内获取营养,二者属于寄生关系,故 B 正确;
C.病毒无细胞结构,仅由蛋白质外壳和内部遗传物质组成,不存在“细胞核” 这一结构,故 C 错误;
D.大肠杆菌是细菌,通过分裂生殖(一分为二,繁殖速度快)产生后代,故 D 正确。
故选C。
【答案】12.B 13.A 14.D
【分析】第12题考查动物生殖发育过程(完全变态、不完全变态、青蛙发育)的辨析能力(基于不同动物发育阶段的特征对比)。
第13题考查光合作用和呼吸作用的原料、产物、场所及生态意义的理解能力(基于两种生理活动核心要素的对比)。
第14题考查视觉形成、反射弧结构、肾脏血液循环及肾单位功能的辨析能力(基于人体生理系统核心结构的功能匹配)。
【第12题详解】A.蝗虫的生殖发育属于不完全变态,仅经历 “受精卵→若虫→成虫” 三个时期,无图中的四个时期,故A错误;
B.家蚕的生殖发育属于完全变态,经历 “受精卵(①)→幼虫(②)→蛹(③)→成虫(④)” 四个时期,因此③表示蛹期,故 B 正确;
C.家蚕的②(幼虫)以桑叶为食,④(成虫)仅负责繁殖,不进食,二者食性不同,故C 错误;
D.青蛙的发育过程为 “受精卵(①)→蝌蚪(②)→幼蛙→成蛙(④)”,②(蝌蚪)用鳃呼吸,并非“肺呼吸”,故D错误。
故选B。
【第13题详解】A.光合作用的原料是二氧化碳和水(①),产物是有机物和氧气(③),因此①可表示二氧化碳和水,故 A 正确;
B.光合作用的场所是叶绿体(植物叶肉细胞中),线粒体是呼吸作用的场所,故B错误;
C.光合作用的产物是有机物和氧气,无机盐不是光合作用的产物(无机盐通过根吸收),因此③不能表示无机盐,故C错误;
D.维持生物圈碳—氧平衡的是光合作用(吸收二氧化碳、释放氧气),呼吸作用释放二氧化碳,不具备该功能,故 D错误。
故选A。
【第14题详解】A.视觉形成过程为 “眼(②)→视神经→大脑皮层视觉中枢(③)”,脑干不负责视觉形成,故 A错误;
B.反射弧的结构为 “感受器→传入神经→神经中枢(②)→传出神经→效应器”,③应是传出神经或效应器,并非 “感受器”,故B错误;
C.肾脏的血管中,①是肾动脉(将血液送入肾脏),③是肾静脉(将血液送出肾脏),因此①不是肾静脉,故C错误;
D.肾单位由肾小球(①)、肾小囊(②)、肾小管组成,血液流经肾小球过滤形成原尿,原尿中含有葡萄糖(进入肾小囊②),故D正确。
故选D。
15.【答案】(1)①
(2)4
(3) 分化 根(茎、叶、花、果实、种子)
(4)多
【分析】本题考查女性生殖系统功能、细胞分裂分化、生物体结构层次的理解和应用能力(基于人体胚胎发育及结构层次的核心知识)。图中①输卵管、②卵巢、③子宫。
【详解】(1)受精卵形成于输卵管:精子与卵细胞在女性输卵管内结合形成受精卵,通常题干图中①对应输卵管。
故填“②”。
细胞分裂次数计算:细胞分裂为 “倍增式” 分裂(1 个细胞分裂 n次后为2ⁿ个细胞),2⁴=16,因此1个受精卵经4次分裂形成16个细胞的桑葚胚。
故填“4”。
细胞分化与器官:细胞通过分裂增加数量,通过分化形成形态、结构、功能不同的组织;胎盘由多种组织构成,属于 “器官” 层次;被子植物的器官包括根、茎、叶、花、果实、种子,任答一种即可。
故依次填“分化”;“根(茎、叶、花、果实、种子)”。
多细胞生物判断:人由受精卵分裂、分化形成多种组织、器官、系统,最终构成多细胞生物体。
故填“多”。
16.【答案】(1)下沉
(2)小秦
(3) 促进 植株高度相同
(4)筛管
(5)子房壁
(6)爷爷患有糖尿病,血液中的血糖浓度过高
(7)冷藏保存、真空密封保存
(8)植物的生长需要适宜的温度
【分析】本题考查种子萌发条件、移栽技术、对照实验分析、植物输导组织、果实发育、糖尿病饮食、食品保鲜、传统农业与节气关系的综合应用能力(基于农业生产实践与生物学知识的结合)。
【详解】(1)种子选择:下沉的种子饱满(胚完整、营养充足),利于萌发;漂浮的种子干瘪(胚可能不完整或营养不足)。
故选填“下沉”。
移栽成活:小秦 “连土带苗移栽” 可保护根尖的根毛(根毛是吸收水分和无机盐的主要部位),减少根毛损伤,提高幼苗成活率;清除土壤会破坏根毛,故小秦的方法更优。
故填“小秦”。
对照实验结论:甲组(含氮)比乙组(缺氮)高,说明氮肥能促进植株生长;若两组高度相近或相同,说明氮肥对生长无影响(变量仅为氮肥,差异由氮肥导致)。
故依次填“促进”;“植株高度相同”。
有机物运输:植物体内筛管负责运输有机物(如叶片制造的淀粉)到果实,导管运输水和无机盐,故填筛管。
故填“筛管”。
果实发育:西红柿果实的①是果皮,花的子房壁发育成果皮,子房发育成果实,故填子房壁。
故填“子房壁”。
糖尿病饮食:糖尿病患者需控制血糖,糖拌西红柿添加了大量糖,食用后会导致血糖升高,加重病情,故不适宜。
故填“爷爷患有糖尿病,血液中的血糖浓度过高”。
保鲜措施:低温(抑制呼吸作用,减少有机物消耗)、密封(创造低氧环境,抑制微生物繁殖)、防潮(防止霉菌生长)等,任答两点合理即可。
故填“冷藏保存、真空密封保存”。
节气意义:“谷雨插秧谷满,夏至插秧一场荒” 说明农业生产需根据节气(季节规律)安排,错过适宜种植的节气(如夏至温度过高、光照不适),会导致作物生长不良、产量降低,核心是 “遵循季节规律”。
故填“植物的生长需要适宜的温度”。
17.【答案】(1)非生物
(2)门
(3)浮叶植物的叶片漂浮在水面上,下表皮长期接触水环境,难以进行气体交换。而气孔主要分布在上表皮,有利于叶片直接与空气接触,进行氧气和二氧化碳的交换,从而提高光合作用和呼吸作用效率。这是浮水植物对水生环境的适应性特征,确保其生理活动的正常进行。
(4)朱鹮
(5)不清楚金丝猴的食性,所以投喂危害它的健康
(6)生物种类繁多
【分析】本题考查生态因素分类、生物分类单位、植物形态与环境适应、鸟类检索表使用、生物保护、语言表达的综合能力(基于秦岭生态系统的核心知识与实践应用)。
【详解】(1)生态因素类型:生态因素分为生物因素(如动物、植物)和非生物因素(如光、水、温度),水属于非生物因素。
故填“非生物”。
分类单位:生物分类单位从大到小为 “界、门、纲、目、科、属、种”,单位越大,包含的物种越多;图(a)统计 “浮游生物门数和种数”,门的分类等级高于种,故所含物种最多的分类单位是门。
故填“门”。
(3)小秦观察发现,有一种植物的气孔主要分布在叶片的上表皮。为了适应水生环境,推测图(b)笔记中左侧浮叶植物符合这一特征,并理由是:浮水植物的叶片漂浮在水面上,下表皮长期接触水环境,难以进行气体交换。而气孔主要分布在上表皮,有利于叶片直接与空气接触,进行氧气和二氧化碳的交换,从而提高光合作用和呼吸作用效率。这是浮叶植物对水生环境的适应性特征,确保其生理活动的正常进行。
(4)根据图(c)检索表,假设笔记中鸟的特征为 “趾间无蹼、体型大(60-80 厘米)、羽毛白中带红、喙长而下弯”,检索步骤为:1. 趾间无蹼→2;2. 体型大→3;3. 羽毛白中带红、喙长而下弯→朱鹮。
故填“朱鹮”。
(5) 投喂态度:从金丝猴的健康和野外生存能力出发,不支持投喂。理由包括:高能食物引发健康问题、破坏天然取食习性、可能传播疾病等,合理即可。
(6)需突出秦岭生物多样性的优势,结合题干中 “种子植物 3800 余种,兽类 200 余种,鸟类 300 余种” 等数据,语言简洁、有吸引力,合理即可。
18.【答案】(1) ③ 非特异性
(2) 止痛 消化
(3) ⑧ ⑤
(4)把痰吐入纸巾再丢入垃圾桶
(5)对身体有一定的毒副作用;是处方药,需要处方和指导才能购买和使用
【分析】本题考查呼吸系统组成、免疫类型、气体交换、疼痛调节、人体生理协调、血液循环路径、卫生习惯、安全用药的综合理解能力(基于人体生理系统与健康知识的结合)。图中,①气管,②支气管,③肺,④主动脉,⑤肺动脉,⑥肺静脉,⑦上下腔静脉,⑧腕部静脉,⑨腕部动脉,⑩小静脉,⑪⑭肺动脉分支,⑫⑮肺静脉分支,⑬各级动脉,⑯腿部动脉,⑰腿部静脉。
【详解】(1)呼吸系统组成:呼吸系统由呼吸道和肺组成,图中③通常对应肺;呼吸道黏膜的防御作用是第一道防线,不针对特定病原体,属于非特异性免疫。
故依次填“③”;“非特异性”。
(2)疼痛调节与生理协调:内啡肽抑制疼痛,达到暂时止痛的效果;运动需要神经系统调节,还需要消化系统提供营养物质(如葡萄糖)。
故依次填“止痛”;“消化”。
(3)静脉血管管壁较薄,弹性较小,管腔大,血流速度慢,其功能为将血液从全身各处输送到心脏去。注射的血管为⑧腕部静脉。药物从⑩进入心脏,第一次到达膝关节的路径是⑩全身小静脉→⑦上下腔静脉→右心房→右心室→⑤肺动脉→⑪肺动脉分支→肺→肺静脉→左心房→左心室→主动脉→⑬各级动脉→⑯腿部动脉。
故依次填“⑧”;“ ⑤”。
(4)卫生习惯:痰液中的金黄色葡萄球菌会通过空气传播,吐痰时用纸巾包裹并扔进垃圾桶,可防止疾病传播,合理即可。
故可填“把痰吐入纸巾再丢入垃圾桶”。
(5)安全用药理由:青霉素是处方药,需医生判断是否为细菌感染、确定剂量;自行用药可能不对症(如感冒多为病毒感染)、产生耐药性(如题干患者的耐药性)、引发过敏(青霉素过敏可能危及生命),任答两点合理即可。
故可填“对身体有一定的毒副作用;是处方药,需要处方和指导才能购买和使用”。
题号
1
2
3
4
5
6
7
8
9
10
答案
B
D
A
C
B
A
D
D
C
B
题号
11
12
13
14
答案
C
B
A
D
相关试卷
这是一份2025年陕西省中考生物真题(附答案解析),共17页。试卷主要包含了选择题,综合题等内容,欢迎下载使用。
这是一份2025年陕西省中考生物真题及同步解析,共18页。
这是一份2025年陕西省中考生物试卷(含解析),共17页。试卷主要包含了选择题,简答题等内容,欢迎下载使用。
- 1.电子资料成功下载后不支持退换,如发现资料有内容错误问题请联系客服,如若属实,我们会补偿您的损失
- 2.压缩包下载后请先用软件解压,再使用对应软件打开;软件版本较低时请及时更新
- 3.资料下载成功后可在60天以内免费重复下载
免费领取教师福利 




.png)




