搜索
      上传资料 赚现金

      2025年高考化学真题完全解读(重庆卷)

      • 1.55 MB
      • 2025-07-16 07:15:12
      • 244
      • 0
      • 教辅之家
      加入资料篮
      立即下载
      2025年高考化学真题完全解读(重庆卷)第1页
      高清全屏预览
      1/28
      2025年高考化学真题完全解读(重庆卷)第2页
      高清全屏预览
      2/28
      2025年高考化学真题完全解读(重庆卷)第3页
      高清全屏预览
      3/28
      还剩25页未读, 继续阅读

      2025年高考化学真题完全解读(重庆卷)

      展开

      这是一份2025年高考化学真题完全解读(重庆卷),共28页。试卷主要包含了下列有关离子反应错误的是,下列实验操作符合规范的是,的元素是,三种氮氧化物的结构如下所示等内容,欢迎下载使用。

      试卷特点
      注重基础知识考查
      试题涉及了氧化还原反应、离子反应、有机化学基础、化学实验操作等高中化学的核心知识点,如第1题考查氧化还原反应原理在化工生产中的应用,第3题考查离子反应方程式的正误判断,这些题目都要求学生对基础知识有扎实的掌握。
      这体现了高考化学对基础知识的重视,学生需要对课本知识进行系统复习,确保对基本概念、原理和反应类型等有清晰的理解。
      强调知识综合运用
      许多题目需要学生将多个知识点综合起来进行分析和解答。例如第14题,涉及沉淀转化、溶度积常数以及pH对沉淀质量的影响等多个知识点,要求学生能够灵活运用化学平衡原理和相关计算方法。
      这种综合性的考查方式能够更好地检验学生对知识的融会贯通能力,也符合高考对综合素养的考查要求。
      突出实验探究能力
      试卷中有较多的实验相关题目,如第4题考查实验操作规范,第9题通过实验现象推导结论等。这些题目不仅考查学生对实验原理的理解,还考查了实验操作、现象观察以及实验结果分析等多方面能力。
      实验探究是化学学科的重要组成部分,高考对实验能力的考查体现了对学生实践能力和科学探究精神的重视。
      联系实际生产生活
      部分题目以实际生产生活中的化学应用为背景,如第1题的化工产品生产、第15题的高纯硒制备等,这些题目让学生感受到化学知识在实际中的应用价值,同时也考查了学生将化学知识与实际问题相结合的能力。
      这种联系实际的考查方式有助于激发学生学习化学的兴趣,培养学生的应用意识和解决实际问题的能力。
      试卷亮点
      创新性题型设计
      试卷中出现了一些新颖的题型和考查角度。例如第17题利用驰豫法研究反应速率常数,这种题型在以往高考中较少出现,它考查了学生对化学反应动力学原理的理解以及对新知识的接受和应用能力。
      这种创新性题型能够更好地考查学生的思维能力和创新能力,也为高考化学命题提供了新的思路和方向。
      对化学思维能力的考查
      试题注重考查学生的化学思维能力,如分析推理、模型构建、证据推理等。例如第13题通过沉淀转化实验考查学生对沉淀溶解平衡的理解和分析推理能力,第18题的有机合成路线考查了学生对有机反应机理和合成策略的思维能力。
      这些题目要求学生能够运用化学思维方法对复杂问题进行分析和解决,体现了高考对培养学生化学思维能力的重视。
      对学科素养的全面考查
      试卷从多个方面考查了学生的化学学科素养,包括宏观辨识与微观探析、变化观念与平衡思想、证据推理与模型认知、科学探究与创新意识、科学态度与社会责任等。例如第15题的高纯硒制备流程考查了学生的科学探究与创新意识,同时也体现了化学在社会发展中的重要作用。
      这种全面的考查方式有助于引导教学更加注重学生学科素养的培养,促进学生全面发展。
      高考趋势
      基础知识的深度和广度要求更高
      随着高考改革的推进,化学基础知识的考查将更加注重深度和广度。学生不仅要掌握课本上的基本知识,还需要对知识进行拓展和深化,理解知识的内在联系和本质。
      例如,对元素周期律的考查将不仅仅局限于简单的周期表规律,还会涉及到元素性质的深层次理解和应用。
      综合能力考查将成为主流
      未来高考化学将更加注重对学生综合能力的考查,包括知识综合运用能力、实验探究能力、思维能力等。学生需要能够将不同章节的知识点进行整合,并运用到解决复杂问题中。
      同时,跨学科知识的融合考查也可能会逐渐增加,如化学与物理、生物等学科的交叉内容。
      创新意识和实践能力的考查将加强
      高考化学将更加注重对学生创新意识和实践能力的考查。创新性题型和实验探究类题目将越来越多,要求学生能够独立思考、勇于创新,并具备较强的实验操作和问题解决能力。
      这也符合当前教育改革对培养学生综合素质和创新能力的要求。
      与实际生活的联系将更加紧密
      化学知识在实际生产生活中的应用将越来越多地出现在高考试题中。学生需要关注化学在环境保护、能源开发、材料科学、医药卫生等领域的应用,并能够运用化学知识解决实际问题。
      这种考查方式有助于培养学生的社会责任感和科学态度,使学生更好地适应社会发展的需求
      夯实基础知识
      学生要对高中化学课本进行全面、系统的学习,确保对每一个知识点都有清晰的理解和掌握。教师在教学过程中要注重基础知识的讲解和巩固,通过课堂讲解、课后练习等方式帮助学生扎实基础。
      同时,要引导学生对知识进行归纳总结,构建知识体系,理解知识之间的内在联系,提高知识的综合运用能力。
      加强实验教学
      实验是化学教学的重要组成部分,教师要重视实验教学,确保学生能够熟练掌握各种化学实验操作技能。在实验教学中,要注重培养学生的实验设计能力、实验操作能力、现象观察能力和实验结果分析能力。
      可以通过增加实验教学课时、开展实验探究活动、组织实验竞赛等方式,激发学生对实验的兴趣,提高学生的实验素养。
      培养综合思维能力
      教师在教学过程中要注重培养学生的综合思维能力,包括分析推理、模型构建、证据推理等。可以通过讲解典型例题、开展小组讨论、进行思维训练等方式,引导学生运用化学思维方法解决实际问题。
      同时,要鼓励学生多思考、多提问,培养学生的创新意识和独立思考能力。
      关注实际应用
      学生要关注化学知识在实际生产生活中的应用,了解化学在社会发展中的重要作用。教师可以结合实际案例进行教学,引导学生将化学知识与实际问题相结合,提高学生的应用意识和解决实际问题的能力。
      可以组织学生参观化工企业、开展社会实践活动等,让学生亲身体验化学知识的应用价值。
      强化模拟训练
      在高考备考过程中,要进行大量的模拟训练,让学生熟悉高考题型和考试要求。模拟训练可以帮助学生提高解题速度和准确率,增强考试信心。
      教师要精选模拟试题,注重试题的质量和难度,同时要对学生的模拟考试结果进行认真分析,及时发现问题并进行针对性的辅导。
      注重心理素质培养
      高考不仅是知识和能力的考查,也是心理素质的考验。教师要关注学生的心理状态,帮助学生缓解考前压力,培养学生的良好心态。
      可以通过开展心理辅导讲座、组织放松活动等方式,帮助学生调整心态,以最佳状态迎接高考。
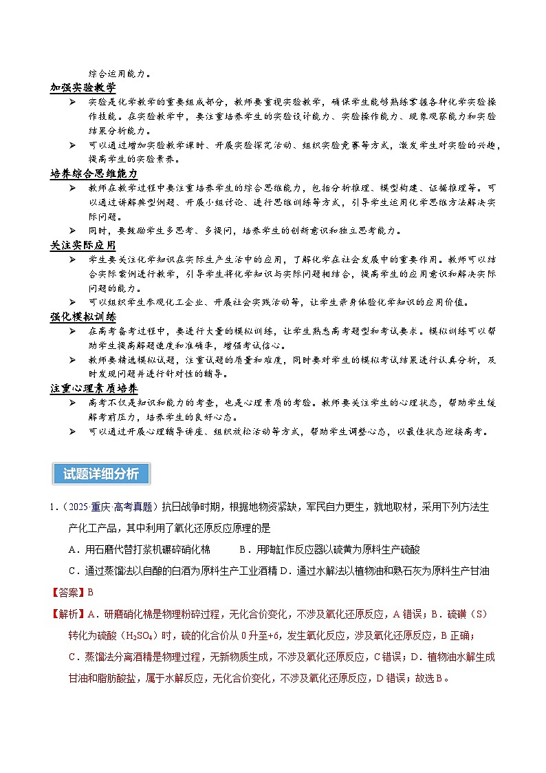
      1.(2025·重庆·高考真题)抗日战争时期,根据地物资紧缺,军民自力更生,就地取材,采用下列方法生产化工产品,其中利用了氧化还原反应原理的是
      A.用石磨代替打浆机碾碎硝化棉B.用陶缸作反应器以硫黄为原料生产硫酸
      C.通过蒸馏法以自酿的白酒为原料生产工业酒精D.通过水解法以植物油和熟石灰为原料生产甘油
      【答案】B
      【解析】A.研磨硝化棉是物理粉碎过程,无化合价变化,不涉及氧化还原反应,A错误;B.硫磺(S)转化为硫酸(H2SO4)时,硫的化合价从0升至+6,发生氧化反应,涉及氧化还原反应,B正确;C.蒸馏法分离酒精是物理过程,无新物质生成,不涉及氧化还原反应,C错误;D.植物油水解生成甘油和脂肪酸盐,属于水解反应,无化合价变化,不涉及氧化还原反应,D错误;故选B。
      2.(2025·重庆·高考真题)下列化学科普实验所涉及物质的性质或应用描述正确的是
      【答案】C
      【解析】A.钠的焰色反应为黄色,钾需透过蓝色钴玻璃观察呈紫色,现象描述错误,A错误;B.的漂白是暂时性,需生成HClO才有漂白性且为永久性,但本身不直接漂白,B错误;C.醋酸铅(重金属盐)和甲醛均能使蛋白质不可逆变性,性质与现象正确,C正确;D.铜在常温浓硫酸中表现出惰性,加热才能反应,故浓硫酸无法腐蚀铜电路板,而溶液可以,D错误;故选C。
      3.(2025·重庆·高考真题)下列有关离子反应错误的是
      A.Ca(OH)2溶液滴入NaHSO3溶液中:
      B.加入水中:
      C.通入水中:
      D.通入NaBr溶液中:
      【答案】A
      【解析】A.亚硫酸氢钠(NaHSO3)与石灰水反应时,HSO不能拆开,先与OH-中和生成SO,再与Ca2+结合生成CaSO3沉淀,正确的方程式为:,A方程式错误;B.Na2O2与水反应的离子方程式为2Na2O2+2H2O=4Na++4OH-+O2↑,符合反应实际(生成NaOH和O2),B离子方程式正确;C.NO2与水反应的离子方程式为3NO2+H2O=2H++2NO3-+NO,与化学方程式3NO2+H2O=2HNO3 + NO一致,C方程式正确;D.Cl2与NaBr溶液反应的离子方程式Cl2+2Br-=Br2+2Cl-,符合氧化还原反应规律(Cl2氧化Br-为Br2),D方程式正确;故选A。
      4.(2025·重庆·高考真题)下列实验操作符合规范的是
      A.加热B.定容C.稀释D.滴定
      【答案】A
      【解析】A.给试管中的物质加热时,液体体积不能超过试管容积的,且用酒精灯外焰加热,操作合理,A正确;B.定容时,视线应与刻度线保持水平,操作错误,B错误;C.稀释浓硫酸应遵循“酸入水”的原则,操作错误,C错误;D.氢氧化钠溶液呈碱性,应放在碱式滴定管中进行滴定,装置使用错误,D错误;故选A。
      5.(2025·重庆·高考真题)根据元素周期律,同时满足条件(ⅰ)和条件(ⅱ)的元素是
      (ⅰ)电负性大于同族其他元素;(ⅱ)第一电离能高于同周期相邻的元素
      A.AlB.SiC.BD.Be
      【答案】D
      【解析】A.Al是第ⅢA族元素,同主族中电负性最大的是B,因此Al不满足条件(i),A错误;B.Si是第ⅣA族元素,同主族中电负性最大的是C,因此Si不满足条件(i),B错误;C.B是第ⅢA族元素,电负性在同主族中最大,满足条件(i)。B是ⅢA族元素,同周期电离能从左往右逐渐增加,但Be是第ⅡA族元素,2p为全空,比较稳定,电离能大于B,所以B的第一电离能比相邻的Be和C都小,不满足条件(ii),C错误;D.Be是第ⅡA族元素,电负性在同主族中最大,满足条件(i);Be是第ⅡA族元素,2p为全空,比较稳定,电离能大于B和Li,所以Be的第一电离能大于同周期相邻主族元素,满足条件(ii),D正确;故选D。
      6.(2025·重庆·高考真题)温郁金是一种中药材,其含有的某化学成分 M 的结构简式如下所示:
      下列说法正确的是
      A.分子式为C15H24O2B.手性碳有3个
      C.为M的加成反应产物D.为M的缩聚反应产物
      【答案】D
      【解析】A.该物质分子不饱和度为3,碳原子数为15,则其中含有的H原子个数为15×2+2-3×2=26,含有的O原子数为2,故其化学式为:C15H26O2,A错误;B.连接四个互不相同的原子或原子团的碳原子是手性碳原子,根据该分子结构可知:该物质分子中含有5个手性碳原子,用“*”标注为,B错误;C.根据其结构简式,若其与HCl发生加成反应,产物为或,不存在选项中的加成产物,C错误;D.若发生缩聚反应,平均每个分子两个羟基一个脱去羟基,一个脱去羟基的H原子形成醚,同时反应产生水,缩聚反应产生的有机物分子可以是,D正确;故合理选项是D。
      7.(2025·重庆·高考真题)三种氮氧化物的结构如下所示:
      下列说法正确的是
      A.氮氮键的键能:B.熔点:
      C.分子的极性:D.的键角:
      【答案】A
      【解析】A.由图中数据可知,氮氮键的键长:,则氮氮键的键能:,A正确;B.二者均为分子构成的物质,分子间作用力:,熔点:,B错误;C.为对称的平面结构,极性较弱,而结构不对称,正负电荷中心不能重合,属于典型的极性分子,故分子极性::,C错误;D.结构为,中心原子N存在对孤对电子,中心原子N为杂化,受孤对电子影响,键角略小于120°;而中心原子N的孤对电子为,价电子数为3,也是杂化,没有孤对电子的影响,故键角,D错误;故选A。
      8.(2025·重庆·高考真题)化合物X的晶胞如图所示,下列叙述正确的是
      A.X中存在键B.X属于混合型晶体
      C.X的化学式可表示为D.X中C原子上有1对孤电子对
      【答案】C
      【解析】由图可知,晶胞中C原子的个数是,N位于晶胞内部,个数为4,则晶胞化学式为;A.C、N均以单键连接,晶胞中不含π键,A错误;B.晶胞内只存在共价键,不是混合型晶体,B错误;C.由分析可知,晶胞化学式为,C正确;D.位于面心的C原子,与周围4个氮原子(位于两个晶胞内)相连,其配位数为4,不存在孤独电子,D错误;故选C。
      9.(2025·重庆·高考真题)下列实验操作及其现象不能推出相应结论的是
      【答案】B
      【解析】A.镁与CO2反应中,生成氧化镁和碳单质,CO2提供氧,而且化合价降低,所以二氧化碳体现氧化性,A结论正确;B.用pH计测定等浓度的和苯酚钠的pH,根据水解原理,碳酸氢根的酸性比苯酚弱,则碳酸根的水解程度较大,溶液的碱性较强,pH大,所以由现象可得出结论是酸性:<苯酚,不能直接比较碳酸和苯酚的酸性,而且选项中没有强调碳酸钠和苯酚钠的浓度是否相等,B结论错误;C.铜,锌和稀盐酸可形成原电池,加快了反应,所以电化学腐蚀速率更快,C结论正确;D.葡萄糖与新制的氢氧化铜反应,生成的砖红色沉淀为Cu2O,说明氢氧化铜做氧化剂,葡萄糖作还原剂,证明葡萄糖具有还原性,D结论正确;故选B。
      10.(2025·重庆·高考真题)下图为AgCl-Sb二次电池的放电过程示意图如图所示。
      下列叙述正确的是
      A.放电时,M极为正极
      B.放电时,N极上反应为
      C.充电时,消耗4 ml Ag的同时将消耗
      D.充电时,M极上反应为
      【答案】D
      【解析】由图可知,放电时,N电极上发生得电子的还原反应,为正极,电极反应为:,M电极为负极,电极反应为,充电时,N为阳极,M为阴极,电极反应与原电池相反,据此解答。A.由分析可知,放电时,M电极为负极,A错误;B.由分析可知,放电时,N电极反应为:,B错误;C.由分析可知,建立电子转移关系式:,由此可知,消耗4mlAg,同时消耗,C错误;D.充电时,M极为阴极,电极反应与原电池相反:,D正确;故选D。
      11.(2025·重庆·高考真题)某化合物由原子序数依次增大的长周期主族元素X、Y和Z组成。X的价层电子数为4,Y只有一个未成对电子,Z+的电子占据的最高能级为全充满的4p能级。关于这三种元素说法正确的是
      A.X、Y和Z位于同一周期B.氧化物的水化物碱性最强的是X
      C.单质熔点最高的是YD.原子半径是最大的是Z
      【答案】D
      【解析】X、Y、Z的原子序数依次增大且均为长周期主族元素。X的价层电子数为4(ⅣA族),Y有1个未成对电子(可能为IA族或ⅦA族),的4p轨道填满,说明Z的原子序数为37,即Rb,根据原子序数依次增大,可确定X为Ge,Y为Br,据此解答。A.分析可知,X为Ge,Y为Br,Z为Rb,不属于同一周期,A错误;B.X为Ge,Y为Br,Z为Rb,金属性最强的元素为Rb,所以最高价氧化物对应水化物碱性最强的是Z,B错误;C.X为Ge,单质为金属晶体;Y为Br,单质为分子晶体;Z为Rb,单质为金属晶体;Ge原子半径较小,而且价电子数多,金属键较强,熔点较高,所以单质熔点最高的是X,C错误;D.电子层数越多的,原子半径越大,X,Y为第四周期,Z为第五周期,所Z的原子半径最大,D正确;故选D。
      12.(2025·重庆·高考真题)肼()与氧化剂剧烈反应,释放大量的热量,可作火箭燃料。已知下列反应:



      则反应的为
      A.B.C.D.
      【答案】B
      【解析】根据目标方程式与原方程式的特点可知,将原方程式进行(①-3×②+③)变换,可得目标方程式,所以,ΔH应为,据此解答。A.选项A的表达式为,但根据推导结果,ΔH应为,与A不符,A错误;B.推导过程中,通过组合反应①、③及反转的反应②×3,得到总ΔH为,再除以4得,与选项B一致,B正确;C.选项C未除以4,直接取,不符合目标反应的系数比例,C错误;D.选项D的表达式为,符号和系数均与推导结果不符,D错误;故选B。
      13.(2025·重庆·高考真题)某兴趣小组探究沉淀的转化。将2mL 0.1ml·L-1 AgNO3溶液与同浓度同体积的NaCl溶液混合,得悬浊液1,然后进行如下实验。下列叙述错误的是
      A.溶液1中
      B.溶液2中
      C.溶液3中
      D.上述实验可证明
      【答案】C
      【解析】在2mL0.2ml/L的溶液中加入等体积等浓度的NaCl溶液得悬浊液1,经分离后,向中滴加6ml/L的氨水,发生反应,加入0.1ml/LKI溶液2mL,发生反应:,得到沉淀,由物质的量关系可知,不能完全反应,溶液3中可能还存在剩余的氨水以及;A.溶液1中主要溶质是,同时由于存在溶解平衡:,还存在极少量的,选项中满足电荷守恒关系,A正确;B.根据元素守恒可知,若不水解,则,但会水解生成其他含银的微粒,故,B正确;C.溶液3中可能存在氨水过量的情况,不能得出的结论,C错误;
      D.由实验操作可知,存在转化,由此说明AgI更难溶,故可得出结论,D正确;故选C。
      14.(2025·重庆·高考真题)是两性氢氧化物,其沉淀分离的关键是控制溶液pH。25 ℃时,某溶液中与的总和为c。- lg c随pH的变化关系如图所示(忽略体积变化)。
      已知:


      下列叙述正确的是
      A.由M点可以计算B.恰好沉淀完全时pH为6.7
      C.P点沉淀质量小于Q点沉淀质量D.随pH增大先减小后增大
      【答案】A
      【解析】与的总和为c,随着pH增大,发生反应:,含铬微粒总浓度下降,随着pH继续增大,发生反应 :含铬微粒总浓度上升,据此解答。A.M点时,,,,几乎可以忽略不计,含Cr微粒主要为,,A正确;B.恰好完全沉淀时,,由数据计算可知,,恰好完全沉淀pH最小值5.6,B错误;C.P和Q点溶液中含Cr微粒总和相等,生成的质量相等,则P点沉淀质量等于Q点沉淀质量,C错误;D.随着pH的增大,减小,而增大,比值减小,D错误;故选A。
      15.(2025·重庆·高考真题)硒(Se)广泛应用于农业和生物医药等领域,一种利用H2Se热解制备高纯硒的流程如下:
      已知H2Se的沸点为231K,回答下列问题:
      (1)真空焙烧时生成的主要产物为,其中Se的化合价为 ,Al元素基态原子的电子排布式为 。
      (2)氢化过程没有发生化合价的变化,Al元素转化为Al2O3·xH2O,则反应的化学方程式为 。
      (3)热解反应: 。冷凝时,将混合气体温度迅速降至500K得到固态硒。Se由气态直接转变为固态的过程称为 。迅速降温的目的 ;冷凝后尾气的成分为 (填化学式)。
      (4)Se的含量可根据行业标准YS/T 226.12-2009进行测定,测定过程中Se的化合价变化如下:
      称取粗硒样品0.1000g,经过程①将其溶解转化为弱酸H2SeO3,并消除测定过程中的干扰。在酸性介质中,先加入0.1000ml·L-1 Na2S2O3标准溶液40.00mL,在加入少量KI和淀粉溶液,继续用Na2S2O3标准溶液滴定至蓝色消失为中点(原理为),又消耗8.00mL。过程②中Se(IV)与Na2S2O3反应的物质的量之比为1:4,且反应最快。过程③的离子方程式为 。该样品中Se的质量分数为 。
      【答案】(1)
      (2)
      (3) 凝华 减少生成,提高Se产率 ,
      (4) 94.8%
      【解析】粗Se加入铝粉焙烧得到,通入水蒸气氢化得到,脱水后热解发生反应:,冷凝后得到精Se;
      (1)Al是IIIA族元素,化合价为+3价,则Se化合价为-2价;铝的基态电子排布式为;
      (2)“氢化”过程是与水蒸气反应生成,化学方程式为;
      (3)从气态变为固态的过程为凝华;已知热解正向是吸热反应,降温时,为避免平衡逆向移动,需要迅速冷凝Se蒸汽,故目的是减少生成,提高Se产率;尾气种含有以及少量的;
      (4)反应③是被KI还原为Se的过程,离子方程式为:;
      第一次加入40.00mL的溶液和KI溶液,二者同时做还原剂,将还原为Se,第二次再加入同浓度的滴定上一步生成的碘单质,整个过程相当于48mL 0.1ml/L的溶液与反应,根据已知条件Se(IV)与反应的物质的量之比为,则,样品中Se的含量:。
      16.(2025·重庆·高考真题)糖精钠是一种甜味剂。某实验小组在实验室利用甲苯氯磺化法按一下五个步骤制备糖精钠(部分操作及反应条件略)。
      (1)步骤I:氯磺化
      实验装置示意图如图所示(夹持及控温装置略)。
      ①仪器a的名称为 。
      ②烧杯中吸收的尾气是 (填化学式)。
      (2)步骤II:氨化
      若取邻甲苯磺酰氯0.3ml,理论上至少需加入15ml·L-1氨水 mL。
      (3)步骤III:氧化
      氧化过程中为保证氧化完全,需加入过量的KMnO4。反应完成后,向其中滴加Na2SO3溶液将过量的KMnO4转化成MnO2。观察到现象为 时,停止加入Na2SO3溶液,其离子方程式为 。
      (4)步骤IV:酸化
      将步骤III所得溶液进行酸化,经过滤得糖精。过滤需用到下列的仪器有 。
      (5)步骤V:成盐
      加热反应体系,过程中产生大量气体,该气体为 (填化学式)。待NaHCO3反应完全,趁热过滤。由滤液获得糖精钠产品的过程中,冷却结晶之后的操作步骤还有 。
      【答案】(1) 温度计 HCl
      (2)40
      (3) 溶液紫色褪去
      (4)ACEG
      (5) 过滤、洗涤、干燥
      【解析】(1)由方程式可知,磺化过程中还生成了氯化氢,所以用水来吸收,由装置图可知,a为温度计,故答案为:温度计;HCl;
      (2)由方程式可知,邻甲基磺酸氯与氨水为1:1进行反应,0.3ml邻甲基磺酸氯中消耗的氨水为0.3ml,加入15ml/L的氨水,充分反应后,消耗20毫升的氨水,同时产生0.3ml的氯化氢,氯化氢与氨水中和反应,消耗的氨水为0.3ml,即20毫升,所以一共需要消耗的体积为40mL,故答案为:40;
      (3)氧化过程中为保证氧化完全,需要加入过量的,反应完全后,向其中滴加以除去过量溶液,溶液被消耗,则反应完全的现象是溶液紫色褪去,该溶液为碱性,则被还原成二氧化锰,根据氧化还原规律,得出离子方程式为:,故答案为:溶液紫色褪去;;
      (4)过滤需要烧杯,漏斗,玻璃棒,铁架台等,故需要的仪器为:ACEG;
      (5)能水解生成羧基,与反应,产生大量的二氧化碳气体,当完全反应,趁热过滤,冷却结晶的后续操作是过滤,洗涤,干燥,故答案为:CO2;过滤,洗涤,干燥。
      17.(2025·重庆·高考真题)水是化学反应的良好介质,探索水溶液中的酸碱平衡具有重要意义。
      (1)天然水中可以分离出重水(D2O)。D2O溶液中存在电离平衡:,c(D+)和c(OD-)的关系如图所示。
      ①图中3个状态点对应的溶液呈中性的是 。
      ② (填“>”“=”或者“苯酚
      C
      在盛有稀盐酸的试管中加入锌片,产生气泡;再将铜丝插入试管且接触锌片,产生气泡的速率增大
      反应速率:电化学腐蚀>化学腐蚀
      D
      将一定浓度的葡萄糖溶液滴入新制悬浊液中,加热,生成砖红色沉淀
      葡萄属于还原糖
      本题考查实验操作及其现象与结论的关系,要求考生能够根据实验操作和现象判断结论的正确性。
      新人教版化学教材中对化学实验操作及其现象与结论的关系有系统的讲解,包括实验操作的规范性、现象的观察和结论的推导等。这些内容为学生理解和分析实验操作与结论的关系提供了理论基础。
      本题以化学实验操作及其现象为载体,考查考生对实验操作与结论关系的理解和分析能力。这体现了实验操作与结论关系在化学实验中的重要性,符合《课程标准》中“能根据实验操作和现象推导出正确的结论”的要求。
      考生需要熟悉常见的化学实验操作及其现象,能够根据实验操作和现象判断结论的正确性。同时,需要具备对实验操作与结论关系进行综合分析的能力。
      本题考查电化学原理,要求考生能够根据电池的放电和充电过程判断电极反应和电极性质。
      新人教版化学教材中对电化学原理有系统的讲解,包括电池的放电和充电过程、电极反应和电极性质等。这些内容为学生理解和分析电化学原理提供了理论基础。
      本题以AgCl-Sb二次电池的放电和充电过程为载体,考查考生对电化学原理的理解和应用能力。这体现了电化学原理在能源存储和转换中的重要性,符合《课程标准》中“能运用电化学原理分析电池的工作原理和电极反应”的要求。
      考生需要掌握电化学原理的基本知识,能够根据电池的放电和充电过程判断电极反应和电极性质。同时,需要具备对电化学原理进行综合分析的能力。
      本题考查元素性质与周期表的关系,要求考生能够根据元素的性质判断其在周期表中的位置。
      新人教版化学教材中对元素性质与周期表的关系有系统的讲解,包括元素的价层电子数、未成对电子数和离子的电子排布等。这些内容为学生理解和分析元素性质与周期表的关系提供了理论基础。
      本题以某化合物的组成元素为载体,考查考生对元素性质与周期表关系的理解和应用能力。这体现了元素周期表在化学学习中的重要性,符合《课程标准》中“能根据元素的性质判断其在周期表中的位置”的要求。
      考生需要掌握元素性质与周期表关系的基本知识,能够根据元素的性质判断其在周期表中的位置。同时,需要具备对元素性质与周期表关系进行综合分析的能力。
      本题考查热化学方程式的计算,要求考生能够根据已知反应的热化学方程式计算目标反应的反应热。
      新人教版化学教材中对热化学方程式的计算有系统的讲解,包括反应热的计算方法和盖斯定律的应用等。这些内容为学生理解和计算反应热提供了理论基础。
      本题以肼(N₂H₄)与氧化剂的反应为载体,考查考生对热化学方程式的理解和计算能力。这体现了热化学方程式在化学反应能量变化分析中的重要性,符合《课程标准》中“能运用热化学方程式计算反应热”的要求。
      考生需要掌握热化学方程式的计算方法,能够根据已知反应的热化学方程式计算目标反应的反应热。同时,需要具备对热化学方程式进行综合分析的能力。
      本题考查沉淀转化的原理和实验现象,要求考生能够根据沉淀转化的实验现象判断相关结论。
      新人教版化学教材中对沉淀转化的原理有系统的讲解,包括沉淀转化的条件和实验现象等。这些内容为学生理解和分析沉淀转化提供了理论基础。
      本题以沉淀转化的实验为载体,考查考生对沉淀转化原理的理解和分析能力。这体现了沉淀转化在化学实验中的重要性,符合《课程标准》中“能根据沉淀转化的实验现象推导出正确的结论”的要求。
      考生需要掌握沉淀转化的原理和实验现象,能够根据沉淀转化的实验现象判断相关结论。同时,需要具备对沉淀转化进行综合分析的能力。
      本题考查两性氢氧化物的沉淀分离原理,要求考生能够根据沉淀分离的实验数据判断相关结论。
      新人教版化学教材中对两性氢氧化物的沉淀分离有系统的讲解,包括沉淀分离的条件和实验数据的分析等。这些内容为学生理解和分析沉淀分离提供了理论基础。
      本题以两性氢氧化物的沉淀分离为载体,考查考生对沉淀分离原理的理解和分析能力。这体现了沉淀分离在化学实验中的重要性,符合《课程标准》中“能根据沉淀分离的实验数据推导出正确的结论”的要求。
      考生需要掌握两性氢氧化物沉淀分离的原理和实验数据的分析方法,能够根据沉淀分离的实验数据判断相关结论。同时,需要具备对沉淀分离进行综合分析的能力。
      本题考查硒的制备与分析,要求考生能够根据硒的制备流程和分析方法判断相关结论。
      新人教版化学教材中对硒的制备与分析有系统的讲解,包括硒的制备方法、分析原理和实验操作等。这些内容为学生理解和分析硒的制备与分析提供了理论基础。
      本题以硒的制备与分析为载体,考查考生对硒的制备与分析原理的理解和应用能力。这体现了硒在农业和生物医药等领域的重要应用,符合《课程标准》中“能运用化学知识分析和解决实际问题”的要求。
      考生需要掌握硒的制备与分析的基本知识,能够根据硒的制备流程和分析方法判断相关结论。同时,需要具备对硒的制备与分析进行综合分析的能力。
      本题考查糖精钠的制备过程,要求考生能够根据制备流程和实验操作判断相关结论。
      新人教版化学教材中对糖精钠的制备有系统的讲解,包括制备方法、实验操作和反应原理等。这些内容为学生理解和分析糖精钠的制备提供了理论基础。
      本题以糖精钠的制备为载体,考查考生对糖精钠制备原理的理解和应用能力。这体现了糖精钠在食品工业中的重要应用,符合《课程标准》中“能运用化学知识分析和解决实际问题”的要求。
      考生需要掌握糖精钠制备的基本知识,能够根据制备流程和实验操作判断相关结论。同时,需要具备对糖精钠制备进行综合分析的能力。
      本题考查水溶液中的酸碱平衡,要求考生能够根据酸碱平衡的原理和实验现象判断相关结论。
      新人教版化学教材中对水溶液中的酸碱平衡有系统的讲解,包括酸碱平衡的原理、实验现象和反应速率常数的计算等。这些内容为学生理解和分析酸碱平衡提供了理论基础。
      本题以水溶液中的酸碱平衡为载体,考查考生对酸碱平衡原理的理解和应用能力。这体现了酸碱平衡在化学反应中的重要性,符合《课程标准》中“能运用化学知识分析和解决实际问题”的要求。
      考生需要掌握酸碱平衡的基本知识,能够根据酸碱平衡的原理和实验现象判断相关结论。同时,需要具备对酸碱平衡进行综合分析的能力。
      本题考查有机化合物的合成,要求考生能够根据合成路线和反应原理判断相关结论。
      新人教版化学教材中对有机化合物的合成有系统的讲解,包括合成路线的设计、反应原理和官能团的转化等。这些内容为学生理解和分析有机化合物的合成提供了理论基础。
      本题以我国原创用于治疗结直肠癌的新药Z的合成路线为载体,考查考生对有机化合物合成原理的理解和应用能力。这体现了有机化学在医药领域的重要应用,符合《课程标准》中“能运用化学知识分析和解决实际问题”的要求。
      考生需要掌握有机化合物合成的基本知识,能够根据合成路线和反应原理判断相关结论。同时,需要具备对有机化合物合成进行综合分析的能力。

      相关试卷

      2025年高考化学真题完全解读(重庆卷):

      这是一份2025年高考化学真题完全解读(重庆卷),共28页。试卷主要包含了下列有关离子反应错误的是,下列实验操作符合规范的是,的元素是,三种氮氧化物的结构如下所示等内容,欢迎下载使用。

      2025年高考重庆卷化学高考真题(解析版):

      这是一份2025年高考重庆卷化学高考真题(解析版),文件包含2025年重庆高考真题化学试题原卷版docx、2025年重庆高考真题化学试题解析版docx等2份试卷配套教学资源,其中试卷共30页, 欢迎下载使用。

      2025年高考真题——化学(重庆卷) 含解析:

      这是一份2025年高考真题——化学(重庆卷) 含解析,共20页。试卷主要包含了可能用到的相对原子质量, 三种氮氧化物的结构如下所示等内容,欢迎下载使用。

      资料下载及使用帮助
      版权申诉
      • 1.电子资料成功下载后不支持退换,如发现资料有内容错误问题请联系客服,如若属实,我们会补偿您的损失
      • 2.压缩包下载后请先用软件解压,再使用对应软件打开;软件版本较低时请及时更新
      • 3.资料下载成功后可在60天以内免费重复下载
      版权申诉
      若您为此资料的原创作者,认为该资料内容侵犯了您的知识产权,请扫码添加我们的相关工作人员,我们尽可能的保护您的合法权益。
      入驻教习网,可获得资源免费推广曝光,还可获得多重现金奖励,申请 精品资源制作, 工作室入驻。
      版权申诉二维码
      欢迎来到教习网
      • 900万优选资源,让备课更轻松
      • 600万优选试题,支持自由组卷
      • 高质量可编辑,日均更新2000+
      • 百万教师选择,专业更值得信赖
      微信扫码注册
      手机号注册
      手机号码

      手机号格式错误

      手机验证码 获取验证码 获取验证码

      手机验证码已经成功发送,5分钟内有效

      设置密码

      6-20个字符,数字、字母或符号

      注册即视为同意教习网「注册协议」「隐私条款」
      QQ注册
      手机号注册
      微信注册

      注册成功

      返回
      顶部
      学业水平 高考一轮 高考二轮 高考真题 精选专题 初中月考 教师福利
      添加客服微信 获取1对1服务
      微信扫描添加客服
      Baidu
      map