


所属成套资源:五年(2021-2025)高考英语真题分类汇编(全国通用)
五年(2021-2025)高考英语真题分类汇编:专题10 阅读理解应用文(全国通用)(原卷版)
展开 这是一份五年(2021-2025)高考英语真题分类汇编:专题10 阅读理解应用文(全国通用)(原卷版),共18页。
考点01 人与自我类应用文
【2023全国甲卷】
Where t Eat in Bangkk
Bangkk is a highly desirable destinatin fr fd lvers. It has a seemingly bttmless well f dining ptins. Here are sme suggestins n where t start yur Bangkk eating adventure.
Nahm
Offering Thai fine dining. Nahm prvides the best f Bangkk culinary (烹饪的) experiences. It’s the nly Thai restaurant that ranks amng the tp 10 f the wrd’s 50 best restaurants list. Head Chef David Thmpsn, wh received a Michelin star fr his Lndn-based Thai restaurant f the same name, pened this branch in the Metrplitan Htel in 2010.
Issays Stamese Club
Issaya Siamese Club is internatinally knwn Thai chef Lan Kittichai’s first flagship Bangkk restaurant. The menu in this beautiful clnial huse includes traditinal Thai cuisine cmbined with mdern cking methds.
B. tan
B. tan has been making waves in Bangkk’s culinary sense since it pened in 2009. Serving hard-t-find Thai dishes in an elegant atmsphere, the restaurant is true t Thai cuisine’s rts, yet still manages t add a special twist. This place is gd fr a candlelit dinner r a wrk meeting with clleagues wh appreciate fine fd. Fr thse extremely hungry there’s a large set menu.
Gaggan
Earning first place n the latest “Asia’s 50 best restaurants” list, prgressive Indian restaurant Gaggan is ne f the mst exciting venues(场所) t arrive in Bangkk in recent years. The best table in this tw-stry clnial Thai hme ffers a windw right int the kitchen, where yu can see chef Gaggan and his staff in actin. Culinary theater at its best.
21. What d Nahm and Issaya Siamese Club have in cmmn?
A. They adpt mdern cking methds.B. They have branches in Lndn.
C. They have tp-class chefs.D. They are based in htels.
22. Which restaurant ffers a large set menu?
A. Gaggan.B. B. tan.C. Issaya Siamese Club.D. Nahm.
23. What is special abut Gaggan?
A. It hires staff frm India.
B. It puts n a play every day.
C. It serves hard-t-find lcal dishes.
D. It shws the cking prcess t guests.
【2023全国乙卷】
PRACTITIONERS
21. What did Jacqueline and James have in cmmn?
A. Ding teaching jbs.B. Being hired as physicians.
C. Perfrming surgery.D. Being banned frm medicine.
22. Hw was Tan Yunxian different frm the ther practitiners?
A. She wrte a bk.B. She went thrugh trials.
C. She wrked as a dentist.D. She had frmal educatin.
23. Wh was the first African American with a medical degree?
A. Jacqueline Felice de Almania.B. Tan Yunxian.
C. James Barry.D. Rebecca Lee Crumpler.
【2022新课标I卷】
Grading Plicies fr Intrductin t Literature
Grading Scale
90-100, A; 80-89, B; 70-79, C; 60-69, D; Belw 60, E.
Essays (60%)
Yur fur majr essays will cmbine t frm the main part f the grade fr this curse: Essay 1 = 10%; Essay 2 = 15%; Essay 3 = 15%; Essay 4 = 20%.
Grup Assignments (30%)
Students will wrk in grups t cmplete fur assignments (作业) during the curse. All the assignments will be submitted by the assigned date thrugh Blackbard ur nline learning and curse management system.
Daily Wrk/In-Class Writings and Tests/Grup Wrk/Hmewrk (10%)
Class activities will vary frm day t day, but students must be ready t cmplete shrt in-class writings r tests drawn directly frm assigned readings r ntes frm the previus class' lecture/discussin, s it is imprtant t take careful ntes during class. Additinally, frm time t time I will assign grup wrk t be cmpleted in class r shrt assignments t be cmpleted at hme, bth f which will be graded.
Late Wrk
An essay nt submitted in class n the due date will lse a letter grade fr each class perid it is late. If it is nt turned in by the 4th day after the due date, it will earn a zer. Daily assignments nt cmpleted during class will get a zer. Shrt writings missed as a result f an excused absence will be accepted.
21. Where is this text prbably taken frm?
A. A textbk.B. An exam paper.C. A curse plan.D. An academic article.
22. Hw many parts is a student’s final grade made up f?
A. Tw.B. Three.C. Fur.D. Five.
23. What will happen if yu submit an essay ne week after the due date?
A. Yu will receive a zer.B. Yu will lse a letter grade.
C. Yu will be given a test. D. Yu will have t rewrite it.
【2022全国甲卷】
Theatres and Entertainment
St David’s Hall
St David’s Hall is the award winning Natinal Cncert Hall f Wales standing at the very heart f Cardiff’s entertainment centre. With an impressive 2,000-seat cncert hall, St David’s Hall is hme t the annual Welsh Prms Cardiff. It presents live entertainment, including pp, rck, flk, jazz, musicals, dance, wrld music, films and classical music.
The Hayes, Cardiff CF 10 1 AH
The Glee Club
Every weekend this is “Wales” premier cmedy club where having a great time is the rder fr bth audiences and cmedy stars alike. It is hard t name a cmedy star wh hasn’t been n the stage here. If yu are lking fr the best cmedies n tur and brilliant live music, yu shuld start here.
Mermaid Quay, Cardiff Bay, Cardiff CF 10 5 BZ
Sherman Cymru
Sherman Cymru’s theatre in the Cathays area f Cardiff repened in February 2012. This special building is a place in which theatre is made and where children, artists, writers and anyne else have the pprtunity (机会) t d creative things. Sherman Cymru is excited t present a packed prgramme f the very best theatre, dance, family shws and music frm Wales and the rest f the wrld.
Senghennydd Rad, Cardiff CF 24 4 YE
New Theatre
The New Theatre has been the hme f quality drama, musicals, dance and children’s shws fr mre than 100 years. Presenting the best f the West End alng with the pick f the UK’s turing shws, the New Theatre is Cardiff’s ldest surviving traditinal theatre. Be sure t pay a visit as part f yur stay in the city.
Park Place, Cardiff CF 10 3 LN
21. Where is the Welsh Prms Cardiff hsted?
A. At the New Theatre.B. At the Glee Club.
C. At Sherman Cymru.D. At St David’s Hall.
22. What can peple d at the Glee Club?
A. Watch musicals.B. Enjy cmedies.
C. See family shws.D. D creative things.
23. Which website can yu visit t learn abut Cardiff’s ldest surviving theatre?
A. B.
C. D.
【2022全国乙卷】
Henry Raeburn (1756-1823)
The Exhibitin
This exhibitin f sme sixty masterpieces celebrating the life and wrk f Sctland’s best lved painter, Sir Henry Raeburn, cmes t Lndn. Selected frm cllectins thrughut the wrld, it is the first majr exhibitin f his wrk t be held in ver frty years.
Lecture Series
Scttish Natinal Prtrait (肖像画) Gallery presents a series f lectures fr the general public. They are held in the Lecture Rm. Admissin t lectures is free.
Exhibitin Times
Mnday-Saturday 10.00-17.45 Sunday 12.00-17.45
Last admissin t the exhibitin: 17.15. There is n re-admissin.
Clsed: 24-26 December and 1 January.
Admissin
£4. Children under 12 years accmpanied by an adult are admitted free.
Schls and Clleges
A special lw entrance charge f £2 per persn is available t all in full-time educatin, up t and including thse at first degree level, in rganised grups with teachers.
21. What is the right time fr attending Raeburn’s English Cntempraries?
A. Sun. 26 Oct.B. Thurs. 30 Oct.C. Thurs. 6 Nv.D. Thurs.13 Nv.
22. Hw much wuld a cuple with tw children under 12 pay fr admissin?
A. £4.B. £8.C. £12.D. £16.
23. Hw can full-time students get grup discunts?
A. They shuld g n Sunday mrnings.B. They shuld cme frm art schls.
C. They must be led by teachers.D. They must have ID cards with them.
【2021新课标II卷】
Things t D in Yrkshire This Summer
Harrgate Music Festival
Since its birth, Harrgate Music Festival has gne frm strength t strength. This year, we are celebrating ur 50th anniversary. We begin n 1st June with Manchester Camerata and Nicla Benedetti, presenting an amazing prgramme f Mzart pieces.
Dates:1 June-31 July
Tickets:£12-£96
Jdie's Fitness Summer Classes
As the summer mnths rll in, ur Gergian cuntry estate makes the perfect setting fr an utdr fitness sessin. Cme and wrk ut with ur qualified persnal trainer, Jdie McGregr, n the grunds f the Middletn Ldge estate.
We will be hlding a free taster sessin n 23rd May, at 10 am, t demnstrate the variety f effective and active exercises. There are eight spaces available fr the taster sessin. Advance bkings are required(inf@)
Dates:23 May-11 July
Tickets: £7.50 per sessin
Felt Picture Making
Wrking frm an inspiratinal picture, this wrkshp at Helmsley Arts Centre will teach yu the techniques yu will need t recreate yur picture in wl.
We will als discuss the rigins f felt what enables wl fibres t becme felt and hw the prcesses we use wrk.
Dates: 12 June-12 July
Tickets: £40 including materials
Figure It Out!-Playing with Math
A new exhibitin in Halifax uses everyday activities t explain the hidden math principles we all use n a regular basis. Pack a bag, cut a cake, guess which juice cntainer hlds the mst liquid, and much mre. Discver hw architects, prduct designers and scientists use similar skills in their wrk.
Dates:7 May-10 June
Tickets: Free
21. What shuld yu d if yu want t attend the taster sessin f Jdie's fitness classes?
A. Jin a fitness club.B. Pay a registratin fee.
C. Make a bking.D. Hire a persnal trainer.
22. Hw much is the ticket fr Felt Picture Making?
A. £7.50.B. £12.C. £40.D. £96.
23. Which f the fllwing starts earliest?
A. Harrgate Music Festival.B. Jdie's Fitness Summer Classes.
C. Felt Picture Making.D. Figure It Out!-Playing with Math.
【2021全国甲卷】
A Take a view, the Landscape(风景)Phtgrapher f the Year Award, was the idea f Charlie Waite, ne f tday's mst respected landscape phtgraphers. Each year, the high standard f entries has shwn that the Awards are the perfect platfrm t shwcase the very best phtgraphy f the British landscape. Take a view is a desirable annual cmpetitin fr phtgraphers frm all cmers f the UK and beynd.
21. Wh wuld mst prbably enter fr Take a view?
A. Writers.B. Phtgraphers.C. Painters.D. Turists.
22. What d the wrks by Shepherd and Smith have in cmmn?
A. They are winter images.
B. They are in black and white.
C. They shw muntainus scenes.
D. They fcus n snw—cvered frests.
23. Where can the text be fund?
A. In a histry bk.B. In a nvel.C. In an art magazine.D. In a bigraphy.
考点02人与社会类应用文
【2024全国甲卷】
Each ARTS FIRST festival is a unique annual celebratin f the Harvard cmmunity's artistic creativity. We invite yu t jin us fr the cming ARTS FIRST. We lk frward t welcming yu as we shwcase the creativity f the Harvard arts cmmunity thrugh perfrmances, art exhibitins and art-making activities. The festival is a public event fr Harvard and cmmunity members f all ages.
Light Awash in Waterclr
Learn abut the materials and qualities f waterclr paint with experts frm the Harvard Art Museums Materials Lab. Try yur hand at sme f the painting tricks used by artists whse wrks will be in the upcming exhibitin f American Waterclrs 1880-1990: Int the Light.
Spineless Artists: Invertebrate Creativity
Frm webs t ccns, invertebrates (无脊椎动物) create sme f nature's mst delicate and beautiful designs. Jin Javier Marin frm the Harvard Museum f Natural Histry t learn hw insects and ther invertebrates dance, inspire fashin and create art, while making yur wn spineless artists ut f craft (手工艺) materials.
Wheel Thrwing
Jin instructrs frm the Ceramics Prgram and great ptters frm Quincy, Cabt and Mather Huses fr demnstratins using the ptter's wheel. Then create yur wn masterpiece!
Knitting and Pm-Pm Making
Jin the Harvard Undergraduate Knitting Circle t make pm-pms and tassels ut f thread, r pick up a pair f needles and learn t knit (编织).
21. What d we knw abut ARTS FIRST?
A. It is an exhibitin f il paintings.B. It ffers art curses fr all ages.
C. It presents recreatinal activities.D. It is a majr turist attractin.
22. Which prgram will yu jin if yu're interested in drawing pictures?
A. Light Awash in Waterclr.B. Spineless Artists: Invertebrate Creativity.
C. Wheel Thrwing.D. Knitting and Pm-Pm Making.
23. What can yu d tgether with Javier Marin?
A. Practice a traditinal dance.B. Make handcrafts.
C. Visit a lcal museum.D. Feed invertebrates.
【2024浙江1月卷】
Tm Sawyer Play Is an Adventure
A 35-minute hand-clapping, ft-stmping musical versin f a Mark Twain favrite returns with this Tall Stacks festival.
“Tm Sawyer: A River Adventure” has all the gd stuff, including the fence painting, the graveyard, the island and the cave. It is adapted by Je McDnugh, with music by David Kisr. That’s the lcal stage writing team that creates many f the Children’s Theatre f Cincinnati’s riginal musicals, alng with the hliday family musicals at Ensemble Theatre.
This year Nathan Turner f Burlingtn is Tm Sawyer, and Rbbie McMath f Frt Mitchell is Huck Finn.
Tumer, a 10th-grader at Schl fr Creative and Perfrming Arts, is a familiar presence n Cincinnati’s stages. He is a star act r f Children’s Theatre, having played leading rles in “The Legend f Sleepy Hllw” and “The Wizard f Oz,” and is fresh frm Jersey Prductin “Ragtime”.
McMath is a junir at Beechwd High Schl. He was in the cast f “Tm Sewyer” when it was first perfrmed and is a Children’s Theatre regular, with five shws t his credit. This summer he attended Kentucky’s Gvernr’s Schl fr the Arts in Musical Theatre.
Nte t teachers: Children’s Theatre has a study guide demnstrating hw math and science can be taught thrugh “Tm Sawyer.” Fr dwnladable lessns, visit the fficial website f Children’s Theatre.
21. Wh wrte the music fr “Tm Sawyer: A River Adventure”?
A. David Kisr.B. Je McDnugh.C. Nathan Turner.D. Rbbie McMath.
22. What can we learn abut the tw actrs?
A. They study in the same schl.
B. They wrked tgether in “Ragtime”.
C. They are experienced n stage.
D. They became friends ten years ag.
23. What des Children’s Theatre prvide fr teachers?
A. Research funding.B. Training pprtunities.
C. Technical supprt.D. Educatinal resurces.
【2023新课标I卷】
Bike Rental & Guided Turs
Welcme t Amsterdam, welcme t MacBike. Yu see much mre frm the seat f a bike! Cycling is the mst ecnmical, sustainable and fun way t explre the city, with its beautiful canals, parks, squares and cuntless lights. Yu can als bike alng lvely landscapes utside f Amsterdam.
Why MacBike
MacBike has been arund fr almst 30 years and is the biggest bicycle rental cmpany in Amsterdam. With ver 2,500 bikes stred in ur five rental shps at strategic lcatins, we make sure there is always a bike available fr yu. We ffer the newest bicycles in a wide variety, including basic bikes with ft brake (刹车), bikes with hand brake and gears (排挡), bikes with child seats, and children’s bikes.
Prices
Guided City Turs
The 2.5-hur tur cvers the Gyer Windmill, the Skinny Bridge, the Rijksmuseum, Heineken Brewery and much mre. The tur departs frm Dam Square every hur n the hur, starting at 1:00 pm every day. Yu can buy yur ticket in a MacBike shp r bk nline.
1. What is an advantage f MacBike?
A. It gives children a discunt.
B. It f ffers many types f bikes.
C. It rganizes free cycle turs.
D. It has ver 2,500 rental shps.
2. Hw much d yu pay fr renting a bike with hand brake and three gears fr tw days?
A. €15.75.B. €19.50.C. €22.75.D. €29.50.
3. Where des the guided city tur start?
A. The Gyer, Windmill.B. The Skinny Bridge.
C. Heineken Brewery.D. Dam Square.
【2022新课标II卷】
Children’s Discvery Museum
General Infrmatin abut Grup Play
Pricing
Grup Play $7/persn
Schlarships
We ffer schlarships t lw-incme schls and yuth rganizatins, subject t availability. Participatin in a pst-visit survey is required.
Schlarships are fr Grup Play admissin fees and/r transprtatin. Transprtatin invices (发票) must be received within 60 days f yur visit t guarantee the schlarship.
Grup Size
We require ne chaperne (监护人) per ten children. Failure t prvide enugh chapernes will result in an extra charge f $50 per absent adult.
Grup Play is fr grups f 10 r mre with a limit f 35 peple. Fr grups f 35 r mre, please call t discuss ptins.
Hurs
The Museum is pen daily frm 9:30 am t 4:30 pm.
Grup Play may be scheduled during any day r time the Museum is pen.
Registratin Plicy
Registratin must be made at least tw weeks in advance.
Register nline r fill ut a Grup Play Registratin Frm with multiple dates and start time ptins.
Once the registratin frm is received and prcessed, we will send a cnfirmatin email within tw business days.
Guidelines
●Teachers and chapernes shuld mdel gd behavir fr the grup and remain with students at all times.
●Children are nt allwed unaccmpanied in all areas f the Museum.
●Children shuld play nicely with each ther and exhibits.
●Use yur indr vice when at the Museum.
21. What des a grup need t d if they are ffered a schlarship?
A. Prepay the admissin fees.B. Use the Museum’s transprtatin.
C. Take a survey after the visit.D. Schedule their visit n weekdays.
22. Hw many chapernes are needed fr a grup f 30 children t visit the Museum?
A. One.B. Tw.C. Three.D. Fur.
23. What are children prhibited frm ding at the Museum?
A. Using the cmputer.B. Talking with each ther.
C. Tuching the exhibits.D. Explring the place alne.
【2021新课标I卷】
Rme can be pricey fr travelers, which is why many chse t stay in a hstel (旅社). The hstels in Rme ffer a bed in a drm rm fr arund $25 a night, and fr that, yu’ll ften get t stay in a central lcatin (位置) with security and cmfrt.
Yellw Hstel
If I had t make just ne recmmendatin fr where t stay in Rme, it wuld be Yellw Hstel. It’s ne f the best-rated hstels in the city, and fr gd reasn. It’s affrdable, and it’s gt a fun atmsphere withut being t nisy. As an added bnus, it’s clse t the main train statin.
Hstel Alessandr Palace
If yu lve scial hstels, this is the best hstel fr yu in Rme. Hstel Alessandr Palace is fun. Staff members hld plenty f bar events fr guests like free shts, bar crawls and karake. There’s als an area n the rftp fr hanging ut with ther travelers during the summer.
Yuth Statin Hstel
If yu’re lking fr cleanliness and a mdern hstel, lk n further than Yuth Statin. It ffers beautiful furnishings and beds. There are plenty f ther benefits, t; it desn’t charge city tax; it has bth air cnditining and a heater fr the rms; it als has free Wi-Fi in every rm.
Htel and Hstel Des Artistes
Htel and Hstel Des Artistes is lcated just a 10-minute walk frm the central city statin and it's clse t all f the city's main attractins. The staff is friendly and helpful, prviding yu with a map f the city when yu arrive, and ffering advice if yu require sme. Hwever, yu need t pay 2 eurs a day fr Wi-Fi.
21. What is prbably the majr cncern f travelers wh chse t stay in a hstel?
A. Cmfrt.B. Security.C. Price.D. Lcatin.
22. Which htel best suits peple wh enjy an active scial life?
A. Yellw Hstel.B. Hstel Alessandr Palace.
C. Yuth Statin Hstel.D. Htel and Hstel Des Artistes.
23. What is the disadvantage f Htel and Hstel Des Artistes?
A. It gets nisy at night.B. Its staff is t talkative.
C. It charges fr Wi-Fi.D. It’s incnveniently lcated.
考点03 人与自然类应用文
【2025全国一卷】
The greening f planes, trains and autmbiles
Mving gds and peple arund the wrld is respnsible fr a large part f glbal CO2 emissins (排放). As the wrld races t decarbnize everything, it faces particular prblems with transprtatin — which accunts fr abut a quarter f ur energy-related greenhuse gas emissins. Here’s the breakdwn f the emissins in 2018 fr different mdes f transprt.
The fuels fr transprt need t be nt just green, cheap and pwerful, but als lightweight and safe enugh t be carried arund. Each mde f transprt has its specific fuel needs. Much is still t be settled, but here are sme f the slutins t get us ging green.
This energy transitin (变革) is glbal, and the amunt f renewable energy the wrld will need is “a little bit mind-blwing,” says mechanical engineer Keith Wipke at the Natinal Renewable Energy Labratry. It’s estimated that the glbal demand fr electricity culd mre than duble by 2050. Frtunately, analyses suggest that renewables are up t the task. “We need t speed up the develpment f green energy, and it will all get used,” says Wipke.
21. What percentage f glbal transprt emissins did rad vehicles accunt fr in 2018?
A. 11.6%.B. 45.1%.C. 74.5%.D. 86.1%.
22. Which mde f transprt can g green cmparatively easily?
A. Planes.B. Trucks.C. Trains.D. Ships.
23 What des Wipke suggest regarding energy transitin?
A. Limiting fuel cnsumptin.B. Putting mre effrt int renewables.
C. Imprving energy efficiency.D. Making electricity mre affrdable.
【2025全国二卷】
English Market Twns t Visit in the UK
English market twns cme in many shapes and sizes. Each has a persnality shaped by the gds and services prduced and traded fr centuries. But each twn has mre t d than shp.
Herefrd, Herefrdshire
Herefrd has remained a lively market twn since 1189. Skirting the twn square, yu’ll find lvely shps, eateries, and the Black and White Huse Museum. The Herefrd Cathedral is the mst impressive building in twn. It’s als hme t an ancient library. One f the fur riginal cpies f the Magna Carta is displayed there.
Ludlw, Shrpshire
Ludlw is knwn as the Fdie Center f England. Butcher shps, greengrcers, bakeries, and cheese shps line the twn square. Brdering the square, the Ludlw Castle is a “must explre” medieval strnghld. The three-day Ludlw Fd Festival is held each September.
Shrewsbury, Shrpshire
Getting t Shrewsbury Twn Center frm Lndn is challenging but wrth the anxiety. The River Severn has a significant turn thrugh twn, almst making an island f Shrewsbury Twn Center. The shape creates a perfect market where gds culd be shipped and received using the river as a highway. Flwers are everywhere-hanging baskets, windw bxes, and planters-just what yu imagine in an attractive English market twn.
Mevagissey, Crnwall
Even if yu haven’t been t the small fishing village Mevagissey, yu’ve prbably seen it in a mvie r British TV shw. The wrking harbr(港口) tk shape in 1774. Fishermen g ut t sea daily and sell their fish in harbr-side markets. Dn’t leave the harbr withut a traditinal Cmish pie. It’s delicius.
21. Where can yu find an riginal cpy f the Magna Carta?
A. In the Ludlw Castle.B. In the Fdie Center f England.
C. In the Herefrd Cathedral.D. In the Black and White Huse Museum.
22. What is a feature f Shrewsbury Twn Center?
A. It’s situated near a big island.B. It’s almst surrunded by water.
C. It’s knwn fr its flwer festival.D. It’s easily accessible frm Lndn.
23. What des the authr suggest visitrs d in Mevagissey?
A. Try the Crnish pie.B. Watch a British TV shw.
C. G fishing in the sea.D. Take pictures f the harbr.
【2024新课标I卷】
HABITAT RESTORATION TEAM
Help restre and prtect Marin’s natural areas frm the Marin Headlands t Blinas Ridge. We’ll explre beautiful park sites while cnducting invasive (侵入的) plant remval, winter planting, and seed cllectin. Habitat Restratin Team vlunteers play a vital rle in restring sensitive resurces and prtecting endangered species acrss the ridges and valleys.
GROUPS
Grups f five r mre require special arrangements and must be cnfirmed in advance. Please review the List f Available Prjects and fill ut the Grup Prject Request Frm.
AGE, SKILLS, WHAT TO BRING
Vlunteers aged 10 and ver are welcme. Read ur Yuth Plicy Guidelines fr yuth under the age f 15.
Bring yur cmpleted Vlunteer Agreement Frm. Vlunteers under the age f 18 must have the parent/guardian apprval sectin signed.
We’ll be wrking rain r shine. Wear clthes that can get dirty. Bring layers fr changing weather and a raincat if necessary.
Bring a persnal water bttle, sunscreen, and lunch.
N experience necessary. Training and tls will be prvided. Fulfills (满足) cmmunity service requirements.
UPCOMING EVENTS
21. What is the aim f the Habitat Restratin Team?
A. T discver mineral resurces.B. T develp new wildlife parks.
C. T prtect the lcal ecsystem.D. T cnduct bilgical research.
22. What is the lwer age limit fr jining the Habitat Restratin Team?
A. 5.B. 10.C. 15.D. 18.
23. What are the vlunteers expected t d?
A. Bring their wn tls.B. Wrk even in bad weather.
C. Wear a team unifrm.D. D at least three prjects.
【2024新课标II卷】
Chice f Walks fr Beginner and Experienced Walkers
The Carlw Autumn Walking Festival is a great pprtunity fr the beginner, experienced r advanced walker t enjy the challenges f Carlw’s muntain hikes r the peace f its wdland walks.
Walk 1 — The Natural Wrld
With envirnmentalist Éanna Lamhna as the guide, this walk prmises t be an infrmative tur. Walkers are sure t learn lts abut the habitats and natural wrld f the Blackstairs.
Date and Time: Saturday, 1st Octber, at 09:00
Start Pint: Scrates Bridge
Walk Duratin: 6 hurs
Walk 2 — Intrductin t Hillwalking
Emmanuel Chappard, an experienced guide, has a passin fr making the great utdrs accessible t all. This muntain walk prvides an insight int the skills required fr hillwalking t ensure yu get the mst frm future walking trips.
Date and Time: Sunday, 2nd Octber, at 09:00
Start Pint: Deerpark Car Park
Walk Duratin: 5 hurs
Walk 3 — Mnlight Under the Stars
Walking at night-time is a great way t step ut f yur cmfrt zne. Breathtaking views f the lwlands f Carlw can be enjyed in the presence f welcming guides frm lcal walking clubs. A trch (手电筒) alng with suitable clthing is essential fr walking in the dark. Thse wh are dressed inapprpriately will be refused permissin t participate.
Date and Time: Saturday, 1st Octber, at 18:30
Start Pint: The Twn Hall
Walk Duratin: 3 hurs
Walk 4 — Phtgraphic Walk in Kilbrannish Frest
This infrmative walk led by Richard Smyth intrduces yu t the basic principles f phtgraphy in the wild. Bring alng yur camera and enjy the wnderful views alng this well-surfaced frest path.
Date and Time: Sunday, 2nd Octber, at 11:45
Start Pint: Kilbrannish Frest Recreatin Area
Walk Duratin: 1.5 hurs
21. Which walk takes the shrtest time?
A. The Natural Wrld.B. Intrductin t Hillwalking.
C. Mnlight Under the Stars.D. Phtgraphic Walk in Kilbrannish Frest.
22. What are participants in Walk 3 required t d?
A. Wear prper clthes.B. Jin a walking club.
C. Get special permits.D. Bring a survival guide.
23. What d the fur walks have in cmmn?
A. They invlve difficult climbing.B. They are fr experienced walkers.
C. They share the same start pint.D. They are scheduled fr the weekend.
【2023新课标II卷】
Yellwstne Natinal Park ffers a variety f ranger prgrams thrughut the park, and thrughut the year. The fllwing are descriptins f the ranger prgrams this summer.
Experiencing Wildlife in Yellwstne (May 26 t September 2)
Whether yu’re hiking a backcuntry trail (小径), camping, r just enjying the park’s amazing wildlife frm the rad, this quick wrkshp is fr yu and yur family. Learn where t lk fr animals and hw t safely enjy yur wildlife watching experience. Meet at the Canyn Village Stre.
Junir Ranger Wildlife Olympics (June 5 t August 21)
Kids can test their skills and cmpare their abilities t the animals f Yellwstne. Stay fr as little r as lng as yur plans allw. Meet in frnt f the Visitr Educatin Center.
Canyn Talks at Artist Pint (June 9 t September 2)
Frm a classic viewpint, enjy Lwer Falls, the Yellwstne River, and the breathtaking clrs f the canyn (峡谷) while learning abut the area’s natural and human histry. Discver why artists and phtgraphers cntinue t be drawn t this special place. Meet n the lwer platfrm at Artist Pint n the Suth Rim Drive fr this shrt talk.
Phtgraphy Wrkshps (June 19 &July 10)
Enhance yur phtgraphy skills — jin Yellwstne’s park phtgrapher fr a hands-n prgram t inspire new and creative ways f enjying the beauty and wnder f Yellwstne.
6/19 — Waterfalls &Wide Angles: meet at Artist Pint.
7/10 — Wildflwers &White Balance: meet at Washburn Trailhead in Chittenden parking area.
1. Which f the fur prgrams begins the earliest?
A. Phtgraphy Wrkshps.B. Junir Ranger Wildlife Olympics.
C. Canyn Talks at Artist Pint.D. Experiencing Wildlife in Yellwstne.
2. What is the shrt talk at Artist Pint abut?
A. Wrks f famus artists.B. Prtectin f wild animals.
C. Basic phtgraphy skills.D. Histry f the canyn area.
3. Where will the participants meet fr the July 10 phtgraphy wrkshp?
A. Artist Pint.B. Washburn Trailhead.
C. Canyn Village Stre.D. Visitr Educatin Center.
【2023浙江1月卷】
Explrers Camp
•Full day camp fr kids aged 5-13.
•Mnday-Friday, July 8-26, 9am-4pm.
Week 1 | July 8-12
Week 2 | July 15-19
Week 3 | July 22-26
•Register fr a single week r multiple weeks.
•Fees: $365 per week.
•The last day t cancel registratin and receive a full refund (退款) is June 15.
Camp Structure
The day is divided int tw thematic sessins per age grup. Campers have a three-hur mrning class engaging with a mrning theme (9am t 12 nn) and a ne-hur lunch break, fllwed by anther three-hur class engaging with an afternn theme (1pm t 4pm). Snack perids are held thrughut the day. All campers shuld bring their wn bagged lunch and snacks.
Camp Cntent
Explrers Camp rganizes engaging arts, histry and science-related activities in every! class, and fcuses n a range f tpics that emphasize active learning, explratin and, mst f all, fun! All camp sessins are created with age-apprpriate activities that are tailred t the multiple ways that kids learn.
Camp Staff
Campers enjy a staff-t-child rati ranging frm 1:4 t 1:7 depending n the age grup. Instructrs are passinate educatrs wh are experts in their fields and have undergne training and a backgrund check.
21. On which f the fllwing dates can yu cancel yur registratin with a full refund?
A. June 12.B. June 22.C. July 19.D. July 26.
22. Hw are campers divided int different grups?
A. By gender.B. By natinality.C. By interest.D. By age.
23. Hw many hurs f class will yu have altgether if yu register fr a single week?
A. 15.B. 21.C. 30.D. 42.
【2021全国乙卷】
The Biggest Stadiums in the Wrld
Peple have been puring int stadiums since the days f ancient Greece. In arund 80 A.D., the Rmans built the Clsseum, which remains the wrld’s best knwn stadium and cntinues t infrm cntemprary design. Rme’s Clsseum was 157 feet tall and had 80 entrances, seating 50,000 peple. Hwever, that was small fry cmpared with the city’s Circus Maximus, which accmmdated arund 250,000 peple.
These days, safety regulatins-nt t mentin the mdern sprts fan’s desire fr a gd view and cmfrtable seat—tend t keep stadium capacities(容量)slightly lwer. Even sccer fans tend t have a seat each; gne are the days f thusands standing t watch the match.
Fr the biggest stadiums in the wrld, we have used data supplied by the Wrld Atlas list s far, which ranks them by their stated permanent capacity, as well as updated infrmatin frm fficial stadium websites.
All these stadiums are still functinal, still pen and still hsting the biggest events in wrld sprt.
·Rungrad 1st f May Stadium, Pyngyang Krea. Capacity: 150,000. Opened: May 1,1989.
·Michigan Stadium, Ann Arbr, Michigan, U. S. Capacity: 107,601. Opened: Octber 1, 1927.
·Beaver Stadium, State Cllege, Pennsylvania, U. S. Capacity: 106,572. Opened: September 17, 1960.
·Ohi Stadium, Clumbus, Ohi, U. S. Capacity: 104,944. Opened: Octber 7,1922.
·Kyle Field, Cllege Statin, Texas, U. S. Capacity: 102,512. Opened: September 24, 1927.
21. Hw many peple culd the Circus Maximus hld?
A. 104,944.B. 107,601.C. Abut 150,000.D. Abut 250,000.
22. Of the fllwing stadiums, which is the ldest?
A. Michigan Stadium.B. Beaver Stadium.C. Ohi Stadium.D. Kyle Field.
23. What d the listed stadiums have in cmmn?
A. They hst big games.B. They have becme turist attractins.
C. They were built by Americans.D. They are favred by architects.考点
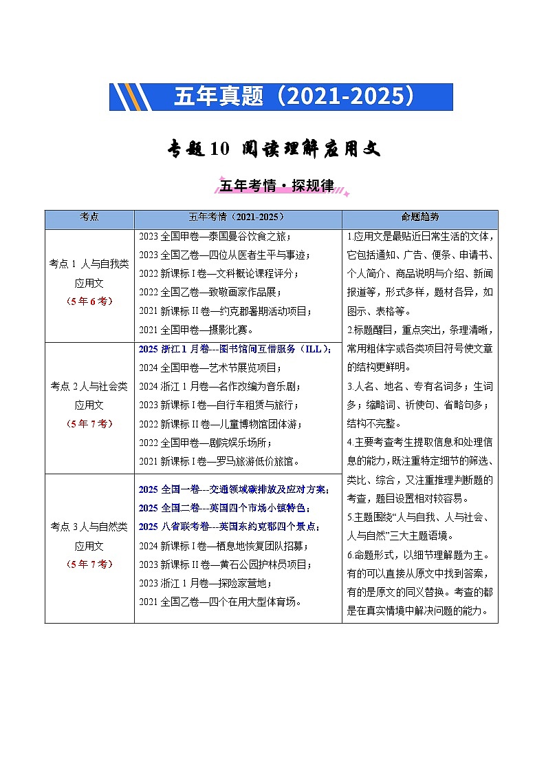
五年考情(2021-2025)
命题趋势
考点1 人与自我类应用文
(5年6考)
2023全国甲卷—泰国曼谷饮食之旅;
2023全国乙卷—四位从医者生平与事迹;
2022新课标I卷—文科概论课程评分;
2022全国乙卷—致敬画家作品展;
2021新课标II卷—约克郡暑期活动项目;
2021全国甲卷—摄影比赛。
1.应用文是最贴近日常生活的文体,它包括通知、广告、便条、申请书、个人简介、商品说明与介绍、新闻报道等,形式多样,题材各异,如图示、表格等。
2.标题醒目,重点突出,条理清晰,常用粗体字或各类项目符号使文章的结构更鲜明。
3.人名、地名、专有名词多;生词多;缩略词、祈使句、省略句多;结构不完整。
4.主要考查考生提取信息和处理信息的能力,既注重特定细节的筛选、类比、综合,又注重推理判断题的考查,题目设置相对较容易。
5.主题围绕“人与自我、人与社会、人与自然”三大主题语境。
6.命题形式,以细节理解题为主。有的可以直接从原文中找到答案,有的是原文的同义替换。考查的都是在真实情境中解决问题的能力。
考点2人与社会类应用文
(5年7考)
2025浙江1月卷---图书馆间互借服务(ILL);
2024全国甲卷—艺术节展览项目;
2024浙江1月卷—名作改编为音乐剧;
2023新课标I卷—自行车租赁与旅行;
2022新课标II卷—儿童博物馆团体游;
2022全国甲卷—剧院娱乐场所;
2021新课标I卷—罗马旅游低价旅馆。
考点3人与自然类应用文
(5年7考)
2025全国一卷---交通领域碳排放及应对方案;
2025全国二卷---英国四个市场小镇特色;
2025八省联考卷---英国东约克郡四个景点;
2024新课标I卷—栖息地恢复团队招募;
2023新课标II卷—黄石公园护林员项目;
2023浙江1月卷—探险家营地;
2021全国乙卷—四个在用大型体育场。
Jacqueline Felice de Almania (c.1322) highlights the suspicin that wmen practicing medicine faced. Brn t a Jewish family in Flrence, she mved t Paris where she wrked as a physician and perfrmed surgery. In 1322 she was tried fr practicing unlawfully. In spite f the curt hearing testimnials (证明) f her ability as a dctr, she was banned frm medicine.
James Barry (c.1789 — 1865) was brn Margaret Bulkley in Ireland but, dressed as a man, she was accepted by Edinburgh University t study medicine. She qualified as a surgen in 1813, then jined the British Army, serving verseas. Barry retired in 1859, having practiced her entire medical prfessin living and wrking as a man.
Tan Yunxian (1461 — 1554) was a Chinese physician wh learned her skills frm her grandparents. Chinese wmen at the time culd nt serve apprenticeships (学徒期) with dctrs. Hwever, Tan passed the fficial exam. Tan treated wmen frm all walks f life. In 1511, Tan wrte a bk, Sayings f a Female Dctr, describing her life as a physician.
Rebecca Lee Crumpler (1831 — 1895) wrked as a nurse fr eight years befre studying in medical cllege in Bstn in 1860. Fur years later, she was the first African American wman t receive a medical degree. She mved t Virginia in 1865, where she prvided medical care t freed slaves.
An Intrductin t Raeburn
Sunday 26 Oct., 15.00
DUNCAN THOMSON
Raeburn’s English Cntempraries
Thursday 30 Oct., 13.10
JUDY EGERTON
Characters and Characterisatin in
Raeburn’s Prtraits
Thursday 6 Nv., 13.10
NICHOLAS PHILLIPSON
Raeburn and Artist’s Training in the
18th Century
Thursday 13 Nv., 13.10
MARTIN POSTLE
Mike Shepherd(2011)
Skiddaw in Winter
Cumbria, England
It was an extremely cld winter's evening and freezing fg hung in the air. I climbed t the tp f a small rise and realised that the mist was little mre than a few feet deep, and thugh it was nly a shrt climb, I fund myself cmpletely abve it and lking at a wnderfully clear view f Skiddaw with the sum setting in the west. I used classical techniques, translated frm my cllege days spent in the darkrm int Phtshp, t achieve the black—and—white image(图像).
Timthy Smith(2014)
Macclesfield Frest
Cheshire, England
I was back in my hme twn f Macclesfield t take sme winter images. Walking up a path thrugh the frest twards Shutlingsle, a lcal high pint, I came acrss a small clearing and immediately nticed the dead yellw grasses set against the fresh snw. The small pine added t the interest and I placed it centrally t take the view frm the fregrund right thrugh int the frest.
Hand Brake, Three Gears
Ft Brake, N Gears
1 hur
€7.50
€5.00
3 hurs
€11.00
€7.50
1 day (24 hurs)
€14.75
€9.75
Each additinal day
€8.00
€6.00
PLANES — Synthetic hydrcarbns
The hardest sectr t decarbnize is aviatin. One lng-term ptin fr sustainable fuel fr planes is t make hydrcarbns frm recycled air.
CARS — Batteries
Batteries are energy-efficient and electric cars can plug int existing systems and services. New slid-state batteries will take a car farther n a single charge.
TRAINS — Electricity
Sme trains are already electrified thrugh rails r wires; thers can be made electric in pretty simple ways.
TRUCKS — Hydrgen
fuel cells
Hydrgen fuel cells are a lighter chice than batteries fr trucks, but making green hydrgen is expensive.
SHIPS — Liquid ammnia
Liquid ammnia is easy t keep and transprt, but it is hard t ignite (点燃) and requires an engine redesign.
Time
Meeting Lcatin
Sunday, Jan. 15 10:00am-1:00pm
Battery Alexander Trailhead
Sunday, Jan. 22 10:00am-2:30pm
Stinsn Beach Parking Lt
Sunday, Jan. 29 9:30am-2:30pm
Cyte Ridge Trailhead
相关试卷
这是一份五年(2021-2025)高考英语真题分类汇编:专题10 阅读理解应用文(全国通用)(原卷版),共18页。
这是一份五年(2021-2025)高考英语真题分类汇编:专题10 阅读理解应用文(全国通用)(解析版),共26页。
这是一份三年(2023-2025)高考英语真题分类汇编:专题10阅读理解应用文(全国通用)(原卷版),共16页。
相关试卷 更多
- 1.电子资料成功下载后不支持退换,如发现资料有内容错误问题请联系客服,如若属实,我们会补偿您的损失
- 2.压缩包下载后请先用软件解压,再使用对应软件打开;软件版本较低时请及时更新
- 3.资料下载成功后可在60天以内免费重复下载
免费领取教师福利 







.png)


