搜索
      上传资料 赚现金
      点击图片退出全屏预览

      初中物理新人教版九年级全册第一十五章本章复习和总结教案(2025秋)

      • 363 KB
      • 2025-07-02 22:27:47
      • 75
      • 1
      • 鹿哥教育
      加入资料篮
      立即下载
      初中物理新人教版九年级全册第一十五章本章复习和总结教案(2025秋)第1页
      点击全屏预览
      1/5
      初中物理新人教版九年级全册第一十五章本章复习和总结教案(2025秋)第2页
      点击全屏预览
      2/5
      还剩3页未读, 继续阅读

      初中物理新人教版九年级全册第一十五章本章复习和总结教案(2025秋)

      展开

      这是一份初中物理新人教版九年级全册第一十五章本章复习和总结教案(2025秋),共5页。
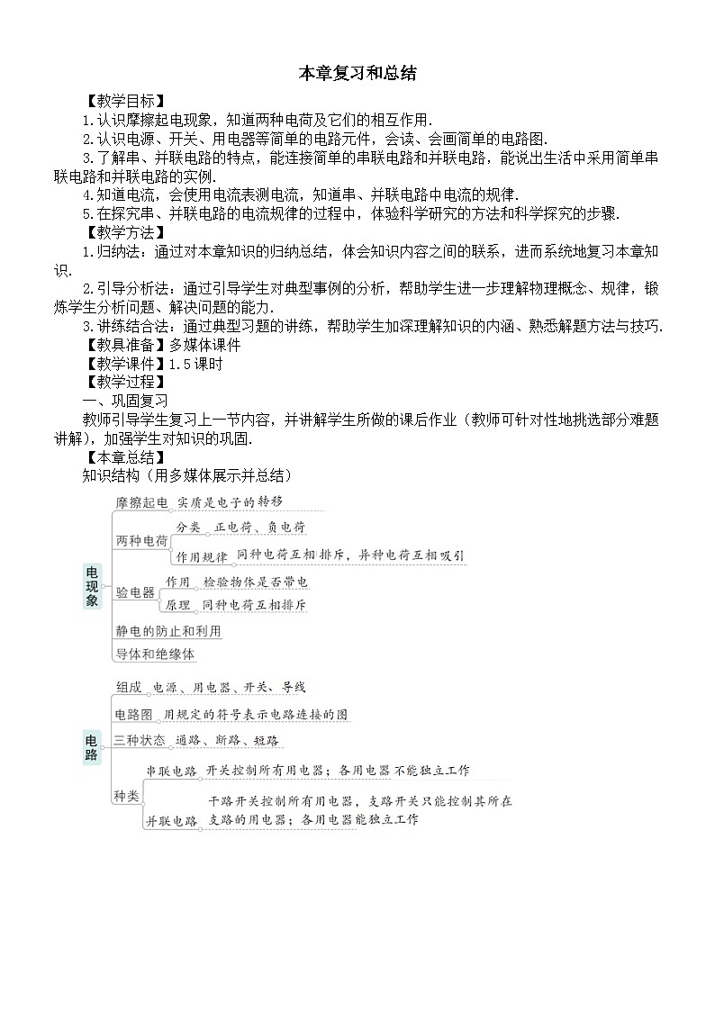
      本章复习和总结【教学目标】1.认识摩擦起电现象,知道两种电荷及它们的相互作用.2.认识电源、开关、用电器等简单的电路元件,会读、会画简单的电路图.3.了解串、并联电路的特点,能连接简单的串联电路和并联电路,能说出生活中采用简单串联电路和并联电路的实例.4.知道电流,会使用电流表测电流,知道串、并联电路中电流的规律.5.在探究串、并联电路的电流规律的过程中,体验科学研究的方法和科学探究的步骤.【教学方法】1.归纳法:通过对本章知识的归纳总结,体会知识内容之间的联系,进而系统地复习本章知识.2.引导分析法:通过引导学生对典型事例的分析,帮助学生进一步理解物理概念、规律,锻炼学生分析问题、解决问题的能力.3.讲练结合法:通过典型习题的讲练,帮助学生加深理解知识的内涵、熟悉解题方法与技巧.【教具准备】多媒体课件【教学课件】1.5课时【教学过程】一、巩固复习教师引导学生复习上一节内容,并讲解学生所做的课后作业(教师可针对性地挑选部分难题讲解),加强学生对知识的巩固.【本章总结】知识结构(用多媒体展示并总结)2.例题讲解(用多媒体展示)考点1 电荷及其相互作用例题1(多媒体展示)为了研究电荷之间的相互作用力与什么因素有关,小宇同学做了如下实验:把一个带正电的物体放在A处,然后用绝缘丝线将带正电的小球先后悬挂在B、C、D处,发现的情况如图所示.(1)由此,小宇初步得出的结论是 .(2)在实验中,小宇需要比较带电小球悬挂在B、C、D三处时受到的排斥力的大小,在你看来,小宇是通过分析什么现象来做出比较的?你能简述他的分析过程吗?(3)如果将用丝线悬挂的小球换成带负电的小球,会出现什么现象?请你描述一下.答案:(1)电荷间的距离越大,作用力越小;距离越小,作用力越大(2)小宇是通过分析悬挂的小球偏离竖直方向的夹角来判断和比较斥力的大小的.小球悬挂于B处的偏离角度最大,即小球受到的斥力最大;小球悬挂在C处的偏离角度次之;小球悬挂在D处的偏离角度最小,即小球受到的斥力最小.(3)小球向左偏,且偏离角度由大到小顺序是B处、C处、D处.考点2 导体与绝缘体例题2在我们的生活和生产中,经常要对物体进行分类.如以下物品可分为两类:①铅笔芯、铝质易拉罐、铜导线,②塑料笔套、橡皮、食盐.这两类物品分别属于( )A.导体和绝缘体B.金属和非金属C.磁性材料和非磁性材料D.晶体和非晶体解析:①中的物品都是导体,容易导电,②中的物品都是绝缘体,不容易导电,因此这两类物品是以导电性能来分类的,分别属于导体和绝缘体.答案:A考点3 电路及其设计例题3小明家台灯的插头插在如图所示的插座上,插座上有一个开关和一个指示灯(相当于电阻很大的灯泡).若插座开关和指示灯用S1、L1表示,台灯开关和灯泡用S2、L2表示.小明断开或闭合S1、S2时,记录现象如下表,则符合事实的电路图是( )解析:插座上指示灯与台灯是并联的,根据开关闭合情况可判断,开关S1控制着开关S2,因为只有S1闭合的情况下,再闭合S2,台灯才会发光,所以S1在干路上,S2在台灯支路上,正确的电路为C.答案:C例题4(多媒体展示)A、B两办公室彼此相距较远,为了传呼方便,两间办公室各装一个电铃,每个电铃配备一只开关,都能使对方的电铃发声,电池要装在B办公室.试设计一个符合要求的电路图.解析:本题中没有给出基础电路的排列和元件,需要由设计者自己根据题意进行元件定位和设计.因为任意一方只要按下开关,都能使对方的电铃发声,所以可以判定两只电铃是独立工作的,电路属并联.又因一室内的开关能使对方的电铃发声,则表明本室的开关与对方的电铃串联.由此可知,两只开关分别接在两条支路上,分别控制着对方的电铃.答案:电路图如图所示.考点4 电流、电流表例题5 如图所示,现有一个电池组、两只电流表A1和A2、两只小灯泡L1和L2、一个开关、导线若干条(用笔画线代替导线).请你设计一个电路,要求开关闭合后,L1和L2并联;两只电流表接在电路中,且电流表A1测干路电流、电流表A2测L2电流.(1)请在虚线框中画出你所设计的电路图.(2)按照你所设计的电路图,将图中的元件连接起来.(导线不要交叉)解析:在连接实物电路之前,应先根据题意设计好电路图,再按电路图连接实物电路.在连接电路的过程中,要注意电流表的正确使用规则:A1在干路上、A2和L2串联在其中一条支路上;让电流从“+”进、从“-”出.答案:设计的电路图和连接的实物图如下:考点5 串、并联电路中电流的规律例题6 小明等3人实验小组用如图所示的电路来探究并联电路中电流的关系,其实验过程如下:(1)把电流表分别接入到电路中A、B、C处,将第一次测出的电流填入下表:(2)为了防止个别偶然因素的影响,他们采用了以下两种方法之一来重复实验,完成了第二次和第三次测量.方法一:改变电源电压方法二:更换其中一条支路中的灯泡(规格不同)请你根据他们的实验步骤和有关数据回答下列问题.①在拆接电路时,开关必须 .②上面设计的表格中存在的不足之处是 .③表格补充完整后,通过对上面数据的分析可知:后面两次实验是采用方法 来进行的.实验的结论是:并联电路中干路的电流等于 .解析:在拆接电路时,开关都必须断开,这样可以有效地防止因短路而损坏用电器或电源,记录实验数据时都必须同时记录该物理量的单位.从数据表格可以看出,第二次测量电流均为第一次测量电流的2倍,第三次测量电流均为第一次测量电流的2.5倍,由于并联电路两端电压相等,若采取第二种方法,则未更换灯泡的支路中电流不变,这与实验数据不符,故采用的是第一种方法,即在实验过程中两灯泡不变,只是改变电源电压.根据三次实验数据可以得出的结论,并联电路电流的关系是:并联电路中干路的电流等于各支路上电流之和.答案:①断开 ②缺少电流的单位 ③一 各支路上电流之和六、课后作业完成本课时对应课后练习.

      资料下载及使用帮助
      版权申诉
      • 1.电子资料成功下载后不支持退换,如发现资料有内容错误问题请联系客服,如若属实,我们会补偿您的损失
      • 2.压缩包下载后请先用软件解压,再使用对应软件打开;软件版本较低时请及时更新
      • 3.资料下载成功后可在60天以内免费重复下载
      版权申诉
      若您为此资料的原创作者,认为该资料内容侵犯了您的知识产权,请扫码添加我们的相关工作人员,我们尽可能的保护您的合法权益。
      入驻教习网,可获得资源免费推广曝光,还可获得多重现金奖励,申请 精品资源制作, 工作室入驻。
      版权申诉二维码
      初中物理人教版(2024)九年级全册(2024)电子课本 新教材

      复习与提高

      版本: 人教版(2024)

      年级: 九年级全册(2024)

      切换课文
      • 同课精品
      • 所属专辑25份
      欢迎来到教习网
      • 900万优选资源,让备课更轻松
      • 600万优选试题,支持自由组卷
      • 高质量可编辑,日均更新2000+
      • 百万教师选择,专业更值得信赖
      微信扫码注册
      手机号注册
      手机号码

      手机号格式错误

      手机验证码 获取验证码 获取验证码

      手机验证码已经成功发送,5分钟内有效

      设置密码

      6-20个字符,数字、字母或符号

      注册即视为同意教习网「注册协议」「隐私条款」
      QQ注册
      手机号注册
      微信注册

      注册成功

      返回
      顶部
      添加客服微信 获取1对1服务
      微信扫描添加客服
      Baidu
      map