搜索
      上传资料 赚现金

      [精] 四川省成都市第七中学2024-2025学年高一下学期6月阶段性测试 化学试题(含答案)

      • 1.32 MB
      • 2025-07-02 12:45:38
      • 111
      • 0
      • 教习网会员03
      加入资料篮
      立即下载
      查看完整配套(共2份)
      包含资料(2份) 收起列表
      练习
      化学试卷+答案 【Top10强校】【四川卷】【高一】四川省成都市第七中学2024-2025学年2024级(2027届)高一下学期六月阶段性测试(6.5-6.6).docx
      预览
      练习
      化学试卷+答案 【Top10强校】【四川卷】【高一】四川省成都市第七中学2024-2025学年2024级(2027届)高一下学期六月阶段性测试(6.5-6.6).pdf
      预览
      正在预览:化学试卷+答案 【Top10强校】【四川卷】【高一】四川省成都市第七中学2024-2025学年2024级(2027届)高一下学期六月阶段性测试(6.5-6.6).docx
      化学试卷+答案                  【Top10强校】【四川卷】【高一】四川省成都市第七中学2024-2025学年2024级(2027届)高一下学期六月阶段性测试(6.5-6.6)第1页
      1/13
      化学试卷+答案                  【Top10强校】【四川卷】【高一】四川省成都市第七中学2024-2025学年2024级(2027届)高一下学期六月阶段性测试(6.5-6.6)第2页
      2/13
      化学试卷+答案                  【Top10强校】【四川卷】【高一】四川省成都市第七中学2024-2025学年2024级(2027届)高一下学期六月阶段性测试(6.5-6.6)第3页
      3/13
      化学试卷+答案                  【Top10强校】【四川卷】【高一】四川省成都市第七中学2024-2025学年2024级(2027届)高一下学期六月阶段性测试(6.5-6.6)第1页
      1/7
      化学试卷+答案                  【Top10强校】【四川卷】【高一】四川省成都市第七中学2024-2025学年2024级(2027届)高一下学期六月阶段性测试(6.5-6.6)第2页
      2/7
      化学试卷+答案                  【Top10强校】【四川卷】【高一】四川省成都市第七中学2024-2025学年2024级(2027届)高一下学期六月阶段性测试(6.5-6.6)第3页
      3/7
      还剩10页未读, 继续阅读

      四川省成都市第七中学2024-2025学年高一下学期6月阶段性测试 化学试题(含答案)

      展开

      这是一份四川省成都市第七中学2024-2025学年高一下学期6月阶段性测试 化学试题(含答案),文件包含化学试卷+答案Top10强校四川卷高一四川省成都市第七中学2024-2025学年2024级2027届高一下学期六月阶段性测试65-66docx、化学试卷+答案Top10强校四川卷高一四川省成都市第七中学2024-2025学年2024级2027届高一下学期六月阶段性测试65-66pdf等2份试卷配套教学资源,其中试卷共20页, 欢迎下载使用。
      可能用到的相对原子质量:H-1 C-12 N-14 O-16 S-32 Li-7
      一 、选择题(本题共15小题,每小题3分,共45分。每题只有一个选项符合题意。)
      1. 2025年2月11日,长征八号运载火箭搭载互联网低轨卫星于文昌航天发射场发射升空,这是长征系列运 载火箭的第559次飞行。下列说法正确的是
      A. 火箭关键部位采用铝合金,工业上通过电解熔融氧化铝制取铝
      B. 火箭使用的高温结构陶瓷 SiC 是传统无机非金属材料
      C. 卫星导航系统所使用芯片的主要成分是SiO₂
      D. 卫星发电系统的太阳能电池板能将化学能转化为电能
      2. 正确使用化学品是每一位生产者和消费者的要求和责任。下列说法错误的是
      A. 加工腊肉时添加的亚硝酸钠属于防腐剂
      B. 铁强化酱油中的添加剂乙二胺四乙酸铁钠属于增味剂
      C. 非处方药有“OTC”标识,消费者无需凭医生处方,即可购买和使用
      D. 利用太阳能、风能和氢能等能源替代化石能源有利于实现“低碳经济”
      3. 设 NA为阿伏加德罗常数的值,下列说法正确的是
      A. 标准状况下,22.4 L 己烷含有的分子数为NA B.1 ml中含有碳碳双键的数目为3NA
      C. 由 NaC1O 和NaClO₃ 组成的1ml 混合物中含氧原子的数目为4NA
      D.48g 正丁烷和10g 异丁烷的混合物中共价键数目为13NA
      4. 下列说法正确的是
      A. 丙烷是直链烃,所以分子中3个碳原子也在一条直线上
      B. 丙烯分子中所有原子均在同一平面上
      C. 中所有碳原子一定在同一平面上
      D.CH₃—CH=CH—C=C—CH₃ 分子中所有碳原子一定在同一平面上
      5. 某烃的结构简式如图,该烃的正确命名是
      A.2- 甲基-4异丙基戊烷 B.2,4,5- 三甲基己烷
      C.2,3,5- 甲基己烷 D.2,3,5- 三甲基己烷
      6. 下列除去杂质的方法中,正确的是
      A. 粗盐(MgCl₂): 加入适量的KOH 溶液、过滤 B.CO₂(HC1): 饱和NaHCO₃ 溶液、洗气
      C.CH₄ (乙烯):酸性高锰酸钾溶液、洗气 D.CuCl₂ 溶液(FeCl₃): 加过量铜粉后过滤
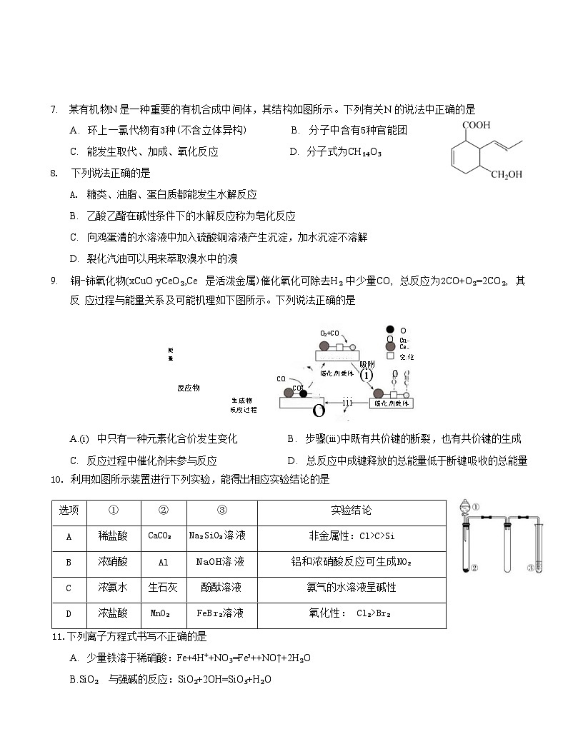
      7. 某有机物N 是一种重要的有机合成中间体,其结构如图所示。下列有关N 的说法中正确的是
      A. 环上一氯代物有3种(不含立体异构) B. 分子中含有5种官能团
      C. 能发生取代、加成、氧化反应 D. 分子式为CH₁₄O₃
      8. 下列说法正确的是
      A. 糖类、油脂、蛋白质都能发生水解反应
      B. 乙酸乙酯在碱性条件下的水解反应称为皂化反应
      C. 向鸡蛋清的水溶液中加入硫酸铜溶液产生沉淀,加水沉淀不溶解
      D. 裂化汽油可以用来萃取溴水中的溴
      9. 铜-铈氧化物(xCuO·yCeO₂,Ce 是活泼金属)催化氧化可除去H₂ 中少量CO, 总反应为2CO+O₂=2CO₂, 其反 应过程与能量关系及可能机理如下图所示。下列说法正确的是
      能 量
      反应物
      生成物 反应过程
      O₂+CO
      催化剂载体
      CO₂
      O 催化剂载体
      CO₂
      O O Cu Ce
      催化剂载体
      吸附
      (i)
      (
      空 位
      iii
      CO
      A.(i) 中只有一种元素化合价发生变化 B. 步骤(iii)中既有共价键的断裂,也有共价键的生成
      C. 反应过程中催化剂未参与反应 D. 总反应中成键释放的总能量低于断键吸收的总能量 10. 利用如图所示装置进行下列实验,能得出相应实验结论的是
      11.下列离子方程式书写不正确的是
      A. 少量铁溶于稀硝酸:Fe+4H⁺+NO₃=Fe³++NO↑+2H₂O
      B.SiO₂ 与强碱的反应:SiO₂+2OH=SiO₃+H₂O
      C.Ca(CIO)₂ 溶液中通入少量 SO₂:Ca²++2C1O⁻+SO₂+H₂O=CaSO₃↓+2HC1O
      D. 以水杨酸为原料制备阿司匹林:
      选项



      实验结论
      A
      稀盐酸
      CaCO₃
      Na₂SiO₃溶液
      非金属性:Cl>C>Si
      B
      浓硝酸
      Al
      NaOH溶液
      铝和浓硝酸反应可生成NO₂
      C
      浓氨水
      生石灰
      酚酞溶液
      氨气的水溶液呈碱性
      D
      浓盐酸
      MnO₂
      FeB r₂溶液
      氧化性: Cl₂>Br₂
      12. 处理某废气中的H₂S, 是将废气与空气混合通入FeCl₂ 、CuCl₂ 、FeCl₃ 的混合液中,其转化的流程如图所示。
      I
      下列说法正确的是 O₂
      A. 转化过程中参与循环的离子只有Fe²+ Fe³ Cu² Cl
      B. 转化过程有四种元素的化合价发生了变化
      Ⅱ Ⅲ S
      H₂S Fe³+
      D. 氧化性由强到弱的顺序:O₂>Fe³+>S cuS
      13. 氮的“价-类”二维图如图所示,下列说法正确的是
      A. 常温下,可用e 的浓溶液除去铁制品表面的铜镀层 B.a→c 属于氮的固定
      C. 工业制备 e的路线是b→d→e
      D.d 可与NaOH 溶液发生反应,因此d 为酸性氧化物
      14. 科学家最新研制的利用氯化氢和氢气生产高纯硅的工艺流程如图所示:容器①中进行的反应为①Si(粗)+
      ;容器②中进行的反应为②S1。下列说法不正确
      的是
      A. 该工艺流程的优点是部分反应物可循环使用 B.① 和②互为可逆反应
      C. 该流程中需要隔绝空气
      D. 粗硅制备不能通过 实现
      器检测到血糖浓度高于标准,电池启动。血糖浓度下降至标 准,电池停止工作。电池工作时,下列叙述错误的是
      A. 电池总反应为2C₆H₁₂O₆+O₂=2C₆H₁₂O₇
      B. 电池工作时,电流由a 电极沿导线流向b 电极
      C. 消耗18g 葡萄糖,理论上a 电极有0.4 ml 电子流入
      D. 两电极间血液中的Na+在电场驱动下的迁移方向为b→a
      15. 一种可植入体内的微型电池工作原理如图所示,通过Cu
      催化消耗血糖发电,从而控制血糖浓度。当传感
      氯化氢
      粗硅一 容器①-
      氯化氢
      容 氢气
      器 ② 氢气
      高纯硅
      传感
      纳米P/导电聚合物
      a
      (CH₁₂O₇
      cu 0:
      OH cu
      葡萄糖(C₆H₁₂O₆)
      纳米CuO/导电聚合物 葡萄糖酸
      血液
      控制开关
      b
      O
      二、非选择题(共55分)
      16. (15分)透光性好、易加工的聚合物P 的一种合成路线如下。
      Cu/△
      O₂ D
      氧 化

      试剂a
      P 加成聚合 浓硫酸,△ E
      cur-ccn
      已知:
      (1)C 中官能团的名称是 0
      (2)A→B 的化学方程式是_
      (3)B 的同分异构体(不含B)中能使溴水褪色的有 种(不考虑立体异构)。
      (4)C→D 的化学方程式是
      (5)E→F的反应类型是
      (6)E→F 的制备过程中,下列说法正确的是 (填序号)。
      a. 浓硫酸的作用是催化剂和脱水剂 b. 延长反应时间可使E 全部转化为F
      c. 利用饱和碳酸钠溶液可除去F 中混有的E
      根据上述数据分析最稳定的物质是 (填“N2”、“F₂ ”或“NF₃ ”),N₂与F₂反应生成1mlNF₃会 (填“吸收”或“放出”) kJ能量。
      (3)下列反应能通过原电池实现化学能直接转化为电能的是 (填序号)。
      ①CH₃OH+O₂=CO₂+2H₂O ②Fe+2Fe³+=3Fe²+ ③Mg(OH)₂+2HCl=MgCl₂+2H₂O
      (7)聚合物P 的结构简式是
      17. (10分)研究化学能与热能、电能的转化具有重要价值。回答下列问题:
      能量个
      生成物
      (1)下列化学反应过程中的能量变化符合图示的是 (填序号)。
      ①酸碱中和反应②碳酸钙分解③金属钠与水反应④酒精燃烧
      ⑤灼热的碳与二氧化碳反应⑥Ba(OH)₂·8H₂O 与NH₄Cl 反应
      (2)NF₃ 是一种温室气体,其存储能量的能力是CO₂的上万倍,在大气中的 寿命可长达740年。下表所示是断裂1ml 某化学键所需要的能量数据:
      反应物
      0 反应过程
      化学键
      N=N
      F-F
      N-F
      能量kJ
      946
      154.8
      283
      18. (14分)氨基磺酸(H₂NSO₃HD是一种无味、无毒的固体一元强酸,可用于制备金属清洗剂等,微溶于乙醇, 260℃时分解,溶于水时存在反应:H₂O+H₂NSO₃H=NH₄HS O₄ 。实验室用羟胺(NH₂OH) 和 SO₂ 反应制备氨 基磺酸。已知:NH₂OH 性质不稳定,室温下同时吸收水蒸气和CO₂ 时迅速分解,加热时爆炸。实验室常用 亚硫酸钠粉末与75%硫酸制备 SO₂, 根据下列装置回答相关问题:
      75%
      硫 酸
      C
      a
      Na,SO₃ 粉末
      A
      NaOH
      溶液
      B
      b
      f
      D
      g
      浓硫酸
      (1)仪器X 名称为_ _
      (2)气流从左至右,导管接口连接顺序为a→_ (装置可以重复使用)。
      (3)实验过程中,先旋开 ( 填“A” 或 “C”) 装置的分液漏斗活塞,后旋开另一个活塞,其目的 是 _
      (4)D 装置可以用下列装置替代的是 (填序号)。
      a. 盛装饱和食盐水的洗气瓶 b. 盛装品红溶液的洗气瓶
      c. 盛装碱石灰的U 形 管 d. 盛装五氧化二磷的U 形 管
      (5)下列说法正确的是 (填序号)。
      a.C 装置应采用热水浴控制温度
      b. 本实验应在通风橱中进行
      c. 实验完毕后,采用分液操作分离C 装置中的混合物
      d.A 装置中用饱和亚硫酸钠溶液替代亚硫酸钠粉末可以加快化学反应速率
      (6)产品纯度测定。取wg 氨基磺酸溶于蒸馏水配制成100mL 溶液,准确量取25.00mL 与 cml/LNaOH 溶 液恰好完全反应,消耗NaOH 溶液的体积为VmL, 则产品纯度为 (用含 w、c、V 的代数式表示)。
      19. (16分)碘是国防、工业、农业、医药等部门和行业所依赖的重要原料,海水提碘是从海带中提取元素碘的 技术。
      I. 实验室模拟海带提碘的流程如下:
      H₂O₂
      稀硫酸
      海 带
      过 滤 → 氧化
      滤 渣
      归 中 过 滤
      滤 液
      蒸馏水
      灼 烧 → 溶解
      浓NaOH 溶 液
      歧 化
      CCl₄
      分 离 1
      水 层
      分 离 2
      CCl₄ 层
      4 5 % 硫 酸
      (预处理)
      I₂ 固 体
      (1)“灼烧”用到的主要仪器有酒精灯、泥三角、三脚架、
      (2)“氧化”过程涉及到的离子方程式是 ,设计实验检验“氧化”后所得溶液是否含 I₂ 时,可取样于试管,滴加 (填试剂名称)。“分离1”的操作为
      (3)加入浓NaOH 溶液充分振荡,发生的歧化反应中氧化剂和还原剂物质的量之比为 _ ;向分离得到 的含I 和IO₃ 的水溶液中加入45%硫酸,发生归中反应的离子方程式为 _
      II. 生命延续-心脏起搏器中的Li-I₂ 电 池
      (4)优质的锂碘电池可用于心脏起搏器延续患者的生命,它的正极材料是聚2-乙烯吡啶(简写P₂VP) 和I₂ 的 复 合物,电解质是固态薄膜状的碘化锂,电池的总反应为2Li+P₂VP·nI₂=P₂VP·(n-1)I₂+2LI, 其工作原理 如图所示:
      电流
      起搏器-
      Lit
      碘化锂
      I
      P₂VP nI,
      Li
      ①正极发生的电极反应式为 ;
      ②放电时,转移0.6NA 个电子,负极质量减少 g。
      高2027届高一化学6月阶段性考试答案
      选择题(每小题3分,共45分)1-15: ABDDD BCCBC CDABC
      16. (15分,除特殊标注外,每空2分)
      (1)碳碳双键、羟基 (2)
      (3)7(3分)
      (5)酯化反应(或取代反应) (6)c (7)
      17. (10分,每空2分)
      (1)②⑤⑥
      (2)N₂ 放出 287.6
      (3)①②
      18. (14分,每空2分)
      (1)三颈烧瓶(或三口烧瓶)
      (2)f→g→d→e→f→g→b
      (3) A 将装置中的空气排尽 (4)d
      (5)b
      (6) % (表达式合理即可)
      19. (16分,每空2分)
      (1)坩埚
      (2)H₂O₂+2I+2H+=2H₂O+I₂ 淀粉溶液 分液(或萃取分液)
      (3)5:1 5I+IO₃+6H+=3H₂O+3I₂
      (4)①P₂VP·nl₂+2e=P₂VP·(n-1)I₂+2I- ②4.2

      相关试卷

      四川省成都市第七中学2024-2025学年高一下学期6月阶段性测试 化学试题(含答案):

      这是一份四川省成都市第七中学2024-2025学年高一下学期6月阶段性测试 化学试题(含答案),文件包含化学试卷+答案Top10强校四川卷高一四川省成都市第七中学2024-2025学年2024级2027届高一下学期六月阶段性测试65-66docx、化学试卷+答案Top10强校四川卷高一四川省成都市第七中学2024-2025学年2024级2027届高一下学期六月阶段性测试65-66pdf等2份试卷配套教学资源,其中试卷共20页, 欢迎下载使用。

      四川省成都市第七中学2023-2024学年高一下学期6月月考化学试题 (含答案):

      这是一份四川省成都市第七中学2023-2024学年高一下学期6月月考化学试题 (含答案),共14页。试卷主要包含了单项选择题,填空题等内容,欢迎下载使用。

      2025-2026学年四川省成都市第七中学高二上学期12月阶段性测试化学试题(有答案):

      这是一份2025-2026学年四川省成都市第七中学高二上学期12月阶段性测试化学试题(有答案),共9页。

      资料下载及使用帮助
      版权申诉
      • 1.电子资料成功下载后不支持退换,如发现资料有内容错误问题请联系客服,如若属实,我们会补偿您的损失
      • 2.压缩包下载后请先用软件解压,再使用对应软件打开;软件版本较低时请及时更新
      • 3.资料下载成功后可在60天以内免费重复下载
      版权申诉
      若您为此资料的原创作者,认为该资料内容侵犯了您的知识产权,请扫码添加我们的相关工作人员,我们尽可能的保护您的合法权益。
      入驻教习网,可获得资源免费推广曝光,还可获得多重现金奖励,申请 精品资源制作, 工作室入驻。
      版权申诉二维码
      月考专区
      • 精品推荐
      • 所属专辑7份
      欢迎来到教习网
      • 900万优选资源,让备课更轻松
      • 600万优选试题,支持自由组卷
      • 高质量可编辑,日均更新2000+
      • 百万教师选择,专业更值得信赖
      微信扫码注册
      手机号注册
      手机号码

      手机号格式错误

      手机验证码 获取验证码 获取验证码

      手机验证码已经成功发送,5分钟内有效

      设置密码

      6-20个字符,数字、字母或符号

      注册即视为同意教习网「注册协议」「隐私条款」
      QQ注册
      手机号注册
      微信注册

      注册成功

      返回
      顶部
      学业水平 高考一轮 高考二轮 高考真题 精选专题 初中月考 教师福利
      添加客服微信 获取1对1服务
      微信扫描添加客服
      Baidu
      map