





2025年高考地理真题(解析版)适用地区:陕西、山西、宁夏、青海
展开 这是一份2025年高考地理真题(解析版)适用地区:陕西、山西、宁夏、青海,文件包含2025年陕晋宁青高考地理真题原卷版docx、2025年陕晋宁青高考地理真题解析版docx等2份试卷配套教学资源,其中试卷共22页, 欢迎下载使用。
一、选择题:本题共15小题,每小题3分,共45分。在每小题给出的四个选项中,只有一项是符合题目要求的。
云南保山咖啡种植历史久、产量大,然而价格低,主要向市场供应咖啡豆。近年来,当地通过培育和引种、建立精品咖啡工业园、文旅融合销售等措施,保山咖啡实现了由“论吨卖”到“论杯卖”的转变,成为云南的新名片。完成下面小题。
1. 保山咖啡品质提升的关键措施是( )
A. 提高农户技能B. 减少化肥施用
C. 更新改良品种D. 改善土壤环境
2. 当地建立精品咖啡工业园、可能聚集的产业有( )
①仓储物流 ②文化旅游 ③精深加工 ④金融服务
A. ①②B. ①③C. ②④D. ③④
3. 保山咖啡实现由“论吨卖”到“论杯卖”的转变主要是因为( )
A. 种植方式改进B. 市场需求增加
C. 营销模式多样D. 品牌价值提升
硅材料是半导体产业的关键原料。近年来,我国硅材料产业在国际分工中的地位日益提升。下图示意2001年和2019年不同地区间硅材料主要贸易网络结构(节点大小反映地区在贸易分工中的地位高低,线条粗细反映地区间贸易联系强弱)。完成下面小题。
4. 与2001年相比,2019年地区间硅材料贸易联系增强的是( )
A. 北美—南美B. 东亚—南欧C. 北美—中欧D. 东亚—南亚
5. 提升我国硅材料贸易安全的重要措施有( )
①加快技术创新 ②拓宽国际合作
③加强就业培训 ④扩大生产规模
A. ①②B. ①③C. ②④D. ③④
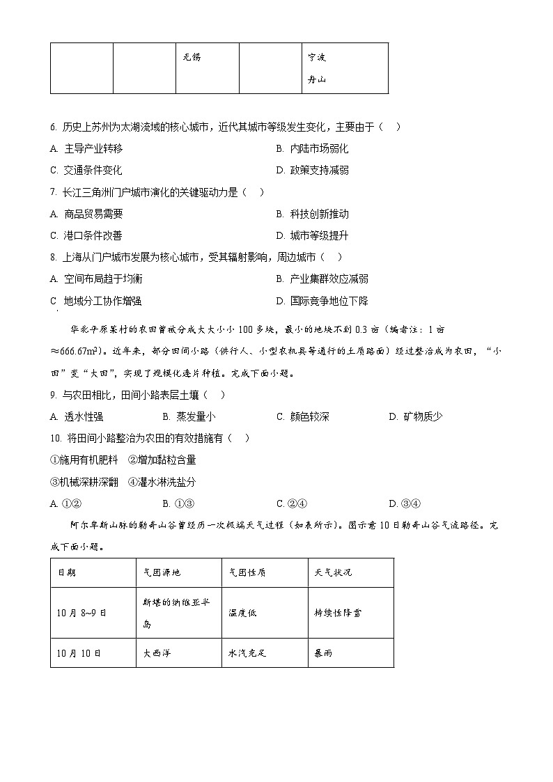
历史上,太湖流域是长江三角洲地区的核心区,有众多不同等级的城镇,因货物中转所需,核心区的边缘发展出门户城市,下图示意长江三角洲地区,下表为长江三角洲地区部分城镇的演化过程。完成下面小题。
6. 历史上苏州为太湖流域的核心城市,近代其城市等级发生变化,主要由于( )
A. 主导产业转移B. 内陆市场弱化
C. 交通条件变化D. 政策支持减弱
7. 长江三角洲门户城市演化的关键驱动力是( )
A. 商品贸易需要B. 科技创新推动
C. 港口条件改善D. 城市等级提升
8. 上海从门户城市发展为核心城市,受其辐射影响,周边城市( )
A. 空间布局趋于均衡B. 产业集群效应减弱
C 地域分工协作增强D. 国际竞争地位下降
华北平原某村的农田曾被分成大大小小100多块,最小的地块不到0.3亩(编者注:1亩≈666.67m2)。近年来,部分田间小路(供行人、小型农机具等通行的土质路面)经过整治成为农田,“小田”变“大田”,实现了规模化连片种植。完成下面小题。
9. 与农田相比,田间小路表层土壤( )
A. 透水性强B. 蒸发量小C. 颜色较深D. 矿物质少
10. 将田间小路整治为农田的有效措施有( )
①施用有机肥料 ②增加黏粒含量
③机械深耕深翻 ④灌水淋洗盐分
A. ①②B. ①③C. ②④D. ③④
阿尔卑斯山脉的勒奇山谷曾经历一次极端天气过程(如表所示)。图示意10日勒奇山谷气流路径。完成下面小题。
11. 8~9日,勒奇山谷出现持续低温,主要原因是( )
A 坡面积雪反射率高B. 云量大云层厚
C 谷底积雪消融吸热D. 强冷空气影响
12. 10日,勒奇山谷中甲、乙、丙三处的降水量大小关系是( )
A. 甲>乙>丙B. 甲>丙>乙C. 乙>甲>丙D. 丙>乙>甲
大科伯克沙地是北极圈内典型的风沙活动区。近1万年来,随着气候变暖,该沙地面积由约650km2波动萎缩至62km2。下图示意大科伯克沙地及周边区域。甲地发育有新月形沙丘。据此完成下面小题。
13. 根据甲地沙丘形态,推测当地的主导风向是( )
A. 偏东风B. 偏西风C. 偏南风D. 偏北风
14. 大科伯克沙地的沙源主要是( )
A. 现代风沙沉积物B. 附近湖泊沉积物
C. 基岩风化残积物D. 早期河流沉积物
15. 造成大科伯克沙地萎缩的直接原因是( )
A. 风力侵蚀减弱B. 针叶林扩张
C 河流侵蚀加强D. 降水量增多
二、非选择题:本题共4小题,共55分。
16. 阅读图文材料,完成下列要求。
长岛又称庙岛群岛,位于黄渤海交汇处、由南北长山岛、大小黑山岛等151个岛屿组成,岛陆面积59km2。长岛地处鸟类迁徙大通道,森林覆盖率达60%、生态渔业和生态旅游是其主导产业。2021年,山东省烟台市率先提出打造“长岛国际零碳岛”。近年来,长岛在“蓝色粮仓”建设、绿能开发、低碳旅游项目开发等方面,取得了诸多成就。建设国际零碳岛,将使长岛成为我国输出低碳发展成果,推广应用零碳技术的“示范窗口”。下图示意长岛位置及其增加碳汇、减少碳排的途径。
(1)简析长岛建设国际零碳岛的有利条件。
(2)从碳汇和碳排方面,说明长岛建设国际零碳岛的主要途径。
(3)简述长岛着力打造国际零碳岛对全球类似海岛可持续发展示范意义。
17. 阅读图文材料,完成下列要求。
帕里索夫湖位于波德平原,是末次间冰期(距今约13万~11.5万年)古湖泊,该湖泊发育于大陆冰盖消退后的孤立冰碛高地上,其周边冰碛物孔隙大,且早期冰碛物内部夹杂残冰,研究表明:该湖演化过程中曾因干旱发生过干涸,但其周边湖泊未发生此现象。下图示意帕里索夫湖末次间冰期演化过程。
(1)据图描述植被演替,并由此推断该湖所在区域末次间冰期气候变化规律。
(2)说明该湖的成因,并分析湖泊沉积物的形成过程。
(3)从地形和地下水的角度,分析该湖演化过程中曾发生干涸的原因。
18. 阅读图文材料,完成下列要求。
构建以社区养老服务设施为中心,15分钟步行距离为服务半径的“养老服务圈”对推动社区养老具有重要意义。为了解社区养老服务驿站区位状况并为优化驿站布局提供参考,某地理研学小组选取所在城市中心区老旧社区进行调查,在地理信息技术支持下得到养老服务圈边界,并将部分调查结果汇总(下图)。
(1)针对调查目的,写出该小组需要调查的内容。
(2)结合该区域社区养老服务驿站布局现状,提出优化建议。
19. 阅读图文材料,完成下列要求。
材料一 习近平总书记视察秦岭时指出:“秦岭和合南北、泽被天下,是我国的中央水塔,是中华民族的祖脉和中华文化的重要象征。”
材料二 秦岭横亘东西,是划分南北方的“分界线”,也是连接南北方的“过渡带”。秦岭涵养水源,滋养中华大地。秦岭中的谷地、低缓山口成为南北方物质、能量联系的通道。古时的栈道和现今的桥隧,促进南北方物资和人员的交流……
材料三 秦岭沿107.8°E剖面示意(图)。
结合所学知识,沿“分界线—过渡带—和合南北”的思路,阐述你对秦岭地理意义的理解。时间
核心区不同等级城镇
门户城市
Ⅰ级
Ⅱ级
Ⅲ级
明朝以前
苏州
松江
(元朝)
无锡
太仓
上海
扬州
镇江
明清时期
苏州
上海
松江
无锡
太仓
太仓
(清中期以前)
上海
(清中期以后)
苏州
上海
松江
太仓
无锡
近代
上海
无锡
苏州
太仓
上海
(上海港)
1990年以来
上海
苏州
无锡
太仓
上海(洋山港)
宁波
舟山
日期
气团源地
气团性质
天气状况
10月8~9日
斯堪的纳维亚半岛
温度低
持续性降雪
10月10日
大西洋
水汽充足
暴雨
相关试卷
这是一份2025年高考地理真题(解析版)适用地区:陕西、山西、宁夏、青海,文件包含2025年陕晋宁青高考地理真题原卷版docx、2025年陕晋宁青高考地理真题解析版docx等2份试卷配套教学资源,其中试卷共22页, 欢迎下载使用。
这是一份2025年高考地理真题解析 适用地区:陕西、山西、宁夏、青海,文件包含2025年陕晋宁青高考地理真题原卷版docx、2025年陕晋宁青高考地理真题解析版docx等2份试卷配套教学资源,其中试卷共21页, 欢迎下载使用。
这是一份2025年高考地理真题含答案解析(参考版)适用地区:陕西、山西、宁夏、青海,文件包含精品解析2025年陕晋宁青高考地理真题原卷版docx、精品解析2025年陕晋宁青高考地理真题解析版docx等2份试卷配套教学资源,其中试卷共21页, 欢迎下载使用。
相关试卷 更多
- 1.电子资料成功下载后不支持退换,如发现资料有内容错误问题请联系客服,如若属实,我们会补偿您的损失
- 2.压缩包下载后请先用软件解压,再使用对应软件打开;软件版本较低时请及时更新
- 3.资料下载成功后可在60天以内免费重复下载
免费领取教师福利 




.png)




