【地理 高考西北卷】2025年高考招生考试真题地理试卷(适用陕西、山西、青海、宁夏四省)
展开
这是一份【地理 高考西北卷】2025年高考招生考试真题地理试卷(适用陕西、山西、青海、宁夏四省),共22页。试卷主要包含了选择题,非选择题等内容,欢迎下载使用。
本试卷满分100分,考试时间75分钟。
一、选择题:本题共15小题,每小题3分,共45分。在每小题给出的四个选项中,只有一项是符合题目要求的。
云南保山咖啡种植历史久、产量大,然而价格低,主要向市场供应咖啡豆。近年来,当地通过培育和引种、建立精品咖啡工业园、文旅融合销售等措施,保山咖啡实现了由“论吨卖”到“论杯卖”的转变,成为云南的新名片。完成下面小题。
1. 保山咖啡品质提升的关键措施是( )
A. 提高农户技能B. 减少化肥施用
C. 更新改良品种D. 改善土壤环境
2. 当地建立精品咖啡工业园、可能聚集的产业有( )
①仓储物流 ②文化旅游 ③精深加工 ④金融服务
A. ①②B. ①③C. ②④D. ③④
3. 保山咖啡实现由“论吨卖”到“论杯卖”的转变主要是因为( )
A. 种植方式改进B. 市场需求增加
C. 营销模式多样D. 品牌价值提升
硅材料是半导体产业的关键原料。近年来,我国硅材料产业在国际分工中的地位日益提升。下图示意2001年和2019年不同地区间硅材料主要贸易网络结构(节点大小反映地区在贸易分工中的地位高低,线条粗细反映地区间贸易联系强弱)。完成下面小题。
4. 与2001年相比,2019年地区间硅材料贸易联系增强的是( )
A. 北美—南美B. 东亚—南欧C. 北美—中欧D. 东亚—南亚
5. 提升我国硅材料贸易安全的重要措施有( )
①加快技术创新 ②拓宽国际合作
③加强就业培训 ④扩大生产规模
A. ①②B. ①③C. ②④D. ③④
历史上,太湖流域是长江三角洲地区的核心区,有众多不同等级的城镇,因货物中转所需,核心区的边缘发展出门户城市,下图示意长江三角洲地区,下表为长江三角洲地区部分城镇的演化过程。完成下面小题。
6. 历史上苏州为太湖流域的核心城市,近代其城市等级发生变化,主要由于( )
A. 主导产业转移B. 内陆市场弱化
C. 交通条件变化D. 政策支持减弱
7. 长江三角洲门户城市演化的关键驱动力是( )
A. 商品贸易需要B. 科技创新推动
C. 港口条件改善D. 城市等级提升
8. 上海从门户城市发展为核心城市,受其辐射影响,周边城市( )
A. 空间布局趋于均衡B. 产业集群效应减弱
C 地域分工协作增强D. 国际竞争地位下降
华北平原某村的农田曾被分成大大小小100多块,最小的地块不到0.3亩(编者注:1亩≈666.67m2)。近年来,部分田间小路(供行人、小型农机具等通行的土质路面)经过整治成为农田,“小田”变“大田”,实现了规模化连片种植。完成下面小题。
9. 与农田相比,田间小路表层土壤( )
A. 透水性强B. 蒸发量小C. 颜色较深D. 矿物质少
10. 将田间小路整治为农田的有效措施有( )
①施用有机肥料 ②增加黏粒含量
③机械深耕深翻 ④灌水淋洗盐分
A. ①②B. ①③C. ②④D. ③④
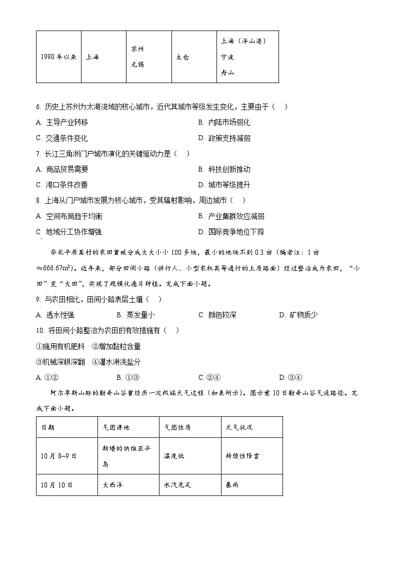
阿尔卑斯山脉的勒奇山谷曾经历一次极端天气过程(如表所示)。图示意10日勒奇山谷气流路径。完成下面小题。
11. 8~9日,勒奇山谷出现持续低温,主要原因是( )
A 坡面积雪反射率高B. 云量大云层厚
C 谷底积雪消融吸热D. 强冷空气影响
12. 10日,勒奇山谷中甲、乙、丙三处的降水量大小关系是( )
A. 甲>乙>丙B. 甲>丙>乙C. 乙>甲>丙D. 丙>乙>甲
大科伯克沙地是北极圈内典型的风沙活动区。近1万年来,随着气候变暖,该沙地面积由约650km2波动萎缩至62km2。下图示意大科伯克沙地及周边区域。甲地发育有新月形沙丘。据此完成下面小题。
13. 根据甲地沙丘形态,推测当地的主导风向是( )
A. 偏东风B. 偏西风C. 偏南风D. 偏北风
14. 大科伯克沙地的沙源主要是( )
A. 现代风沙沉积物B. 附近湖泊沉积物
C. 基岩风化残积物D. 早期河流沉积物
15. 造成大科伯克沙地萎缩的直接原因是( )
A. 风力侵蚀减弱B. 针叶林扩张
C 河流侵蚀加强D. 降水量增多
二、非选择题:本题共4小题,共55分。
16. 阅读图文材料,完成下列要求。
长岛又称庙岛群岛,位于黄渤海交汇处、由南北长山岛、大小黑山岛等151个岛屿组成,岛陆面积59km2。长岛地处鸟类迁徙大通道,森林覆盖率达60%、生态渔业和生态旅游是其主导产业。2021年,山东省烟台市率先提出打造“长岛国际零碳岛”。近年来,长岛在“蓝色粮仓”建设、绿能开发、低碳旅游项目开发等方面,取得了诸多成就。建设国际零碳岛,将使长岛成为我国输出低碳发展成果,推广应用零碳技术的“示范窗口”。下图示意长岛位置及其增加碳汇、减少碳排的途径。
(1)简析长岛建设国际零碳岛的有利条件。
(2)从碳汇和碳排方面,说明长岛建设国际零碳岛的主要途径。
(3)简述长岛着力打造国际零碳岛对全球类似海岛可持续发展示范意义。
17. 阅读图文材料,完成下列要求。
帕里索夫湖位于波德平原,是末次间冰期(距今约13万~11.5万年)古湖泊,该湖泊发育于大陆冰盖消退后的孤立冰碛高地上,其周边冰碛物孔隙大,且早期冰碛物内部夹杂残冰,研究表明:该湖演化过程中曾因干旱发生过干涸,但其周边湖泊未发生此现象。下图示意帕里索夫湖末次间冰期演化过程。
(1)据图描述植被演替,并由此推断该湖所在区域末次间冰期气候变化规律。
(2)说明该湖的成因,并分析湖泊沉积物的形成过程。
(3)从地形和地下水的角度,分析该湖演化过程中曾发生干涸的原因。
18. 阅读图文材料,完成下列要求。
构建以社区养老服务设施为中心,15分钟步行距离为服务半径的“养老服务圈”对推动社区养老具有重要意义。为了解社区养老服务驿站区位状况并为优化驿站布局提供参考,某地理研学小组选取所在城市中心区老旧社区进行调查,在地理信息技术支持下得到养老服务圈边界,并将部分调查结果汇总(下图)。
(1)针对调查目的,写出该小组需要调查的内容。
(2)结合该区域社区养老服务驿站布局现状,提出优化建议。
19. 阅读图文材料,完成下列要求。
材料一 习近平总书记视察秦岭时指出:“秦岭和合南北、泽被天下,是我国的中央水塔,是中华民族的祖脉和中华文化的重要象征。”
材料二 秦岭横亘东西,是划分南北方的“分界线”,也是连接南北方的“过渡带”。秦岭涵养水源,滋养中华大地。秦岭中的谷地、低缓山口成为南北方物质、能量联系的通道。古时的栈道和现今的桥隧,促进南北方物资和人员的交流……
材料三 秦岭沿107.8°E剖面示意(图)。
结合所学知识,沿“分界线—过渡带—和合南北”的思路,阐述你对秦岭地理意义的理解。
2025年普通高中学业水平选择性考试(陕晋宁青卷)
地理
本试卷满分100分,考试时间75分钟。
一、选择题:本题共15小题,每小题3分,共45分。在每小题给出的四个选项中,只有一项是符合题目要求的。
云南保山咖啡种植历史久、产量大,然而价格低,主要向市场供应咖啡豆。近年来,当地通过培育和引种、建立精品咖啡工业园、文旅融合销售等措施,保山咖啡实现了由“论吨卖”到“论杯卖”的转变,成为云南的新名片。完成下面小题。
1. 保山咖啡品质提升的关键措施是( )
A. 提高农户技能B. 减少化肥施用
C. 更新改良品种D. 改善土壤环境
2. 当地建立精品咖啡工业园、可能聚集的产业有( )
①仓储物流 ②文化旅游 ③精深加工 ④金融服务
A. ①②B. ①③C. ②④D. ③④
3. 保山咖啡实现由“论吨卖”到“论杯卖”的转变主要是因为( )
A. 种植方式改进B. 市场需求增加
C. 营销模式多样D. 品牌价值提升
【答案】1. C 2. B 3. D
【解析】
【1题详解】
材料明确提到“通过培育和引种……保山咖啡实现转变”,更新改良品种是从源头提升咖啡品质的核心举措,直接决定咖啡的品种特性与品质基础,C正确。提高农户技能可辅助提升种植管理水平,但无法从根本上改变咖啡品种内在品质,不是品质提升的关键,A错误。减少化肥施用可能影响品质,但非材料强调的关键,B错误。改善土壤环境是基础性工作,非材料所述主要措施,D错误。故选C。
【2题详解】
精品咖啡工业园以咖啡产业为核心,仓储物流可保障咖啡原料、成品的运输与存储,是咖啡产业供应链的基础环节,①正确。精深加工能提升咖啡产品附加值,延伸产业链,二者与咖啡工业园产业发展需求高度契合,会聚集,③正确。文化旅游虽与当地“文旅融合销售”相关,但并非精品咖啡工业园内主要聚集的产业类型,工业园核心围绕咖啡生产加工流通,而非旅游,②错误。金融服务不是支撑精品咖啡工业园运作的核心产业,与咖啡生产加工环节关联弱,④错误。综上所述,B正确,ACD错误。故选B。
【3题详解】
材料表明当地通过培育引种优化品种、建精品咖啡工业园提升加工水平、文旅融合拓展销售等措施,整体提升了保山咖啡的品牌价值,使其从低价原料(论吨卖)转变为高附加值的品牌产品(论杯卖),品牌价值提升是实现转变的核心驱动力,D正确。材料未突出种植方式改进对此次转变的影响,转变更侧重产业链升级与品牌打造,A错误。市场需求增加是转变后的结果体现,而非导致转变的主要原因,是品牌价值提升后吸引了市场需求,B错误。营销模式多样(文旅融合销售等)是提升品牌价值的手段之一,并非转变的根本原因,核心是品牌价值通过系列措施得以提升,C错误。故选D。
【点睛】影响农业区位的因素分为自然条件和社会经济因素,自然条件包括气候(热量、光照、水分、昼夜温差)、水资源、地形、土壤,社会经济因素包括市场需求、交通、国家政策、农业生产技术、劳动力。自然条件中的气候因素对农业区位的影响极大,各地区由于热量、光照、水分条件的差异形成了农业生产极为明显的地域性。
硅材料是半导体产业的关键原料。近年来,我国硅材料产业在国际分工中的地位日益提升。下图示意2001年和2019年不同地区间硅材料主要贸易网络结构(节点大小反映地区在贸易分工中的地位高低,线条粗细反映地区间贸易联系强弱)。完成下面小题。
4. 与2001年相比,2019年地区间硅材料贸易联系增强是( )
A. 北美—南美B. 东亚—南欧C. 北美—中欧D. 东亚—南亚
5. 提升我国硅材料贸易安全的重要措施有( )
①加快技术创新 ②拓宽国际合作
③加强就业培训 ④扩大生产规模
A. ①②B. ①③C. ②④D. ③④
【答案】4. B 5. A
【解析】
【4题详解】
对比2001年和2019年贸易网络结构,北美与南美间线条无明显变粗,贸易联系未增强,A错误。根据图1所示贸易网络结构变化,东亚和南欧作为主要半导体产业聚集区,其节点增大且连线加粗,表明贸易联系显著增强,B正确。从图中看,北美与中欧间线条没有变粗,贸易联系未增强,C错误。对比两年的图,东亚与南亚间线条并未变粗,说明贸易联系未增强,D错误。故选B。
【5题详解】
加快技术创新,能提升我国硅材料产业竞争力与自主性,减少对外依赖;拓宽国际合作,可构建多元贸易渠道,保障贸易安全,①②正确。加强就业培训与贸易安全无直接关联,主要提升劳动力素质,③错误。扩大生产规模若依赖外部市场和技术,不能保障贸易安全,且未解决核心技术与渠道问题,④错误,A正确,BCD错误。故选A。
【点睛】资源安全是一个国家或地区可以持续、稳定、及时、足量和经济地获取所需自然资源的状态。资源安全分为战略性资源安全和非战略性资源安全;又可分为水资源安全、能源资源安全(包括石油安全)、土地资源安全(包括耕地资源安全)、矿产资源安全(包括战略性矿产资源安全)、生物资源安全(包括基因资源安全)、海洋资源安全、环境资源安全等。
历史上,太湖流域是长江三角洲地区的核心区,有众多不同等级的城镇,因货物中转所需,核心区的边缘发展出门户城市,下图示意长江三角洲地区,下表为长江三角洲地区部分城镇的演化过程。完成下面小题。
6. 历史上苏州为太湖流域的核心城市,近代其城市等级发生变化,主要由于( )
A. 主导产业转移B. 内陆市场弱化
C 交通条件变化D. 政策支持减弱
7. 长江三角洲门户城市演化的关键驱动力是( )
A. 商品贸易需要B. 科技创新推动
C. 港口条件改善D. 城市等级提升
8. 上海从门户城市发展为核心城市,受其辐射影响,周边城市( )
A. 空间布局趋于均衡B. 产业集群效应减弱
C. 地域分工协作增强D. 国际竞争地位下降
【答案】6 C 7. A 8. C
【解析】
【6题详解】
近代以来,随着交通条件变化(如海运兴起),上海等港口城市凭借交通优势崛起,苏州主导产业优势转移,城市等级发生变化,C正确。材料未体现主导产业转移直接导致苏州城市等级变化,主要是交通等区位条件改变,A错误。内陆市场未弱化,且不是苏州城市等级变化主因,B错误。政策支持材料未提及,不是主要影响因素,D错误。故选C。
【7题详解】
长江三角洲门户城市因货物中转需求发展,商品贸易需要推动门户城市演化,如上海港等因贸易兴起成为门户城市,A正确。科技创新不是门户城市演化的关键驱动力,材料强调货物中转、贸易需求,B错误。港口条件改善是贸易发展的结果,核心驱动力是商品贸易需要,C错误。城市等级提升是演化结果,不是驱动力,D错误。故选A。
【8题详解】
上海发展为核心城市,其辐射带动作用使周边城市在产业、功能上分工协作增强,形成协同发展格局,C正确。周边城市空间布局受上海辐射,会形成特色分工,并非趋于均衡,A错误。上海辐射带动会促进产业集聚,产业集群效应增强,B错误。协同发展下,周边城市国际竞争地位会提升,D错误。故选C。
【点睛】城市功能是城市在一定区域范围内的社会经济生活中所能发挥的作用,主要有生产、服务、管理、集散、创新等功能。城市的辐射功能指城市各项功能对其所在区域的综合影响力和发展带动力。影响城市辐射功能强弱的因素有地理位置、资源条件、交通条件、人口因素、经济发展水平、政策因素等。
华北平原某村的农田曾被分成大大小小100多块,最小的地块不到0.3亩(编者注:1亩≈666.67m2)。近年来,部分田间小路(供行人、小型农机具等通行的土质路面)经过整治成为农田,“小田”变“大田”,实现了规模化连片种植。完成下面小题。
9. 与农田相比,田间小路表层土壤( )
A. 透水性强B. 蒸发量小C. 颜色较深D. 矿物质少
10. 将田间小路整治为农田的有效措施有( )
①施用有机肥料 ②增加黏粒含量
③机械深耕深翻 ④灌水淋洗盐分
A. ①②B. ①③C. ②④D. ③④
【答案】9. B 10. B
【解析】
9题详解】
农田长期种植作物,受耕作、灌溉等影响,土壤孔隙等情况使得透水性也较强;而田间小路是土质路面,行人、小型农机具通行会压实土壤,透水性弱,A错误。田间小路是土质路面,没有农作物覆盖,水分蒸发面积相对小,且路面紧实,水分不易留存,蒸发量小;农田有农作物,植被蒸腾及土壤水分蒸发综合起来,蒸发量相对大,B正确。农田长期种植,有机质积累等使土壤颜色较深;田间小路受人类踩踏等,土壤颜色相对浅,C错误。土壤矿物质主要源于成土母质等,田间小路和周边农田成土母质差异小,矿物质含量差别不大,D错误。故选B。
【10题详解】
施用有机肥料可改良土壤,提升肥力,利于整治为农田,①正确。增加黏粒含量会让土壤板结,不利于耕种,②错误。机械深耕深翻能改善土壤结构,打破小路压实层,使土壤更适宜耕种,③正确。华北平原的田间小路不属盐渍化严重区域,淋盐必要性低,④错误,故B正确,ACD错误。故选B。
【点睛】土壤的主要形成因素包括成土母质、生物、气候、地貌、时间等。成土母质是土壤发育的物质基础,它决定了土壤矿物质的成分和养分状况,影响土壤的质地;生物是影响土壤发育的最基本也是最活跃的因素,生物残体为土壤提供有机质;岩石风化的强度和速度与温度、降水量呈正相关,气候影响和控制了土壤的分布。
阿尔卑斯山脉的勒奇山谷曾经历一次极端天气过程(如表所示)。图示意10日勒奇山谷气流路径。完成下面小题。
11. 8~9日,勒奇山谷出现持续低温,主要原因是( )
A. 坡面积雪反射率高B. 云量大云层厚
C 谷底积雪消融吸热D. 强冷空气影响
12. 10日,勒奇山谷中甲、乙、丙三处的降水量大小关系是( )
A. 甲>乙>丙B. 甲>丙>乙C. 乙>甲>丙D. 丙>乙>甲
【答案】11. D 12. C
【解析】
【11题详解】
根据材料信息可知,10月8—9日该地气团源地为斯堪的纳维亚半岛,斯堪的纳维亚半岛位于阿尔卑斯山脉的北侧,气团的性质温度偏低,对该地而言为冷空气过境,导致8—9日勒奇山谷出现持续低温的主要原因是受强冷空气影响,大气温度降低,D正确;坡面积雪的影响较为持续,不会导致8—9日出现气温突变,且没有反应8—9日之前该地是否有积雪的信息,A错误;云量大云层厚会导致到达地面的太阳辐射减少,但对气温的影响不如冷空气显著,B错误;此时温度较低,积雪融化量较小,C错误。故选D。
【12题详解】
根据图示信息可知,丙为下沉气流,下沉过程中温度升高,水汽不易凝结,降水较少;根据图示信息可知,甲、乙两处为上升气流,上升过程中温度降低,水汽容易凝结,形成降水,降水较多,空气在受到地形抬升作用时上升不断冷却并凝结成云,进而形成降水,降水过程中,空气中的水汽含量逐渐减少,导致降水量无法持续上升,所以乙地降水多于甲地,C正确,BAD错误。故选C。
【点睛】地形雨,当潮湿的气团前进时,遇到高山阻挡,气流被迫缓慢上升,引起绝热降温,发生凝结,这样形成的降雨,称为地形雨。地形雨因为发生在地形的阻挡作用当中而得名。降水的山坡正好是迎风的一面,故而这上面,就是迎风坡。而背风的一面,因为气流下沉,温度升高,不再形成降水。
大科伯克沙地是北极圈内典型的风沙活动区。近1万年来,随着气候变暖,该沙地面积由约650km2波动萎缩至62km2。下图示意大科伯克沙地及周边区域。甲地发育有新月形沙丘。据此完成下面小题。
13. 根据甲地沙丘形态,推测当地的主导风向是( )
A. 偏东风B. 偏西风C. 偏南风D. 偏北风
14. 大科伯克沙地的沙源主要是( )
A. 现代风沙沉积物B. 附近湖泊沉积物
C. 基岩风化残积物D. 早期河流沉积物
15. 造成大科伯克沙地萎缩的直接原因是( )
A. 风力侵蚀减弱B. 针叶林扩张
C. 河流侵蚀加强D. 降水量增多
【答案】13. D 14. A 15. A
【解析】
【13题详解】
据图中经纬度和所学知识可知,该地位于阿拉斯加西北部,北极圈以北,位于极地东风带。结合所学“新月形沙丘迎风坡缓,背风坡陡”规律和右图中甲地沙丘形状可知,该地主导风向为偏东风或偏北风,排除BC选项;读左图可知,大科伯克沙地位于图示区域南部,故可判断该地的主导风向是偏北风,A错误,D正确。故选D。
【14题详解】
沙源是指风沙活动或沙漠形成中提供沙粒的物质来源,由材料“大科伯克沙地是北极圈内典型的风沙活动区”可知,该地的沙源主要是现代风沙沉积物,A正确;附近湖泊沉积物可能存在,但规模小,非主要来源,B错误;在北极低温环境下岩石风化缓慢,基岩风化沉积物贡献小,C错误;随着气候变暖导致北极圈附近气温上升,降水可能增加,河流沉积物会增加,沙源会增多,与材料信息“该沙地面积由约650 km2波动萎缩至62 km2”不符合,且该沙地距离科伯克河较远,D错误。故选A。
【15题详解】
气候变暖,针叶林向北迁移,植被固定沙丘,减少风沙活动,风力侵蚀减弱,导致沙地面积萎缩,风力侵蚀减弱是造成该沙地萎缩的直接原因,A正确;气候变暖,北极圈附近气温上升,降水可能增加,促进植被(如针叶林)向高纬度扩张,植被固定沙丘,削减风力,沙地活动区萎缩,降水量增多、针叶林扩张是导致该沙地萎缩的间接原因,通过削减风力,减少沙源起作用,BD错误;河流侵蚀加强与沙地萎缩无直接关联,C错误。故选A。
【点睛】风积地貌指风中挟带的沙粒,在风速减小或气流受阻时沉降在地面,所形成的各种地表形态,新月形沙丘是流动沙丘中最基本的形态。新月形沙丘迎风坡缓,背风坡陡。很多个新月形沙丘连在一起形成沙丘链,其延伸方向与盛行风向大致垂直。
二、非选择题:本题共4小题,共55分。
16. 阅读图文材料,完成下列要求。
长岛又称庙岛群岛,位于黄渤海交汇处、由南北长山岛、大小黑山岛等151个岛屿组成,岛陆面积59km2。长岛地处鸟类迁徙大通道,森林覆盖率达60%、生态渔业和生态旅游是其主导产业。2021年,山东省烟台市率先提出打造“长岛国际零碳岛”。近年来,长岛在“蓝色粮仓”建设、绿能开发、低碳旅游项目开发等方面,取得了诸多成就。建设国际零碳岛,将使长岛成为我国输出低碳发展成果,推广应用零碳技术的“示范窗口”。下图示意长岛位置及其增加碳汇、减少碳排的途径。
(1)简析长岛建设国际零碳岛的有利条件。
(2)从碳汇和碳排方面,说明长岛建设国际零碳岛的主要途径。
(3)简述长岛着力打造国际零碳岛对全球类似海岛可持续发展的示范意义。
【答案】(1)自然条件优越,可再生能源丰富;生态基础好,碳汇能力强;以生态渔业和生态旅游为主,碳排放低;政府政策支持。
(2)碳汇:保护森林,修复湿地,增强固碳能力;通过“海底森林”等,开发海洋蓝碳;修复近海生态,促进珊瑚、贝类等生长,增加海洋碳汇。
碳排:优化能源结构,使用清洁能源;产业转型,发展低碳产业;采用“绿色”建筑,执行零碳标准;推广新能源汽车使用,推进交通全电替代。
(3)采用可再生能源多能互补,摆脱化石能源依赖;产业低碳转型,兼顾经济与减排;强化海洋碳汇与陆地森林和湿地保护,构建“蓝碳+绿碳”协同增汇模式。
【解析】
【分析】本题以长岛生态产业发展为材料展开设问,设置3个小问,涉及碳循环、区位分析、生态保护与绿色发展等地理原理,考查学生获取和解读地理信息、描述和阐释地理事物的能力和综合思维、区域认知等地理学科核心素养,体现基础性、综合性与应用性考查。
【小问1详解】
长岛建设国际零碳岛的有利条件可以从政策、生态基础、自然条件等角度综合分析。长岛地处黄渤海交会处,岛屿及周边海域的波浪能等清洁能源丰富;受季风影响,加上海域辽阔,风能资源丰富;夏季光照充足,太阳辐射能资源储量较多,得天独厚的自然条件为当地提供丰富的可再生能源。结合材料,长岛地处鸟类迁徙大通道,森林覆盖率达60%,“海底森林”覆盖面积较广,长岛的海陆生态基础较好,具有较强的碳汇能力。该岛屿的主导产业是生态渔业和生态旅游,并使用较多的新能源汽车等交通工具,碳排放较低。国家和地方的政策扶持,引导当地绿色产业发展,构建低碳排、高碳汇的发展格局,为建设国际零碳岛提供优越的条件。
【小问2详解】
本题考查碳汇和碳排的途径。从碳汇(增加碳吸收)和碳排(减少碳排放)角度,结合长岛地理特征与生态优势,分析其建设国际零碳岛的主要途径:
碳汇角度:岛屿陆地空间有限,可通过保护森林和修复湿地,提升现有生态系统质量,增强固碳能力;依托黄渤海交汇的海洋资源,通过“海底森林”等海洋生态系统,加速海洋固碳,开发海洋蓝碳;通过修复近海生态系统,促进珊瑚、贝类等生长,丰富海洋生物,并通过生物钙化、沉积作用等固碳,增加海洋碳汇。
碳排角度:依托当地风能、太阳能、潮汐能、波浪能等资源优势,优化能源结构,使用清洁能源;通过推广新能源渔船、生态养殖等,促进渔业碳减排;通过发展旅游业,打造绿色低碳旅游品牌,促进产业转型升级;新建建筑执行零碳标准,优先使用海草、贝壳等本地生态建材,减少水泥、钢铁等高碳材料使用,从建筑全生命周期控制碳排放;利用岛屿面积小,交通网络简单、清洁能源丰富等优势,推广新能源汽车使用,推动交通全电替代,减少碳排放。
【小问3详解】
本题考查生态脆弱性岛屿的可持续发展。小尺度岛屿因空间集中、产业单一,更易实现全领域零碳化,为全球类似海岛提供“低成本、可复制”的零碳范式。结合风能、光伏、潮汐发电等构建多元化能源网络,突破海岛单一能源限制,实现100%清洁能源使用;岛内产业进行优化升级,在促进经济发展的同时降低碳排放,实现经济发展和减排双赢;海洋碳汇速度快,陆地碳汇稳定性强,通过保护海洋生态环境和随地植被等,构建“蓝碳+绿碳”协同增汇模式。
17. 阅读图文材料,完成下列要求。
帕里索夫湖位于波德平原,是末次间冰期(距今约13万~11.5万年)古湖泊,该湖泊发育于大陆冰盖消退后的孤立冰碛高地上,其周边冰碛物孔隙大,且早期冰碛物内部夹杂残冰,研究表明:该湖演化过程中曾因干旱发生过干涸,但其周边湖泊未发生此现象。下图示意帕里索夫湖末次间冰期演化过程。
(1)据图描述植被演替,并由此推断该湖所在区域末次间冰期气候变化规律。
(2)说明该湖的成因,并分析湖泊沉积物的形成过程。
(3)从地形和地下水的角度,分析该湖演化过程中曾发生干涸的原因。
【答案】(1)植被演替表现为从针阔混交林—阔叶林—针叶林的变化。末次间冰期气候变化规律:先变暖湿,后变冷湿。
(2)该湖是冰川堆积物围成洼地,积水形成的冰碛湖。湖泊形成初期,冰川融水携带大量残冰、砂粒等物质进入湖中,沉积在湖底,生物有机体逐渐在湖内沉积,形成了腐殖质淤泥层。而后随着气候变暖,残冰逐渐消融,砂粒逐渐沉积至湖底。由于气候不断变暖,湖区植被覆盖增加,生物有机体在湖内沉积增加,腐殖质淤泥层逐渐增厚。到后期,随着气候变冷,生物有机体不易分解,逐渐积累成厚厚的泥炭层。
(3)帕里索夫湖位于冰碛高地,地势较高,湖水多下渗补给地下水,流失严重。冰碛物孔隙度较大,地下水容易下渗,湖水得不到稳定的地下水补给。干旱时期,湖水蒸发量大,补给量少。
【解析】
【分析】本题以帕里索夫湖作为素材,考查气候变化、沉积物形成、湖泊演化等知识点,重点考查学生获取和解读地理信息、调动和运用地理知识的能力,综合考查区域认知、综合思维等地理学科素养。
【小问1详解】
早期针叶树和阔叶树共存,以阔叶树为主,说明气候在转暖,中期完全演变成阔叶树,说明气候逐渐暖湿化。晚期则完全演变成针叶树,说明气候又转冷,同时结合晚期形成较厚的泥炭层,可以判断此时气候偏冷湿。由此可以推断该湖所在区域末次间冰期的气候变化规律为先变暖湿,后变冷湿。
【小问2详解】
由材料可知,该湖泊发育于大陆冰盖消退后的孤立冰碛高地上。结合所学知识,推测该湖是冰川作用下,由冰川堆积物围成洼地,后积水形成的冰碛湖。读图可知,不同时期湖泊的沉积物是不同的。根据其位置可以梳理出其形成的先后顺序,依次是:残冰层—砂粒层—腐殖质淤泥层—泥炭层,具体过程:湖泊形成后,冰川融水携带大量残冰、砂粒等物质进入湖中,沉积在湖底,湖中的生物有机体逐渐在湖内沉积,形成了腐殖质淤泥层。随着气候变暖,残冰消融,砂粒沉积至湖底。气候不断变暖,利于植被生长,湖区植被覆盖增加,大量生物有机体在湖内沉积,腐殖质淤泥层增厚。后期,气候变冷,湖底的生物有机体不易分解,逐渐积累,形成厚厚的泥炭层。
【小问3详解】
从水循环角度看,湖泊的干涸主要是来水少、去水多。从材料中可知,该地地处孤立冰碛高地上,地势较高,湖水多下渗补给地下水,导致湖水流失严重;冰碛物颗粒粗,空隙大,地下水容易下渗,导致湖水缺乏稳定补给。当气候变干时,该湖泊湖水蒸发量加大,又缺乏足够的水源补给,最终导致干涸。
18. 阅读图文材料,完成下列要求。
构建以社区养老服务设施为中心,15分钟步行距离为服务半径的“养老服务圈”对推动社区养老具有重要意义。为了解社区养老服务驿站区位状况并为优化驿站布局提供参考,某地理研学小组选取所在城市中心区老旧社区进行调查,在地理信息技术支持下得到养老服务圈边界,并将部分调查结果汇总(下图)。
(1)针对调查目的,写出该小组需要调查的内容。
(2)结合该区域社区养老服务驿站布局现状,提出优化建议。
【答案】(1)社区老龄人口数量、分布及需求状况;现有养老驿站的数量、位置、服务范围及服务内容;社区内道路交通状况,包括主干道、支路的分布及通行能力;社区内公共设施(如公园、幼儿园)的分布状况;居民对养老服务驿站的认知度、满意度及改进建议。
(2)选择环境优美、空气清新的位置布局;优先在已有养老服务驿站未覆盖区域布局;优化出行路径,布局在交通便利的位置;完善周边配套设施;加大宣传,提高驿站的利用率;服务内容多样化。
【解析】
【分析】本题以社区养老服务设施为材料,涉及服务业区位因素的相关知识,考查学生获取和解读地理信息、调动和运用地理知识、描述和阐释地理事物的能力,体现了综合思维以及地理实践力的地理学科核心素养。
【小问1详解】
解答本题需要明确源查目的,根据材料可知,调查目的是了解社区养老服务驿站区位状况并为优化驿站布局提供参考,因此需要围绕建立合适的养老聚务驿站进行调查,并结合材料中不同老人的需求进行调查内容设计。具体分析如下。明确服务对象规模和需求特点,以便合理规划驿站布局和服务内容,调查内容:了解社区老龄人口数量、分布及需求情况。评估现有布局的合理性,找出存在的问题和不足,调查内容:掌握现有养老服务驿站的数量、位置、服务范围及服务内容。确定驿站选址和服务半径的重要依据,调查内容:社区内道路交通状况,居民前往驿站的便利性。优化驿站布局,更好地满足老人需求,调查内容:了解社区内公共设施的分布情况,如公园是老人锻炼休闲的场所,幼儿园则是周边老人可能接送孩子。从使用者角度获取反馈,为优化驿站布局和服务提供参考,调查内容:居民对养老服务驿站的认知度、满意度及改进建议。
【小问2详解】
社区养老服务驿站自然环境较差、未实现全区域覆盖,优化建议:选择环境优美、空气消新的位置布局,养老服务驿站半径需要控制,合理的位置布局能满足不同位置老人的需求,优先在已有养老服务驿站未覆盖区域布局。社区养老服务驿站位置远,优化建议:养老服务驿站需要布局在交通通达度好的地方,方便不同位置的老人前往驿站。基础设施不完善,优化建议:驿站周围基础设施需要完善,如图中的居委会、幼儿园、公园等都要协调考虑。加强宣传推广力度,提高居民对驿站的认知度,让更多老人了解并接受驿站服务,提高驿站的利用率。社区组织的活动较少,优化建议:不同老人有不同需求,如B处老人喜欢室外锻炼,应优化服务内容,提供多样化服务,能更好地满足居民需求。
19. 阅读图文材料,完成下列要求。
材料一 习近平总书记视察秦岭时指出:“秦岭和合南北、泽被天下,是我国的中央水塔,是中华民族的祖脉和中华文化的重要象征。”
材料二 秦岭横亘东西,是划分南北方的“分界线”,也是连接南北方的“过渡带”。秦岭涵养水源,滋养中华大地。秦岭中的谷地、低缓山口成为南北方物质、能量联系的通道。古时的栈道和现今的桥隧,促进南北方物资和人员的交流……
材料三 秦岭沿107.8°E剖面示意(图)。
结合所学知识,沿“分界线—过渡带—和合南北”的思路,阐述你对秦岭地理意义的理解。
【答案】秦岭是我国重要的地理分界线:根据1月平均气温0℃等温线,在我国东部地区划分出温带季风气候和亚热带季风气候;秦岭作为分水岭,划分长江流域和黄河流域;800mm年等降水量线划分湿润区和半湿润区。由此可知,秦岭是划分南北方的重要地理分界线。
秦岭地处我国南北方的过渡地带。秦岭作为北方和南方地区的地理分界线,具有一定的宽度,兼具南北方的特点。例如,秦岭地处我国南方水稻种植区与北方小麦种植区的过渡地带;从植被角度,秦岭也体现出由亚热带常绿阔叶林向温带落叶阔叶林过渡的特点。由此可见,秦岭是连接南北方的过渡带。
“和合南北”:秦岭不仅是我国南北方的物资、人员交流的重要通道,在不断的沟通和交流过程中,慢慢融合和孕育了统一的中华文明;秦岭被誉为“中央水塔”,调节黄河、长江两大水系,维持南北水资源平衡。因此从更大的空间尺度来看,秦岭不仅是分界线、是过渡带,更是和合南北的关键地带。
【解析】
【分析】本题以秦岭作为素材,考查秦岭的地理意义等知识。重点考查学生调动和运用地理知识、描述和阐释地理事物的能力,体现了区域认知、综合思维等地理学科素养。
【19题详解】
本题考查综合思维,设问要求从分界线、过渡带、和合南北三个方面阐述秦岭的地理意义,具体分析如下:
第一,秦岭作为分界线的地理意义,图中给出了气温界线、降水界线和流域界线,可推出秦岭划分温带季风气候和亚热带季风气候,划分长江流域和黄河流域,800mm年等降水量线划分湿润区和半湿润区。根据所学知识,秦岭作为分界线远远不止于此,基于图示的秦岭南北水热差异,引出了秦岭作为南北方植被带的分界线、小麦和水稻种植区的分界线等,这是从相对宏观的角度去看的。
第二,将区域尺度进一步缩小,聚焦于秦岭本身时,会发现秦岭本身就是一个区域。从图中看,秦岭作为气温的分界线、降水的分界线、流域的分界线,三条线并不重合,因此秦岭自身的水热条件、植被、土壤具有过渡性,如南方水稻种植区与北方小麦种植区的过渡地带,植被由亚热带常绿阔叶林向温带落叶阔叶林过渡。
第三,和合南北这个词,从材料看出自总书记的讲话,指代的是秦岭的文化意义。虽然秦岭分割南北,带来了南北方不同的自然景观,材料中提到了谷地、山口、桥隧,这些通道促进了南北两侧人员的交流和沟通,在不断的沟通和交流过程中,孕育了统一的中华文明;秦岭地势较高,被誉为“中央水塔”,调节黄河、长江两大水系,维持南北水资源平衡。秦岭融合了我国南北,使我国形成了统一的中华文化,这是和合南北的意义所在。时间
核心区不同等级城镇
门户城市
Ⅰ级
Ⅱ级
Ⅲ级
明朝以前
苏州
松江
(元朝)
无锡
太仓
上海
扬州
镇江
明清时期
苏州
上海
松江
无锡
太仓
太仓
(清中期以前)
上海
(清中期以后)
苏州
上海
松江
太仓
无锡
近代
上海
无锡
苏州
太仓
上海
(上海港)
1990年以来
上海
苏州
无锡
太仓
上海(洋山港)
宁波
舟山
日期
气团源地
气团性质
天气状况
10月8~9日
斯堪的纳维亚半岛
温度低
持续性降雪
10月10日
大西洋
水汽充足
暴雨
时间
核心区不同等级城镇
门户城市
Ⅰ级
Ⅱ级
Ⅲ级
明朝以前
苏州
松江
(元朝)
无锡
太仓
上海
扬州
镇江
明清时期
苏州
上海
松江
无锡
太仓
太仓
(清中期以前)
上海
(清中期以后)
苏州
上海
松江
太仓
无锡
近代
上海
无锡
苏州
太仓
上海
(上海港)
1990年以来
上海
苏州
无锡
太仓
上海(洋山港)
宁波
舟山
日期
气团源地
气团性质
天气状况
10月8~9日
斯堪的纳维亚半岛
温度低
持续性降雪
10月10日
大西洋
水汽充足
暴雨
相关试卷
这是一份2025年高考地理真题解析 适用地区:陕西、山西、宁夏、青海,文件包含2025年陕晋宁青高考地理真题原卷版docx、2025年陕晋宁青高考地理真题解析版docx等2份试卷配套教学资源,其中试卷共21页, 欢迎下载使用。
这是一份2025年高考地理真题含答案解析(参考版)适用地区:陕西、山西、宁夏、青海,文件包含精品解析2025年陕晋宁青高考地理真题原卷版docx、精品解析2025年陕晋宁青高考地理真题解析版docx等2份试卷配套教学资源,其中试卷共21页, 欢迎下载使用。
这是一份2025年陕西、山西、宁夏、青海四省(陕晋宁青)高考 地理真题试卷 附答案,共8页。试卷主要包含了选择题,非选择题等内容,欢迎下载使用。
相关试卷 更多
- 1.电子资料成功下载后不支持退换,如发现资料有内容错误问题请联系客服,如若属实,我们会补偿您的损失
- 2.压缩包下载后请先用软件解压,再使用对应软件打开;软件版本较低时请及时更新
- 3.资料下载成功后可在60天以内免费重复下载
免费领取教师福利

