搜索
      上传资料 赚现金
      点击图片退出全屏预览

      山西省晋城市部分学校2025年中考模拟第三次调研综合化学试卷(解析版)

      • 3.43 MB
      • 2025-06-25 23:27:21
      • 60
      • 0
      •  
      加入资料篮
      立即下载
      山西省晋城市部分学校2025年中考模拟第三次调研综合化学试卷(解析版)第1页
      点击全屏预览
      1/16
      山西省晋城市部分学校2025年中考模拟第三次调研综合化学试卷(解析版)第2页
      点击全屏预览
      2/16
      山西省晋城市部分学校2025年中考模拟第三次调研综合化学试卷(解析版)第3页
      点击全屏预览
      3/16
      还剩13页未读, 继续阅读

      山西省晋城市部分学校2025年中考模拟第三次调研综合化学试卷(解析版)

      展开

      这是一份山西省晋城市部分学校2025年中考模拟第三次调研综合化学试卷(解析版),共16页。
      2.答卷前,考生务必将自己的姓名、准考证号填写在本试卷和答题卡相应的位置。
      3.答案全部在答题卡上完成,答在本试卷上无效。
      4.考试结束后,将本试卷和答题卡一并交回。
      第I卷选择题(共50分)
      化学部分
      可能用到的相对原子质量:H-1 C-12 N-14 O-16
      一、选择题(本大题共10个小题。每小题2分,共20分。在每小题给出的四个选项中,只有一个选项符合题目要求,请选出并在答题卡上将该选项涂黑)
      1. 2025年2月22日上午,太原地铁1号线正式开通运营,它与2号线共同构成“力”字形地铁线网骨架,标志着太原城市轨道交通建设进入新阶段。下列地铁设施所用的材料属于有机合成材料的是( )
      A. 塑料候车椅B. 实木门把手
      C. 陶瓷洗手池D. 不锈钢扶手
      【答案】A
      【解析】
      【详解】A、塑料属于有机合成材料,该选项符合题意;
      B、实木属于天然材料,该选项不符合题意;
      C、陶瓷属于无机非金属材料,该选项不符合题意;
      D、不锈钢属于金属材料,该选项不符合题意。
      故选A。
      2. 中医药学包含着中华民族几千年的健康养生理念及其实践经验,是中华民族的伟大创造和中国古代科学的瑰宝。中药熬制过程中涉及化学变化的是( )
      A. 浸泡B. 煎熬C. 去渣D. 装瓶
      【答案】B
      【解析】
      【详解】A、浸泡过程中只是药品中部分成分溶于水中或水进入药材中,无新物质的生成,不涉及化学变化。故A不符合题意;
      B、煎熬涉及燃烧,有新物质生成,涉及化学变化。故B符合题意;
      C、去渣是将药液与药渣分离,无新物质的生成,不涉及化学变化。故C不符合题意;
      D、装瓶是药液的转移,无新物质的生成,不涉及化学变化。故D不符合题意。
      故选:B。
      3. 氧气的化学性质比较活泼,能与多种物质发生化学反应。下列物质中,属于氧化物而且金属元素表现出+3价的是( )
      A. MgOB. CuOC. Al2O3D. MnO2
      【答案】C
      【解析】
      【详解】氧化物是由两种元素组成,其中一种是氧元素的化合物。这四种物质MgO、CuO、Al2O3、MnO2都符合氧化物的定义,均由两种元素组成且其中一种是氧元素。
      A、MgO中,氧元素通常显−2价,设镁元素化合价为x,根据化合物中各元素正负化合价代数和为零,则有:x+(−2)=0,解得x=+2价,不符合题意;
      B、CuO中,氧元素显−2价,设铜元素化合价为y,根据化合物中各元素正负化合价代数和为零,则有:y+(−2)=0,解得y=+2价,不符合题意;
      C、Al2O3中,氧元素显−2价,设铝元素化合价为z,化合物中各元素正负化合价代数和为零,则有:2z+3×(−2)=0,即2z−6=0,解得z=+3价,符合题意;
      D、MnO2中,氧元素显−2价,设锰元素化合价为w,化合物中各元素正负化合价代数和为零,则有:w+2×(−2)=0,解得w=+4价,不符合题意。
      故选C。
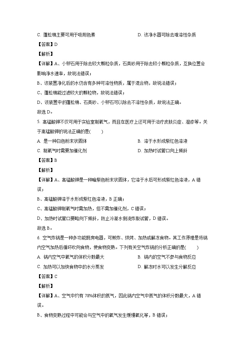
      4. 自制便携式简易净水器对于保障户外用水安全具有重要意义。某同学利用身边的常见材料自制了如图所示的净水器,下列说法正确的是( )
      A. 小卵石和石英砂位置可互换B. 出水口得到的水属于纯净物
      C. 蓬松棉主要可用于吸附色素D. 该净水器可除去难溶性杂质
      【答案】D
      【解析】
      【详解】A、小卵石用于除去较大颗粒杂质,石英砂用于除去较小颗粒杂质,互换位置会影响净水速率,故说法错误;
      B、该装置净化后的水仍含有多种可溶性物质,属于混合物,故说法错误;
      C、蓬松棉能过滤较大的颗粒物,故说法错误;
      D、该装置中蓬松棉、石英砂、小卵石可以除去不溶性杂质,故说法正确。
      故选D。
      5. 高锰酸钾不仅可用于实验室制氧气,而且在医疗上还可用于治疗皮肤炎症、湿疹等。关于高锰酸钾的说法正确的是( )
      A. 是一种白色粉末状固体B. 溶于水形成紫红色溶液
      C. 制氧气时需要加催化剂D. 加热时试管口向上倾斜
      【答案】B
      【解析】
      【详解】A、高锰酸钾是一种暗紫色粉末状固体,它溶于水后可形成紫红色溶液,A错误;
      B、高锰酸钾溶于水形成紫红色溶液,B正确;
      C、高锰酸钾制氧气时需加热,但不需加催化剂,C错误;
      D、加热时试管口要略向下倾斜,防止冷凝水倒流炸裂试管,D错误。
      故选B。
      6. 空气炸锅是一种多功能厨房电器,可煎炸、烘烤、加热或解冻食物。其工作原理是将锅内空气加热后循环吹向食物,使食物变熟。下列有关空气炸锅的分析正确的是( )
      A. 锅内空气中氧气的体积分数最大B. 锅内的空气不参与食物反应
      C. 加热可以加快食物中的水分蒸发D. 解冻时水可以发生分解反应
      【答案】C
      【解析】
      【详解】A、空气中约有78%体积的氮气,因此锅内空气中氮气的体积分数最大,A错误。
      B、食物变熟过程中可能会与空气中的氧气发生缓慢氧化等,B错误;
      C、加热可以加快食物中的水分蒸发,C正确;
      D、解冻时水发生的是物理变化,不会分解,在通电条件下水会发生分解反应,D错误。
      故选C。
      7. 晋代葛洪所著《抱朴子》一书中记载有“丹砂烧之成水银”,其中的丹砂是指,发生的化学反应的微观示意图如图所示,下列相关说法正确的是( )
      A. 物质乙和丙都是可燃物B. 该反应属于复分解反应
      C. 四种物质都对人体无害D. 化学计量数比为
      【答案】D
      【解析】
      【详解】A、物质乙是氧气,物质丙是汞,均不属于可燃物,故说法错误;
      B、该反应是硫化汞与氧气在加热条件下生成汞和二氧化硫,是一种单质和一种化合物生成另一种单质和另一种化合物,属于置换反应,故说法错误;
      C、汞一种重金属,二氧化硫是一种刺激性气体,都对人体有害,故说法错误;
      D、根据微观示意图及质量守恒定律可知,该反应的化学方程式为,所以化学计量数之比为,故说法正确。
      故选D。
      8. 2024年的诺贝尔化学奖授予了在蛋白质设计和结构预测中作出卓越贡献的三位科学家。色氨酸(化学式为)是构成蛋白质的基本氨基酸之一,在人体内含量太低会影响睡眠。下列关于色氨酸的说法正确的是( )
      A. 碳元素的质量分数最大B. 它的相对分子质量是27
      C. 其分子由四种元素构成D. 氢、氧元素质量比是
      【答案】A
      【解析】
      【详解】A、色氨酸中碳、氢、氮、氧四种元素的质量比=(12×11):(1×12):(14×2):(16×2)=132:12:28:32,比较各元素质量比的大小,可见碳元素的质量占比最大,所以碳元素的质量分数最大,正确。
      B、相对分子质量等于各原子相对原子质量与原子个数乘积之和,色氨酸的相对分子质量=12×11+1×12+14×2+16×2=204,而不是27,错误;
      C、分子是由原子构成的,物质是由元素组成的。所以应该说色氨酸由碳、氢、氮、氧四种元素组成,色氨酸分子由碳原子、氢原子、氮原子和氧原子构成,错误;
      D、元素的质量比=元素的相对原子质量×原子个数之比,氢、氧元素的质量比是,错误。
      故选A。
      9. 在一次实验课上,同学们按如图所示的实验装置探究可燃物燃烧需要的条件,以下关于该实验的分析正确的是( )
      A. 两气球均会先变小后变大B. ①和②试管中均产生大量白烟
      C. ①和②证明燃烧需要与氧气接触D. 水中的白磷通入氧气后也可燃烧
      【答案】D
      【解析】
      【详解】A、①试管中白磷与氧气接触且温度达到着火点,燃烧,气球会先变大后变小,②试管中红磷与氧气接触但温度不能达到着火点,不燃烧,气球无明显变化,选项错误;
      B、由A可知,①试管中产生大量白烟,②试管无现象,选项错误;
      C、①和②证明燃烧需要温度达到可燃物的着火点,选项错误;
      D、水中的白磷通入氧气后即同时满足可燃物、与氧气接触、温度达到着火点,所以也可燃烧,选项正确。
      故选D。
      10. 近年来,随着生活品质的提升,人们对家居清洁的要求也变高。某浓缩型多功能清洁剂可有效去除多种污渍,图甲是其部分标签,图乙是配料中两种物质的溶解度曲线。小乐用常温水(20°C),按照标签上的使用方法配制了一瓶清洁剂溶液,关于这瓶配好的清洁剂溶液,下列说法正确的是( )
      A. 该溶液中的柠檬酸能使无色酚酞溶液变红
      B. 该溶液是20°C时氯化铵和硫酸钠的饱和溶液
      C. 加热该溶液至60℃时硫酸钠的溶质质量分数不变
      D. 该溶液浸泡污渍时间越长,清洁效果越好
      【答案】C
      【解析】
      【详解】A、柠檬酸溶液呈酸性,无色酚酞溶液遇酸性溶液不变色,A错误;
      B、根据使用方法,在20℃时水中添加左右的清洁剂,则水中含有清洁剂的质量为左右,根据图乙中两种物质在20℃时的溶解度可知,未达到饱和状态,B错误;
      C、根据图乙可知,60℃时硫酸钠的溶解度大于20°C时的溶解度,原溶液是不饱和溶液,所以加热至60°C时不会有溶质析出,则溶质质量分数不变,C正确;
      D、浸泡时间过长可能导致清洁剂中某些成分变质或挥发,或对被清洁物品造成损伤等,因此并不是浸泡污渍时间越长,清洁效果越好,D错误;
      故选C。
      第II卷非选择题(共100分)
      化学部分
      可能用到的相对原子质量:H-1 C-12 N-14 O-16
      三、工程、技术应用题(本大题共5个小题。化学方程式每空2分,其余每空1分,共16分。)
      【化学与工程】
      11. 我国是海洋大国,科学合理地开发海洋资源对实现海洋经济高质量发展十分重要。从淡水资源开发到海滩养护保护,再到海洋环境监测,我们要协调推进海洋资源保护与开发,绘就人与自然和谐共生的美丽画卷。
      请分析图文信息,解答下列的相关问题。
      (1)海水淡化对缓解淡水资源短缺具有重要意义。我国科学家围绕增压泵、反渗透膜等关键装备及材料进行攻关,最终研制出高性能淡化装备和产品。利用“膜分离技术”淡化海水时仅水分子可以通过半透膜,其他微观粒子很难透过,这与化学实验中常见的______操作相似。石墨烯可以作为海水淡化膜,石墨烯、石墨和金刚石都是由______(填微观粒子名称)构成的,石墨和金刚石的物理性质差异大的原因是______。
      (2)海水晒盐对经济和民生具有重要意义。海盐是重要的调味品,广泛应用于食品加工、烹饪等领域。海水晒盐时,采用的结晶方法是______。与冬季相比,夏季更适合晒盐,从微观角度解释其原因是______。
      (3)海水制镁不仅能够提供高质量的工业原材料,而且能够保障资源安全。镁合金由于重量轻、强度高,被用于制造飞机、舰艇等,比较纯金属镁与镁合金的硬度的方法是______。从海水制取金属镁需要先加入石灰乳,使其与海水中的硫酸镁或氯化镁发生化学反应,反应的化学方程式为______(写1个)。
      (4)海水水质监测能够及时发现水质问题,保护海洋生物多样性,维护生态平衡。海水中的关键监测指标包括、溶解氧、重金属(如汞、铜、铅、镉等)和油类等,测定海水酸碱度最简单的方法是______。从氧气溶解度与温度的关系解释夏季天气闷热,鱼儿往往会浮出海面的原因:______。
      【答案】(1)①. 过滤 ②. 碳原子 ③. 碳原子的排列方式不同
      (2)①. 蒸发结晶 ②. 夏季气温高,水分子运动速率快(合理即可)
      (3)①. 相互刻画 ②. ##
      (4)①. 用pH试纸检测 ②. 氧气的溶解度随温度升高而减小,夏季天气闷热,温度高,海水中溶解氧减少
      【解析】(1)过滤是将不溶性固体与液体分离的操作,“膜分离技术” 淡化海水时仅水分子通过半透膜,其他微粒难透过,类似过滤操作将不同微粒分离;
      石墨烯、石墨和金刚石都是由碳原子构成的单质;
      由于碳原子排列方式不同,导致石墨和金刚石物理性质差异大,如石墨质软、能导电,金刚石硬度大等。
      (2)海水晒盐是通过风吹日晒使水分蒸发,氯化钠结晶析出,采用的是蒸发结晶的方法;
      温度越高,分子运动速率越快。夏季温度比冬季高,海水中水分子运动速率加快,蒸发速度快,更适合晒盐。
      (3)合金硬度一般比纯金属大,比较纯金属镁与镁合金硬度,可采用相互刻画的方法,被划出痕迹的硬度小;
      石灰乳主要成分是氢氧化钙,海水中含氯化镁或硫酸镁,氢氧化钙与氯化镁反应生成氢氧化镁沉淀和氯化钙,化学方程式为,与硫酸镁反应生成氢氧化镁沉淀和硫酸钙,化学方程式为。
      (4)测定溶液酸碱度最简单的方法是用pH试纸检测,通过与标准比色卡对比得出溶液pH;气体溶解度受温度影响,一般温度升高,气体溶解度减小。夏季温度高,海水中氧气溶解度减小,水中溶氧量不足,鱼儿为获取足够氧气会浮出海面。
      【化学与技术】
      12. 我省拥有丰富的煤炭资源,利用煤可以制出甲醇,甲醇用作汽车、船舶和飞机等交通工具的燃料,有助于减少对石油的依赖,实现能源的多元化,并且能够提高煤炭资源的利用效率。煤制甲醇的主要流程如下。请结合图文信息,分析思考,解决问题。
      (1)煤燃烧可能产生的一种有害气体是______。
      (2)用粉碎机将煤炭粉碎的目的是______。
      (3)汽化炉中通入的氮气的作用是______;从微观角度解释汽化炉中水的汽化过程:______。
      (4)在一定条件下,合成塔中合成甲醇的化学方程式为______。
      【答案】(1)一氧化碳(或二氧化硫)
      (2)增大反应物的接触面积,使反应更充分
      (3)①. 作为保护气,防止汽化炉中发生爆炸 ②. 水分子间的间隔变大
      (4)
      【解析】(1)煤中含有硫元素,燃烧会产生二氧化硫,燃烧不充分,会产生一氧化碳,故填:CO或二氧化硫;
      (2)化学反应的速率和充分程度与反应物的接触面积有关。用粉碎机将煤炭粉碎,是把块状的煤变成粉末状,这样就增大了煤炭与其他反应物(如气化炉中的气体等 )的接触面积。所以目的是增大反应物接触面积,使反应更充分。
      (3)在气化炉中,会产生一氧化碳、氢气等可燃性气体,而氮气化学性质稳定,不燃烧也不支持燃烧。通入氮气可以排空气,防止可燃性气体与空气混合加热可能会发生爆炸,所以氮气的作用是作保护气,防止汽化炉中发生爆炸。
      从微观角度看,水的汽化是物理变化。水由液态变为气态,水分子本身没有改变,但是水分子间的间隔变大。
      (4)合成塔中的反应是一氧化碳和氢气在一定条件下合成甲醇,方程式是。
      四、科普阅读题(本大题共1个小题。化学方程式每空2分,其余每空1分,共7分。)
      13. 阅读分析,解决问题。
      “秸”尽其用,秸秆原来这么“能”!
      秸秆是成熟农作物茎叶(穗)部分的总称。秸秆回收利用(如图)是农业生产的重要一环,秸秆的处理方式关系着农村的生态环境质量和地区经济社会效益。现如今,秸秆可以“变身”为饲料、燃料、能源等,实现了变废为宝,助农增收。
      秸秆可“变身”为草食动物稳定的饲料,为其提供蛋白质和糖类这些营养物质。秸秆还能转化成生活所需能源,在厌氧环境下,秸秆经微生物发酵产生以甲烷为主要成分的沼气,经提纯和净化处理后生成生物天然气。据悉,每2.5吨秸秆还可生产1吨混合糖,同时联产1.5吨黄腐酸高效有机肥,这种肥料能有效提高氮肥、磷肥和钾肥的利用率和效果。此外,秸秆还能制成具有质轻、强度高、保温隔热、隔音、防火等性能的环保板材。通过秸秆回收综合利用工作,秸秆的利用价值提升了,不仅让“地里草”变成了“致富宝”,还使生态环境变好了。
      (1)秸秆可为草食动物提供的营养物质是______。
      (2)秸秆可以产生沼气,沼气燃烧时,其主要成分发生的反应的化学方程式为______。
      (3)与天然气相比,以秸秆为原料加工而成的生物天然气具有的一个优点是______。
      (4)秸秆生产出的黄腐酸高效有机肥中的黄腐酸可以吸收并储存钾离子,钾离子和钾原子的一个区别是______。日常生活中,椰汁可以为人体补充一定量的钾,此外椰汁中还富含钙、磷、铁等矿物质,这里说的“钙、磷、铁、钾”指的是_____(填“原子”“离子”或“元素”)。
      (5)从安全性角度分析,秸秆制成的环保板材具有的一个明显优势是______。
      【答案】(1)蛋白质和糖类
      (2)
      (3)可再生(合理即可)
      (4)①. 核外电子数不同(合理即可) ②. 元素
      (5)强度高(或防火等)
      【解析】(1)文中明确提到秸秆可“变身”为草食动物稳定的饲料,为其提供蛋白质和糖类这些营养物质,故填:蛋白质和糖类。
      (2)沼气主要成分是甲烷,甲烷燃烧生成二氧化碳和水,反应方程式是:;
      (3)文中提到秸秆回收利用实现变废为宝、助农增收,与天然气相比,生物天然气原料是秸秆,可再生,可体现这些优势(合理即可)。
      (4)钾原子失去电子形成钾离子,核外电子数、最外层电子数等不同;物质中 “钙、磷、铁、钾” 指元素,强调宏观组成。
      (5)文中提到环保板材具有 “质轻、强度高、保温隔热、隔音、防火等性能”,从安全性看强度高、防火是优势 。
      五、物质性质及应用题(本大题共1个小题。化学方程式每空2分,其余每空1分,共6分。)
      14. 碳酸钠和碳酸氢钠在日常生活及其他众多领域发挥着重要的作用。探索小组将碳酸钠和碳酸氢钠的有关问题与现代科技相结合,完成了结构化的梳理和整合。
      联系实际,解决问题:
      (1)碳酸钠和碳酸氢钠化学性质不同的原因是______。
      (2)碳酸钠溶液可用于去除油污,利用的原理是______。
      (3)工业生产中是用碳酸钠与______反应生产烧碱的。
      (4)食品工业中碳酸钠和碳酸氢钠都可用于蒸馒头,它们可以去除发酵过程中产生的酸味,这是因为它们的水溶液都显______性。
      (5)碳酸氢钠与浓盐酸混合可自制泡沫灭火器,该反应的化学方程式为______。
      【答案】(1)阴离子种类不同
      (2)碳酸钠可与油脂发生化学反应
      (3)氢氧化钙(或熟石灰)
      (4)碱
      (5)
      【解析】(1)物质的化学性质由其微观结构决定。碳酸钠由钠离子和碳酸根离子构成,碳酸氢钠由钠离子和碳酸氢根离子构成。由于构成它们的阴离子种类不同,所以化学性质不同。
      (2)碳酸钠溶于水后,溶液呈碱性。油脂在碱性条件下会发生水解反应,生成可溶于水的物质,从而达到去除油污的目的,所以利用的原理是碳酸钠可与油脂发生化学反应。
      (3)工业上用碳酸钠与氢氧化钙反应生产烧碱,反应的化学方程式为,碳酸根离子与钙离子结合生成碳酸钙沉淀,得到氢氧化钠,所以是与氢氧化钙(或熟石灰)反应。
      (4)发酵过程中会产生酸性物质,使馒头有酸味。碳酸钠和碳酸氢钠的水溶液都显碱性,能与酸性物质发生中和反应(或复分解反应等),从而去除酸味,所以它们的水溶液都显碱性。
      (5)碳酸氢钠与浓盐酸反应,生成氯化钠、水和二氧化碳,化学方程式为。
      六、定量分析题[本大题共1个小题,(1)2分,(2)4分,共6分。]
      15. 近年来,我国航空航天事业取得了很多举世瞩目的成就,我国已经正式迈入空间站长期有人驻留的时代。空间站的部分氧气是通过电解水得到的,某兴趣小组为了探究水的组成,在实验室进行了如图电解水实验。
      (1)电解水时,向200g水中加入的氢氧化钠溶液可以增强其导电性,这是因为氢氧化钠是由______构成的。先接通直流电源,待产生一定量的气体后再关闭电源,检验a、b玻璃管中气体的具体操作是______。
      (2)计算电解18g水,理论上可制得氧气质量。
      【答案】(1)①. 离子 ②. 将燃着的木条分别放在、玻璃管尖嘴口,再小心地转动活塞放出气体
      (2)解:设理论上可制得的氧气质量为。
      答:理论上可制得的氧气质量为。
      【解析】(1)氢氧化钠是由钠离子和氢氧根离子构成的离子化合物。在水溶液中,氢氧化钠会解离出自由移动的钠离子和氢氧根离子,这些自由移动的离子能够增强水的导电性;
      电解水时,根据 “正氧负氢、氢二氧一”,a 管与电源正极相连,产生的是氧气;b 管与电源负极相连,产生的是氢气。 检验氧气的方法是用燃着的木条,氧气能使燃着的木条燃烧更旺;检验氢气的方法是用燃着的木条点燃,氢气具有可燃性,会被点燃产生淡蓝色火焰。所以具体操作是:将燃着的木条放在a、b 玻璃管尖嘴口,再小心地转动活塞放出气体。
      (2)见答案。
      七、科学探究题(本大题共2个小题。化学方程式每空2分,其余每空1分,共15分。)
      16. 某化学兴趣小组为探究金属的性质,利用铁丝、铜丝等生活中常见的金属,以及化学实验室的相关试剂,设计并完成了如下实验。请根据下列提示,补全实验内容。
      (1)实验原理:试管D中发生的反应的化学方程式为______。
      (2)实验现象:铁丝在集气瓶A中燃烧的现象是______;试管B和C中溶液的颜色均发生了改变,且金属丝表面都有其他金属析出。
      (3)实验结论:由试管B和C的现象可推出三种金属的活动性由强到弱的顺序是______。
      【问题与思考】
      (4)可以利用金属的物理性质来区分不同的金属,例如,区分铁丝和铜丝最简单的方法是______。
      (5)光亮的细铁丝放入集气瓶A中的最佳时机是______。
      【答案】(1)
      (2)剧烈燃烧,火星四射,放出大量的热,生成黑色固体
      (3)铁、铜、银##Fe、Cu、Ag
      (4)观察颜色
      (5)火柴快燃尽时
      【解析】(1)试管D中铁与稀盐酸溶液反应生成氯化亚铁和氢气,发生反应的化学方程式为;
      (2)铁丝在集气瓶A中燃烧的现象是剧烈燃烧,火星四射,放出大量的热,生成黑色固体;
      (3)试管B是将铜丝放入硝酸银溶液中,铜丝表面有银白色物质析出,溶液由无色变为蓝色,说明铜能置换出银,即铜的活动性大于银;试管C是将铁丝放入硫酸铜溶液中,铁丝表面有红色物质析出,溶液由蓝色变为浅绿色,说明铁能置换出铜,即铁的活动性大于铜;所以由试管B和C的现象可推出三种金属的活动性由强到弱的顺序是铁、铜、银(或Fe、Cu、Ag);
      (4)铁丝是银白色,铜丝是紫红色,区分铁丝和铜丝最简单的方法是观察颜色;
      (5)光亮的细铁丝放入集气瓶A中的最佳时机是当火柴快燃尽时。因为若火柴燃烧时间过长,会消耗过多氧气,不利于铁丝燃烧;若火柴未充分燃烧就放入铁丝,铁丝温度不够,也不易燃烧。
      17. 干燥剂是指能除去潮湿物质的物质,广泛应用于食品和药品等多个行业和领域。某校实践小组对干燥剂产生了浓厚的兴趣,于是针对干燥剂的种类、干燥原理、酸碱性、具体应用等展开了项目式问题探究。
      任务一:调查干燥剂的种类
      【查阅资料】干燥剂常分为两类:第一类是化学干燥剂,通过与水反应生成其他物质进行干燥;第二类是物理干燥剂,通过物理变化吸收水进行干燥。
      【交流讨论】
      (1)经讨论,同学们认为浓硫酸属于物理干燥剂,这体现了浓硫酸具有的一种性质是______。用如图所示的实验装置干燥氧气时,氧气应该从______(填“A”或者“B”)管口进入。
      任务二:认识食品干燥剂及其干燥原理
      【查阅资料】
      (2)生石灰是食品干燥剂中最常见的成分之一,属于化学干燥剂,它吸湿时发生的反应属于基本反应类型中的______。生石灰干燥剂能保持大于自重35%的吸湿能力,更适合低温保存,具有极好的吸湿效果,而且价格较低。
      【提出问题】一包久置在空气中的生石灰干燥剂样品中的成分是什么?
      【猜想假设】可能含有和CaCO3中的一种或几种。为此同学们进行了以下实验探究。
      【进行实验】
      (3)
      【反思评价】
      (4)步骤③中产生气泡的反应的化学方程式为______(写1个)。
      (5)小刚同学认为步骤①烧杯中有大量白色不溶物即可得出该样品中一定含有CaCO3,其他同学均不同意,理由是______。
      任务三:了解干燥剂的酸碱性和具体应用
      (6)干燥剂也可根据酸性、碱性和中性来区分。酸性干燥剂包括浓硫酸等;中性干燥剂包括无水氯化钙固体等;碱性干燥剂包括固体氢氧化钠等。固体氢氧化钠不能用作二氧化碳气体的干燥剂,其原因是______。
      【答案】(1)①. 吸水性 ②. B
      (2)化合反应
      (3)①. 溶液变红 ②. 足量的稀盐酸(合理即可)
      (4)
      (5)氢氧化钙微溶于水,白色不溶物可能是未溶解的氢氧化钙固体
      (6)氢氧化钠会与二氧化碳发生化学反应(合理即可)
      【解析】(1)浓硫酸作干燥剂是因为其具有吸水性,能吸收水分,该过程是物理变化。用浓硫酸干燥氧气时,为使氧气与浓硫酸充分接触,氧气应从长管(B管)进入,让气体在浓硫酸中通过,达到干燥目的。
      (2)生石灰(CaO)吸湿时与水反应生成氢氧化钙,该反应由两种物质生成一种物质,符合 “多变一” 的特征,属于化合反应。
      (3)②因为样品中含Ca(OH)2,其溶液呈碱性,能使无色酚酞溶液变红,所以现象是溶液变红 。
      ③要检验CaCO3,利用碳酸盐与酸反应产生二氧化碳气体的性质,可滴加足量稀盐酸(合理即可 ),碳酸钙与酸反应会有气泡产生。
      (4)步骤③中是碳酸钙与加入的酸(如稀盐酸)反应,化学方程式为;
      (5)由于Ca(OH)2微溶于水,步骤①中出现的大量白色不溶物,有可能是未溶解的Ca(OH)2,并非一定是CaCO3,所以不能仅依据白色不溶物就判定样品含CaCO3。
      (6)固体氢氧化钠不能作二氧化碳的干燥剂,是因为氢氧化钠会与二氧化碳发生化学反应,会吸收二氧化碳,达不到干燥二氧化碳的效果。
      实验步骤
      实验现象
      实验结论
      ①取适量该样品于烧杯中,加大量水溶解,用手摸烧杯外壁
      烧杯壁发烫
      该样品中含有CaO
      ②将步骤①中的物质进行过滤,取少量滤液于试管中,向其中滴入无色酚酞溶液
      ________
      该样品中含有Ca(OH)2
      ③取步骤②中的少量滤渣于试管中,向其中滴加______
      固体逐渐溶解,一段时间后有气泡产生
      该样品中含有CaCO3

      相关试卷

      山西省晋城市部分学校2025年中考模拟第三次调研综合化学试卷(解析版):

      这是一份山西省晋城市部分学校2025年中考模拟第三次调研综合化学试卷(解析版),共16页。

      2023年山西省晋城市多校联考中考化学模拟试卷(含解析):

      这是一份2023年山西省晋城市多校联考中考化学模拟试卷(含解析),共20页。试卷主要包含了单选题,填空题,推断题,流程题,科普短文题,实验题,探究题,计算题等内容,欢迎下载使用。

      【化学】山西省朔州市部分学校2025年中考模拟第三次适应性考试理综试卷(解析版):

      这是一份【化学】山西省朔州市部分学校2025年中考模拟第三次适应性考试理综试卷(解析版),共16页。试卷主要包含了 中国人藏冰用冰的历史源远流长等内容,欢迎下载使用。

      资料下载及使用帮助
      版权申诉
      • 1.电子资料成功下载后不支持退换,如发现资料有内容错误问题请联系客服,如若属实,我们会补偿您的损失
      • 2.压缩包下载后请先用软件解压,再使用对应软件打开;软件版本较低时请及时更新
      • 3.资料下载成功后可在60天以内免费重复下载
      版权申诉
      若您为此资料的原创作者,认为该资料内容侵犯了您的知识产权,请扫码添加我们的相关工作人员,我们尽可能的保护您的合法权益。
      入驻教习网,可获得资源免费推广曝光,还可获得多重现金奖励,申请 精品资源制作, 工作室入驻。
      版权申诉二维码
      欢迎来到教习网
      • 900万优选资源,让备课更轻松
      • 600万优选试题,支持自由组卷
      • 高质量可编辑,日均更新2000+
      • 百万教师选择,专业更值得信赖
      微信扫码注册
      手机号注册
      手机号码

      手机号格式错误

      手机验证码 获取验证码 获取验证码

      手机验证码已经成功发送,5分钟内有效

      设置密码

      6-20个字符,数字、字母或符号

      注册即视为同意教习网「注册协议」「隐私条款」
      QQ注册
      手机号注册
      微信注册

      注册成功

      返回
      顶部
      添加客服微信 获取1对1服务
      微信扫描添加客服
      Baidu
      map