


初中数学苏科版(2024)七年级下册(2024)不等式第1课时教案
展开 这是一份初中数学苏科版(2024)七年级下册(2024)不等式第1课时教案,共8页。教案主要包含了教材分析,学情分析,学习目标,教学重难点,教学过程,板书设计等内容,欢迎下载使用。
第1课时 不等式的概念
一、教材分析
本节课是苏科版初中数学七年级下册第十一章第一节第1课时,它是初中数学代数部分的重要内容,具有承上启下的重要作用.方程是等量关系的数学表达,而不等式则是对不等关系的刻画,两者在形式上有相似之处,但又有所不同.教材从两个数的三种关系入手,过渡到生活中的不等关系,通过具体实例引导学生认识不等式的实际意义,体现了数学与生活的紧密联系,让学生在已有的知识基础上进行迁移和拓展,降低了学习难度,使学生能够更好地理解和掌握不等式的相关知识.同时不等式也为后续学习函数、不等式组等内容奠定了基础,是初中数学知识体系中不可或缺的一部分.
二、学情分析
学生在学习不等式之前已经掌握了有理数的运算、一元一次方程的解法等相关知识,这为理解不等式的概念提供了有力支撑,但七年级学生正处于从具体形象思维向抽象逻辑思维过渡的阶段,他们对直观、形象的知识更容易接受,对于从实际问题中找出不等关系还存在困难,学生可能需要更多的时间和练习来逐步适应.在学习态度上,部分学生对数学学习兴趣浓厚,愿意主动探索新知识,但在面对不等式应用题时,可能会因缺乏生活经验或对题意理解不准确而感到困难;而一些学生可能对数学学习缺乏信心,需要教师通过鼓励和引导,帮助他们克服畏难情绪,积极参与课堂学习和课后练习.
三、学习目标
1.理解不等式的概念以及不等式的传递性.
2.经历由具体问题建立不等式的过程,能根据实际问题中不等关系列出不等式,进一步发展符号意识,初步体会不等式是刻画现实世界中不等关系的一种数学模型.
3.初步认识实际生活与数学息息相关,存在紧密的联系,增强学生学习数学的兴趣.
四、教学重难点
重点:理解不等式的概念以及不等式的传递性
难点:能根据实际问题中不等关系列出不等式.
五、教学过程
本章引入
不等式是表达两个数量之间不等关系的数学工具.本章将学习不等式的概念、基本性质以及一元一次不等式 (组)的概念、解法和应用.
不等式的基本性质是解决不等式问题的基本依据,与等式的基本性质既有联系又有区别.在学习一元一次不等式时,可以与一元一次方程进行类比,要注意它们之间的不同之处.
不等关系在现实世界中普遍存在.一元一次不等式是刻画现实世界中不等关系的重要模型,是分析和解决很多实际问题的重要方法.
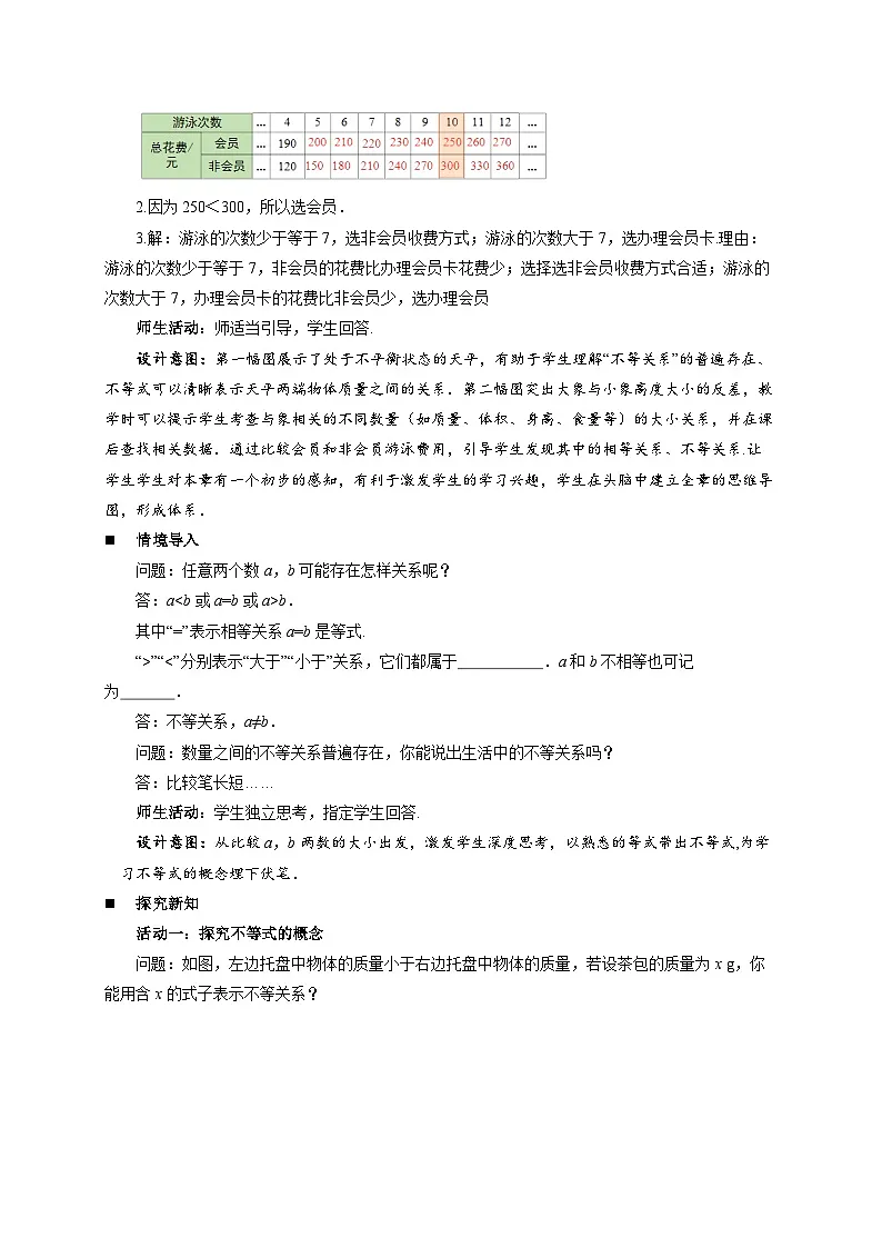
“欢乐夏日”游泳馆即将开业了,游泳馆夏季的收费标准如下图所示:
1.填写下表:
2.小明今年夏季计划游泳10次,他选择哪种收费方式比较合适?
3.你会选择哪种收费方式? 说说你的理由.
答:1.
2.因为250<300,所以选会员.
3.解:游泳的次数少于等于7,选非会员收费方式;游泳的次数大于7,选办理会员卡.理由:游泳的次数少于等于7,非会员的花费比办理会员卡花费少;选择选非会员收费方式合适;游泳的次数大于7,办理会员卡的花费比非会员少,选办理会员
师生活动:师适当引导,学生回答.
设计意图:第一幅图展示了处于不平衡状态的天平,有助于学生理解“不等关系”的普遍存在、不等式可以清晰表示天平两端物体质量之间的关系.第二幅图突出大象与小象高度大小的反差,教学时可以提示学生考查与象相关的不同数量(如质量、体积、身高、食量等)的大小关系,并在课后查找相关数据.通过比较会员和非会员游泳费用,引导学生发现其中的相等关系、不等关系.让学生学生对本章有一个初步的感知,有利于激发学生的学习兴趣,学生在头脑中建立全章的思维导图,形成体系.
情境导入
问题:任意两个数a,b可能存在怎样关系呢?
答:ab.
其中“=”表示相等关系a=b是等式.
“>”“
相关教案
这是一份初中数学苏科版(2024)七年级下册(2024)不等式第1课时教案,共8页。教案主要包含了教材分析,学情分析,学习目标,教学重难点,教学过程,板书设计等内容,欢迎下载使用。
这是一份初中解一元一次不等式第1课时教学设计,共6页。教案主要包含了教材分析,学情分析,学习目标,教学重难点,教学过程,板书设计等内容,欢迎下载使用。
这是一份初中数学人教版(2024)七年级下册(2024)不等式及其解集第1课时教学设计,共6页。教案主要包含了师生活动,设计意图等内容,欢迎下载使用。
相关教案 更多
- 1.电子资料成功下载后不支持退换,如发现资料有内容错误问题请联系客服,如若属实,我们会补偿您的损失
- 2.压缩包下载后请先用软件解压,再使用对应软件打开;软件版本较低时请及时更新
- 3.资料下载成功后可在60天以内免费重复下载
免费领取教师福利 






.png)





