




所属成套资源:【历年真题】高一下学期期末化学测试卷
湖南省岳阳市岳阳楼区2022-2023学年高一下学期期末考试化学试题.zip
展开 这是一份湖南省岳阳市岳阳楼区2022-2023学年高一下学期期末考试化学试题.zip,文件包含湖南省岳阳市岳阳楼区2022-2023学年高一下学期期末考试化学试题原卷版docx、湖南省岳阳市岳阳楼区2022-2023学年高一下学期期末考试化学试题解析版docx等2份试卷配套教学资源,其中试卷共17页, 欢迎下载使用。
温馨提示:本试卷分试题卷和答题卷两部分,请将答案填(涂)在答题卷上,考试结束后只交答题卷。本试卷考试用时75分钟,总分100分。
可能用到的相对原子质量:C—12 H—1 O—16 S—32 Zn—65
一、选择题。(每小题只有一个选项符合题意。本题共14道小题,每小题3分,共42分)
1. 环境保护是一项关乎国计民生的事业。下列叙述不正确的是
A. 酸雨是指的雨水
B. 将转化为淀粉,有助于尽早实现碳中和
C. 绿色化学的核心思想是从源头减少或消除环境污染
D. 环境保护工程师的主要工作是预防和治理环境污染
2. 化学无处不在。下列叙述正确的是
A. 葡萄酒酿制过程中添加适量二氧化硫可以起到杀菌和抗氧化的作用
B. 氧化亚铁和三氧化二铁都可用作红色颜料
C. 84消毒液与洁厕灵混用消毒效果更好
D. 氧化钠可用作呼吸面具和潜水艇里的氧气供给
3. 薯条等膨化食品袋子里填充的是食品级氮气。下列有关氮及其化合物说法正确的是
A. NO和N2都可稳定存在于空气中B. N2既具有氧化性,又具有还原性
C. 为增加肥效,碳酸氢铵和草木灰混合使用D. N2、NO和NO2均为无色气体
4. 科幻电影《流浪地球2》中的太空电梯震撼人心,制作太空电梯所需绳索的材料既要密度小还要强度大,请你发挥想象,下列材料中最适合制作绳索的应该是
A. 铝合金B. 晶体硅C. 碳纳米管D. 陶瓷
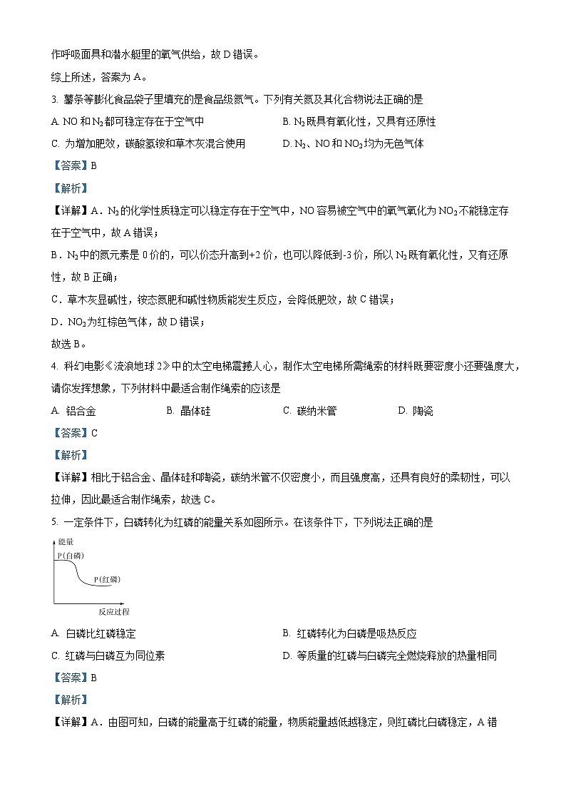
5. 一定条件下,白磷转化为红磷的能量关系如图所示。在该条件下,下列说法正确的是
A. 白磷比红磷稳定B. 红磷转化为白磷是吸热反应
C. 红磷与白磷互为同位素D. 等质量红磷与白磷完全燃烧释放的热量相同
6. 下列过程中,化学反应速率的增大对人类有益的是
A. 金属的腐蚀B. 食物的腐败C. 塑料的老化D. 氨的合成
7. 下列有机物中,属于烃类的是
A. CH3CH2OHB. C. CH3CH3D. CH3COOCH2CH3
8. 下列关于有机物的说法正确的是
A. 乙烯的分子式为CH2=CH2
B. 甲烷的结构简式为CH4
C. 乙炔的结构简式为C2H2
D. 乙烯能使酸性KMnO4溶液褪色说明它具有漂白性
9. 下列说法正确的是
A. CH3COOCH2CH3易溶于水和乙醇
B. 酯化反应与酯的水解反应互为可逆反应
C. 酯基为
D. 酯不与浓硫酸、NaOH溶液反应
10. 目前电动车、手机等使用的新型电池——锂电池,是一种高效、环保电池。已知锂的金属性介于钠和镁之间,则下列能冶炼出金属锂的方法是
A. 电解法B. 高温还原法C. 热分解法D. 铝热还原法
11. 只用一种试剂,将、、、 4种物质溶液区分开,这种试剂是
A. 溶液B. 溶液C. 溶液D. 溶液
12. 下面是几种常见的化学电源示意图,有关说法不正确的是
A. 上述电池分别属于一次电池、二次电池和燃料电池
B. 干电池在长时间使用后,锌筒被破坏
C. 铅蓄电池在工作中,负极每消耗铅,则硫酸溶液中就转移电子
D. 氢氧燃料电池具有清洁、安全、高效等特点
13. 维生素C又称“抗坏血酸”,能将人体不易吸收的Fe3+转变为易吸收的Fe2+,有助于治疗缺铁性贫血,其结构如图所示。下列说法正确的是
A. 维生素C具有还原性
B. 维生素C的分子式为C6H6O6
C. 维生素C的摩尔质量为176g
D. 维生素C中C、H、O的质量之比为3:4:3
14. 空气吹出法是目前“海水提溴”的主要方法之一,其工艺流程如图示。下列说法不正确的是
A 步骤④中可用亚硫酸钠溶液代替SO2
B. 步骤③说明Br2具有挥发性
C. 步骤②中氧化0.3mlBr-理论上消耗3.36L氯气
D. 步骤④⑤是为了溴富集
二、填空题。(本大题共4小题,每空2分,共58)
15. 图甲、乙所示装置进行实验,图中两个烧杯里的溶液为同浓度的稀硫酸,乙中G为电流计。请回答下列问题:
(1)以下叙述中,正确的是_________。
A.甲中锌片负极,乙中铜片是正极
B.两烧杯中铜片表面均有气泡产生
C.两烧杯中溶液的均增大
D.乙中电子从铜片经导线流向锌片
E.乙溶液中向锌片方向移动
(2)变化过程中能量转化的形式主要是:甲为_________(填写选项字母);乙为_________(同前)。
A.将化学能转化成热能 B.将电能转化成为化学能 C.将化学能转化成电能
(3)若反应过程中有电子发生转移,则生成的氢气在标况下的体积为_________;溶液质量增加_________g。
(4)下列反应可以作为原电池工作时发生的反应的是:_________。
A.
B.
C.
D.
(5)乙中负极电极反应方程式为:___________________________。
16. 乙烯是世界上产量最大的化学产品之一,世界上已将乙烯产量作为衡量一个国家石油化工发展水平的重要标志之一。如图是有关乙烯的一些变化,根据乙烯的转化图,完成下列问题:
(1)乙烯的电子式___________。
(2)①③的反应类型为___________、___________。
(3)丙的结构简式为___________,丁中的官能团为___________。
(4)反应②的化学方程式为___________。
(5)写出用丁及其它物质反应生成乙醛的化学方程式___________。
17. 某实验小组用如下实验装置模拟工业上制取硝酸:
(1)控制氧气的流速是制硝酸的关键,该实验可通过观察氨水中_________控制氧气的流速。
(2)写出装置B中发生反应的化学方程式:__________________。
(3)由于水的比热容较大,A中挥发的水蒸气会影响B中的反应温度,所以在AB之间插入装有_________的干燥装置。
A.浓 B.碱石灰 C.
(4)实验后装置中和物质的量浓度较大的是_________(填化学名称)。(装置中发生的主要反应为:;)
(5)工业上要获得浓度较大的硝酸,往往在稀硝酸中加入吸水剂硝酸镁,然后在较低温度下进行蒸馏,但不能采用较高温度的原因是___________________。
(6)请从环境保护角度设计制备硝酸铜方案,实验室可提供新制硝酸、Cu粉,写出方案中涉及到的化学方程式___________________;___________________。
18. Ⅰ.以黄铁矿(主要成分)为原料生产硫酸及尾气处理的一种流程如下图所示。回答下列问题:
(1)黄铁矿中硫元素的化合价为___________,其煅烧的化学反应方程式为___________。
(2)焦亚硫酸钠()是常用的食品抗氧化剂,常用于葡萄酒、果脯等食品中,其在空气中久置会与氧气反应生成,写出该反应的化学方程式___________。
Ⅱ.聚合硫酸铝铁(PFAS)是一种新型高效水处理剂。以粉煤灰(主要成分为、、FeO等)为铝源,利用硫铁矿烧渣(主要成分为、FeO、等)为铁源,制备PFAS的工艺流程如下:
相关试卷 更多
- 1.电子资料成功下载后不支持退换,如发现资料有内容错误问题请联系客服,如若属实,我们会补偿您的损失
- 2.压缩包下载后请先用软件解压,再使用对应软件打开;软件版本较低时请及时更新
- 3.资料下载成功后可在60天以内免费重复下载
免费领取教师福利 

.png)




