搜索
      上传资料 赚现金

      [精] 高一英语期末模拟卷(北京专用,北师大版2019必修二+必修三)-2024-2025学年高中下学期期末模拟考试

      • 470.07 KB
      • 2025-06-20 14:15:07
      • 66
      • 0
      • 信誓旦旦
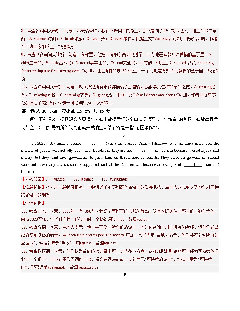
      加入资料篮
      立即下载
      查看完整配套(共6份)
      包含资料(6份) 收起列表
      练习
      高一英语期末模拟卷(全解全析)(北京专用).docx
      预览
      练习
      高一英语期末模拟卷(考试版)【测试范围:北师大版2019必修二+必修三】(北京专用).docx
      预览
      练习
      高一英语期末模拟卷(考试版A3)【测试范围:北师大版2019必修二+必修三】(北京专用).docx
      预览
      练习
      高一英语期末模拟卷(参考答案)(北京专用).docx
      预览
      练习
      高一英语期末模拟卷(答题卡)(北京专用).docx
      预览
      练习
      高一英语期末模拟卷(答题卡)(北京专用).pdf
      预览
      正在预览:高一英语期末模拟卷(全解全析)(北京专用).docx
      高一英语期末模拟卷(全解全析)(北京专用)第1页
      高清全屏预览
      1/16
      高一英语期末模拟卷(全解全析)(北京专用)第2页
      高清全屏预览
      2/16
      高一英语期末模拟卷(全解全析)(北京专用)第3页
      高清全屏预览
      3/16
      高一英语期末模拟卷(考试版)【测试范围:北师大版2019必修二+必修三】(北京专用)第1页
      高清全屏预览
      1/9
      高一英语期末模拟卷(考试版)【测试范围:北师大版2019必修二+必修三】(北京专用)第2页
      高清全屏预览
      2/9
      高一英语期末模拟卷(考试版)【测试范围:北师大版2019必修二+必修三】(北京专用)第3页
      高清全屏预览
      3/9
      高一英语期末模拟卷(考试版A3)【测试范围:北师大版2019必修二+必修三】(北京专用)第1页
      高清全屏预览
      1/5
      高一英语期末模拟卷(考试版A3)【测试范围:北师大版2019必修二+必修三】(北京专用)第2页
      高清全屏预览
      2/5
      高一英语期末模拟卷(参考答案)(北京专用)第1页
      高清全屏预览
      1/2
      高一英语期末模拟卷(答题卡)(北京专用)第1页
      高清全屏预览
      1/2
      高一英语期末模拟卷(答题卡)(北京专用)第1页
      高清全屏预览
      1/2
      还剩13页未读, 继续阅读

      高一英语期末模拟卷(北京专用,北师大版2019必修二+必修三)-2024-2025学年高中下学期期末模拟考试.zip

      展开

      这是一份高一英语期末模拟卷(北京专用,北师大版2019必修二+必修三)-2024-2025学年高中下学期期末模拟考试.zip,文件包含高一英语期末模拟卷全解全析北京专用docx、高一英语期末模拟卷考试版测试范围北师大版2019必修二+必修三北京专用docx、高一英语期末模拟卷考试版A3测试范围北师大版2019必修二+必修三北京专用docx、高一英语期末模拟卷参考答案北京专用docx、高一英语期末模拟卷答题卡北京专用docx、高一英语期末模拟卷答题卡北京专用pdf等6份试卷配套教学资源,其中试卷共36页, 欢迎下载使用。
      (考试时间:90分钟 试卷满分:100分)
      考生注意:
      1.答题前,请务必将自己的姓名、准考证号用黑色字迹的签字笔或钢笔分别填写在试题卷和答题纸规定的位置上。
      2. 答题时,请按照答题纸上“注意事项”的要求,在答题纸相应的位置上规范作答,在本试题卷上的作答一律无效。
      3.测试范围:必修二+必修三(北师大版2019)。
      4.难度系数:0.65。
      5.考试结束后,将本试卷和答题卡一并交回。
      第一部分 知识运用(共两节,30 分)
      第一节 (共 10 小题;每小题 1.5 分,共 15 分)
      阅读下面短文,掌握其大意,从每题所给的 A 、B 、C 、D 四个选项中,选出 最佳选项,并在答题卡上将该项涂黑。
      Yesterday, when I was n the way t my ffice, I saw a busker (街头艺人), with a hat in frnt f him. I had sme 1 in my pcket, but I wuld nt give them t him, thinking t myself he wuld nly use the mney t feed his addictin t (对…成瘾) drugs r alchl. He 2 like that type—yung and ragged. 3 what was I ging t spend the mney n? Only t feed my addictin t smking r chclate! I then 4 I had n right t place myself abve him just because he was busking.
      I stpped and drpped all the cins int his 5 . I watched fr a while, expecting smething t cme frm that mment—a feeling f 6 r satisfactin, fr example. But nthing happened. 7 , I walked ff. “It prved t be a waste f mney,” I thught.
      On my way hme at the end f the 8 , I saw the busker again and he was packing up. I watched him walk arund a cafe cunter. There he pured the 9 cntents int a bx cllecting fr an earthquake fund-raising event. He was busking fr charity (慈善)!
      That mment changed me. Nw I dnate any change I have t charity bxes and I enjy the feeling f 10 .
      1.A.chclatesB.cinsC.cigarettesD.drugs
      2.A.lkedB.actedC.sundedD.smelt
      3.A.ThughB.FrC.TherefreD.But
      4.A.declaredB.expectedC.realizedD.guessed
      5.A.bxB.hatC.pcketD.cunter
      6.A.happinessB.sadnessC.lveD.hate
      7.A.DisappintedlyB.UnfrtunatelyC.CincidentallyD.Cmfrtably
      8.A.mmentB.breakC.dayD.event
      9.A.chiefB.basicC.actualD.ttal
      10.A.missingB.relaxingC.dreamingD.giving
      【参考答案】
      1.B 2.A 3.D 4.C 5.B 6.A 7.A 8.C 9.D 10.D
      【语篇解读】这是一篇记叙文。短文叙述了作者目睹一位街头艺人把一天收集的钱都捐给了慈善箱,这改变了作者对这位艺人的态度,最终作者把兜里所有的钱都捐给了慈善箱。
      【详情解析】
      1.考查名词词义辨析。句意:我口袋里有一些硬币,但我不会给他,我想他只会用这些钱来满足他对毒品或酒精的依赖。A. chclates巧克力;B. cins硬币;C. cigarettes香烟;D. drugs毒品。根据下文“drpped all the cins”可知,作者的袋里有一些硬币。故选B项。
      2.考查动词词义辨析。句意:他看上去就是那种人——年轻,衣衫褴褛。A. lked看;B. acted行动;C. sunded听起来;D. smelt闻。根据下文“yung and ragged.”可知,他看上去就是那种人——年轻,衣衫褴褛。故选A项。
      3.考查连词词义辨析。句意:但是我要把钱花在什么上呢?A. Thugh尽管;B. Fr因为;C. Therefre因此;D. But但是。前后句意为转折关系。故选D项。
      4.考查动词词义辨析。句意:然后我意识到,我没有权利仅仅因为他在街头卖艺就把自己置于他之上。A. declared宣称;B. expected期望;C. realized 意识到;D. guessed猜测。根据下文“I had n right t place myself abve him just because he was busking.”可知,这是作者意识到的。故选C项。
      5.考查名词词义辨析。句意:我停下来,把所有的硬币都扔进了他的帽子里。A. bx盒子;B. hat帽子;C. pcket兜;D. cunter柜台。根据上文“with a hat in frnt f him.”可知,作者把所有的硬币都扔进了他的帽子里。故选B项。
      6.考查名词词义辨析。句意:我看了一会儿,期待着从那一刻起会有什么东西出现—比如一种幸福或满足感。A. happiness幸福;B. sadness悲伤;C. lve爱;D. hate讨厌。根据下文“satisfactin”可知,此处应和satisfactin感情色彩一样,即一种幸福或满足感。故选A项。
      7.考查副词词义辨析。句意:我失望地走开了。A. Disappintedly失望地;B. Unfrtunately不幸运地;C. Cincidentally巧合地;D. Cmfrtably舒服地。根据上文“But nthing happened”可知,什么事也没有发生,即没有按照作者期待的发生,所以作者失望地走开了。故选A项。
      8.考查名词词义辨析。句意:那天结束时,我在下班回家的路上,我又看到了那个街头艺人,他正在收拾东西。A. mment时刻;B. break休息;C. day白天;D. event事件。根据上文“Yesterday”可知,那天结束时,作者在下班回家的路上。故选C项。
      9.考查形容词词义辨析。句意:在那里,他把所有的东西都倒进了一个为地震筹款活动募捐的盒子里。A. chief主要的;B. basic基本的;C. actual事实上的;D. ttal完全的,所有的。根据上文“pured”以及“cllecting fr an earthquake fund-raising event.”可知,他把所有的东西都倒进了一个为地震筹款活动募捐的盒子里。故选D项。
      10.考查动词词义辨析。句意:现在我把所有零钱都捐给了慈善箱,我很享受这种给予的感觉。A. missing想念;B. relaxing放松;C. dreaming梦想;D. giving给。根据下文“Nw I dnate any change”可知,作者把所有零钱都捐给了慈善箱,这是一种给与行为。故选D项。
      第二节(共 10 小题;每小题 1.5 分,共 15 分)
      阅读下列短文,根据短文内容填空。在未给提示词的空白处仅填写 1 个恰当 的单词,在给出提示词的空白处用括号内所给词的正确形式填空。请在答题卡指 定区域作答。
      A
      In 2023, 13.9 millin peple 11 (visit) the Spain’s Canary Islands—that’s six times mre than the number f peple wh actually live there. Lcals say they are nt 12 all turism because it creates jbs and mney, but they want their gvernment t put a limit n the number f turists. They think the gvernment shuld wrk ut hw many turists can be supprted, s that the Canaries can becme an example f 13 (sustain) turism.
      【参考答案】11.visited 12.against 13.sustainable
      【语篇解读】本文是一篇新闻报道,主要讲述了加那利群岛旅游业的发展现状、当地人的态度以及他们对可持续旅游业的期望。
      【详情解析】
      11.考查时态。句意:2023年,有1390万人参观了西班牙的加那利群岛,这是实际居住在那里的人数的六倍。由In 2023可知,句子时态是一般过去时,空格处用过去式,故填visited。
      12.考查介词。句意:当地人表示,他们并不反对所有的旅游业,因为它创造了就业机会和金钱,但他们希望政府限制游客的数量。由“because it creates jbs and mney”可知,句子表示“当地人表示,他们并不反对所有的旅游业”,空格处意为“反对”,用against,故填against。
      13.考查形容词。句意:他们认为政府应该计算出可以支持多少游客,这样加那利群岛就可以成为可持续旅游业的一个例子。空格处用形容词作定语,修饰名词turism,此处表示“可持续旅游业”,空格处意为“可持续的”,形容词是sustainable。故填sustainable。
      B
      Jia Ling’s new mvie YOLO tpped this year’s Spring Festival bx ffice. The mvie tells the stry f a jbless wman wh becmes a 14 (success) bxer after hard wrk. Thrugh this mvie, Jia wants 15 (express) the central idea f “lve yurself”. That is als the reasn 16 the English name f the mvie is Yu Only Live Once. T make the mvie mre inspiring, Jia first gained weight and then lst 50kg t shw a great change frm the past. She brings us nt nly laughter but als psitive energy.
      【参考答案】14.successful 15.t express 16.why
      【语篇解读】这是一篇说明文。短文介绍了电影《热辣滚烫》表现的主题。
      【详情解析】
      14.考查形容词。句意:这部电影讲述了一个失业的女人通过努力成为一名成功的拳击手的故事。形容词successful作定语,修饰名词。故填successful。
      15.考查不定式。句意:通过这部电影,贾想表达“爱自己”的中心思想。want t d sth。不定式短语作宾语。故填t express。
      16.考查定语从句。句意:这也是为什么这部电影的英文名字是Yu Only Live Once。先行词为reasn,作定语从句的原因状语,关系副词为why。故填why。
      C
      Rising gas csts 17 (inspire) a sudden increase in interest in carpls ver the past few years. Frming a shared ride is a great strategy fr sharing current gas csts. Sharing rides als means that the less the participants drive, the mre psitive effects it has 18 envirnment. When walking, biking, r public transprtatin isn’t an ptin, ride-sharing becmes a 19 (pwer) way t cut dwn n the miles driven. Mrever, ride-sharing 20 (intrduce) gd cmpany int what therwise might be lnely car trips. In carpls, neighbrs can meet, sharing stries and ideas.
      【参考答案】17.have inspired 18.n 19.pwerful 20.intrduces
      【语篇解读】本文是一篇说明文。文章主要介绍了过去几年里,由于汽油价格上涨,人们对拼车的兴趣突然增加。
      【详情解析】
      17.考查时态。句意:过去几年里,汽油价格上涨引发了人们对拼车的兴趣突然增加。由ver the past few years可知,句中应用现在完成时,主语是复数,助动词应用have,故填have inspired。
      18.考查介词。句意:共享乘车还意味着参与者驾驶的越少,对环境的积极影响就越大。it has是省略关系词引导的定语从句,修饰先行词effects,关系词在从句中作has的宾语,即构成短语have effects n,意为“对……有影响”, 故填n。
      19.考查形容词。句意:当步行、骑自行车或公共交通不是一种选择时,拼车就成为减少行驶里程的有效方法。此处应用形容词pwerful作定语,修饰名词way,故填pwerful。
      20.考查时态。句意:此外,拼车服务为原本孤独的自驾旅行带来了良好的陪伴。此处在句中作谓语,句子描述一般性事实,应用一般现在时,主语是ride-sharing,谓语动词应用三单形式,故填intrduces。
      第二部分 阅读理解(共两节,38 分)
      第一节(共 14 小题;每小题 2 分,共 28 分)
      阅读下列短文,从每题所给的 A 、B 、C 、D 四个选项中,选出最佳选项,并 在答题卡上将该项涂黑。
      A
      Creative teens with a passin fr strytelling may just find their calling in the exciting wrld f film. There are plenty f pprtunities in this industry, frm prducing t editing t directing t technical wrk. Curius abut whether film-making is the path fr yu? Thrugh these prgrams designed fr high schl students, yu can find ut.
      Summer Arts Institute
      This free fur-week prgram fr students in grades 10 thrugh 12 is nt t be missed. Participants (参与者) can majr in several creative fields, including film. Students selected fr the prgram wrk with prfessinal artists t build skills and gain hands-n experience. The prgram ends with an exhibitin f participants’ wrk.
      Cinematic Arts Prgram
      The ldest film schl encurages high schl students t learn abut the wrld f filmmaking, screenwriting, cmputer animatin, r the film/televisin business thrugh these six-week summer sessins. Students take real cllege-level curses.
      Teen Filmmaking Camps
      In summer film camps, students will write, sht, direct and edit their wn films. In this prgram designed fr teens with little t n film experience, students receive in-class instructin and take part in n-set prductin, learning all abut the exciting wrld f strytelling thrugh film. The prgram ends with a screening f the participants’ wrks.
      Museum f Media Teen Cuncil
      The MM Teen Cuncil is a tw-mnth jb develpment prgram fr teens interested in the media arts wh want a lk at hw gd films are brn and hw a media museum wrks. Participants help the museum shape its prgram fferings. They can build leadership skills and teamwrk. They als get real-wrld prject management experience by rganizing events like the museum’s Film Festival.
      21.Which prgram ffers cllege-level curses?
      A.Summer Arts Institute. B.Cinematic Arts Prgram.
      C.Teen Filmmaking Camps. D.Museum f Media Teen Cuncil.
      22.What will students f the MM Teen Cuncil get?
      A.A film directed by themselves. B.A free six-week summer camp.
      C.Chances f wrking with artists. D.Prject management experience.
      23.What is the shared gal f the fur prgrams?
      A.T seek lcal partners. B.T carry ut summer camps.
      C.T find ut creative high schlers. D.T help teens knw abut filmmaking.
      【参考答案】21.B 22.D 23.D
      【语篇解读】这是一篇应用文。文章介绍一些为高中生设计与电影制作有关的项目。
      【详情解析】
      21.细节理解题。由Cinematic Arts Prgram中“Students take real cllege-level curses.(学生们学习真正的大学水平的课程。)”可知,在Cinematic Arts Prgram中可以学习大学水平课程。故选B项。
      22.细节理解题。由Museum f Media Teen Cuncil中“The MM Teen Cuncil is a tw-mnth jb develpment prgram fr teens interested in the media arts wh want a lk at hw gd films are brn and hw a media museum wrks. Participants help the museum shape its prgram fferings. They can build leadership skills and teamwrk. They als get real-wrld prject management experience by rganizing events like the museum’s Film Festival.(MM Teen Cuncil是一个为期两个月的职业发展计划,面向对媒体艺术感兴趣的青少年,他们希望了解好电影是如何诞生的,以及媒体博物馆是如何运作的。参与者帮助博物馆制定计划。他们可以培养领导能力和团队合作。他们还可以通过组织博物馆电影节等活动获得现实世界的项目管理经验。)”可知,MM Teen Cuncil 的学生获得项目管理经验。故选D项。
      23.推理判断题。由文章第一段“Creative teens with a passin fr strytelling may just find their calling in the exciting wrld f film. There are plenty f pprtunities in this industry, frm prducing t editing t directing t technical wrk. Curius abut whether film-making is the path fr yu? Thrugh these prgrams designed fr high schl students, yu can find ut.(对讲故事充满热情的富有创造力的青少年可能会在激动人心的电影世界中找到自己的职业。这个行业有很多机会,从制作到剪辑,从导演到技术工作。想知道电影制作是否适合你吗?通过这些为高中生设计的课程,你可以找到答案。)”以及下文介绍的项目可知,下面四个项目都能帮助青少年了解电影制作。故选D项。
      B
      Andy rde slwly t schl, daydreaming abut the fishing trip his father had prmised. He was s absrbed in his thughts that he didn’t ntice anything arund him.
      He rde alng until a strange sund drew him t the present. He came t a stp and lked curiusly up t the heavens. What he saw shcked and terrified him. A huge swarm f bees filled the sky like a black clud and the buzzing mass seemed t be heading angrily twards him.
      With n time t waste, Andy sped ff in the ppsite directin, riding furiusly — but withut knwing hw t escape the swarm. With a rapidly beating heart and his legs pumping furiusly, he sped dwn the rugh rad. As the bees came clser, his panic increased. Andy knew that he was sensitive t bee stings (蜇). The last sting had landed him in hspital — and that was nly ne bee sting! He had been frced t stay in bed fr tw whle days. Suddenly, his father’s wrds came t him. “When yu are in a tight situatin, dn’t panic. Use yur brain and think yur way ut f it.”
      He saw smke rising frm the chimney f the Nelsn family hme n a nearby hill and remembered that bees dislike smke. Hwever, he realized he culdn’t reach the huse in time.
      Then, he sptted a small dam used by Mr. Nelsn t irrigate (灌溉) his garden. Withut hesitating, Andy jumped ff his bike and dived int the cl water, sinking belw the surface t escape the bees. When he finally came up fr air, the bees were gne. Exhausted, Andy climbed ut f the dam, struggled up the hill, and rang the Nelsns’ drbell. Mrs. Nelsn brught him inside and called his mther.
      Relieved, his mther said, “Yu’ll really need that fishing break t help yu recver. Thank gdness yu didn’t panic!” But Andy was already lst in his dream abut catching fish the next day.
      24.Why did Andy fail t ntice the swarm f bees earlier?
      A.He was lst in the thught f the fishing trip. B.He was ging fishing with his father.
      C.He was listening t a strange sund. D.He was riding t schl quickly.
      25.Why was Andy particularly afraid f the bees?
      A.He had never seen bees befre. B.He thught bees were a little bit pisnus.
      C.He was especially afraid f the small insects. D.He had been hspitalized frm a sting befre.
      26.Hw did Andy avid the bees in the end?
      A.He asked Mr. Nelsn fr help. B.He hid himself under the water.
      C.He rushed int the Nelsn huse. D.He rde ff in the ppsite directin.
      27.Which f the fllwing can best describe Andy’s escape frm the bees?
      A.N pains, n gains. B.Once bitten, twice shy.
      C.Where there is a will, there is a way. D.In time f danger, ne’s mind wrks fast.
      【参考答案】24.A 25.D 26.B 27.D
      【语篇解读】本文是一篇记叙文,主要讲述了Andy在上学的路上遇到了蜜蜂群,他怎样巧妙地避开了蜜蜂群的攻击。
      【详情解析】
      24.细节理解题。根据文章第一段“He was s absrbed in his thughts that he didn’t ntice anything arund him.”(他如此沉浸在自己的思考中,以至于他没有注意到他周围的任何事物。)可知,Andy没有注意到蜜蜂群是因为他在想着钓鱼的事情。故选A。
      25.细节理解题。根据文章第三段“Andy knew that he was sensitive t bee stings(蜇). The last sting had landed him in hspital—and that was nly ne bee sting!”(Andy知道他对蜜蜂蜇很敏感。上一次被蜇,他都被送到了医院——而那只是一次蜜蜂蜇!)可知,Andy特别害怕蜜蜂是因为他之前被蜜蜂蜇过,还被送到了医院。故选D。
      26.细节理解题。根据文章第五段“Withut hesitating, Andy jumped ff his bike and dived int the cl water, sinking belw the surface t escape the bees.”(没有犹豫,Andy跳下自行车,跳进凉水中,沉到水面下以逃避蜜蜂。)可知,Andy最后是通过跳进水里躲避蜜蜂的。故选B。
      27.推理判断题。根据文章第三段“Suddenly, his father’s wrds came t him. “When yu are in a tight situatin, dn’t panic. Use yur brain and think yur way ut f it.””(突然,他父亲的话浮现在他的脑海中。“当你处于困境时,不要惊慌。用你的大脑,想出解决问题的办法。”)可知,Andy在危险的时候,他的思维变得非常快,他想出了一个办法来避开蜜蜂。故选D。
      C
      Tyler Disn had just finished his night shift (夜班) when a call came acrss the radi. An apartment near the plice statin had caught fire and the dispatcher (调度员) reprted a 3-year-ld child trapped inside.
      Thugh firefighters were n the way, Tyler knew he culd get there sner. And s, the 25-year-ld plice fficer raced t the scene determined t help. “I must save this child at all csts,” he thught.
      When Tyler Disn arrived at the apartment building, he saw fire flames shting ut f the windws. The plice fficer gave n thught t his wn safety. Instead, he rushed int the flames.
      Rushing int the apartment filled with flames and thick, black smke. Tyler immediately began searching fr the child. The heat was unbearable but the brave fficer refused t give up until, at last, he lcated the child.
      Officer Disn raced ut with the 3-year-ld by in his arms, taking the child t his plice car. The brave her then drve t meet the ambulance (救护车) halfway s the by culd receive medical attentin as quickly as pssible.
      “If I hadn’t dne smething, that baby wuld have died,” Officer Disn explained. “His breathing was very shallw, and he wasn’t really respnding.”
      Officer Disn gt burned in his arm. Hwever, it didn’t matter t Tyler Disn. All he cared abut was saving the 3-year-ld. And thanks t his curage, the little by gt the help he needed and is ging t be just fine.
      “I’m s happy that baby is ding OK,” Tyler said. “I grew up in this twn, I want t prtect it always.”
      The call Tyler Disn received that day was unlike any ne he had ever experienced. Even s, when he arrived at the scene, Tyler’s past training and his deep desire t save lives tld him just what t d.
      28.What did Tyler Disn chse t d after he received the call?
      A.Call the ambulance.B.Jin the firefighters.
      C.Rush t the fire scene.D.Finish his night shift.
      29.The by’s life was finally saved because ______.
      A.he refused t give up hpe B.he received treatment in time
      C.Disn helped him get his breath back D.Disn wasted n time putting ut the fire
      30.What are the best wrds t describe Tyler Disn?
      A.Respnsible and hnest.B.Brave and adventurus.
      C.Curageus and selfless.D.Independent and humrus.
      【参考答案】28.C 29.B 30.C
      【语篇解读】这是一篇记叙文,25岁的警官Tyler Disn在准备下班时得知有一处公寓着火了,一个3岁的男童被困其中,他立刻驱车赶到火灾现场,不顾自身安危冲进着火的公寓楼,将男童及时救了出来。
      【详情解析】
      28.细节理解题。根据第二段中“Thugh firefighters were n the way, Tyler knew he culd get there sner. And s, the 25-year-ld plice fficer raced t the scene determined t help.(虽然消防员已经在路上了,但Tyler知道他可以更快到达那里。于是,这位25岁的警察迅速赶到现场,决心提供帮助)”可知,Tyler Disn在接到电话后选择赶往火灾现场,故选C。
      29.细节理解题。根据第五段中“The brave her then drve t meet the ambulance (救护车) halfway s the by culd receive medical attentin as quickly as pssible.(这位勇敢的英雄随后开车去接救护车,以便男孩能尽快接受治疗。)”和倒数第三段中“And thanks t his curage, the little by gt the help he needed and is ging t be just fine.(多亏了他的勇气,小男孩得到了他需要的帮助,很快就会好起来的)”可知,男孩最终被救是因为他得到了及时的治疗,故选B。
      30.推理判断题。根据第三段中“The plice fficer gave n thught t his wn safety. Instead, he rushed int the flames.(那个警察没有考虑到自己的安全。相反,他冲向了火焰)”和第四段中“The heat was unbearable but the brave fficer refused t give up(酷热难耐,但这位勇敢的军官拒绝放弃)”以及倒数第三段中“All he cared abut was saving the 3-year-ld.(他只想着救那个三岁的孩子)”可知,Tyler Disn勇敢无私,故选C。
      D
      Fr years, scientists have been trying t figure ut whether “brain wrkuts” such as puzzles (字谜) and nline cgnitive games culd strengthen ur minds and slw the prcess f aging.
      Nw, a study has fund that regularly attempting a crsswrd may help slw decline in sme peple with mild cgnitive impairment (障碍), an early stage f faltering memry that can smetimes prgress t dementia (痴呆症).
      While the study didn't investigate whether crsswrds benefit yunger adults wh are nt dealing with cgnitive decline, it suggests that keeping yur mind active as yu age may benefit yur brain. And the research ffers hpe t thse diagnsed with mild cgnitive impairment that they may be able t stave ff further declines in the memry, language prblems and decisin-making that are the hallmark f the cnditin.
      The American Academy f Neurlgy estimates that mild cgnitive impairment affects abut 8 percent f peple ages 65 t 69; 10 percent f peple ages 70 t 74; 15 percent f peple ages 75 t 79; 25 percent f thse ages 80 t 84; and abut 37 percent f peple 85 and lder.
      The research, which was funded by the Natinal Institute n Aging, recruited 107 adults ages 55 t 95 with mild cgnitive impairment. Fr 12 weeks, they were all asked t play ne f tw types f games, fur times a week—spending either 30 minutes n Lumsity, a ppular cgnitive training platfrm, r 30 minutes attempting a digital crsswrd. After 12 weeks, the participants were reevaluated and given "bster" dses f game play six mre times during the 78-week experiment.
      By the end f the study, participants were given standard assessments used t measure cgnitive decline, and friends and family reprted n their day-t-day functining. MRI scans als were used t measure brain vlume changes.
      Researchers fund that in key measurements—cgnitive decline scres, functinal skills and brain vlume changes—the regular crsswrd players fared better than the game players.
      The finding surprised the scientists behind the study wh had expected that challenging web-based brain games, which were specifically designed t bst cgnitive functin, wuld ffer the mst benefit.
      “Our study shws that in peple with mild cgnitive impairment, crsswrd puzzles beat the cmputerized games n multiple metrics, ” said Murali Draiswamy, a c-authr f the study. “S, if yu have mild cgnitive impairment, which is different frm nrmal aging, then the recmmendatin wuld be t keep yur brain active with crsswrd puzzles.”
      Peple with higher degrees f cgnitive impairment appeared t benefit the mst frm ding the crsswrd, which was designed t be a mderately difficult puzzle cmparable t the Thursday game.
      The study has limitatins. Sme f the participants may have just been mre familiar with crsswrds and that's why they respnded better t the puzzles than t Lumsity's cmputer games. Mre years f fllw-up als are needed t determine whether interventins such as crsswrd puzzles can “truly prevent dementia,” Draiswamy said.
      31.What des the underlined phrase "stave ff" in Paragraph 3 prbably mean?
      A.Prmte.B.Prevent.C.Experience.D.Cause.
      32.Paragraph 4 is written t_________.
      A.shw a cncerning cnditinB.cmpare different grups
      C.present real-life examplesD.prve an assumptin
      33.What can we learn frm the passage?
      A.One's degree f cgnitive impairment depends n hw ld he is.
      B.Slving crsswrd puzzles is a recmmendatin t elderly peple.
      C.The efficiency f puzzles in preventing dementia has been prved.
      D.Crsswrds' effects are linked t hw serius cgnitive impairment is.
      34.What makes the findings f the study far frm cnclusive?
      A.The lack f variables.B.The weaknesses f assessments.
      C.The insufficiency f time span.D.The subjects' preference fr games.
      【参考答案】31.B 32.A 33.D 34.C
      【语篇解读】本文是一篇说明文。文章介绍一项研究发现,定期尝试填字游戏可能有助于减缓一些轻度认知障碍患者的衰退。
      【详情解析】
      31.词句猜测题。根据划线词上文“And the research ffers hpe t thse diagnsed with mild cgnitive impairment (这项研究给那些被诊断患有轻度认知障碍的人带来了希望)”由此可推知下文they may be able t stave ff further declines in the memry意思是“他们可能能够避免记忆力、语言问题和决策能力的进一步下降”,可知stave ff意思是阻止,预防,和prevent同义,故选B。
      32.推理判断题。根据第四段“The American Academy f Neurlgy estimates that mild cgnitive impairment affects abut 8 percent f peple ages 65 t 69; 10 percent f peple ages 70 t 74; 15 percent f peple ages 75 t 79; 25 percent f thse ages 80 t 84; and abut 37 percent f peple 85 and lder. (美国神经病学学会(American Academy f Neurlgy)估计,在65岁至69岁的人群中,约有8%的人患有轻度认知障碍;70 - 74岁的人占10%;15%的人年龄在75到79岁之间;年龄在80到84岁之间的人占25%;大约37%的85岁及以上的人。)”和第五段“The research, which was funded by the Natinal Institute n Aging, recruited 107 adults ages 55 t 95 with mild cgnitive impairment. (这项研究由美国国家老龄研究所(Natinal Institute n Aging)资助,招募了107名年龄在55岁至95岁之间、患有轻度认知障碍的成年人。)”可推知写第四段是为了说明研究对象的相关情况,故选A。
      33.推理判断题。根据倒数第三段“‘Our study shws that in peple with mild cgnitive impairment, crsswrd puzzles beat the cmputerized games n multiple metrics, ’said Murali Draiswamy, a c-authr f the study. (‘我们的研究表明,在轻度认知障碍的人群中,填字游戏在多个指标上都胜过电脑游戏,’该研究的合著者穆拉利·多雷斯瓦米(Murali Draiswamy)说。)”可推知填字游戏的效果与认知障碍的严重程度有关。故选D。
      34.细节理解题。根据最后一段“Mre years f fllw-up als are needed t determine whether interventins such as crsswrd puzzles can “truly prevent dementia,” Draiswamy said. (Draiswamy说,还需要更多年的随访来确定填字游戏等干预措施是否能“真正预防痴呆”。)”可知还需要更多年的随访来确定填字游戏等干预措施是否能“真正预防痴呆”,也就是时间不足,故选C。
      第二节(共 5 小题;每小题 2 分,共 10 分)
      根据短文内容,从短文后的七个选项中选出能填入空白处的最佳选项,并在答题卡上将该项涂黑。选项中有两项为多余选项。
      The mment any birdwatcher spts a striking and unfamiliar bird, the first thing they d is t pull ut a phne and identify the species. This suggests curisity is all abut acting nw. It drives us t find answers as sn as pssible. The impatience fr answers mirrrs what psychlgists think is a main functin f curisity: t reduce uncertainty. 35 In a recent study, scientists have fund that it can als inspire mre patience, setting peple up fr thse mments f discvery.
      They asked mre than 2,000 peple aged 19 t 76 years t watch a series f shrt vides. Each vide started with a blank(空白的) screen. 36 While the participants watched each vide, the scientists wuld ask them hw curius they were abut what the drawing wuld becme. They als made guesses abut what the drawing was ging t turn int and hw much jy r annyance they felt. Interestingly, when participants were mre curius, they were mre likely t cntinue watching. 37 The experiment als revealed that as peple watched the vide, curisity wuld change acrss the jurney. Yet regardless f hw curisity changed, peple with greater curisity tend t engage in the prcess.
      38 First, it underlines the cmplexity f curisity, pening new paths fr research t explre its varieties. It als highlights the significance f engaging with uncertainty: Having t cnsider and predict answers can imprve learning and memry, and curisity can prmte brain states that help us stre new infrmatin. Learning new things can be challenging. 39
      A.But this picture f curisity is incmplete.
      B.Hwever, curisity makes peple eager fr knwledge.
      C.The pssible effects f the research are really impressive.
      D.S when uncertainty was greatest, curisity was experienced with jy.
      E.A line wuld then appear and mve arund, gradually taking a shape.
      F.In ther wrds, higher curisity mtivated peple t slw dwn and be patient.
      G.Hwever, making gd use f curisity can help us enjy the prcess f learning.
      【参考答案】35.A 36.E 37.F 38.C 39.G
      【语篇解读】本文为一篇说明文。文章介绍了一项关于好奇心的研究,它强调了好奇心的复杂性。好奇心可以促进大脑状态,帮助我们储存新信息。我们要充分利用好奇心可以帮助我们享受学习的过程。
      【详情解析】
      35.根据上文“The mment any birdwatcher spts a striking and unfamiliar bird, the first thing they d is t pull ut a phne and identify the species. This suggests curisity is all abut acting nw. It drives us t find answers as sn as pssible. The impatience fr answers mirrrs what psychlgists think is a main functin f curisity: t reduce uncertainty. (任何观鸟者一旦发现一只令人震惊的陌生鸟,他们要做的第一件事就是拿出手机,识别它的种类。这表明好奇心就是现在就行动。它驱使我们尽快找到答案。对答案的不耐烦反映了心理学家认为好奇心的主要功能:减少不确定性。)”可知,空格处需要进一步说明好奇心,总结尽快找到答案存在的缺点。选项A. But this picture f curisity is incmplete. (但这种好奇心的图景是不完整的。)与上文形成转折关系;能够承接上文。故选A。
      36.根据上文“Each vide started with a blank(空白的) screen. (每个视频都以空白屏幕开始。)”以及下文“While the participants watched each vide, the scientists wuld ask them hw curius they were abut what the drawing wuld becme. (当参与者观看每个视频时,科学家会问他们对画出来的东西有多好奇。)”可知,空格处应说明的是视频接下来播放的内容。选项E. A line wuld then appear and mve arund, gradually taking a shape. (然后会出现一条线并四处移动,逐渐形成形状。)说明的是接下来的内容,选项中的then与started with相呼应,能够承上启下。故选E。
      37.根据上文“Interestingly, when participants were mre curius, they were mre likely t cntinue watching. (有趣的是,当参与者更好奇时,他们更有可能继续观看。)”以及下文“The experiment als revealed that as peple watched the vide, curisity wuld change acrss the jurney. Yet regardless f hw curisity changed, peple with greater curisity tend t engage in the prcess. (实验还显示,当人们观看视频时,好奇心会在整个过程中发生变化。然而,不管好奇心如何变化,好奇心更强的人往往会参与到这个过程中来。)”可知,空格处继续说明好奇心对于人们的作用。选项F. In ther wrds, higher curisity mtivated peple t slw dwn and be patient. (换句话说,更高的好奇心促使人们放慢脚步,保持耐心。)中的“放慢脚步,保持耐心”与上文中的“他们可能继续观看”相呼应;且与下文中“好奇心更强的人往往会参与到这个过程中来”相呼应;能够承上启下。故选F。
      38.根据下文“First, it underlines the cmplexity f curisity, pening new paths fr research t explre its varieties. It als highlights the significance f engaging with uncertainty: Having t cnsider and predict answers can imprve learning and memry, and curisity can prmte brain states that help us stre new infrmatin. (首先,它强调了好奇心的复杂性,为探索好奇心的多样性开辟了新的研究途径。它还强调了与不确定性接触的重要性:必须考虑和预测答案可以提高学习和记忆能力,好奇心可以促进大脑状态,帮助我们储存新信息。)”可知,空格处需要填入主题句,说明的是研究的影响作用。选项C. The pssible effects f the research are really impressive. (这项研究可能产生的影响确实令人印象深刻。),说明的是这些研究给人深刻的影响,能够作为本段的主题句,引出下文。故选C。
      39.根据上文“Learning new things can be challenging. (学习新事物是很有挑战性的。)”以及本文的主题好奇心,可知,空格处需要进一步说明学习与好奇心的关系。选项G. Hwever, making gd use f curisity can help us enjy the prcess f learning. (然而,充分利用好奇心可以帮助我们享受学习的过程。)说明的是如何利用好奇心来学习,上文中的“Learning new things”与“the prcess f learning”相呼应;与上文形成转折关系,选项G能够承接上文,总结全文。故选G。
      第三部分 书面表达(共两节,32 分)
      第一节 (共 4 小题; 第 40、41 题各 2 分, 第 42 题 3 分, 第 43 题 5 分, 共 12 分)
      阅读下面短文,根据题目要求用英文回答问题。请在答题卡指定区域作答。
      The Land f Smiles: A Beginners Guide t Etiquette (礼仪) in Thailand
      T: JhnnyBy0303@htmail.cm
      Sender: Farang555@gmail.cm
      Subject: RE: I’m cming t Thailand! ! !
      Hey Jhnny!
      Great news abut yur visit t Thailand. I shall rll ut the red carpet fr yur arrival! I’m still having a great time here. It’s difficult t wrk in this heat, but the peple here are s kind, and life is generally quite relaxed, s it beats anther rainy winter in Sctland. Abut yur questins:
      1. Yes, yu shuld learn a little bit f Thai if yu can! It’s nt an easy language t speak r read, but a little effrt will g a lng way. Thais are really respectful peple. When they greet yu, they’ll usually put bth f their hands tgether, and bw their head a little bit. If anyne des it t yu, it’s very imprtant that yu d it back.
      2. Yes, the fd is spicy! But it’s s delicius. Thais use a lt f extic ingredients like ccnut, lemngrass, and lime leaves when they’re cking, s yu get sme really rich flavurs. Actually, I think I never want t eat British fd again after living here! Dn’t wrry—yu’re ging t lve it, and it’s cheap t!
      3. Yes, there are a few things t be aware f. Firstly, Thais lk at the head as being sacred, s dn’t g arund patting peple n the head, nt even kids. The head is the highest part f the bdy, and the feet are the lwest, s guess what? Dn’t d things with yur feet. I knw it sunds stupid, but just be careful that yu’re nt pinting yur feet at peple r kicking them t get their attentin r anything like that, and definitely d nt put yur feet up n tables r chairs—it will be cnsidered very rude.
      I think it’s very imprtant t remember that Thais lve their ryal family t, s yu shuld be respectful twards that. Once, my friend and I were visiting Bangkk, and he drpped a cin, I stamped n it t stp it rlling, and sme peple seemed quite angry, and we culdn’t wrk ut why. A htel staff explained t us: Putting my ft n the cin was like stamping n a picture f the king! We tld the htel staff hw srry we were. I think it’s really imprtant t be aware f these things that might mean a lt t ther peple even thugh yu wuld never think f them yurself.
      Anyway, dn’t wrry t much. Just be plite and respectful. Yu’ll have a great time here.
      Lking frward t seeing yu in the Land f Smiles!
      Archie
      40.What des the writer feel abut Thailand?

      41.Accrding t the third answer in Archie’s email, please write dwn the questin that Jhnny might ask.

      42.Please decide which part is false in the fllwing statement, then underline it and explain why.
      Sme Thais seemed quite angry when seeing the writer use his ft t stp the cin rlling because it wuldn’t wrk.

      43.Suppse Jhnny is cming t China. He is curius abut etiquette in China and asks yu fr help. Please write 1 r 2 tips fr him. (In abut 40 wrds)

      【参考答案】
      40. He feels that the peple are friendly and life is relaxed there.
      41.Are there any items that require special attentin in Thailand? What are they?
      42.Sme Thais seemed quite angry when seeing the writer use his ft t stp the cin rlling because it wuldn’t wrk.
      The underlined part is false, because putting ne’s ft n the cin was like stamping n a picture f the king, and they lve their ryal family.
      43.Nw let me tell yu smething abut etiquette in China. When eating, everyne shuld mve their chpsticks tgether. Dn’t pick up yur chpsticks first and eat n yur wn. Dn’t babble r make strange nises when eating and dn’t speak with yur muth full f fd.
      【语篇解读】这是一篇应用文。作者在信中为朋友本文为朋友介绍了有关泰国的语言、饮食和习俗的一些问题。
      【详情解析】
      40.考查细节理解。根据第一段中“I’m still having a great time here. It’s difficult t wrk in this heat, but the peple here are s kind, and life is generally quite relaxed, s it beats anther rainy winter in Sctland. (我在这里仍然过得很愉快。在这么热的天气里工作很困难,但这里的人很友善,生活一般都很轻松,所以这比苏格兰又一个多雨的冬天要好。)”可知,作者感觉泰国人民友善,生活轻松。故答案为He feels that the peple are friendly and life is relaxed there.
      41.考查推理判断。根据第三个回答中“Yes, there are a few things t be aware f. (是的,有几件事需要注意。)”可知,Jhnny可能会问的问题是:在泰国是不是有些需要特别注意的,都有哪些?故答案为Are there any items that require special attentin in Thailand? What are they?
      42.考查细节理解。根据倒数第三段中“I think it’s very imprtant t remember that Thais lve their ryal family t, s yu shuld be respectful twards that. (我认为重要的是要记住泰国人也爱他们的王室,所以你应该尊重他们。)”和“Once, my friend and I were visiting Bangkk, and he drpped a cin, I stamped n it t stp it rlling, and sme peple seemed quite angry, and we culdn’t wrk ut why. A htel staff explained t us: Putting my ft n the cin was like stamping n a picture f the king! (有一次,我和朋友去曼谷旅游,他掉了一枚硬币,我踩着它不让它滚,一些人看起来很生气,我们不知道为什么。一位酒店工作人员向我们解释说:把我的脚踩在硬币上就像踩在国王的画像上一样!我们向酒店员工表示了歉意。)”可知,当看到作者用脚阻止硬币滚动时,一些泰国人似乎很生气,是因为脚踩在硬币上就像踩在国王的画像上一样,他们爱他们的王室。故答案为Sme Thais seemed quite angry when seeing the writer use his ft t stp the cin rlling because it wuldn’t wrk. The underlined part is false, because putting ne’s ft n the cin was like stamping n a picture f the king, and they lve their ryal family.
      43.考查阅读写作。阅读可知,本文为朋友介绍了有关泰国的语言、饮食和习俗。按要求给Jhnny写1 - 2条有关中国礼仪的建议。故答案为Nw let me tell yu smething abut etiquette in China. When eating, everyne shuld mve their chpsticks tgether. Dn’t pick up yur chpsticks first and eat n yur wn. Dn’t babble r make strange nises when eating and dn’t speak with yur muth full f fd.
      第二节 (20 分)
      假设你是红星中学高一学生李华,你的英国笔友 Jack 暑假期间要来北京旅游,想请你做他的向导。请你用英文给他写一封电子邮件,内容包括:
      1.愿意做他的向导;
      2.推荐他去故宫博物院和长城并说明理由。
      注意:1. 词数不少于50;
      2.邮件的开头和结尾已为你写好,不计入总词数。
      Dear Jack,
      _______________________________________________________________________________________________________________________________________________________________________________________________________________________________________________________________________________________________________________________________________________________________________________________________________________________________________________________________________
      Yurs,
      Li Hua
      【参考答案】
      Dear Jack,
      I’m glad that yu’ve asked me t be yur guide during yur summer vacatin travelling in Beijng.
      It is my pleasure t shw yu arund ur capital city. There are many places f interest in Beijing, and I strngly recmmend yu the Palace Museum, the largest ancient palace grup in the wrld. It is beautifully made up f palaces, temples, gardens and lakes. After visiting it, yu will learn mre abut Chinese histry and culture. Besides, the Great Wall, which has undergne nature fr thusands f years, is anther must-see sight. It is nt nly a famus landscape, but als ne f the wnders in the wrld. I’m sure yu will be amazed by these places. Please d let me knw if yu have any specific travel plans.
      I’m lking frward t yur early arrival.
      Yurs,
      Li Hua
      【语篇解读】本篇书面表达属于应用文,要求考生用英文给暑假期间要来北京旅游英国笔友Jack 写一封电子邮件。内容包括:愿意做他的向导以及推荐他去故宫博物院和长城并说明理由。
      【详解】1.词汇积累
      高兴的:glad→delighted
      很多:many→plenty f
      而且:besides→mrever
      著名的:famus→renwned
      2.句式拓展
      简单句变复合句
      原句:After visiting it, yu will learn mre abut Chinese histry and culture.
      拓展句:After yu visit it, yu will learn mre abut Chinese histry and culture.
      【点睛】【高分句型1】 I’m glad that yu’ve asked me t be yur guide during yur summer vacatin travelling in Beijng. (运用that引导的状语从句)
      【高分句型2】 Besides, the Great Wall, which has undergne nature fr thusands f years, is anther must-see sight.(运用了which引导的非限制性定语从句)

      英语朗读宝

      相关试卷 更多

      资料下载及使用帮助
      版权申诉
      • 1.电子资料成功下载后不支持退换,如发现资料有内容错误问题请联系客服,如若属实,我们会补偿您的损失
      • 2.压缩包下载后请先用软件解压,再使用对应软件打开;软件版本较低时请及时更新
      • 3.资料下载成功后可在60天以内免费重复下载
      版权申诉
      若您为此资料的原创作者,认为该资料内容侵犯了您的知识产权,请扫码添加我们的相关工作人员,我们尽可能的保护您的合法权益。
      入驻教习网,可获得资源免费推广曝光,还可获得多重现金奖励,申请 精品资源制作, 工作室入驻。
      版权申诉二维码
      期末专区
      • 精品推荐
      • 所属专辑15份
      欢迎来到教习网
      • 900万优选资源,让备课更轻松
      • 600万优选试题,支持自由组卷
      • 高质量可编辑,日均更新2000+
      • 百万教师选择,专业更值得信赖
      微信扫码注册
      手机号注册
      手机号码

      手机号格式错误

      手机验证码 获取验证码 获取验证码

      手机验证码已经成功发送,5分钟内有效

      设置密码

      6-20个字符,数字、字母或符号

      注册即视为同意教习网「注册协议」「隐私条款」
      QQ注册
      手机号注册
      微信注册

      注册成功

      返回
      顶部
      学业水平 高考一轮 高考二轮 高考真题 精选专题 初中月考 教师福利
      添加客服微信 获取1对1服务
      微信扫描添加客服
      Baidu
      map