搜索
      上传资料 赚现金
      点击图片退出全屏预览

      03(江西专用)-备战2025年中考生物模拟卷(原卷版+解析版)

      • 420.17 KB
      • 2025-06-18 15:16:26
      • 61
      • 0
      • 教习网2373707
      加入资料篮
      立即下载
      查看完整配套(共3份)
      包含资料(3份) 收起列表
      练习
      卷03(江西专用)(解析版).docx
      预览
      练习
      卷03(江西专用)(考试版).docx
      预览
      练习
      卷03(江西专用)(参考答案).docx
      预览
      正在预览:卷03(江西专用)(解析版).docx
      卷03(江西专用)(解析版)第1页
      点击全屏预览
      1/17
      卷03(江西专用)(解析版)第2页
      点击全屏预览
      2/17
      卷03(江西专用)(解析版)第3页
      点击全屏预览
      3/17
      卷03(江西专用)(考试版)第1页
      点击全屏预览
      1/7
      卷03(江西专用)(考试版)第2页
      点击全屏预览
      2/7
      卷03(江西专用)(考试版)第3页
      点击全屏预览
      3/7
      卷03(江西专用)(参考答案)第1页
      点击全屏预览
      1/2
      还剩14页未读, 继续阅读

      03(江西专用)-备战2025年中考生物模拟卷(原卷版+解析版)

      展开

      这是一份03(江西专用)-备战2025年中考生物模拟卷(原卷版+解析版),文件包含卷03江西专用解析版docx、卷03江西专用考试版docx、卷03江西专用参考答案docx等3份试卷配套教学资源,其中试卷共26页, 欢迎下载使用。
      1.答卷前,考生务必将自己的姓名、准考证号填写在答题卡上。
      2.回答第Ⅰ卷时,选出每小题答案后,用2B铅笔把答题卡上对应题目的答案标号涂黑。如需改动,用橡皮擦干净后,再选涂其他答案标号。写在本试卷上无效。
      3.回答第Ⅱ卷时,将答案写在答题卡上。写在本试卷上无效。
      4.考试结束后,将本试卷和答题卡一并交回。
      一、单项选择题(本大题共20小题,每小题1分,共20分)
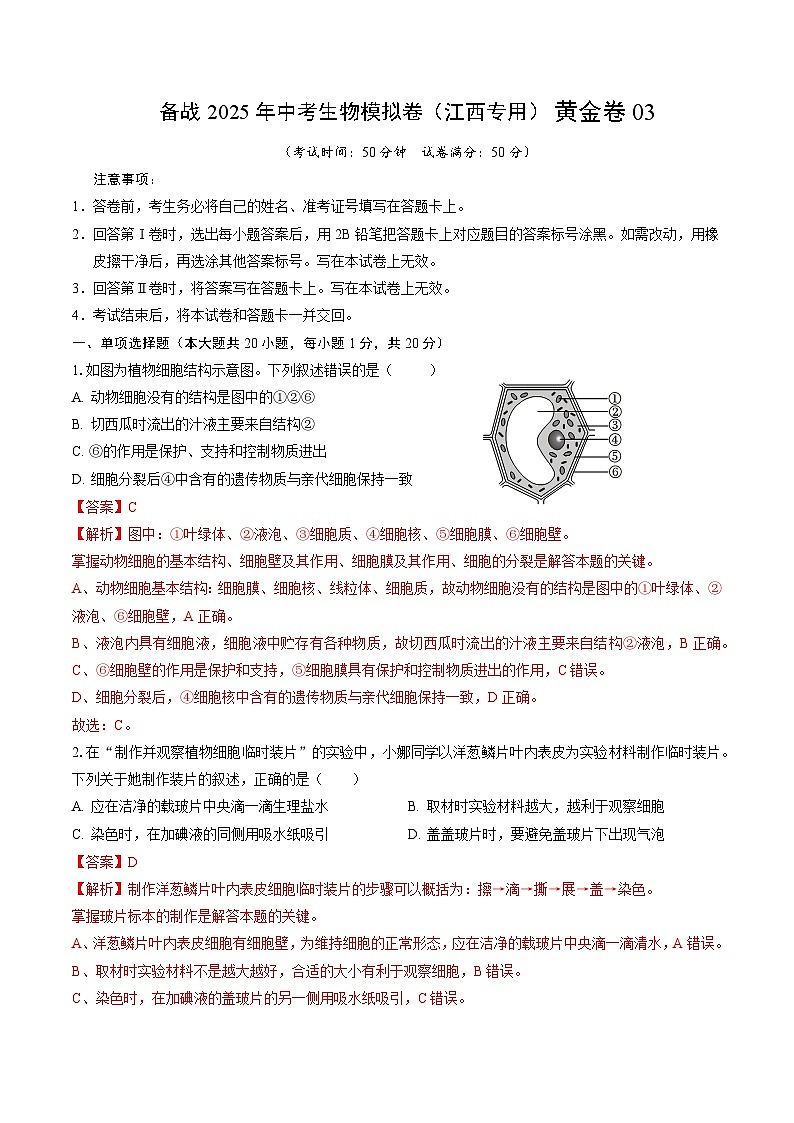
      1.如图为植物细胞结构示意图。下列叙述错误的是( )
      A. 动物细胞没有的结构是图中的①②⑥
      B. 切西瓜时流出的汁液主要来自结构②
      C. ⑥的作用是保护、支持和控制物质进出
      D. 细胞分裂后④中含有的遗传物质与亲代细胞保持一致
      2.在“制作并观察植物细胞临时装片”的实验中,小娜同学以洋葱鳞片叶内表皮为实验材料制作临时装片。下列关于她制作装片的叙述,正确的是( )
      A. 应在洁净的载玻片中央滴一滴生理盐水B. 取材时实验材料越大,越利于观察细胞
      C. 染色时,在加碘液的同侧用吸水纸吸引D. 盖盖玻片时,要避免盖玻片下出现气泡
      3.如图是显微镜下观察到的一个根毛细胞,该细胞在载玻片上的实际情况是( )
      A.
      B.
      C.
      D.
      4.下列做法中与倡导的“低碳生活”不相符的是( )
      A. 植树造林,保护森林B. 将垃圾分类回收,合理利用
      C. 出门就餐使用一次性木筷D. 尽量乘坐公共汽车或骑自行车出行
      5.“参差荇菜,左右流之。”荇菜属于水生植物,茎多分枝,着生不定根,花金黄色,果实为蒴果,种子边缘具纤毛。该植物属于( )
      A. 被子植物B. 裸子植物C. 蕨类植物D. 苔藓植物
      6.在学习过程中,写流程图归纳知识是我们常用的方法。下列相关流程错误的是( )
      A. 麋鹿的结构层次:细胞→组织→器官→系统→个体
      B. 人从生命诞生到出生的过程:受精卵→胚胎→胎儿→婴儿
      C. “螳螂捕蝉,黄雀在后”中蕴含的食物链:植物→蝉→螳螂→黄雀
      D. 酿制酒酿:自来水冲洗糯米→加入甜酒曲→蒸熟糯米→适宜温度下发酵
      7.各种动物都有其自身的形态结构和生理功能。下列动物与其特征匹配错误的是( )
      A. 草履虫——依靠纤毛运动B. 螃蟹——体表有坚硬的外骨骼
      C. 大黄鱼——用肺呼吸D. 家鸽——身体呈流线型
      8.某研究小组利用如图装置进行无土栽培的实践探索。下列叙述错误的是( )
      A. 用充气泵向培养液中通入空气,有利于植株根的呼吸
      B. 在泡沫板上按合理的间距固定植株,有利于植株充分接受光照
      C. 幼苗移栽定植初期,给植株适当遮阴可抑制其蒸腾作用防止萎蔫
      D. 同种植物在不同生长发育期,定期更换的培养液成分及比例不变
      9.2024年5月,科研人员发现了一只外形奇特的阳彩臂金龟。下列昆虫与其亲缘关系最近的是( )
      A. 玉带凤蝶B. 金环胡蜂C. 白星花金龟D. 格彩臂金龟
      10.打乒乓球时,随着球由远及近的移动,运动员始终能看清球的位置,主要是因为( )
      A. 晶状体的凸度可以调节B. 视网膜可以前后调节
      C. 玻璃体的大小可以调节D. 瞳孔的大小可以调节
      11.为避免药物对胃产生刺激,制药厂常把药物封装在淀粉制成的胶囊中给人服用。根据淀粉在消化道内的消化情况分析,其原理是( )
      A. 胃能消化淀粉,药物慢慢渗出B. 淀粉在口腔初步消化,便于吞咽
      C. 胃不能消化淀粉,胶囊经胃进入小肠D. 淀粉在胃里消化,便于药物快速吸收
      12.某生物兴趣小组利用硬纸板(代表骨)、适当长度的松紧带(代表肌肉)和几个工字钉(代表关节),制作肌肉牵动骨运动的模型,箭头表示前臂运动的方向。下列能正确模拟屈肘动作的是( )
      A. B. C. D.
      13.“梁上有双燕,翩翩雄与雌”描写了生物繁育的景象。下列有关叙述错误的是( )
      A. 青蛙的受精过程是在水中进行的
      B. 家蚕的发育过程属于完全变态发育
      C. 燕子发育的起点是从受精卵开始的
      D. 蝗虫的发育过程经过卵、若虫、蛹、成虫四个时期
      14.如果用如图表示细胞核、染色体、DNA和基因之间的关系,下列有关叙述不正确的是( )
      A. DNA分子主要存在于④中
      B. 基因是包含遗传信息的②片段
      C. 体细胞中①的数目与染色体的数目相等
      D. ③是由DNA和蛋白质两种物质组成的
      15.细菌和真菌都是我们身边无处不在的微生物,它们大多个体微小,但也有一定的差异。下列对图1和图2两种微生物的叙述,错误的是( )
      A. 图1通过分裂生殖,图2通过孢子生殖B. 图1的细胞有细胞壁,图2的细胞无细胞壁
      C. 图1和制作酸奶用的乳酸菌都是原核生物D. 图2和制作米酒用的酵母菌都是真核生物
      16.2024年5月22日,国际生物多样性日宣传活动在海南省五指山市举行。今年生物多样性日的主题是“生物多样性,你我共参与”。下列关于保护生物多样性做法错误的是( )
      A. 用人工养殖、栽培和繁殖的方法抢救濒危物种B. 大力开展植树造林活动,增加绿化面积
      C. 为丰富本地区生物多样性,随意引入外来物种D. 建立自然保护区,保护野生动植物
      17.下列关于生命起源和生物进化的叙述中,错误的是( )
      A. 原始大气中含有甲烷、氨、氧气和水蒸气等
      B. 化石是保存在地层中的古生物的遗体、遗物和遗迹
      C. 达尔文提出了生物进化的自然选择学说
      D. 脑容量的逐渐增加是人类进化过程中最显著的变化之一
      18.人体的免疫系统可抵抗能引起疾病的微生物、异己物质等,对防御疾病、维护健康具有十分重要的作用。人体对病原体侵害的防御共设置了“三道防线”,下列属于人体免疫第三道防线的是( )
      A. 皮肤和腔道黏膜B. 体液中的杀菌物质C. 体液中的吞噬细胞D. 免疫器官和免疫细胞
      19.如图是某感冒药说明书的部分内容,请你依据说明书的信息,判断下列说法错误的是( )
      A. 该药是非处方药,不需要凭医生处方购买B. 用药前需关注该药的生产日期及有效期
      C. 该药可用于治疗外感风寒引起的头痛发热D. 感冒后想快点好,一次可服用6粒
      20.青春期的男孩和女孩,生理和心理都会发生明显的变化。下列做法不利于青少年健康度过青春期的是( )
      A. 主动学习青春期有关知识B. 挑食、厌食或暴饮暴食
      C. 积极参加各种文体活动D. 人际交往中做到自尊、自爱
      二、综合题(本大题共5小题,每空1分,共30分)
      21.(6分)近年来,我国积极推进生态文明建设和生物多样性保护,如实施生物多样性调查监测,完善外来入侵物种名录和管理制度等。根据材料回答下列问题:
      资料一:2024年湖南省公布了生物多样性资源调查结果,共发现陆生脊椎动物33目143科846种、维管束植物227科1415属6296种、大型真菌2目96科773种。其中有11个物种为全球首次发现,包括3种两栖动物、5种植物和3种真菌。
      资料二:2021年至2023年,湖南省对森林、草原、湿地生态系统进行普查,共发现外来入侵物种169种。其中,松材线虫(主要寄生在松树内)为高危险入侵物种,加拿大一枝黄花、福寿螺、红火蚁等26种动植物为中风险入侵物种。防控外来物种入侵和危害要做到“早发现、早预警、早治理”。
      资料三:海关是国门生物安全的第一道防线。按照相关规定,除了犬、猫等伴侣动物外,包括所有的哺乳动物、鸟类、鱼类、两栖类、爬行类、昆虫类和其它无脊椎动物等禁止携带、邮寄入境。
      (1)在湖南省生物多样性资源调查中,最基本的分类单位是____。在脊椎动物类群中,进行变态发育的是______动物。
      (2)相关部门发现松材线虫后,应加强对______生态系统的防控。福寿螺一般不采用化学防治,因为化学药剂会污染环境,并通过_______不断积累,最终危害人类健康。在拔除加拿大一枝黄花时要注意将地下根状茎清除干净,以避免加拿大一枝黄花通过______生殖的方式再生。
      (3)近年来存在不法分子携带“异宠”(如蜘蛛、鹦鹉等)非法入境的现象。非法入境的“异宠”可能造成的危害有哪些?____________________。
      22.(7分)跳绳是初中学考体育选考项目之一。请据图回答下列问题。(图中序号表示器官或结构,字母表示系统)
      (1)同学们听到下课铃声,纷纷拿着跳绳来到操场。这种反应属中 ______反射。
      (2)食物中的 ______是跳绳所需能量的主要来源,该物质在图中的 ______(填序号)被最终消化。营养物质被吸收后通过图中的 ______(填字母)运输到各组织细胞。
      (3)图中的②是 ______,它能够缓冲跳绳时产生的震动,避免运动损伤。
      (4)同学们在运动后及时补充的水分,有一部分在⑤内参与形成原尿,原尿再通过⑥的 ______作用形成尿液。
      (5)跳绳活动是人体各系统在神经调节和 ______调节下,相互联系和协调,共同完成的。
      23.(6分)静原鸡(别名静宁鸡、固原鸡)蛋肉兼用,是甘宁两地的地方鸡种,被收入国家重点保护品种名录。在饲养过程中需格外注意疫病防控,严格按照疫苗说明书进行免疫接种,定期对鸡舍进行消杀,若发现病鸡应及时处理。
      (1)静原鸡的鸡冠有玫瑰冠和单冠,由一对基因(R、r)控制。为确定鸡冠的遗传特点,研究人员进行了下表所示的实验。分析下表,可判断出静原鸡的单冠是______性状(填“显性”或“隐性”),组别3中子代玫瑰冠的基因组成是______。
      (2)雌性静原鸡体细胞中有39对染色体,其卵细胞中染色体数目是______条。
      (3)受精鸡卵中,将来能发育成雏鸡的结构是______。
      (4)给静原鸡接种“新城疫病毒灭活疫苗”可使其产生相应的抗体来抵御新城疫病毒,这种后天获得的免疫类型是________免疫。从传染病的预防措施来看,定期对鸡舍进行消杀属于________________ 。
      24.(5分)下图为蚕豆植株叶片在适宜环境条件下的某种生理活动简图,其中①、②、③分别表示相应的物质。据图回答。
      (1)若①、②分别表示氧气和二氧化碳,则此生理过程可以表示蚕豆叶肉细胞中的________作用。
      (2)若①、②、③分别表示二氧化碳、氧气、有机物(淀粉),则此生理过程可以表示蚕豆叶肉细胞中的_____作用。在此过程中能量形式的转换是由光能转变成贮存在中__________的化学能。
      (3)进入叶片中的水,大部分都通过蒸腾作用散失到大气中。此生理过程对植物的意义一方面降低叶表面温度,防止因气温过高被灼伤,另一方面________________________________________。
      (4)请运用植物生理活动的相关知识,尝试分析新疆哈密瓜特别甜的原因______________________________。
      25.(6分)某生物兴趣小组的同学通过探究水在枣树内的运输路径,合作完成了“一滴水在枣树内的旅行”记录。以下为部分观察记录。
      (1)【第一站】根——水的吸收:枣树像一台高效运转的“抽水机”,根源源不断地吸收土壤中的水。根尖成熟区表皮细胞向外凸起形成根毛,增大了吸收水的面积。
      (2)【第二站】茎——水的运输:枣树吸收的水和“搭便车”的无机盐顺着一条条中空的管道,由根运输到茎,再运输到枣树的其他器官。这里“中空的管道”是指______,能使枣树“硕果累累”的无机盐主要是______(填字母)。
      A.含氮的无机盐 B.含磷的无机盐 C.含钾的无机盐 D.含硼的无机盐
      (3)【第三站】叶——水的散失:旅行到枣树叶的水,绝大部分通过______作用以水蒸气的形式由气孔散失到大气中。
      (4)部分水在旅行途中参与了各种生命活动,经过时间的积累,红枣挂满枝头。为探究影响采摘后鲜枣保存时间的因素,该小组同学采摘一批鲜枣进行了实验。
      (注:鲜枣在100℃清水中浸泡2秒既能杀灭表皮上的大部分微生物,又不破坏表皮活性。)
      ①本实验在实施过程中选取了同一品种、大小相近、成熟程度相同的鲜枣,并保证其他条件相同,这样做的目的是控制______________________。
      ②为探究保存温度对保存时间的影响,应选择________两组进行对照实验(填组别序号)。
      ③关于食品保存,请提出一条合理的措施:____________________________________。昆虫纲
      鳞翅目
      膜翅目
      鞘翅目
      凤蝶科
      胡蜂科
      花金龟科
      臂金龟科
      凤蝶属
      胡蜂属
      星花金龟属
      彩臂金龟属
      玉带凤蝶
      金环胡蜂
      白星花金龟
      阳彩臂金龟
      格彩臂金龟
      感冒软胶囊说明书 OTC【药品名称】感冒软胶囊【成分】羌活、麻黄、桂枝、荆芥穗、防风、白、川穹、石菖蒲、葛根、薄荷、苦杏仁、当、黄芩、桔梗、辅料为大豆色拉油【性状】本品为软胶囊,内容物为深棕色粘状液体;气香、味苦、辛【功能主治】散风解热。用于外感风寒引起头痛发热,鼻塞流涕、恶寒无汗,骨节酸,咽喉肿痛【规格】每粒装 0.425克【用法用量】口服。一次 2-4粒,一日2次【有效期】 36个月
      组别
      亲本
      子代
      1
      玫瑰冠
      单冠
      全是玫瑰冠
      2
      玫瑰冠
      玫瑰冠
      75%玫瑰冠
      25%单冠
      3
      玫瑰冠
      单冠
      50%玫瑰冠
      50%单冠
      4
      单冠
      单冠
      全是单冠
      组别
      实验材料
      处理方法
      保存温度
      其他条件
      10天后腐败率
      1
      鲜枣 100个
      20℃清水浸泡2秒
      25℃
      相同
      6%
      2
      鲜枣 100个
      100℃清水浸泡2秒
      25℃
      3%
      3
      鲜枣 100个
      100℃清水浸泡2秒
      4℃
      1%

      相关试卷

      03(江西专用)-备战2025年中考生物模拟卷(原卷版+解析版):

      这是一份03(江西专用)-备战2025年中考生物模拟卷(原卷版+解析版),文件包含卷03江西专用解析版docx、卷03江西专用考试版docx、卷03江西专用参考答案docx等3份试卷配套教学资源,其中试卷共26页, 欢迎下载使用。

      04(江西专用)-备战2025年中考生物模拟卷(原卷版+解析版):

      这是一份04(江西专用)-备战2025年中考生物模拟卷(原卷版+解析版),文件包含卷04江西专用解析版docx、卷04江西专用考试版docx、卷04江西专用参考答案docx等3份试卷配套教学资源,其中试卷共25页, 欢迎下载使用。

      05(江西专用)-备战2025年中考生物模拟卷(原卷版+解析版):

      这是一份05(江西专用)-备战2025年中考生物模拟卷(原卷版+解析版),文件包含卷05江西专用解析版docx、卷05江西专用考试版docx、卷05江西专用参考答案docx等3份试卷配套教学资源,其中试卷共22页, 欢迎下载使用。

      资料下载及使用帮助
      版权申诉
      • 1.电子资料成功下载后不支持退换,如发现资料有内容错误问题请联系客服,如若属实,我们会补偿您的损失
      • 2.压缩包下载后请先用软件解压,再使用对应软件打开;软件版本较低时请及时更新
      • 3.资料下载成功后可在60天以内免费重复下载
      版权申诉
      若您为此资料的原创作者,认为该资料内容侵犯了您的知识产权,请扫码添加我们的相关工作人员,我们尽可能的保护您的合法权益。
      入驻教习网,可获得资源免费推广曝光,还可获得多重现金奖励,申请 精品资源制作, 工作室入驻。
      版权申诉二维码
      欢迎来到教习网
      • 900万优选资源,让备课更轻松
      • 600万优选试题,支持自由组卷
      • 高质量可编辑,日均更新2000+
      • 百万教师选择,专业更值得信赖
      微信扫码注册
      手机号注册
      手机号码

      手机号格式错误

      手机验证码 获取验证码 获取验证码

      手机验证码已经成功发送,5分钟内有效

      设置密码

      6-20个字符,数字、字母或符号

      注册即视为同意教习网「注册协议」「隐私条款」
      QQ注册
      手机号注册
      微信注册

      注册成功

      返回
      顶部
      添加客服微信 获取1对1服务
      微信扫描添加客服
      Baidu
      map