搜索
      上传资料 赚现金

      2025年高考真题——化学(安徽卷) Word版无答案

      • 3.11 MB
      • 2025-06-15 00:04:41
      • 486
      • 2
      • 教习网2954337
      加入资料篮
      立即下载
      2025年高考真题——化学(安徽卷) Word版无答案第1页
      高清全屏预览
      1/11
      2025年高考真题——化学(安徽卷) Word版无答案第2页
      高清全屏预览
      2/11
      2025年高考真题——化学(安徽卷) Word版无答案第3页
      高清全屏预览
      3/11
      还剩8页未读, 继续阅读

      2025年高考真题——化学(安徽卷) Word版无答案

      展开

      这是一份2025年高考真题——化学(安徽卷) Word版无答案,共11页。
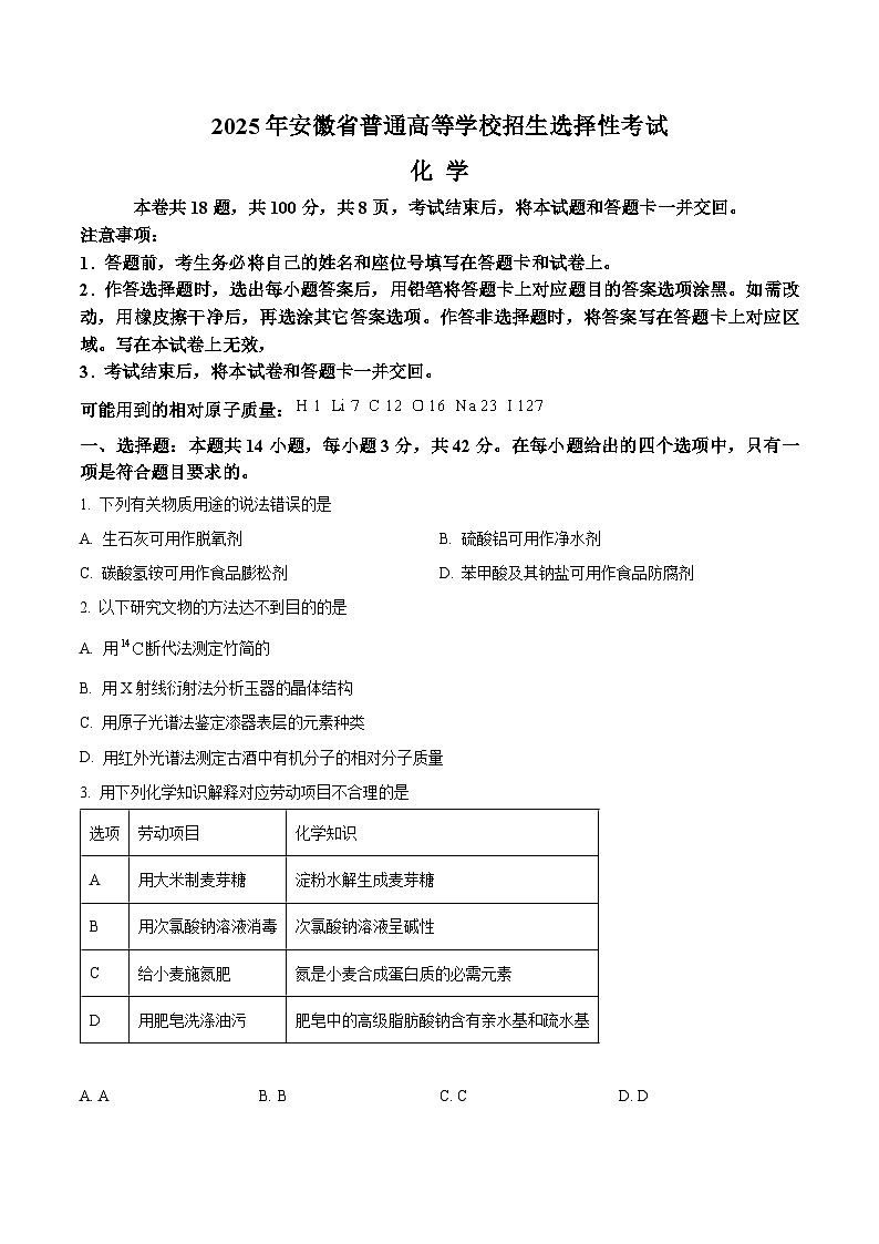
      化 学
      本卷共18题,共100分,共8页,考试结束后,将本试题和答题卡一并交回。
      注意事项:
      1.答题前,考生务必将自己的姓名和座位号填写在答题卡和试卷上。
      2.作答选择题时,选出每小题答案后,用铅笔将答题卡上对应题目的答案选项涂黑。如需改动,用橡皮擦干净后,再选涂其它答案选项。作答非选择题时,将答案写在答题卡上对应区域。写在本试卷上无效,
      3.考试结束后,将本试卷和答题卡一并交回。
      可能用到的相对原子质量:
      一、选择题:本题共14小题,每小题3分,共42分。在每小题给出的四个选项中,只有一项是符合题目要求的。
      1. 下列有关物质用途的说法错误的是
      A. 生石灰可用作脱氧剂B. 硫酸铝可用作净水剂
      C. 碳酸氢铵可用作食品膨松剂D. 苯甲酸及其钠盐可用作食品防腐剂
      2. 以下研究文物的方法达不到目的的是
      A. 用断代法测定竹简的
      B. 用X射线衍射法分析玉器的晶体结构
      C. 用原子光谱法鉴定漆器表层的元素种类
      D. 用红外光谱法测定古酒中有机分子的相对分子质量
      3. 用下列化学知识解释对应劳动项目不合理的是
      A. AB. BC. CD. D
      4. 一种天然保幼激素的结构简式如下:
      下列有关该物质的说法,错误的是
      A. 分子式为B. 存在4个键
      C. 含有3个手性碳原子D. 水解时会生成甲醇
      5. 氟气通过碎冰表面,发生反应①,生成遇水发生反应②。下列说法正确的是
      A. 的电子式为B. 为非极性分子
      C. 反应①中有非极性键断裂和形成D. 反应②中为还原产物
      阅读材料,完成下列小题。
      氨是其他含氨化合物的生产原料。氨可在氧气中燃烧生成。金属钠的液氨溶液放置时缓慢放出气体,同时生成。遇水转化为。溶于氨水得到深蓝色溶液,加入稀硫酸又转化为蓝色溶液。氨可以发生类似于水解反应的氨解反应,浓氨水与溶液反应生成沉淀。
      6. 下列有关反应的化学方程式错误的是
      A. 氨在氧气中燃烧:
      B. 液氨与金属钠反应:
      C. 氨水溶解:
      D. 浓氨水与反应:
      7. 下列有关物质结构或性质的比较中,正确的是
      A. 与结合的能力:B. 与氨形成配位键的能力:
      C. 和分子中的键长:D. 微粒所含电子数:
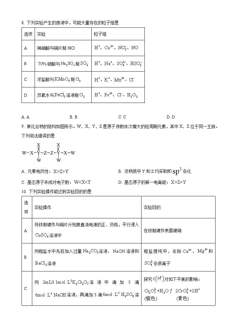
      8. 下列实验产生的废液中,可能大量存在的粒子组是
      A. AB. BC. CD. D
      9. 某化合物的结构如图所示。W、X、Y、Z是原子序数依次增大的短周期元素,其中X、Z位于同一主族。下列说法错误的是
      A. 元素电负性:B. 该物质中Y和Z均采取即杂化
      C. 基态原子未成对电子数:D. 基态原子的第一电离能:
      10. 下列实验操作能达到实验目的的是
      A. AB. BC. CD. D
      11. 恒温恒压密闭容器中,时加入,各组分物质量分数x随反应时间t变化的曲线如图(反应速率,k为反应速率常数)。
      下列说法错误的是
      A. 该条件下
      B. 时间段,生成M和N的平均反应速率相等
      C. 若加入催化剂,增大,不变,则和均变大
      D. 若和均为放热反应,升高温度则变大
      12. 碘晶体为层状结构,层间作用为范德华力,层间距为。下图给出了碘的单层结构,层内碘分子间存在“卤键”(强度与氢键相近)。为阿伏加德罗常数的值。下列说法错误的是
      A. 碘晶体是混合型晶体B. 液态碘单质中也存在“卤键”
      C. 碘晶体中有个“卤键”D. 碘晶体的密度为
      13. 研究人员开发出一种锂-氢可充电电池(如图所示),使用前需先充电,其固体电解质仅允许通过。下列说法正确的是
      A. 放电时电解质溶液质量减小
      B. 放电时电池总反应为
      C. 充电时移向惰性电极
      D. 充电时每转移电子,降低
      14. 是二元弱酸,不发生水解。时,向足量的难溶盐粉末中加入稀盐酸,平衡时溶液中与的关系如下图所示。
      已知时,。下列说法正确的是
      A. 时,的溶度积常数
      B. 时,溶液中
      C. 时,溶液中
      D. 时,溶液中
      二、非选择题:本题共4小题,共58分。
      15. 某含锶()废渣主要含有和等,一种提取该废渣中锶的流程如下图所示。
      已知时,
      回答下列问题:
      (1)锶位于元素周期表第五周期第ⅡA族。基态原子价电子排布式为_______。
      (2)“浸出液”中主要的金属离子有、_______(填离子符号)。
      (3)“盐浸”中转化反应的离子方程式为_______;时,向粉末中加入溶液,充分反应后,理论上溶液中_______(忽略溶液体积的变化)。
      (4)其他条件相同时,盐浸,浸出温度对锶浸出率的影响如图1所示。随温度升高锶浸出率增大的原因是_______。
      (5)“漫出渣2”中主要含有、_______(填化学式)
      (6)将窝穴体a(结构如图2所示)与形成的超分子加入“浸出液”中,能提取其中的,原因是_______。
      (7)由制备无水的最优方法是_______(填标号)。
      a.加热脱水 b.在气流中加热 c.常温加压 d.加热加压
      16. 侯氏制碱法以、和为反应物制备纯碱。某实验小组在侯氏制碱法基础上,以和为反应物,在实验室制备纯碱,步骤如下:
      ①配制饱和食盐水;
      ②在水浴加热下,将一定量研细的,加入饱和食盐水中,搅拌,使,溶解,静置,析出晶体;
      ③将晶体减压过滤、煅烧,得到固体。
      回答下列问题:
      (1)步骤①中配制饱和食盐水,下列仪器中需要使用的有_______(填名称)。
      (2)步骤②中需研细后加入,目的是_______。
      (3)在实验室使用代替和制备纯碱,优点是_______。
      (4)实验小组使用滴定法测定了产品的成分。滴定过程中溶液的随滴加盐酸体积变化的曲线如下图所示。
      i.到达第一个滴定终点B时消耗盐酸,到达第二个滴定终点C时又消耗盐酸。,所得产品的成分为_______(填标号)。
      a. b. c.和 d.和
      ii.到达第一个滴定终点前,某同学滴定速度过快,摇动锥形瓶不均匀,致使滴入盐酸局部过浓。该同学所记录的_______(填“>”“

      相关试卷 更多

      资料下载及使用帮助
      版权申诉
      • 1.电子资料成功下载后不支持退换,如发现资料有内容错误问题请联系客服,如若属实,我们会补偿您的损失
      • 2.压缩包下载后请先用软件解压,再使用对应软件打开;软件版本较低时请及时更新
      • 3.资料下载成功后可在60天以内免费重复下载
      版权申诉
      若您为此资料的原创作者,认为该资料内容侵犯了您的知识产权,请扫码添加我们的相关工作人员,我们尽可能的保护您的合法权益。
      入驻教习网,可获得资源免费推广曝光,还可获得多重现金奖励,申请 精品资源制作, 工作室入驻。
      版权申诉二维码
      欢迎来到教习网
      • 900万优选资源,让备课更轻松
      • 600万优选试题,支持自由组卷
      • 高质量可编辑,日均更新2000+
      • 百万教师选择,专业更值得信赖
      微信扫码注册
      手机号注册
      手机号码

      手机号格式错误

      手机验证码 获取验证码 获取验证码

      手机验证码已经成功发送,5分钟内有效

      设置密码

      6-20个字符,数字、字母或符号

      注册即视为同意教习网「注册协议」「隐私条款」
      QQ注册
      手机号注册
      微信注册

      注册成功

      返回
      顶部
      学业水平 高考一轮 高考二轮 高考真题 精选专题 初中月考 教师福利
      添加客服微信 获取1对1服务
      微信扫描添加客服
      Baidu
      map