

所属成套资源:初中物理新沪科版八年级全册教案2025秋
物理八年级全册(2024)声音的产生与传播教案及反思
展开 这是一份物理八年级全册(2024)声音的产生与传播教案及反思,共4页。教案主要包含了教学目标,教学重点,教学难点,教具准备,教学课时,教学过程,课堂训练,课堂小结等内容,欢迎下载使用。
1.知道声音是由振动产生的.
2.知道声音的传播需要介质,知道声音在不同介质中的传播速度不同.
3.能分析一些常见的声现象,能通过实验及归纳推理得出结论.
4.能通过音叉实验,了解实验中将微小变化放大的方法;能感受物理实验的精彩与奇妙.
5.能欣赏我国古代应用声学技术取得的成就;能将声学知识与医疗、水下探测等技术应用联系起来.
【教学重点】
1.声音的产生和传播;
2. 通过对生活和一些自然现象的观察,会提出问题.
【教学难点】通过观察和实验探究声音产生和传播的条件.
【教具准备】
多媒体课件、扬声器、音叉、音乐芯片(小闹钟)、瓶口带插有玻璃管的软木塞的广口瓶、抽气机、鼓、小纸人等.
【教学课时】1课时.
【教学过程】
一、新课引入
师 风声、雨声、读书声——声音诉说着大自然的丰富多彩,欢声笑语表达着我们的喜悦,我们生活在一个充满声音的世界中,那么,就让我们开始奇妙的“声的世界之旅”吧.
二、进行新课
1.声音的产生
(1)提出问题
多媒体播放根据课本P36页图2-l、P37页图2-2、图2-3素材制作的课件,让学生感受到丰富多彩的声音世界.
师 在这片声音的海洋中,你想知道什么或者你想提出什么问题?
学生讨论、交流后提出问题:声音是怎样产生的?声音又是如何传播的?我们是如何听到声音的?……
(2)探究总结
师 大家的问题提得很好,接下来我们先来探究声音是怎样产生的.
师 请每位同学把手指放在自己正在发声的喉头上,有什么感觉?
学生:正在发声的喉头在振动.
演示实验1:小纸人在发声的扬声器上跳动;小纸人在发声的桌面上跳动;发声的音叉放进装满水的水槽中,水花四溅.
师 由以上演示实验的实验现象,你可以得出什么结论?
学生甲:发声的物体在振动.
学生乙:声音是由物体振动产生的.
师 由观察和实验证明,声音是由物体振动产生的.
播放蟋蟀发声的录像视频,让学生观察正在发声的蟋蟀翅膀在振动.
师 你还了解哪些动物发声时的相关知识?
学生甲:蜜蜂快速扇动翅膀引起空气振动发出嗡嗡的响声.
学生乙:鸟鸣叫靠的是鸣膜的振动.
学生丙:青蛙鸣叫是靠气囊的振动发声的.
学生丁:蝉鸣叫是腹部下方有一层薄薄的发音膜,当发音肌收缩时,引起发音膜振动,这些振动通过共鸣室的放大,最后发出非常响亮的声音来.
……
师 同学们讲得很好,说明你们观察很仔细.生活中的各种乐器在演奏时都是通过相应部位振动而发声的.如二胡、小提琴、大提琴等弦乐器是靠弦的振动发出声音的;笛子是由管内的空气柱振动发出声音的;吹口哨,是气流在口腔中摩擦振动而发声的.
板书:
声音是由物体振动产生的,一切发声的物体都在振动.
(3)探究点拨
师 从自然现象、日常生活或学习过程中,你产生了什么疑惑?发现了什么问题?如何将它们清楚地表达出来?如果你有了这样的感受你便开始了科学探究的重要一步——提出问题;根据自己的生活经验或平时观察提出对问题的看法或见解,这就是科学探究的第二步——猜想与假设;对问题探究设计实验方案,这就是科学探究的第三步——设计实验与制订计划;根据计划进行实验并记录数据,这是科学探究的第四步——进行实验与收集证据;对结果进行分析,这是科学探究的第五步——分析与论证.
【课堂训练】完成练习册中本课时对应课堂作业部分练习.
2.声音是怎样传播的
师 发声体并不是直接贴着耳朵,为什么我们能听到声音?
学生思考、讨论.
演示实验2:演示课本P38页图2-4,探究声音的传播.
现象:玻璃罩内有空气时,我们可以听到闹钟或音乐盒发出的声音;当用抽气泵抽气时,闹钟声或音乐声逐渐变小.
师 这个实验现象说明了什么?
学生甲:空气可以传声,没有空气不能传声.
学生乙:声音可以在空气中传播,但不能在真空中传播.
演示实验3:课本P39页图2-6,现象:能听见水中音乐盒发出的音乐声.
师 以上现象说明了什么?
学生:水可以传声.
两人一组进行随堂小实验:一人将耳朵紧贴在课桌的一端,另一人在课桌的另一端轻叩桌面.现象:耳朵贴在桌面上的同学可以听到另一个同学轻叩桌面的声音.
师 以上实验现象说明了什么?
学生甲:桌面可以传声.
学生乙:木头可以传声.
师 空气、水、木头(桌面)都可以传声,真空不能传声,可见传播声音需要介质,传声介质可以是固体、液体、气体.
板书:
声音的传播是需要介质的,真空不能传声,固体、液体、气体都可以传播声音.
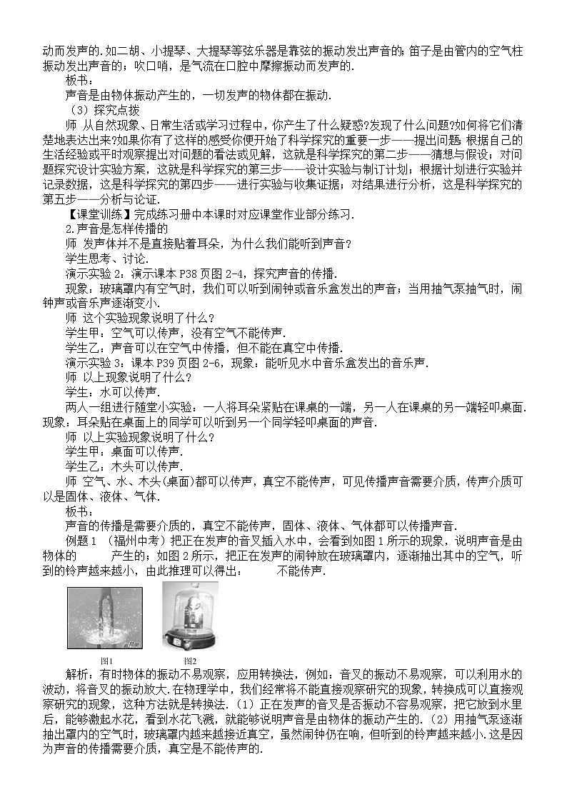
例题1 (福州中考)把正在发声的音叉插入水中,会看到如图1所示的现象,说明声音是由物体的 产生的;如图2所示,把正在发声的闹钟放在玻璃罩内,逐渐抽出其中的空气,听到的铃声越来越小,由此推理可以得出: 不能传声.
解析:有时物体的振动不易观察,应用转换法,例如:音叉的振动不易观察,可以利用水的波动,将音叉的振动放大.在物理学中,我们经常将不能直接观察研究的现象,转换成可以直接观察研究的现象,这种方法就是转换法.(1)正在发声的音叉是否振动不容易观察,把它放到水里后,能够激起水花,看到水花飞溅,就能够说明声音是由物体的振动产生的.(2)用抽气泵逐渐抽出罩内的空气时,玻璃罩内越来越接近真空,虽然闹钟仍在响,但听到的铃声越来越小.这是因为声音的传播需要介质,真空是不能传声的.
答案:振动;真空.
【课堂训练】完成练习册中本课时对应课堂作业部分练习.
3.声速与回声
(1) 声速与回声
师 请大家阅读课本P39~P40页“声音传播的速度”板块第一、二段,通过阅读,你知道了什么?
学生甲:声音在不同物质中的传播速度是不同的.
学生乙:一般情况下,声音在固体、液体、气体中传播速度是v固>v液>v气.
板书:
(1)声音在不同物质中的传播速度是不同的.
(2)一般情况下,声音在固体、液体、气体中传播速度是:v固>v液>v气.
师 请同学们阅读课本P40页本节最后一段以及“科学书屋”的内容.
学生阅读.
师 向学生详细介绍天坛回音壁,并用课件展示天坛的回音壁.
天坛的回音壁是一个圆的墙壁,直径有65m之长.当人对着墙壁说话时,即使声音很轻,但在墙根的任何位置都能听得清清楚楚.回音壁利用了声音的反射原理,当对着墙壁说话时,墙壁的反射作用使声音贴着墙壁传播,隔不多远又碰到圆形的墙壁,声波在光滑、坚硬的墙壁上多次反射,损失很小,所以可以传得很远.
师 为什么平时在教室里讲话听起来比在操场上响亮?
多媒体展示:
为什么平时在教室里讲话听起来比在操场上响亮?
解答:声音在传播过程中遇到障碍物被反射,如果反射回来的声音到达人耳比原声晚0.1s以上,人耳就可以区分原声和回声;如果回声到达人耳比原声晚不到0.1s,人耳就分不出回声和原声了,回声就会与原声叠加,使声音听起来更响亮.教室里讲话的声音被四周墙壁反射,回声到达人耳比原声晚不到0.1s,回声使原声加强,所以听起来响亮.而在操场上讲话,由于操场比较空旷,声音被障碍物反射回来的传播时间太长,几乎听不到回声,只能听到原声,所以在教室里讲话比在操场上讲话响亮.
板书:
声音在传播过程中遇到障碍物被反射,如果反射回来的声音到达人耳比原声晚0.1s以上,人耳就可以区分出原声和回声;如果回声到达人耳比原声晚不到0.1s,人耳就分不出回声和原声,回声就会与原声叠加,使声音听起来更响亮.
(2)我们是怎样听见声音的
师 声音传到我们的耳朵,我们是怎样听到声音的?请同学们阅读课本P41页文字以及配图2-9、2-10后,回答以上问题.
学生:声音在气体、液体、固体中以波的形式传播.声波引起鼓膜振动,然后通过耳骨及其他组织传给听觉神经,听觉神经把信号传给大脑,这样我们就听到了声音.
师 如果在声音传递给大脑的整个过程中,任何部分发生障碍(例如鼓膜、耳骨或听觉神经损坏),人都会失去听觉.但是如果只是传导障碍,而又能够想办法通过其他途径将振动传递给听觉神经,人也能够感知声音.
师 在我们的周围,有很多人因为各种原因失去听觉,每一位健康的人都可以关心、帮助听障人士,同时我们也要保护好自己的听力.
例题2 在不同的物质中,声音的传播速一度般不同,如下表.根据表中数据可知,声音在_______中传播速度最快;声音由空气传入水中,其传播速度________(选填“变大”“变小”或“不变”).小刘面对悬崖大叫一声,经1s听到回声,他与悬崖间的距离大约是 m.
解析:观察表中数据,不难发现:声音在铁中的传播速度最快,在空气中的传播速度比在水中的慢.因此,声音由空气传入水中,其传播速度变大.声音在空气中的传播速度为340m/s,经1s听到回声,声音在空气中传播1s的路程是小刘与悬崖间的距离的2倍,L=s声=v声t=×340m/s×1s=170m.
答案:铁;变大;170.
【课堂训练】完成练习册中本课时对应课堂作业部分练习.
【课堂小结】
这节课我们学习了声音的产生与传播.通过探究,我们知道一切正在发声的物体都在振动,明白了声音是靠介质传播的,气体、液体、固体都是能传播声音的介质,由于真空中什么都没有,所以它不能传声.还知道声音在空气中的传播速度为340m/s,声音的传播速度与介质的种类有关等.
【课后作业】
完成练习册中本课时对应课后作业部分练习.
【板书设计】
相关教案
这是一份物理八年级全册(2024)声音的产生与传播教案及反思,共4页。教案主要包含了教学目标,教学重点,教学难点,教具准备,教学课时,教学过程,课堂训练,课堂小结等内容,欢迎下载使用。
这是一份初中物理人教版(2024)八年级上册(2024)声音的产生与传播教案,共6页。教案主要包含了教学目标,教学重点,教具准备,教学难点,教学课时,课前预习,教学过程等内容,欢迎下载使用。
这是一份人教版八年级上册第1节 声音的产生和传播教学设计及反思,共5页。教案主要包含了知识与能力,过程与方法,情感态度与价值观,布置作业,板书设计等内容,欢迎下载使用。
相关教案 更多
- 1.电子资料成功下载后不支持退换,如发现资料有内容错误问题请联系客服,如若属实,我们会补偿您的损失
- 2.压缩包下载后请先用软件解压,再使用对应软件打开;软件版本较低时请及时更新
- 3.资料下载成功后可在60天以内免费重复下载
免费领取教师福利 






.png)





