


所属成套资源:初中化学新科粤版九年级上册教案2025秋
科粤版(2024)九年级上册(2024)化学式教案设计
展开 这是一份科粤版(2024)九年级上册(2024)化学式教案设计,共7页。教案主要包含了素养目标,教学重点,教学难点,教学用具,教学课时,教学过程,板书设计,课后作业等内容,欢迎下载使用。
【素养目标】
1.了解化学式的意义,并能用化学式表示某些常见物质的组成。
2.通过化学式意义的学习,使学生学会用化学语言表述物质的组成。
3.通过化学式的学习,让学生感受化学语言独特的魅力,增强对化学学科的喜爱。
4.通过交流讨论、活动探究,培养学生善于合作、勤于思考、勇于实践的精神。
【教学重点】
化学式的意义。
【教学难点】
化学式的含义及写法。
【教学用具】
多媒体课件
【教学课时】一课时。
【教学过程】
[新课引入]请同学们读出下列元素的名称:H、O、Cl,并试着组合成一些熟悉的物质的符号,比一比,谁写得最多、最快。
[教师点拨]前面见过的物质符号有:H2、O2、CO2、C、H2O2、H2O、CO等,这些符号就是物质的化学式。化学式可以简单明了地表示物质的组成,是世界通用的基本化学语言。本节课我们就来学习化学式。
[思考]从微观的视角看,大多数物质由分子构成,分子由原子构成;有的物质也可以由原子或离子直接构成。从宏观的视角看,所有的物质都是由一定的元素组成的。通过对以上几种物质的化学式的观察,你认为什么是化学式呢?
[教师讲解]用元素符号和数字的组合表示物质组成的式子叫作化学式。化学式是国际通用的化学语言。
[思考]我们知道物质有混合物和纯净物之分,是否它们都能用化学式表示其组成呢?
[教师讲解]每种纯净物质的组成是固定不变的,可以用化学式表示,且物质组成的化学式只有一个;混合物没有固定的组成,不能用化学式表示。物质组成的化学式只有一一个。例如,水和过氧化氢都由氢元素和氧元素组成,它们组成的元素种类虽然都是氢和氧,但分子中的原子个数不一样,H2O和H2O2代表了两种不同的物质。
[教师讲解]由分子构成的物质的化学式,又叫分子式,分子式表示了构成该分子的原子种类及其个数。由离子构成的化合物或原子直接构成的物质不存在一个个的分子,其化学式表示了该物质中各元素原子数的最简比,为简便起见,我们在课本上都统一称化学式,不使用分子式的叫法。
[提出问题]化学式有什么意义呢?我们以水的化学式“H2O”为例进行学习。
[教师讲解]化学式可以从宏观和微观的视角表示物质的组成与构成。从宏观视角看,化学式表示某种纯净物和它所含的元素种类;从微观视角看,对于由分子构成的物质,还表示该物质的一个分子及构成该分子的原子种类及其个数。以水的化学式“H2O”为例:
[提出问题]水中是否含氢气、氧气?理解右下角小数字的正确含义。2H2O表示什么?
[学生回答]水中没有氢气和氧气;右下角的2表示一个水分子中有2个氢原子;化学式前面的2表示2个水分子。
[思考]化学式前面的数字与化学式中元素符号右下角的数字意义是否相同?为什么?
[学生回答]两者的意义不同,因为化学式前面的数字表示分子个数,右下角的数字表示一个分子中含该元素的原子个数。
[学生阅读]阅读课本P119图4.1-1。
[提出问题]由不同的微观粒子组成的物质,他们的化学式都是一样的吗?
[布置任务]对比不同由不同的微观粒子组成的物质,总结化学式的含义。
[学生练习]符号H、2H、H2、2H2、2H+各具有几个意义?分别是什么?
[答案]H表示氢元素(宏观)和1个氢原子(微观);2H表示2个氢原子(只具有微观意义);
2H2表示2个氢分子;2H+表示2个氢离子。
[小结]化学符号前面有系数时,只有微观意义,即表示几个分子、原子或离子;化学式前面没有系数时,既有宏观意义,又有微观意义。
[过渡]学习了化学式的意义,给你一个化学式你会读吗?
[教师讲解]要写出单质的化学式,首先要通过实验确定单质的组成与构成,然后再按国际通用规则书写。由单原子构成的单质,化学式用相应的元素符号表示,例如:氦气(He)。金属单质的化学式,习惯上用元素符号表示,例如:铁(Fe)。由分子构成的单质的化学式,要在相应的元素符号的右下角写出分子中所含原子的数目。例如:氧气(02)。
[学生练习】请写出下列单质的化学式:(括号内为答案)
a.金属:铁(Fe)、铜(Cu)。
b.固态非金属:如碳(C)、磷(P)。
c.稀有气体:氦(He)、氖(Ne)。
d.气态非金属:如氢气(H2)、氧气(O2)。
[讨论分析]尝试读出上述单质的化学式,思考单质化学式的读法有什么规律。
[教师总结]单质化学式的书写:由单原子构成的单质,一般用相应的元素符号表示。由分子构成的单质,在相应的元素符号的右下角写出分子中所含原子的数目。
单质化学式的读法:气态单质,一般读元素名称加“气”,如:He读作氦气。非气态单质:读元素名称,如Hg读作汞。
【板书设计】
4.1化学式
第1课时 化学式及其意义
1.化学式:用元素符号和数字的组合表示物质组成的式子叫作化学式。
化学式是国际通用的化学语言。
2.化学式的含义:
3.单质的化学式:
书写:由单原子构成的单质,一般用相应的元素符号表示。由分子构成的单质,在相应的元素符号的右下角写出分子中所含原子的数目。
读法:气态单质,一般读元素名称加“气”,如:He读作氦气。非气态单质:读元素名称,如Hg读作汞。
【课后作业】
完成练习册本课时课后练习。
第2课时 化合价与化合物的化学式
【素养目标】
1.熟记常见元素及原子团的化合价。
2.能利用化学式简单推求化合价,进而能用化学式正确地表示常见物质的组成。
3.通过化合价特点的学习使学生初步学会运用观察、比较、概括等处理信息的方法。
4、能用化合价推求化学式。
5、根据化学式求某元素的化合价。
【教学重点】
1.熟记常见元素及原子团的化合价。
2.能用化合价推求化学式。
【教学难点】
利用化合价写化学式。
【教学用具】
多媒体课件
【教学课时】一课时
【教学过程】
[复习回顾]上节课我们学习了化学式的意义,单质化学式的读法和写法,同学们对化学式都有了一定的了解与认识,但是要写出化合物的化学式,除了要知道化合物含有哪些元素外,还要知道元素的化合价。下面我们一起来学元素的化合价吧。
[教师讲解]在由不同元素组成的化合物中,各元素的原子个数比都有确定的数值
[课件展示]
[分析解释]通过观察我们可以得出:不同元素组成的化合物时,各元素的原子个数比不同。
[提问]化学式中的各原子个数比为何都是固定且唯一的?
[分析]原因是在形成化合物时,各原子为了使其结构达到稳定,即最外层电子数达到8,按照一定的个数比结合成化合物,不同化合物中原子的个数比不同是有电子数目不同造成的。
[教师讲解]不同元素组成化合物时,它们的原子个数比是不同的,显示了这些元素的某种特性,即元素的化合价。化合价用来确定化合物中原子或离子之间相互结合的数目。我们要注意,化合价是元素的性质,因此,通常称为元素的化合价而不应称为原子的化合价。
[学生阅读]请同学们阅读课本P121内容,总结元素化合价的一些简单的规律。
[归纳]元素化合价的一般规律:
(1)化合价有正价和负价,金属与非金属形成化合物时,金属元素显正价,非金属元素显负价。
(2)氢元素通常显+1价,氧元素通常显-2价,许多非金属元素与氧元素形成化合物时,则显正价。
(3)部分元素可显不同的化合价。
(4)有一些化合物,常常含有带电的原子团,叫作根,它们常作为一个整体参加反应,如氢氧化钠(NaOH)中的氢氧根(OH-)、硫酸(H2SO4)中的硫酸根(SO42-),它们既可分开计算每种元素的化合价,也可合并计算总的化合价。
(5)化合物中各元素正负化合价代数和为0。由于化合价是元素形成化合物时才表现出来的性质,因此,在单质中元素的化合价为0。
[学生练习]Ca(OH)2、NaOH、CaCO3、Na2CO3、CuSO4、NH4NO3、(NH4)2SO4这些化合物中加横线的部分有什么特点?
[回答]这些原子集团叫作原子团,也叫根,可作为整体参加化学反应,根也有化合价。
[教师讲解]化合价的表示通常在在元素符号或原子团的正上方用“+n”或“-n”表示,如表示氧化镁中镁元素显+2价,表示硫酸中硫酸根显-2价。
[交流讨论]组织学生分组讨论,比较化合价与离子符号的区别与联系。
[总结]化合价与离子符号的区别与联系:
[教师讲解]化合物的写法:(1)氧化物一般把氧元素的符号写在右方,另一种元素的符号写在左方,原子(或离子)的个数写在各元素符号的右下角,(如CO2)。(2)金属元素与非金属元素组成的化合物一般把非金属元素的符号写在右方,金属元素的符号写在左方,原子(或离子)的个数写在各元素符号的右下角,如NaCl。
化合物的读法:(1)由两种元素组成的化合物,从右到左读作“某化某”,如KCl(氯化钾)、CaO(氧化钙)、H2S(硫化氢),部分需要读出各元素的原子个数,如P2O5。(2)含有原子团的化合物,要读出原子团的名称,如CuSO4(硫酸铜)。
[过渡]学习化合价后,我们应如何利用化合价来推求化学式呢?
[教师讲解]依据化合物中各元素正负化合价代数和为O的规律,可以根据化合价写化合物的化学式。最常用的书写方法就是最小公倍数法。
[学生活动]阅读课本P122例1中化学式的书写步骤,并尝试写出氧化铝的化学式。
[交流总结]化学式的书写方法:
[教师讲解]化合价和化学式密切相关,一方面,根据化合价可以写出化学式;另一方面,根据化学式可以求出元素的化合价。根据化学式求元素的化合价的依据是化合物中各元素正负化合价代数和为0。
[学生活动]阅读课本P122例2,并尝试总结根据化学式计算化合价的基本步骤。
[交流总结]根据化学式计算化合价的基本步骤:
[学生练习]计算五氧化二磷(P2O5)中磷元素的化合价。
[过渡]我们已经学习了化合价,已经知道了化合价可以用来确定化合物化合物中原子或离子之间相互结合的数目,接下来我们学习一下化合物的写法和读法。
[学生练习]碳酸的化学式为H2CO3 ,在4H2CO3 中,
数字2表示__每个碳酸分子中含有2个氢原子_;
数字3表示__每个碳酸分子中含有3个氧原子_;
数字4表示___4个碳酸分子_________________。
【板书设计】
4.1化学式
第2课时 化合价与化合物的化学式
化合价:
一般规律
根据化合价可以写出化学式;
根据化学式计算化合价:
化合物化学式
读法:(1)氧化物一般把氧元素的符号写在右方,另一种元素的符号写在左方,原子(或离子)的个数写在各元素符号的右下角;(2)金属元素与非金属元素组成的化合物一般把非金属元素的符号写在右方,金属元素的符号写在左方,原子(或离子)的个数写在各元素符号的右下角。
写法:(1)由两种元素组成的化合物,从右到左读作“某化某”;(2)含有原子团的化合物,要读出原子团的名称。
【课后作业】
完成练习册本课时课后练习。
第3课时 根据化学式进行计算
【素养目标】
1.了解相对分子质量的意义。会根据化学式计算物质的相对分子质量,各元素间的质量比、某元素的质量分数。
2.能看懂商品标签或说明书上标示的物质成分和含量。
3.通过讨论交流、活动探究,培养学生利用知识解决实际问题的能力和基本计算能力。
【教学重点】
会利用化学式进行相关计算。
【教学难点】
物质质量与元素质量的互求。
【教学用具】
多媒体课件
【教学课时】一课时
【教学过程】
[新课导入]同学们,化学就在我们身边,我们的生活处处有化学。学习有关相对分子质量的计算之后,我们就能看懂某些药品、食品等商品的标签或说明书,揭穿某些商品的虚假宣传,保护消费者的合法权益。
[设问过渡]分子是由原子构成的,原子的质量可以用相对原子质量来表示,那么分子的质量如何表示呢?
[教师讲解]组成物质的各元素之间存在定量关系。我们可以利用化学式及相对原子质量进行计算,从定量角度认识物质的组成。化学式中各原子的相对原子质量的总和,就是相对分子质量。和相对原子质量一样,相对分子质量也是比值,是相对质量。
[模仿练习]计算下列物质的相对分子质量或相对分子质量总和,请三位同学板演。
(1)氢氧化钙[Ca(OH)2];
(2)CuSO4·5H2O;(3)5P2O5。
[讨论交流]计算相对分子质量的要点:
①“×”和“+”的应用。同种元素质量=相对原子质量×原子个数,不同元素之间应该用“+”相连接。
②化学式中如果有括号(即含有多个原子团),不要忘记乘括号外的数字(即先算出一个原子团的相对原子质量的总和,再乘以原子团的个数)。
[提出问题]从化学式MnO2中你可获得哪些信息?
[学生回答](1)组成的元素;(2)原子间的个数比;(3)原子的总个数。
[教师讲解]化学式可以从定性和定量的视角,明确地表示出物质所含的元素种类及各元素的原子个数最简比,因而可以利用化学式计算组成化合物中各元素的质量比。
[学生阅读]指导学生阅读P123例4,并完成对应练习。
[答案]H2SO4中各元素的质量比为:1×2+32+16×4=98。
[模仿练习]计算下列物质组成元素的质量比,请三位同学板演。
水(H2O);硝酸铵(NH4NO3);碱式碳酸铜[Cu2(OH)2CO3]。
[讨论交流]计算物质组成各元素质量比:化合物中各元素的质量比等于各元素原子的相对原子质量总和之比。
①元素只讲种类,不讲个数。如在计算硝酸铵(NH4NO3)中各元素的质量比时,不能写成2N∶4H∶3O或N2∶H4∶O3,要写成m(N)∶m(H)∶m(O)=(14×2)∶(4×1)∶(16×3)=7∶1∶12。
②查对各元素的原子个数。如在计算Cu2(OH)2CO3中各元素的质量比时,不能写成m(Cu)∶m(O)∶m(H)∶m(C)∶m(O)=(64×2)∶(16×2)∶(1×2)∶(12×1)∶(16×3)=64∶16∶1∶6∶24(没把氧元素的原子个数合在一起)。正确计算方法为m(Cu)∶m(O)∶m(H)∶m(C)=(64×2)∶(16×5)∶(1×2)∶(12×1)=64∶40∶1∶6。
[过渡]知道元素间的质量比的表示方法,我们还能知道某元素的质量分数吗?
[教师讲解]根据化学式,可通过相对分子质量和某一元素的相对原子质量及原子个数,计算化合物中该元素的质量分数,即该元素的质量与组成化合物的各元素质量总和之比。
[模仿练习]已知铁锈的主要成分是氧化铁,其化学式为Fe2O3,试计算:(1)氧化铁的相对分子质量;(2)氧化铁中铁、氧两元素的质量比;(3)氧化铁中铁元素的质量分数;(4)如有1000t氧化铁,则可生产多少吨铁?请两位同学板演。
[讨论交流]化合物中某元素的质量分数=
[答案](1)Fe2O3的相对分子质量=56×2+16×3=160
Fe2O3中铁、氧两元素的质量比等于(56×2)∶(16×3)=7∶3
氧化铁中铁元素的质量分数为
(4)可生产铁1000×70%=700(t)
[指导观察]展示几种药品的标签,几位同学描述组成药品的成分和纯度,纠正上述三同学描述中的错误信息。
[课件展示]展示部分药品的标签,教给学生如何查看它们的成分、含量或纯度。
4.1化学式
第3课时 根据化学式进行计算
1.相对分子质量:化学式中各原子的相对原子质量总和。单位是“1”。
2.化学式的相关计算:
(1)计算相对分子质量:相对分子质量=相对原子质量×原子个数之和。
(2)计算组成物质元素的质量比:元素的质量比=元素相对原子质量×原子个数之比。
(3)物质中某元素的质量分数。
(4)物质中某元素质量=物质的质量×该元素的质量分数
【课后作业】
完成练习册本课时课后练习。
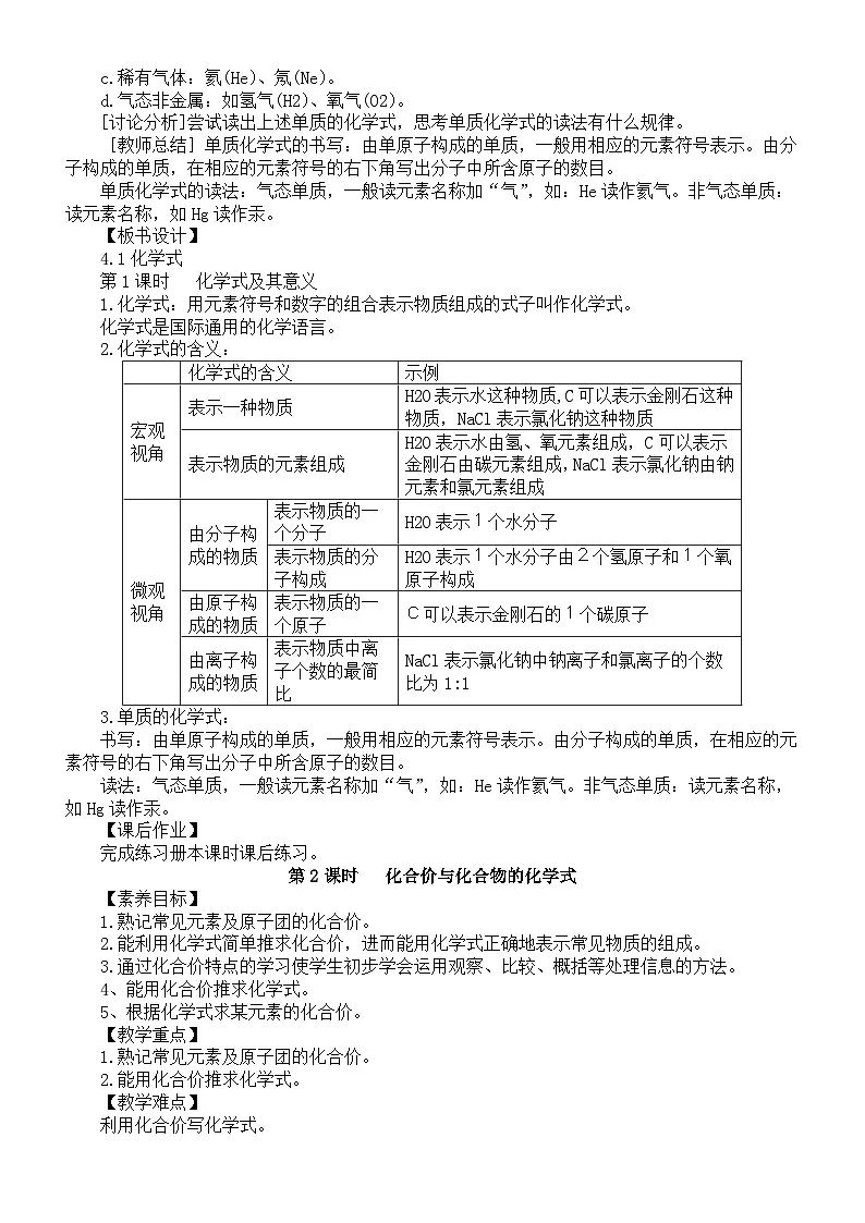
化学式的含义
示例
宏观视角
表示一种物质
H2O表示水这种物质,C可以表示金刚石这种物质,NaCl表示氯化钠这种物质
表示物质的元素组成
H2O表示水由氢、氧元素组成,C可以表示金刚石由碳元素组成,NaCl表示氯化钠由钠元素和氯元素组成
微观视角
由分子构成的物质
表示物质的一个分子
H2O表示1个水分子
表示物质的分子构成
H2O表示1个水分子由2个氢原子和1个氧原子构成
由原子构成的物质
表示物质的一个原子
C可以表示金刚石的1个碳原子
由离子构成的物质
表示物质中离子个数的最简比
NaCl表示氯化钠中钠离子和氯离子的个数比为1:1
化学式的含义
示例
宏观视角
表示一种物质
H2O表示水这种物质,C可以表示金刚石这种物质,NaCl表示氯化钠这种物质
表示物质的元素组成
H2O表示水由氢、氧元素组成,C可以表示金刚石由碳元素组成,NaCl表示氯化钠由钠元素和氯元素组成
微观视角
由分子构成的物质
表示物质的一个分子
H2O表示1个水分子
表示物质的分子构成
H2O表示1个水分子由2个氢原子和1个氧原子构成
由原子构成的物质
表示物质的一个原子
C可以表示金刚石的1个碳原子
由离子构成的物质
表示物质中离子个数的最简比
NaCl表示氯化钠中钠离子和氯离子的个数比为1:1
化合物
HCl
H2O
NH3
分子中的原子个数比
1:1
2:1
1:3
化合价
离子符号
区别
正、负号与数值的位置
标在元素符号(或原子团)正上方
标在元素符号(或原子团)右上角
正、负号与数值书写的顺序
正、负号在前,数值在后数
数值在前,正、负号在后
数值是1时
1 不能省略
1省略不写
实例
,
联系
元素(或原子团)的化合价和对应离子所带的电荷,通常数值相等,正、负号相同,只是书写顺序和位置不同,以及数值为1时,1是否省略不同
步骤
内容
示例(以氧化铝为例)
排序
写出组成化合物的元素符号,一般来说,正价元素居左,负价元素居右
标价
标出有关元素的化合价
确定原子数目
求出两种元素化合价绝对值的最小公倍数,则元素的原子数目=
最小公倍数:3×2=6
铝原子数目:
氧原子数目:
写化
学式
将原子数目写在相应元素符号的右下角
Al2O3
检查
检查化学式中各元素正负化合价的代数和是否为O,各元素原子的数目比是否为最简整数比
(+3)×2+(-2)×3=0
相关教案
这是一份科粤版(2024)九年级上册(2024)化学式教案设计,共7页。教案主要包含了素养目标,教学重点,教学难点,教学用具,教学课时,教学过程,板书设计,课后作业等内容,欢迎下载使用。
这是一份初中化学化学方程式教案,共5页。教案主要包含了素养目标,教学重点,教学难点,教学用具,教学课时,教学过程,课后作业等内容,欢迎下载使用。
这是一份初中科粤版4.4 化学方程式教学设计,共3页。教案主要包含了教学目标,教学重点,教学难点,教学方法,教具准备,教学过程,板书设计等内容,欢迎下载使用。
相关教案 更多
- 1.电子资料成功下载后不支持退换,如发现资料有内容错误问题请联系客服,如若属实,我们会补偿您的损失
- 2.压缩包下载后请先用软件解压,再使用对应软件打开;软件版本较低时请及时更新
- 3.资料下载成功后可在60天以内免费重复下载
免费领取教师福利 






.png)





