若您为此资料的原创作者,认为该资料内容侵犯了您的知识产权,请扫码添加我们的相关工作人员,我们尽可能的保护您的合法权益。
1/4
2/4
还剩2页未读,
继续阅读
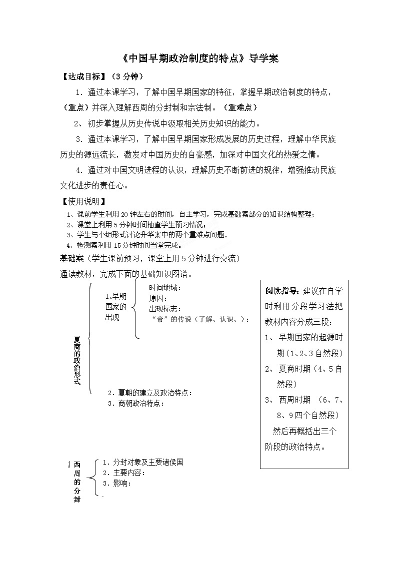
高中历史人民版必修1一:中国早期政治制度的特点学案
展开
这是一份高中历史人民版必修1一:中国早期政治制度的特点学案,共4页。学案主要包含了达成目标,使用说明等内容,欢迎下载使用。
相关学案
高中历史人民版必修1专题四:现代中国的政治建设与祖国统一二:政治建设的曲折历程及其历史性转折学案设计:
这是一份高中历史人民版必修1专题四:现代中国的政治建设与祖国统一二:政治建设的曲折历程及其历史性转折学案设计,共5页。学案主要包含了指导意见,学习目标,重难点突破,学考改编题等内容,欢迎下载使用。
人民版必修1一:中国早期政治制度的特点导学案及答案:
这是一份人民版必修1一:中国早期政治制度的特点导学案及答案,共5页。学案主要包含了高考要求,课前预习,课后巩固等内容,欢迎下载使用。
人民版必修1二:走向“大一统”的秦汉政治导学案及答案:
这是一份人民版必修1二:走向“大一统”的秦汉政治导学案及答案,共3页。学案主要包含了第一个统一的封建王朝,地方行政机构等内容,欢迎下载使用。
相关学案 更多
资料下载及使用帮助
版权申诉
- 1.电子资料成功下载后不支持退换,如发现资料有内容错误问题请联系客服,如若属实,我们会补偿您的损失
- 2.压缩包下载后请先用软件解压,再使用对应软件打开;软件版本较低时请及时更新
- 3.资料下载成功后可在60天以内免费重复下载
版权申诉
免费领取教师福利

