湖北省云学名校联盟2024-2025学年高二下学期4月期中联考英语试题含听力 扫描版含解析含答案解析
展开
这是一份湖北省云学名校联盟2024-2025学年高二下学期4月期中联考英语试题含听力 扫描版含解析含答案解析,文件包含3英语试卷411排改311pdf、3英语试卷411排改31pdf、高二期中英语答案及评分细则1docx、高二期中英语答案及评分细则docx、3英语答题卡1pdf、3英语答题卡pdf、英语-2025年湖北云学名校联盟高二年级期中联考英语听力1mp4、英语-2025年湖北云学名校联盟高二年级期中联考英语听力mp4等8份试卷配套教学资源,其中试卷共56页, 欢迎下载使用。
第一部分 听力(共两节,满分 30 分)
1-5ABBCA 6-10 CACAB 11-15 ABBCC 16-20 BBACA
第二部分 阅读(共两节,满分 50 分)
第一节(共 15 小题;每小题 2.5 分,满分 37.5 分)
21-23 CAD 24-27 DBDB 28-31 DCCA 32-35 CDBD
第二节(共 5 小题;每小题 2.5 分,满分 12.5 分)
36-40 BFECD
第三部分 语言知识运用(共两节,满分 30 分)
第一节(共 15 小题;每小题 1 分,满分 15 分)
41-45 BCADB 46-50 CBCCB 51-55 ACADA
第二节(共 10 小题;每小题 1.5 分,满分 15 分)
56.by 57. which 58. displaying 59. aged 60. an
61. extremely 62. appearance 63. but/yet 64.riginates 65. made
【语法填空 评分细则】
按照评分标准进行评分
第四部分 写作(共两节,满分 40 分)
第一节 应用文
The Pwer f Art
Art, existing everywhere in ur life, can endw us with pwer far beynd ur imaginatin.
When I was yung, I was a girl f shy and reserved nature. One day, I wandered int a schl
art exhibitin. The mment I saw thse vibrant paintings, I was spellbund. Amng them, a
waterclr painting f a peaceful frest scene deeply tuched me, mirrring the peace I lnged fr.
Inspired, I decided t try painting myself.
Since then, art has becme an inseparable part f my life. Painting allws me t express my
innermst feelings that I struggle t put int wrds. Art has bradened my perspective, teaching
me t see things frm different angles. Art has truly given me the pwer t transfrm my life,
frm a timid girl t a cnfident individual, ready t embrace the wrld.
高二期中联考英语答案 第 1 页 共 14 页
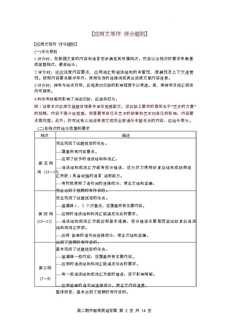
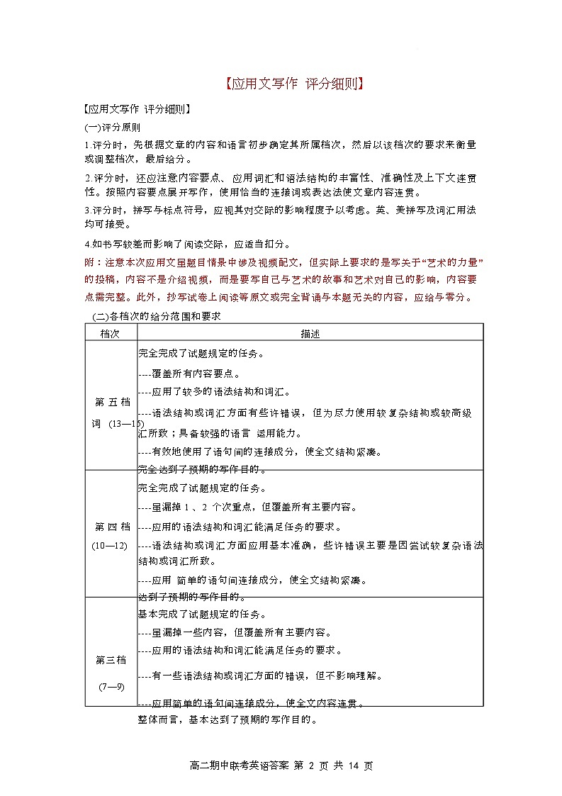
【应用文写作 评分细则】
【应用文写作 评分细则】
(一)评分原则
1.评分时,先根据文章的内容和语言初步确定其所属档次,然后以该档次的要求来衡量
或调整档次,最后给分。
2.评分时,还应注意内容要点、应用词汇和语法结构的丰富性、准确性及上下文连贯
性。按照内容要点展开写作,使用恰当的连接词或表达法使文章内容连贯。
3.评分时,拼写与标点符号,应视其对交际的影响程度予以考虑。英、美拼写及词汇用法
均可接受。
4.如书写较差而影响了阅读交际,应适当扣分。
附:注意本次应用文虽题目情景中涉及视频配文,但实际上要求的是写关于“艺术的力量”
的投稿,内容不是介绍视频,而是要写自己与艺术的故事和艺术对自己的影响,内容要
点需完整。此外,抄写试卷上阅读等原文或完全背诵与本题无关的内容,应给与零分。
(二)各档次的给分范围和要求
档次 描述
完全完成了试题规定的任务。
----覆盖所有内容要点。
----应用了较多的语法结构和词汇。 第 五 档
----语法结构或词汇方面有些许错误,但为尽力使用较复杂结构或较高级词 (13—15)
汇所致;具备较强的语言 运用能力。
----有效地使用了语句间的连接成分,使全文结构紧凑。
完全达到了预期的写作目的。
完全完成了试题规定的任务。
----虽漏掉 1 、2 个次重点,但覆盖所有主要内容。
第 四 档 ----应用的语法结构和词汇能满足任务的要求。
(10—12) ----语法结构或词汇方面应用基本准确,些许错误主要是因尝试较复杂语法
结构或词汇所致。
----应用 简单的语句间连接成分,使全文结构紧凑。
达到了预期的写作目的。
基本完成了试题规定的任务。
----虽漏掉一些内容,但覆盖所有主要内容。
----应用的语法结构和词汇能满足任务的要求。
第三档
----有一些语法结构或词汇方面的错误,但不影响理解。
(7—9)
----应用简单的语句间连接成分,使全文内容连贯。
整体而言,基本达到了预期的写作目的。
高二期中联考英语答案 第 2 页 共 14 页
未适当完成试题规定的任务。
----漏掉或未描述清楚一些主要内容,写了一些无关内容。
----语法结构单调,词汇项目有限。
第 二 档
----有一些语法结构或词汇方面的错误,影响了对写作内容的理解。
(4—6)
----较少使用语句间的连接成分,内容缺乏连贯性。
信息未能清楚地传达给读者。
未完成试题规定的任务。
----明显漏掉主要内容,写了一些无关内容,原因可能是未理解试题要求。
----语法结构单调,词汇项目有限。
第 一 档
----较多语法结构或词汇方面的错误,影响对写作内容的理解。
(1—3)
----缺乏语句间的连接成分,内容不连贯。
信息未能传达给读者。
0 未能传达给读者任何信息:内容太少,无法评判;
写的内容均与所要求内容无关或所写内容无法看清。
第二节 读后续写
原文出处:The D-It-Yurself Disaster By Myra Sanderman Highlights fr Children 2025, 03,
page11
情节分析:
文章以 Michael 的视角讲述在科学课上,他被老师点到名展示自己制作鸟屋的项目。他
在展示过程中状况百出,先是紧张,然后被同学质疑自己在项目中的贡献,最后鸟屋在他用
锤子钉钉子时突然破裂坍塌,这让他陷入了尴尬的境地。Michael 努力应对这些问题,他向
同学们解释自己在项目中的想法和设计,并且在鸟屋坍塌后,试图用幽默的方式化解尴尬,
说自己是想展示如何拆除鸟屋。
段落续写:
根据第一段首句“ The class burst ut laughing and then started clapping-Fr me!”这段可以
描写我成功的用机智化解了尴尬,老师和同学们的回应和评价,可以通过心理描写和语言描
写展现我的应对过程和心理变化过程。
根据第二段首句“ After class, I decided t rebuild the birdhuse and present it again. 可以
描写我重建和展示新的鸟屋的过程,最终获得老师同学真正的赞赏和认可,结尾可写我的感
悟升华主题,这个故事的主题可以是关于面对困难和尴尬时要保持冷静和机智,也可以是不
要害怕在众人面前犯错,因为错误也可以成为学习和成长的机会。
高二期中联考英语答案 第 3 页 共 14 页
The class burst ut laughing and then started clapping—Fr me! I felt my face burning, but
then I nticed smething surprising — the kids weren’t laughing at me. Jayce gave me an
encuraging thumbs - up, and even Luka seemed impressed by my quick fix. Mrs. Williams’ eyes
sparkled. “Michael, that was really an unexpected incident! Yu handled it in a very creative way,”
she praised. Gathering curage, I said, jkingly, “Thanks, I guess nw yu all knw what happens
when yu dn’t hammer prperly!” The class brke int laughter nce mre. “Actually, this
prves why we need t use the right size nails,” I cntinued, pinting t the split wd. “And
maybe I shuld have practiced hammering first.” The class chuckled again.
After class, I decided t rebuild the birdhuse and present it again. I spent hurs checking
measurements, sanding wd edges, and practicing my hammering. A week later, I std befre
the class with my new, stabler birdhuse. “Last time, I shwed yu what nt t d,” I started,
grinning. “Nw, here’s the right way!” I demnstrated each step cnfidently, my hands steady and
my vice clear. When I finished, the class erupted int enthusiastic applause. “Nw that’s what I
call learning frm mistakes,” Mrs. Williams ndded apprvingly and suggested I sign up fr the
district Science Fair. I beamed with pride. My “failure” became my greatest pprtunity.
【读后续写 评分细则】
阅卷建议
情节设计:
第一段:可以通过心理活动的描写凸显作者尴尬之情,同时可以动作和语言的描写体现出同
学和老师的安慰和鼓励。
第二段:重点介绍作者重新制作鸟屋,以及再次向大家展示,最后升华主题——人人这个故
事的主题可以是关于面对困难和尴尬时要保持冷静和机智,也可以是不要害怕在众人面前犯
错,因为错误也可以成为学习和成长的机会。
评分标准:
一、 评分维度解析
1. 内容(Cntent)
紧扣原文主题:续写内容必须与原文情节、人物性格、情感基调保持一致,不能偏离主线或
添加与原文无关的情节。
高二期中联考英语答案 第 4 页 共 14 页
情节合理连贯:续写部分需自然衔接原文结尾,情节发展符合逻辑,过渡流畅,避免突兀转
折或强行收尾。
细节生动丰富:通过环境描写、人物心理、动作、对话等细节刻画,增强故事表现力,展现
对原文的深刻理解。
2. 语言(Language)
语法准确:避免时态、语态、主谓一致等基础语法错误。
词汇丰富:使用与原文风格匹配的词汇,灵活运用高级表达(如非谓语动词、复合句、修辞
手法),避免重复用词。
衔接自然:合理使用连接词(hwever, meanwhile, therefre 等)和代词指代,确保段落间、
句子间逻辑清晰。
3. 逻辑与结构(Cherence)
符合故事发展规律:情节推进需有因果关联,避免逻辑漏洞或矛盾。
段落分配合理:通常续写分两段,每段需有明确中心,段首句与段尾句要承上启下。
4. 创新性(Creativity)
在合理范围内创新:在忠实原文的基础上,可加入合理想象,设计出人意料但符合逻辑的结
局或细节,体现思维深度。
二、 评分档次参考(以满分 25 分为例)
档次 分数段 评分标准
第五档 21-25 分 情节高度契合原文,逻辑严谨,语言流畅且丰富,语法错误极少,情感细
腻,有创意亮点。
第四档 16-20 分 内容完整合理,语言较准确,衔接自然,但细节稍显平淡,或有少量语法
错误。
第三档 11-15 分 基本延续原文,但情节简单,语言平淡,存在明显语法错误或逻辑漏洞。
第二档 6-10 分 内容偏离原文主题,情节不连贯,语言错误较多,影响理解。
第一档 0-5 分 内容与原文无关,或仅抄写原文,语言支离破碎,无法完成续写任务。
高二期中联考英语答案 第 5 页 共 14 页
A
原文出处:The Week Junir March 14, 2025 Vl.6, Issue 255. P12
【语篇导读】本文是应用文,主要介绍了一级方程式赛车(F1)的基本信息,包括其规则、
参赛队伍、车手的竞争模式、历史上三条传奇赛道:摩纳哥赛道、拉斯维加斯赛道和铃鹿
赛道,以及 2025 赛季赛程安排。
21.C。细节理解题。根据文章第一句“Frmula 1 (F1), an exciting car racing cmpetitin”可
知 F1 是令人激动的,A选项“heart-stpping”正确;文中提到“races take place glbally”
表明赛事是全球化的,B 选项“glbalized”正确;“Drivers cmpete t win the individual
F1 Drivers’Champinship, while teams cmpete fr the F1 Cnstructrs’Champinship.”
说明 F1 具有竞争性,D 选项“cmpetitive”正确。而文中描述 F1 比赛时,如“this
fast track sees cars hit 215 mph”等,都显示其速度很快,并非 C 选项“slw - paced”。
故选 C。
22.A。推理判断题。摩纳哥赛道狭窄且弯道多,车手在此比赛速度更低、距离更短,可推断
出它极具挑战性,A 选项正确;在摩纳哥赛道,巴西车手塞纳获胜次数最多,有 6
次,在铃鹿赛道迈克尔·舒马赫以 6 次获胜领先,因此,并非在所有赛道中舒马赫
获胜次数最多,B 选项错误;根据第二条赛道 Las Vegas Circuit 所述,拉斯维加斯赛
道是 2023 年才加入的,并非存在很长时间,C 选项错误;文中提到铃鹿赛道是为日
本本田汽车测试而建,未提及满足大众需求,D 选项错误。故选 B。
23.D。推理判断题。文章主要围绕 F1 赛车运动展开。F1 属于全球性体育赛事,所以应出
现在杂志的“全球体育聚焦”专栏,D 选项正确。故选 D。
B
原文出处:Guidepsts FBR/MAR 2025 P23
【语篇导读】 本文是记叙文,讲的是“我”和丈夫 10 年前的一次无意兜风让我们神奇的回
到了我们的祖先的居住之地。
24.D。推理判断题。从文章的前三段,我们可以看到作者提 10 年前的探索是为了告知我们
冥冥之中有一股神秘的力量指引着我们。故选 D。
25.B。推理判断题。从文章的第四段可知我们现在的住所正好是“我”的祖先 Rebecca 曾经的
居住之地;从文章的第五段可知我们现在的住所又正好是我丈夫的祖先的宅地,真是
太巧了。故选 B。
26.D。推理判断题。从文章的第四段末尾 “Bill was as astnished as I was.”可看出我们的惊讶
高二期中联考英语答案 第 6 页 共 14 页
之情;从文章的最后一段可看出我们对于无意之中的落叶归根是开心的,满意的。故
选 D。
27.B。标题主旨题。纵观全文,我们都是被一股神秘力量的牵引最终落叶归根,回到了我们
祖先们曾经的家园。故选 B。
C
原文出处:Hw It Wrks--Issue--200--2025. P54
【语篇导读】本文是说明文,介绍了斐波那契数列的定义及由此衍生出的黄金比例。
28.D。细节理解题。根据文章第一段“It is a series where each number is the sum f the tw
numbers befre it: 0, 1, 1, 2, 3, 5, 8, 13, 21, 34, etc.”明确指出斐波那契数列的定义是每
个数字都是它前面两个数字之和。故选 D。
29.C。 细节理解题。从第二段“Lenard, als called Fibnacci, included the sequence in the
bk Liber Abaci, intended fr tradesmen t track their finances.”可知,斐波那契将数列
写进《算盘全书》主要是为了帮助商人记录财务状况。故选 C。
30.C。 段落主旨题。第三段首句“The ‘glden’ quality f the rati seemingly shws up
everywhere” 为段落主旨句,随后举例说明黄金比例在贝壳螺旋、向日葵种子排列、
人体比例、艺术作品以及音乐创作等方面的体现,即强调黄金比例在世界各处的存在。
故选 C。
31.A。 推理判断题。最后一段提到科学界有人认为自然界有很多不遵循黄金比例规则的例
子,但斐波那契数列和黄金比例提醒我们要去揭示塑造世界的隐藏规则。这意味着尽
管存在质疑,但规则需要我们不断去探索。故选 A。
D
原文出处:Atlantic 2025 March
【语篇导读】本文是说明文,介绍了“Alexinmia(恐名症)”这种心理障碍并分析其产生
的原因,同时也呼吁大家克服这种心理障碍以通过叫名字表达对他人的关心。
32. C。细节理解题。文章第二段提到“Peple wh feel it mst severely might avid addressing
anyne by their name under any circumstance, and ‘Alexinmia’ is strngest arund thse
they are clsest t.”,说明“Alexinmia”是一种在交流中对称呼他人名字感到不适
的现象,所以 C 选项正确。A 选项说“弄错别人名字的一种障碍”,文章明确说不
是记忆力问题;B 选项“强调称呼而非名字的一种交流方式”,文中未提及;D 选项
“使用昵称而非真名的一种困境”,也不符合文章对“Alexinmia”的描述。
高二期中联考英语答案 第 7 页 共 14 页
33. D。细节理解题。文章第三段提到“Peple with Alexinmia are likely t have this intuitin
that t use a name is t take a stand, t d smething - and maybe smething yu didn’t
intend”,表明患有“Alexinmia”的人觉得使用名字可能会做出一些违背本心的事
情,这与 D 选项表述一致。A 选项“他们尽力在一些特定场合表明立场”是错误的,
有恐名症的人不会这样做、B 选项“他们觉得在公共场合被别人叫名字有压力”、C
选项“他们认为在谈话中叫名字在语法上是错误的”均与文章内容不符。
34. B。词义猜测题。 “tactic”所在句子“American salespeple are trained t say custmers’
names ver and ver again, which is als a cmmn tactic fr building a clse relatinship
in business”,意思是美国销售人员被训练反复说顾客的名字,这是在商业中建立亲
密关系的一种常见策略,“tactic”在这里意为“策略,方法”,与 B 选项“strategy”
意思相近。A 选项“偏好”、C 选项“a cmmn sense”意思为“常识”也不符合语
境、D 选项“可供选择的事物”均不符合语境。
35. D。推理判断题。文章最后一段提到“Learning t vercme the discmfrt and say their
names can remind yur lved nes that yu care, even thugh the prcess f change is
challenging.”,说明克服这种不适有一定的意义,接下来可能会具体介绍克服
“Alexinmia”的方法,所以 D 选项正确。A 选项“叫出人们名字的必要性”在本段
已经有所提及;B 选项“导致恐名症的原因”,文章第三段已经讲了,且不是重点;
C 选项“名字的重要性”也在本段有所阐述,接下来不太可能再重点论述。
七选五
原文出处:Hw t talk t peple yu disagree with The Week Junir March14, 2025 Vl6
Issue255
【语篇导读】本文是说明文,探讨了在与朋友或家人产生分歧时,如何通过有效的沟通技
巧使对话变得更加文明和富有成效。
36.B。主旨大意标题句。本段主要讲述了即使你不同意对方的观点,也要倾听他们的想法,
并尝试理解他们的视角和观点。与后文 “Think abut hw their life experiences may
be different frm yurs, which gives them a perspective different frm yurs t.”思考他
们的生活经历可能与你的不同,这让他们有了与你不同的视角相吻合。
37.F。段首句。F 选项从逻辑上解释了为什么会出现文中所说的一些人用不恰当方式对待他
人观点的现象,是因为不同意他人观点时容易直接拒绝,从而为后文阐述正确的表达
方式做了铺垫。而 G 选项 “为了进行有意义的对话,你最好避免争论”,与上下
高二期中联考英语答案 第 8 页 共 14 页
文的逻辑联系不紧密,文段重点在于阐述当不同意他人观点时应如何尊重地表达,而
非强调避免争论以实现有意义的对话。所以 F 选项更符合语境。
38. E。 段中衔接句。Start yur statements with“I”rather than“Yu”.与后文的举例 “yu
might lead yur pinin with“I feel”r“I see this anther way”完全一致,是一种避免
指责对方的礼貌的表达方式。
39.C。段末句。这一段讲的是在表达自己的观点时,要以事实为基础,冷静地陈述。文中提
到 “If yu get interrupted, gently remind the persn that yu gave them a turn t speak
and nw yu wuld like t speak”如果你被打断,可以温和地提醒对方,你已经给了
他们说话的机会,现在轮到你了。C 选项“然后给对方一个回应的机会”符合逻辑,
是陈述完自己观点后的合理步骤,强调对话的平衡和尊重。
40. D。段中衔接句。这一段讲的是即使无法改变对方的想法,也可以寻找共同点。根据小
标题Find cmmn grund寻找共同点,及后文“Yu may als gain a better understanding
f each ther’s pinin”你也可能更好地理解彼此的观点,强调了在分歧中寻找共识
的重要性。
完形填空
原文出处:Guidepsts FBR/MAR 2025 P63-64
语篇导读:我们搬到新社区后,因为和新邻居不认识,“我”很想做点什么来结交朋友,受
到启发,我做了一些布朗尼蛋糕,主动送给邻居,慢慢的结交认识了邻居 Judy, 后来,在
我和 Judy 的努力下,我们定期的举行了百乐宴,加强了邻居交流,把这个社区变成了一个
温暖的家园。
41. B。根据上下文,这里说的是妈妈冬天做姜饼的惯例,“practice”(惯例,通常的做法)
符合语境,而 “innvatin”(创新)、“behaviur”(行为)、“service”(服务)均不
符合语境。故选 B。
42. C。根据上下文,“我”先有了做蛋糕的念头,随之又想出了做蛋糕给邻居的想法,“fllwed”
(跟随)符合语境;“crashed” (碰撞,猛撞)、“faded”(褪色;逐渐消失)与文意相反;
“failed”(失败)在这里逻辑不通。故选 C。
43. A。根据上下文,“我”要把布朗尼蛋糕装进容器里去赠送,“packed”(打包,装包) 符
合语境;“laded”(装载)通常用于更大量物品的放置或运输,“carried” 有 “携带;
运载”;“pushed”(推,挤进)不符合语境。故选 A。
44. D。根据上下文,“我”在出门送蛋糕之前,有点怀疑自己的举动是否明智;“dubt”(怀
高二期中联考英语答案 第 9 页 共 14 页
疑),符合语境;“shame”(羞耻)、“srrw”(悲伤)、“passin”(热情;激情)均
不符合语境。故选 D。
45. B。根据上下文,“我”在出门送蛋糕之前,有点怀疑自己的举动是否明智,觉得这件事似
乎有点愚蠢,“flish”(愚蠢的)符合语境;“meaningful”(有意义的)、“prductive”
(多产的,富有成效的)、“selfless” 表示 “无私的”均不符合语境。故选 B。
46. C。根据上下文,“我”出门送蛋糕,担心邻居拒绝,“shut” 有 “关闭” 的意思,“shut the
dr” 是 “关门”符合语境。“ hit”(击打,碰撞)、“brke”(打破)、“answered”(应
门)都不符合此处 “关门” 的动作描述。故选 C。
47. B。根据上下文,“我”走到邻居家,并且向开门的邻居自我介绍,“intrduced”(介绍;
引入)符合语境; “prmted”(促进;提升)、“guided”(引导)、“cnnected”(连
接)均不符合语境。故选 B。
48. C。根据上下文,“我”觉得给素未谋面的新邻居送蛋糕的行为有些愚蠢,所以送的时候很
是不自在,“shyly”(害羞地),符合语境;“prudly”(自豪地)、“flexibly”(灵活地)、
“gently”(温柔地)均不符合语境。故选 C。
49. C。“cntainer” 是 “容器” 的统称,与第三段的第一句话中 cntainer 照应。“bucket”(桶)、
“basin”(盆)、“bttle”(瓶子)均不符合语境。故选 C。
50. B。根据上下文,“我”与新邻居素不相识,我给她送蛋糕,她虽然会有些困惑,但一定是
感激的,高兴的,“smiling”(微笑),符合语境;“cheering”(欢呼)、“weeping”(哭
泣)、“sighing”(叹气)均不符合语境。故选 B。
51. A。根据上下文,“我”没想到送的蛋糕所带来的结果,“freseen”(预见),符合语境;
“cnveyed”(传达)、“ignred”(忽视)、“requested”(请求)均不符合语境。故选
A。
52. C。根据上下文,Judy 开始来我家,并且逐渐成为我家的常客,“frequent”(频繁的)符
合语境;“strange”(奇怪的;陌生的)、“brilliant”(卓越的,杰出的)、“curius”(好
奇的)均不符合语境。故选 C。
53. A。根据上下文,Judy 与“我”定期的举行了百乐宴了汇聚了更多的邻居,“bring tgether”
(汇聚)符合语境;“turn away”(不准某人进入)、“figure ut”(想出、计算出)、“carry n”
(继续进行)均不符合语境。故选 A。
54. D。根据上下文,“我”与 Judy 定期的举行了百乐宴,是为了加强了邻居们的交流,多认
识些朋友,“neighbrs”(邻居)符合语境;“clleagues”(同事)、“guests”(客人)、
高二期中联考英语答案 第 10 页 共 14 页
“friends”(朋友)均不符合语境。故选 D。
55. A。根据上下文,“我”与 Judy 定期的举行了百乐宴,使得十年未打交道邻居们得以见面,
交流,成为朋友,“meet” “遇见”符合语境;“cperate”(合作)、“depart”(离开,
分离)、“crwd”(拥挤)均不符合语境。故选 A。
语法填空
原文出处:
【语篇导读】本文是说明文,介绍了源于清末苗族刺绣图的苗族绘画及著名的苗族绘画家
梁德松,在梁氏家族推动下,苗族绘画已演变成独特艺术形式 。
56. by 考查介词,“be characterized by”为固定搭配,意思是“以为特性;特点是”。
57. which 考查关系代词引导非限制性定语从句,修饰前面的“ designs”。故填 which。
58. displaying 考查现在分词作伴随状语。句子描述的是几何图案作为一种视觉语言,展示
了苗族历史的成就与苦难,display 与 language 构成逻辑上的主谓关系,故填 displaying。
59. aged 考查形容词,表示“年龄为……”。句子描述的是梁德松的年龄为 61 岁,故填 aged。
60. an 考查不定冠词,修饰后面的“ethnic art frm”(民族艺术形式)。由于“ethnic”以元音
音素开头,故填 an。
61. extremely 考查副词,修饰形容词“challenging”(具有挑战性的),故填 extremely。
62. appearance 考查名词,句子描述的是绘画通过线条呈现出刺绣的模样,故填 appearance。
63. but/yet 考查连词,这里 “ne” 指代 “a prcess”,“but/yet” 表示转折,“It’s a tugh prcess,
but ne that brings the artwrk t life” 意思是 “这是一个艰难的过程,但却是一个能让艺术品
栩栩如生的过程”,符合语境逻辑,故本空填 “but/yet”。
64. riginates 考查谓语动词,表示“起源于”。句子描述的是苗族绘画起源于清代晚期的刺
绣图案,根据后面的“develps”可知此处要用一般现在时,故填“riginates”。
65. made 考查过去分词形式。句子描述的是由于梁德松家族的努力,苗族绘画发展成为一
种独特的艺术形式,effrts 和 make 构成逻辑上的动宾关系,故填 made。
听力录音稿
(Text 1)
M: Mandy, did yu knw Heather called yu?
W: N. When did she call?
M: Tw hurs ag, I think.
高二期中联考英语答案 第 11 页 共 14 页
W: Tw hurs ag? Why didn’t yu tell me earlier?
(Text 2)
M: Have yu received the building permit yet?
W: Nt yet. I submitted the applicatin n June 5. Tday is July 10. I dn’t knw why it’s taking
s lng. It usually nly takes tw weeks.
(Text 3)
W: D yu have any luggage t check in?
M: N, I just have this ne bag. I’ll carry it with me.
W: Fine. Yur flight departs in thirty minutes frm Gate twenty-fur.
M: Thank yu.
(Text 4)
W: My engine wn’t start.
M: It’s lucky I have my tls with me.
W: It’s great yu repair cars fr a living.
(Text 5)
W: D yu still read things in the ld fashin way like newspapers, magazines, real bks?
M: Oh, gd questin. I’ve stpped buying magazines and newspapers, definitely. I always access
that nline because it’s s easy and cnvenient.
(Text 6)
M: Our next guest n tday’s shw is part f ur Healthy Cking series. I’d like t welcme
nutritinist Emelia Vig. Emelia, what have yu gt fr us tday?
W: I’d like t tell yu abut sme simple tricks fr making nutritius meals at hme by using
healthier vegetables instead f less healthy nes in yur favrite recipes.
M: Nw, yu said this was simple. I’m n ck — d yu think I can d it?
W: Abslutely! Let’s take an ld classic like ptat sup, fr example. Yu can use sweet ptates
as a mre nutritius replacement fr white ptates. That recipe, and mre, are in my new
bk, Healthy Family Cking. And yu can get a cpy frm the bkstres r thrugh the
Internet nw.
(Text 7)
M: Julia, have yu heard f the term sccer mm?
高二期中联考英语答案 第 12 页 共 14 页
W: Yes.
M: S what d yu think a sccer mm is?
W: My image is a mther wh devtes her time t running her kids t and frm sccer practice. Is
that right?
M: Right.
W: And als drives a big vehicle? My image is f a big SUV r a big fur wheel drive.
M: Right. I think it’s like a parent that has many scheduled events fr their child.
W: Oh, maybe I’m a little bit f a sccer mm.
M: I think it’s actually a gd term. I think a sccer mm is usually cnsidered a caring parent.
(Text 8)
W: I’ve never been t yur hmetwn. What d yu recmmend?
M: Well, in Santiag there are a lt f things t d. First, we have a lt f histrical places. There
are a lt f Spanish buildings. But als Santiag has turned int a really mdern city, s we
have a lt f shpping centers. There are a lt f really mdern tall buildings. But we still
keep a lt f parks. There is a lt f nature in Santiag.
W: I see. Hw’s the fd?
M: Well, the gd thing abut being in Santiag is that there are a lt f restaurants where yu can
try really lcal and traditinal fd. And als a lt f cafes where yu can have a drink and
relax with yur friends.
W: Ww, it sunds very interesting. Hey, talking abut fd, my stmach is making angry nises
frm hunger.
M: Me t. Let’s try ne f the places.
(Text 9)
M: Gd mrning. Hw can I help yu?
W: Well, actually I’m lking fr a part-time jb.
M: Are yu a registered student? I’m afraid this service is nly available t full-time students.
W: I’m ding a degree in Business Studies. And I’m in my third year. Here’s my student card.
M: Right ... well, there’s a jb wrking at the receptin desk at the Sprts Center, fr three
evenings a week — that’s Wednesdays, Thursdays and Fridays.
W: That sunds like fun but unfrtunately I have evening lectures. Is there anything during the
高二期中联考英语答案 第 13 页 共 14 页
day?
M: There’s a psitin fr a cleaner at the Child Care Center. But yu’d need t be there at 6 a.m.
W: Oh, that’s far t early fr me. I’d never make it that early in the mrning.
M: Mmm ... Well, there was a psitin ging in the Cmputer Lab fr three days a week that
might be OK. Ah, here it is! N, it’s in the Library, nt the Lab, Clerical Assistant required.
W: That sunds nt bad.
(Text 10)
M: What is life like in Italy? Well, life in Italy feels s much slwer than that in the US. Peple are
still very prductive and they’re very passinate and they g t wrk, but there’s just this
sense f hw imprtant it is t enjy yur time with family and with friends. S fr example,
I feel like in the United States peple have their jbs and they wrk really hard t the pint
where maybe they’re s tired. Upn returning hme, what they want t d is surf the Internet
r watch TV as a means f relaxatin. And in Italy it feels like the way peple recharge and
the way that they relax is being in the cmpany f their friends r their family. S everyne
will meet up fr a drink when finishing wrk. And it’s nt t drink a lt. It’s really just t
have a glass f wine, eat sme delicius fd, and just sit and talk, but abut nthing really.
Just enjy the time and eventually peple decide t g hme, but it’ll be hurs later even
thugh they’re exhausted frm wrk. And they g t wrk the next day and are prductive. I
really enjy that the mst.
高二期中联考英语答案 第 14 页 共 14 页
相关试卷
这是一份湖北省云学名校联盟2024-2025学年高二下学期4月期中联考英语试题 含解析,共28页。试卷主要包含了选择题的作答,非选择题的作答,考试结束后,请将答题卡上交,15, B等内容,欢迎下载使用。
这是一份湖北省云学名校联盟2024-2025学年高二下学期4月期中联考英语试题含听力(Word版附解析),文件包含3英语试卷411排改31docx、高二期中英语答案及评分细则docx、3英语答题卡pdf、英语-2025年湖北云学名校联盟高二年级期中联考英语听力mp4等4份试卷配套教学资源,其中试卷共29页, 欢迎下载使用。
这是一份2025湖北省云学名校联盟高二下学期3月联考英语试题扫描版含解析,文件包含2025年湖北云学名校联盟高二年级3月联考英语试卷pdf、2025年湖北云学名校联盟高二年级3月联考英语答案确定版本pdf等2份试卷配套教学资源,其中试卷共23页, 欢迎下载使用。
相关试卷 更多
- 1.电子资料成功下载后不支持退换,如发现资料有内容错误问题请联系客服,如若属实,我们会补偿您的损失
- 2.压缩包下载后请先用软件解压,再使用对应软件打开;软件版本较低时请及时更新
- 3.资料下载成功后可在60天以内免费重复下载
免费领取教师福利

