


人教版 (新课标)必修3 文化史音乐与影视艺术教学设计
展开 这是一份人教版 (新课标)必修3 文化史音乐与影视艺术教学设计,共6页。教案主要包含了三维目标,教学重点,教学难点,课型与课时安排,教学方法,教学过程等内容,欢迎下载使用。
1、知识与能力:①识记浪漫主义音乐、民族乐派的代表人物及其代表作,爵士乐和摇滚乐是二战前后流行音乐的主流以及影视艺术的产生发展。②理解19世纪音乐发展的社会背景及浪漫主义音乐的主要特点,结合时代理解20世纪的音乐流派和发展方向以及影视艺术兴起和发展的条件和作用。③拓展知识面,提高学生对音乐影视作品的鉴赏水平和审美情趣。
2、过程与方法:通过音乐欣赏、问题探究法来引导学生掌握相关的知识,培养学生的音乐、影视鉴赏能力。
3、情感态度与价值观:通过欣赏音乐名作提高对音乐的鉴赏能力,学习音乐家执著追求、热爱生活的精神和爱国情操;了解影视艺术是社会进步的产物。
二、教学重点
浪漫主义音乐的特点,电影、电视艺术起源与发展进程
三、教学难点
音乐和影视艺术产生和发展的社会条件,影视对人类生活的影响
四、课型与课时安排
新授知识课,1课时
五、教学方法
展示资料、情境再现、合作探究、分析归纳的方式,让学生在教师指导下自主学习。
六、教学过程
课前准备:
教师在上课前按音乐流派和主流把全体学生分成四组,布置学生提前预习,通过网络或图书查询有关资料,收集本组负责的有关流派的资料及杰作的音视频,完成老师布置的分类表格,在老师指导下充分利用多媒体设备制作课件介绍本小组的探究成果——进行音乐片断的欣赏、讲解
导入新课:
播放准备好的音乐片段——《命运交响曲》,提出问题激发学生兴趣
推进新课:
一、19世纪的音乐流派与杰作
问题情境1: 教材主要介绍了19世纪音乐的哪几个流派?其发展过程怎样?每个音乐流派的代表人物和杰作是什么?请同学们按照课前分工,派代表回答
自主学习1:教材主要介绍了19世纪的音乐的浪漫主义乐派和民族乐派
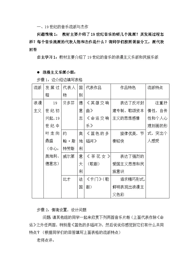
浪漫主义乐派小组:
步骤1:边介绍边填写表格
步骤2:情境设置,设计问题
问题:请其他组的同学一起来欣赏下列两首音乐片断(上面代表作除《命运》之外任两首,特别是《蓝色的多瑙河》),然后说说你感觉到它们有什么共同特点?(根据同学们的回答填写上面表格的流派特点)
老师点评:
1、 强调:贝多芬是连接古典主义和浪漫主义音乐的桥梁,
2、补充简介古典主义和浪漫主义音乐的不同
古典主义:服务于贵族,多是委托作品。 严谨、典雅、端庄——客观的(典型代表:莫扎特)
浪漫主义:出于个人内心的冲动和精神需求而创作。强烈、自由、奔放——主观的
3、浪漫主义音乐作品中还有大量弘扬民族特性,形成各具特色的民族乐派。
民族乐派小组
步骤1:播放欣赏《天鹅湖》视频(片断)
步骤2:边介绍边填写表格
老师点评:
根据学生回答状况补充民族乐派创作的素材、题材、风格和所强烈反映的爱国主义思想和内心强烈的民族责任感
共同探究1:为什么19世纪音乐呈现这样的特点?
(启发学生联系必修1、2有关内容分析,老师归纳19世纪音乐发展的背景:
时代背景① 经济基础:资本主义发展和资产阶级壮大
② 精神动向:解脱束缚,更加世俗化、人性化
③ 时代要求:各国面临社会问题不同,民族性更强
二、20世纪世界音乐——现代主义音乐的发展变化
问题情境2: 20世纪世界音乐发展的过程怎样?每个阶段的主流是什么?有什么代表人物和代表作??请同学们按照课前分工,派代表回答
自主学习2:20世纪音乐发展可以分为三个阶段
爵士乐小组
步骤1:播放欣赏爵士乐(片断)
步骤2:边介绍边填写表格
摇滚乐小组
步骤1:播放欣赏“猫王”演唱视频(片断)
步骤2:边介绍边填写表格
注:不用掌握
老师点评:
根据学生回答状况补充爵士乐和摇滚乐的发源
指出教材对19世纪音乐重点介绍的是高雅音乐,对20世纪音乐突出讲述的是通俗音乐 ——流行音乐,也就是现代主义音乐的主流。,其共同特点是轻松活泼,通俗易懂
点出第三阶段是20世纪70年代后,流行音乐追求更多风格,商业化更明显。强调借助和运用电子手段
共同探究2:为什么20世纪音乐会发生这样的变化?
(启发学生联系必修2有关内容分析,老师归纳20世纪音乐变化发展的原因:
时代背景:经济的迅速增长和第三次科技革命迅猛发展,使人们人们的生活、心理和思维方式不断改变
合作探讨1:怎样看待流行音乐?其流行反映了当时时代背景下的什么社会现象?(学生前后分组讨论,表达各自观点)
巩固:下列有关流行音乐的表述错误的是:
反映了信息时代青少年一代的情绪追求
不能缓解竞争压力
是宣泄喜怒哀乐的一种最直接方式
改变着人们的娱乐和生活方式 答案:B
三、影视艺术的产生与发展
情境导入:游戏《我猜我猜我猜猜猜》(以组为单位,抢答,看哪组猜对多)
(1)看图片,猜是什么?(电视机
(2)说出下列明星名称
(3)说出下列影片或电视剧名称
共同探究3:电影和电视为什么会产生和发展起来的?
(启发学生联系必修2有关内容分析,老师归纳影视艺术产生和发展的条件:
产生条件:①物质基础:第二次工业革命以来科学技术的发展。
②发展动力:社会的巨大变化和人类新的精神需求,以及商业利益的驱动。
问题情境3:从图片和片段中我们看到电影有黑白的有彩色的,有无声的有有声的,它们的发展先后如何?今天的发展前景又是怎样的?
自主学习3:影视艺术产生和发展的过程(学生根据教材与学案理出一个大致的时间线索)
合作探讨2:电视如何改变着我们的生活?我们高中生应该怎样对待电视节目?(提供资料和提出问题,学生通过阅读资料回答问题,得出结论)
小结:影视艺术对人类生活的影响:
①既反映了人类在科学技术方面的进步,又直接而敏感地回应、引领着文明的发展趋势和社会风尚,满足人们不同层次的审美需要和精神追求。对社会生活的影响日益广泛。
②具有其它艺术形式不可替代的综合性,以其特有的技术手段,使观众感受到视觉的冲击和心灵的启迪。
③影视艺术对人类生活的影响无处不在。
④电视已成为现代社会成员日常社会中难以割舍的重要部分。
本课小结:
19世纪,浪漫主义音乐在欧洲兴起,欧洲的歌剧也取得了辉煌成就,并出现了弘扬本民族特性的民族乐派。各种音乐流派的兴起,反映了资本主义的时代精神和日益增强的民族性。
20世纪,现代主义音乐兴起。它日益通俗化、大众化,轻松活泼,在世界广为流传。
19世纪末和20世纪20年代,电影和电视艺术先后出现。影视艺术有很强的娱乐性和艺术性,对人类生活的影响无处不在。流派
发展过程
代表人物
国别
代表作品
作品特色
流派特点
浪漫主义
19世纪初兴起,19世纪中叶走向鼎盛
(中心:奥地利、德意志)
贝多芬
德意志
《英雄交响曲》
《命运交响乐》
表达了反对封建专制,歌颂资本主义的思想感情
注重抒情性,自传性和个人心理刻画的形式,突出个人感受
约翰·斯特劳斯
奥地利
《蓝色的多瑙河》
旋律优美,节奏轻快
威尔第
意大利
《茶花女》(歌剧)
表达了强烈的爱国主义思想和民族意识
比才
法国
《卡门》(歌剧)
追求精巧形式,鲜明表现出浪漫主义色彩
流派
发展过程
代表人物
国别
代表作品
作品特色
流派特点
民族乐派
19世纪中后期,俄国等国民族乐派兴起
柴可夫斯基
俄国
《天鹅湖》
(舞剧)
以强烈的艺术感染力,表达了爱与善能战胜一切的主题,提高了音乐在舞剧中作用
弘扬本民族特性
阶段
代表人物
国别
代表作品
风格特色
时间
主流
一战后至二战前
爵士乐
阿姆斯特朗(教材图片人物)
美国
风格多样,节奏性强,强调创造性即兴演奏主要乐器是小号和萨克斯管
阶段
代表人物
国别
代表作品
风格特色
时间
主流
二战后
摇滚乐
普莱斯利(“猫王”)、
美国
《围着时钟摇吧》、
《时代在改变》
强烈的节奏,简单直白的歌词,身背吉他边歌边舞的演唱形式,奇特的装扮
披头士乐队
英国
相关教案 更多
- 1.电子资料成功下载后不支持退换,如发现资料有内容错误问题请联系客服,如若属实,我们会补偿您的损失
- 2.压缩包下载后请先用软件解压,再使用对应软件打开;软件版本较低时请及时更新
- 3.资料下载成功后可在60天以内免费重复下载
免费领取教师福利 


.png)





