


11. 【2025年高考最后10天冲刺】英语必知:读后续写提升表达高级技巧,如何读,读文技巧与真题解析(适用于全国备考)
展开 这是一份11. 【2025年高考最后10天冲刺】英语必知:读后续写提升表达高级技巧,如何读,读文技巧与真题解析(适用于全国备考),共7页。试卷主要包含了读透原文,续写精彩,读段首句 —— 搭建续写框架,备考策略总结等内容,欢迎下载使用。
一、读透原文,续写精彩
1、精准提炼记叙文六要素,锁定主题与情节走向
读后续写多以记叙文为主,深度挖掘文中 “wh(人物)、what(事件)、when(时间)、where(地点)、why(原因)、hw(过程)” 六大要素,是理清文章大意、锁定主题、把握情节发展方向的核心方法。通过对这些要素的精准提炼,能够快速构建文章的基础框架,明确故事发展的基本脉络,为后续续写确定正确基调。
示例:在 2020・新高考 Ⅰ 卷中,从 “The Meredith family lived in a small cmmunity. As the ecnmy was in decline...” 等语句,可提炼出人物为 Meredith 一家及贫困家庭,地点在小镇社区,时间未明确提及,事件围绕帮助贫困家庭展开,原因是经济衰退导致部分家庭生活困难,过程则是 Meredith 夫人关注贫困家庭,其子女们受启发后思考帮助他人的办法。由此,我们能够清晰把握文章 “互助” 的主题,以及后续围绕孩子们如何帮助贫困家庭展开情节的走向 。
2、剖析人物细节,塑造鲜活形象
文中人物的性格、语言、动作等细节,是塑造人物形象的关键线索。不同的人物特质会引发不同的行为与选择,续写时需紧扣这些特质,确保人物形象的一致性与连贯性。
示例:2020・浙江 7 月卷改编文中,通过 “lving, sweet, and yet absent-minded and frgetful” 等形容词对母亲的刻画,可知母亲善良有爱心但又健忘。基于此,在续写情节设计上,可安排母亲因健忘忘记带野炊灶具,或因善良故意将新帐篷留给无家可归之人等情节,使续写内容与原文人物形象高度契合。
3、梳理逻辑结构,明晰情节发展脉络
梳理文本的逻辑结构,能够清晰把握故事的起承转合与发展节奏。关注情节之间的因果关系、铺垫与呼应,有助于预判故事走向,为续写内容的合理性提供支撑。
示例:2022・新高考 Ⅰ 卷中,David 虽身患疾病却坚持参加越野队训练,这一情节为后续他面临比赛挑战埋下伏笔。续写时,需基于此逻辑,围绕他是否参赛、参赛过程及结果展开,确保情节发展符合整体逻辑框架。
4、积累主题词句,延续语言风格
积累文中主题词句、熟悉修辞手法及写作风格,是保证续写与原文语言风格协同的重要途径。通过模仿原文的用词、句式和表达方式,使续写部分与原文浑然一体。
示例:2020 年浙江 7 月卷原文中运用了动名词短语、with 短语、分词结构、定语从句、虚拟语气等多种句式结构,在续写时,也应运用类似的句式结构,如 “Rars frm the bear brke the silence, which frze Elli...” 等,保持语言风格的一致性。
这份读文技巧涵盖了高考读后续写的关键要点。若你在实际运用中遇到问题,或希望结合更多真题案例学习,欢迎随时告诉我。
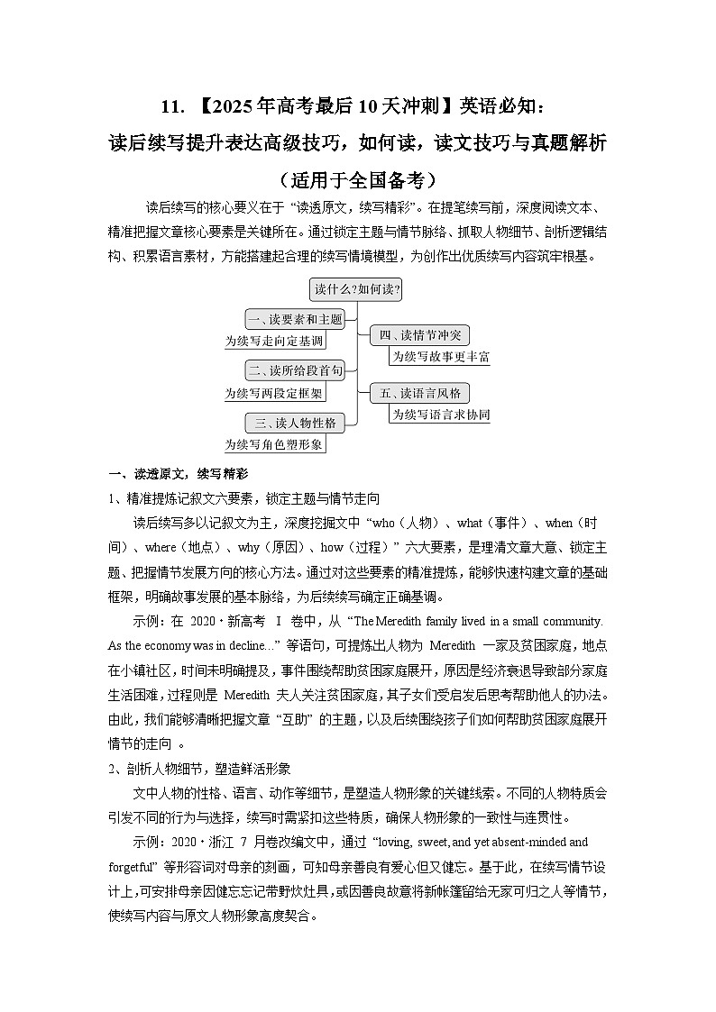
二、读要素和主题 —— 锚定续写基调
读后续写多为记叙文,** 提炼记叙文六要素(wh/what/when/where/why/hw)** 是理解文本的基础。通过梳理人物关系、事件背景、时间地点及因果逻辑,可快速把握文章大意与主题,明确情节发展方向。
【典例】(2020・新高考 Ⅰ 卷)
(2020·新高考Ⅰ卷)The Meredith family lived in a small cmmunity.As the ecnmy was in decline,sme peple in the twn had lst their jbs.Many f their families were struggling t make ends meet.Peple were trying t help each ther meet the challenges.
Mrs.Meredith was a mst kind and thughtful wman.She spent a great deal f time visiting the pr.She knew they had prblems,and they needed all kinds f help.When she had time,she wuld bring fd and medicine t them.
One mrning she tld her children abut a family she had visited the day befre.There was a man sick in bed,his wife,wh tk care f him and culd nt g ut t wrk,and their little by.The little by—his name was Bernard—had interested her very much.
“I wish yu culd see him,” she said t her wn children,Jhn,Harry,and Clara.“He is such a help t his mther.He wants very much t earn sme mney,but I dn’t see what he can d.”
After their mther left the rm,the children sat thinking abut Bernard.“I wish we culd help him t earn mney,” said Clara.“His family is suffering s much.”
“S d I,” said Harry.“We really shuld d smething t assist them.”
Fr sme mments,Jhn said nthing,but,suddenly,he sprang t his feet and cried,“I have a great idea! I have a slutin that we can all help accmplish (完成).”
The ther children als jumped up all attentin.When Jhn had an idea,it was sure t be a gd ne.“I tell yu what we can d,” said Jhn.“Yu knw that big bx f crn Uncle Jhn sent us? Well,we can make ppcrn (爆米花),and put it int paper bags,and Bernard can take it arund t the huses and sell it.”
要素提炼:
Wh:Meredith 一家、贫困家庭(生病的父亲、持家的母亲、男孩 Bernard)
What:Meredith 家孩子计划帮助 Bernard 卖爆米花赚钱
When:经济衰退时期的某一天
Where:小镇社区
Why:Bernard 家因父亲患病陷入困境,孩子想帮忙
Theme:邻里互助、善良与担当
关键作用:
明确 “助人” 主题后,续写需围绕 “如何制作 / 售卖爆米花”“售卖结果” 展开,突出温暖向善的情感脉络。
三、读段首句 —— 搭建续写框架
段首句是前后文衔接的 “桥梁”,第一段首句承接原文,第二段首句延伸第一段。可通过 “倒推法” 从第二段首句反推第一段情节,确保两段逻辑连贯。
【典例】(2022・新高考 Ⅰ 卷)
...
David had a brain disease which prevented him frm walking r running like ther children,but at schl his classmates thught f him as a regular kid.He always participated t the best f his ability in whatever they were ding.That was why nne f the children thught it unusual that David had decided t jin the crss-cuntry team.It just tk him lnger—that’s all.David had nt missed a single practice,and althugh he always finished his run lng after the ther children,he did always finish.As a special educatin teacher at the schl,I was familiar with the challenges David faced and was prud f his strng determinatin.
注意:续写词数应为150个左右。
We sat dwn next t each ther,but David wuldn’t lk at me.
I watched as David mved up t the starting line with the ther runners.
段首句分析:
第一段首句:We sat dwn next t each ther, but David wuldn’t lk at me.
隐含冲突:David 情绪低落(可能因身体原因对比赛犹豫),需通过对话展现作者如何鼓励他参赛。
第二段首句:I watched as David mved up t the starting line with the ther runners.
倒推情节:第一段结尾应是 David 决定参赛,第二段围绕 “比赛过程”“坚持跑完” 展开。
框架构思:
第一段:作者询问 David 顾虑→鼓励其挑战自我→David 克服心理障碍,同意参赛。
第二段:起跑时的紧张氛围→David 坚持奔跑→观众鼓励→冲线时刻→情感升华(坚持的意义)。
四、读人物性格 —— 精准塑造形象
人物性格通过语言、动作、心理描写体现,续写需延续原文人设,避免性格割裂。注意捕捉原文中的形容词、行为细节,作为情节设计的依据。
【典例】(浙江卷改编)
(浙江卷改编)I had an interesting childhd:It was filled with surprise and amusements,all because f my mther—lving,sweet,and yet absent-minded and frgetful.One strange family trip we tk when I was eleven tells a lt abut her.
My tw sets f grandparents lived in Clrad and Nrth Dakta,and my parents decided t spend a few weeks driving t thse states and seeing all the sights alng the way.As the first day f ur trip apprached,David,my eight-year-ld brther,and I unwillingly said gd-bye t all f ur friends.Wh knew if we’d ever see them again? Finally,the mment f ur departure arrived,and we laded suitcases,bks,games,camping equipment,and a tent int the car and bravely drve ff.We bravely drve ff again tw hurs later after we’d returned hme t get the purse and traveler’s checks Mm had frgtten.
David and I were always a little nervus when using gas statin bathrms if Mm was driving while Dad slept:“Yu stand utside the dr and play lkut while I g,and I’ll stand utside the dr and play lkut while yu g.” I had terrible pictures in my mind:“Hney,where are the kids?” “What?! Oh, thught they were being awfully quiet.” We were never actually left behind in a strange city,but we weren’t abut t take any chances...
人物分析:
母亲性格:lving/sweet(善良有爱心)+ absent-minded/frgetful(健忘)
情节设计:
健忘特质:出发时忘带钱包、野炊灶具;
善良特质:故意将新帐篷留给无家可归者,用 “健忘” 掩盖善意,体现人物复杂性。
写作要点:若原文人物勇敢,则续写中面对危险应保持果敢;若人物胆小,反应需符合性格逻辑。
五、读情节冲突 —— 推动故事张力
冲突是情节发展的核心,包括自我矛盾、人际冲突、人与自然 / 社会的对抗等。分析冲突类型与升级过程,可构思合理的解决方案,丰富故事层次。
【典例】(2020・浙江 7 月卷改编)(2020·浙江7月卷改编)One fall,my wife Elli and I had a single gal:t phtgraph plar bears.We were staying at a research camp utside “the plar bear capital f the wrld”—the twn f Churchill in Manitba,Canada.
Taking pictures f plar bears is amazing but als dangerus.Plar bears—like all wild animals—shuld be phtgraphed frm a safe distance.When I’m face t face with a plar bear,I like it t be thrugh a camera with a telepht lens.But smetimes,that is easier said than dne.This was ne f thse times.
As Elli and I cked dinner,a yung male plar bear wh was playing in a nearby lake sniffed,and smelled ur garlic bread.
The hungry bear fllwed his nse t ur camp,which was surrunded by a high wire fence.He pulled and bit the wire.He std n his back legs and pushed at the wden fence psts.
Terrified,Elli and I tried all the bear defense actins we knew.We yelled at the bear,hit pts hard,and fired blank shtgun shells int the air.Smetimes lud nises like these will scare bears ff.Nt this plar bear thugh—he just kept trying t tear dwn the fence with his massive paws (爪子).
I radied the camp manager fr help.He tld me a helicpter was n its way,but it wuld be 30 minutes befre it arrived.Making the best f this clse encunter (相遇),I tk sme pictures f the bear.
Elli and I feared the fence wuldn’t last thrugh 30 mre minutes f the bear’s punishment.The camp manager suggested I use pepper spray.The spray burns the bears’ eyes,but desn’t hurt them.S I apprached ur uninvited guest slwly and,thrugh the fence,sprayed him in the face.With an angry rar (吼叫),the bear ran t the lake t wash his eyes.
A few minutes later,the bear came back t ur camp...
冲突链分析:(文中加黑部分)表现出作者与熊的冲突逐渐升级的三次对抗:
续写方向:可延续 “人与熊的对抗”,通过 “投掷食物诱离”“直升机支援” 等方式化解冲突,突出 “勇气与智慧” 主题。
六、读语言风格 —— 实现无缝衔接
续写需模仿原文的句式结构、修辞手段及情感基调,确保语言协同。注意分析原文的语法特征(如动名词短语、分词结构、复合句)、描写手法(环境 / 心理 / 动作描写)及用词偏好。
【典例】(2020・浙江 7 月卷原文语言特点)
写作手法:
动名词短语
Taking pictures f plar bears is amazing but als dangerus.
分词结构
Terrified, Elli and I tried all the bear defense actins we knew.
定语从句
A yung male plar bear wh was playing in a nearby lake sniffed...
情感渲染
With an angry rar, the bear ran t the lake t wash his eyes.
续写示例(模仿语言风格)A few minutes later, the bear grwling fiercely apprached the fence again. Heart punding, I grabbed the last piece f garlic bread and thrwing it as far as pssible, yelled, "G n, take it!" The bear hesitated, then sniffing the air, wandered tward the fd. This temprary distractin allwed us t breathe a sigh f relief.
解析:使用分词结构(grwling/punding/thrwing)、情感描写(heart punding)及环境细节(sniffing the air),与原文风格一致。
七、备考策略总结
强化要素分析:用表格梳理六要素,标注主题词(如 kindness/curage)。
段首句专项训练:针对不同段首句,用 “问题链” 构思情节(如 “为什么 David 不看我?”“如何说服他?”)。
人物性格卡片:为原文人物制作 “性格档案”,标注关键形容词与行为示例。
冲突 - 解决方案配对:归纳常见冲突类型(如自然危机、人际矛盾),积累对应解决方案(如合作、智慧应对)。
语言风格仿写:选取原文段落,进行句式改写或续写片段,对比分析语言契合度。
通过系统 “读文” 训练,可精准把握原文脉络,为续写搭建逻辑清晰、情感连贯的创作框架,在高考中实现 “读” 与 “写” 的高效转化。
相关试卷
这是一份11. 【2025年高考最后10天冲刺】英语必知:读后续写提升表达高级技巧,如何读,读文技巧与真题解析(适用于全国备考),共7页。试卷主要包含了读透原文,续写精彩,读段首句 —— 搭建续写框架,备考策略总结等内容,欢迎下载使用。
这是一份10. 【2025年高考最后10天冲刺】英语必知:读后续写提升表达高级技巧,如何写,三步模版 (适用于全国备考),共5页。试卷主要包含了三步模板,真题例析等内容,欢迎下载使用。
这是一份12. 【2025年高考最后10天冲刺】英语必知:读后续写提升表达高级技巧,如何读,浅层信息获取和深层文本解读 (适用于全国备考),共4页。试卷主要包含了浅层信息获取,深层文本解读等内容,欢迎下载使用。

相关试卷 更多
- 1.电子资料成功下载后不支持退换,如发现资料有内容错误问题请联系客服,如若属实,我们会补偿您的损失
- 2.压缩包下载后请先用软件解压,再使用对应软件打开;软件版本较低时请及时更新
- 3.资料下载成功后可在60天以内免费重复下载
免费领取教师福利 




.png)




