所属成套资源:新人美版小学美术 一年级下册课件+教案
人美版(2024)一年级下册(2024)春天在哪里教案
展开
这是一份人美版(2024)一年级下册(2024)春天在哪里教案,共4页。
课题
春天在哪里
单元
第一单元
学科
美术
年级
一年级
教材
分析
《春天在哪里》是美术一年级上册第一单元《美丽的大自然》中的一篇课文。教材通过展示春天的不同植物的颜色,引导学生感受春天的美丽和丰富的色彩,激发学生对大自然的热爱之情。教材内容包括对春天植物的观察、欣赏,以及用简单的绘画方法表现春天的动植物。
学习目标与核心素养
1.审美感知:观察、欣赏春天的美丽,寻找春天的色彩,绘制春天的树叶。
2.艺术表现:提高对色彩的认识和表现力。
3.创意实践:培养想象力,用自己喜欢的绘画工具表现春天。
4.文化理解:感受春天,了解春天的色彩,培养对大自然和生活的热爱之情。
学情分析
一年级的学生对大自然充满好奇,具有一定的观察力和想象力,但在绘画技巧方面还处于初步阶段。他们喜欢色彩鲜艳、形象生动的事物,对美术活动充满热情。
重点
运用点线面画出春天的叶子。
难点
用语言表达出春天的变化以及自己对春天的观察。
课前准备
油画棒、画纸、树叶、卡纸、剪刀等。
教学过程
教学环节
教师活动
学生活动
设计意图
导入新课
春天的植物和环境发生了什么变化?请你收集关于春天的“消息”吧。
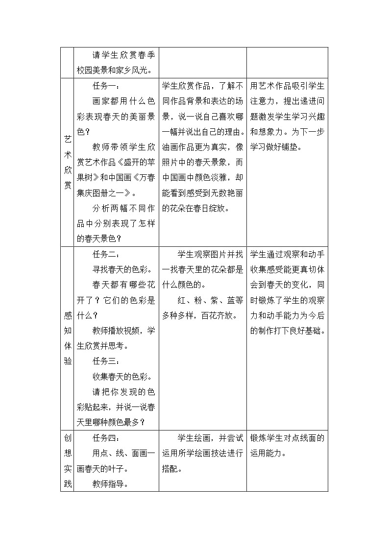
请学生欣赏春季校园美景和家乡风光。
学生欣赏并结合图片和视频说一说自己的感受 。
设置真实性的问题情境,激发学生学习兴趣。
艺术欣赏
任务一:
画家都用什么色彩表现春天的美丽景色?
教师带领学生欣赏艺术作品《盛开的苹果树》和中国画《万春集庆图册之一》。
分析两幅不同作品中分别表现了怎样的春天景色?
学生欣赏作品,了解不同作品背景和表达的场景,说一说自己喜欢哪一幅并说出自己的理由。
油画作品更为真实,像照片中的春天景象,而中国画中颜色淡雅,却能看到感受到无数艳丽的花朵在春日绽放。
用艺术作品吸引学生注意力,提出递进问题激发学生学习兴趣和想象力。为下一步学习做好铺垫。
感知体验
任务二:
寻找春天的色彩。
春天都有哪些花开了?它们的色彩是什么?
教师播放视频,学生欣赏并思考。
任务三:
收集春天的色彩。
请把你发现的色彩贴起来,并说一说春天里哪种颜色最多?
学生观察图片并找一找春天里的花朵都是什么颜色的。
红、粉、紫、蓝等多种多样,百花齐放。
学生通过观察和动手收集感受能更真切体会到春天的变化,同时锻炼了学生的观察力和动手能力为今后的制作打下良好基础。
创想实践
任务四:
用点、线、面画一画春天的叶子。
教师指导。
学生绘画,并尝试运用所学绘画技法进行搭配。
锻炼学生对点线面的运用能力。
活动拓展
收集材料,制作具有春天气息的装饰品。
用卷筒纸芯制作一个鲜花手环或者制作一个具有春天气息的头饰。
学生搜集材料,利用身边简单物品进行制作。
锻炼学生动手能力和协作意识。
奇思妙想
春天里,动物、植物都有哪些变化?小朋友们都在春天做些什么?
教师布置下课作业,请学生到户外观察春天的变化。
学生利用课下时间和同学一起去到户外观察春天的变化,分享自己的春日游戏。
锻炼学生对自然的观察能力和伙伴之间的交往能力,并在游戏中发现春天的美。
教学反思
在本节课的教学中,通过观察图片、分析特点、绘画示范、学生创作、作品展示与评价等环节,让学生认识了春天的丰富色彩,学会了用绘画的形式记录春天。在教学过程中,注重以学生为中心,引导学生主动观察和表达,提高了学生的学习兴趣和积极性。但是,也存在一些不足之处,比如部分学生在绘画创作时,画面的构图还不够合理,色彩的搭配也不够协调,需要进一步加强指导;在作品评价环节,有些学生的评价还比较单一,需要引导学生从多个角度进行评价。在今后的教学中,将更加注重培养学生的绘画技能和审美能力,让学生在美术学习中获得更多的收获和成长。
板书设计
《春天在哪里》
色彩丰富、鲜艳
点、线、面
作业设计
A层:基础类作业
学会用点、线、面画出春天的叶子。
B层:提升类作业
学会从色彩等多方面分析春天的变化,并能用废旧材料做出花环或头饰。
C层:拓展类作业
能用语言表达出春天的变化,说出春天的植物和动物都发生了哪些变化并能与伙伴在户外一同游戏,发现春天的美。
相关教案
这是一份小学美术人教版(2024)一年级下册(2024)第一单元第1课 春天在哪里教学设计,共4页。教案主要包含了课后作业布置等内容,欢迎下载使用。
这是一份小学人教版(2024)第一单元第1课 春天在哪里教学设计及反思,共6页。教案主要包含了学习情境,找一找,看一看,想一想,活动一,新知讲解,说一说,感知体验等内容,欢迎下载使用。
这是一份人美版(2024)一年级下册(2024)春天大舞台教案,共3页。
相关教案 更多
- 1.电子资料成功下载后不支持退换,如发现资料有内容错误问题请联系客服,如若属实,我们会补偿您的损失
- 2.压缩包下载后请先用软件解压,再使用对应软件打开;软件版本较低时请及时更新
- 3.资料下载成功后可在60天以内免费重复下载
免费领取教师福利

