搜索
      上传资料 赚现金

      河南省南阳市2023_2024学年高二生物下学期期末考试含解析

      • 2.37 MB
      • 2025-05-25 11:49:56
      • 63
      • 0
      • 教习网2972821
      加入资料篮
      立即下载
      河南省南阳市2023_2024学年高二生物下学期期末考试含解析第1页
      1/41
      河南省南阳市2023_2024学年高二生物下学期期末考试含解析第2页
      2/41
      河南省南阳市2023_2024学年高二生物下学期期末考试含解析第3页
      3/41
      还剩38页未读, 继续阅读

      河南省南阳市2023_2024学年高二生物下学期期末考试含解析

      展开

      这是一份河南省南阳市2023_2024学年高二生物下学期期末考试含解析,共41页。试卷主要包含了 保持卡面清洁,不折叠,不破损等内容,欢迎下载使用。
      注意事项:
      1.答题前,考生务必将自己的姓名、准考证号填写在答题卡上,并用2B铅笔将准考证号及考试科目在相应位置填涂。
      2. 选择题答案使用2B铅笔填涂,如需改动、用橡皮擦干净后,再选涂其它答案标号;非选择题答案使用0.5毫米的黑色中性(签字)笔或碳素笔书写字体工整、笔迹清楚。
      3. 请按照题号在各题的答题区域(黑色线框)内作答,超出答题区域书写答案无效。
      4. 保持卡面清洁,不折叠,不破损。
      一、单选题(每小题2分,共60分)
      1. 衣原体是一种原核生物,具有葡萄糖代谢活性和蛋白质合成能力,但没有合成高能化合物ATP、GTP的能力,必须由宿主细胞提供,因而成为能量寄生生物。下列相关叙述错误的是()
      A. 衣原体在增殖时,其细胞内含有三磷酸腺苷
      B. 衣原体细胞内含有一种无膜结构的细胞器
      C. 衣原体在普通培养基上可以增殖形成菌落
      D. 衣原体细胞内可能不含有GTP合成酶基因
      2. 《氾胜之书》中提到收获的粮食要“曝使极燥”,降低粮食的含水量后才入仓储存。下列说法错误的是()
      A. “曝使极燥”后,细胞丧失了全部水分,新陈代谢完全停止
      B. 植物生长的不同时期,细胞内自由水与结合水的比值可能不同
      C. 粮食晾晒过程中含水量大幅度降低,可降低储存时有机物的损耗
      D. 若用高温烘焙的方式处理使粮食干燥,这些种子可能萌发率降低
      3. “庄稼一枝花,全靠肥当家”,合理施肥是充分发挥肥料的增产作用,实现高产、稳产、低成本的重要措施。有机肥料养分全,肥效慢;化肥肥分浓,见效快,常用的化肥有氮肥、磷肥和钾肥等。下列叙述正确的是()
      A. 农作物从化肥中获得的无机盐大多以化合物的形式存在于细胞中
      B. 有机肥料能为农作物提供有机物,以及、、K+等
      C. P被农作物吸收后,可以参与构成DNA、ADP、磷脂等
      D. N被农作物吸收参与构成蛋白质后,主要存在于其R基上
      4. 关于多糖和脂肪,下列相关叙述正确的是()
      A. 多糖和脂肪的合成都需要模板B. 多糖和脂肪都是由单体连接而成的
      C. 多糖和脂肪都是生物体的储能物质D. 植物细胞中可同时存在多糖和脂肪
      5. 分泌蛋白的合成及加工过程如图所示:游离核糖体先合成一段具有5~30个氨基酸残基的信号序列(SP,又称信号肽),被位于细胞质基质中的信号识别颗粒(SRP)识别后,蛋白质合成暂时中止,SRP引导核糖体附着于内质网上后,继续进行蛋白质的合成。信号肽经由膜中蛋白质形成的孔道到达内质网腔内,随即被切除,由于它的引导,新生的多肽就能够通过内质网膜进入腔中,最终被分泌到细胞外。下列相关叙述错误的是()
      A. 肽链进入内质网前后DP的空间结构可能发生了改变
      B. 该分泌蛋白将沿着内质网→高尔基体→细胞膜的方向运输,需要细胞骨架的参与
      C. 信号肽被切除的过程需要信号肽酶和水的参与
      D. SP合成缺陷的细胞中,合成的蛋白质会聚集在内质网腔
      6. “结构与功能观”是生物学的基本观点,其内涵是“结构是功能的基础,功能的实现一般依赖于特定的结构”。下列叙述不符合该观点的是( )
      A. 磷脂双分子层构成细胞膜的基本支架,有利于将细胞内外水环境隔开
      B. 阴生植物的叶绿体有较大的基粒,且基粒片层数目多,叶绿素含量高,使其适应于在弱光条件下生存
      C. 真核细胞内具有一些能显著增大膜面积、有利于酶的附着以提高代谢效率的结构,如神经细胞的树突
      D. 溶酶体膜内侧的蛋白质可防止溶酶体膜自身被酸性水解酶水解
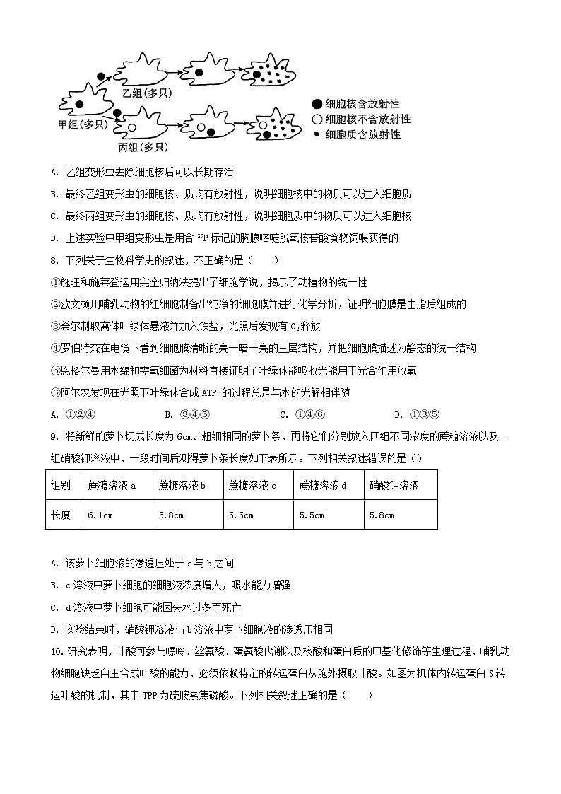
      7. 为研究细胞核与细胞质之间的物质交流,科学家利用甲、乙、丙三组变形虫进行实验:将甲组被32P标记的细胞核移植到乙、丙两组变形虫的细胞内,适宜条件下培养一段时间后检测乙、丙两组变形虫的放射性,实验操作及结果如图所示。下列说法正确的是( )
      A. 乙组变形虫去除细胞核后可以长期存活
      B. 最终乙组变形虫的细胞核、质均有放射性,说明细胞核中的物质可以进入细胞质
      C. 最终丙组变形虫的细胞核、质均有放射性,说明细胞质中的物质可以进入细胞核
      D. 上述实验中甲组变形虫是用含32P标记的胸腺嘧啶脱氧核苷酸食物饲喂获得的
      8. 下列关于生物科学史的叙述,不正确的是( )
      ①施旺和施莱登运用完全归纳法提出了细胞学说,揭示了动植物的统一性
      ②欧文顿用哺乳动物的红细胞制备出纯净的细胞膜并进行化学分析,证明细胞膜是由脂质组成的
      ③希尔制取离体叶绿体悬液并加入铁盐,光照后发现有O2释放
      ④罗伯特森在电镜下看到细胞膜清晰的亮一暗一亮的三层结构,并把细胞膜描述为静态的统一结构
      ⑤恩格尔曼用水绵和需氧细菌为材料直接证明了叶绿体能吸收光能用于光合作用放氧
      ⑥阿尔农发现在光照下叶绿体合成ATP 的过程总是与水的光解相伴随
      A. ①②④B. ③④⑤C. ①④⑥D. ①③⑤
      9. 将新鲜的萝卜切成长度为6cm、粗细相同的萝卜条,再将它们分别放入四组不同浓度的蔗糖溶液以及一组硝酸钾溶液中,一段时间后测得萝卜条长度如下表所示。下列相关叙述错误的是()
      A. 该萝卜细胞液的渗透压处于a与b之间
      B. c溶液中萝卜细胞的细胞液浓度增大,吸水能力增强
      C. d溶液中萝卜细胞可能因失水过多而死亡
      D. 实验结束时,硝酸钾溶液与b溶液中萝卜细胞液的渗透压相同
      10. 研究表明,叶酸可参与嘌呤、丝氨酸、蛋氨酸代谢以及核酸和蛋白质的甲基化修饰等生理过程,哺乳动物细胞缺乏自主合成叶酸的能力,必须依赖特定的转运蛋白从胞外摄取叶酸。如图为机体内转运蛋白S转运叶酸的机制,其中TPP为硫胺素焦磷酸。下列相关叙述正确的是( )
      A. 转运蛋白S可同时转运TPP和叶酸,说明转运蛋白S不具有特异性
      B. 转运蛋白S转运TPP与叶酸时,细胞内外TPP的浓度差对二者的运输速率均有影响
      C. 控制转运蛋白S合成的基因在不同细胞中表达时需要的核苷酸、氨基酸的种类不同
      D. TPP与转运蛋白S结合引起的构象改变利于TPP运入细胞及叶酸与转运蛋白S的结合
      11. 某些病毒、人成熟红细胞等可作为递送载体,应用于治疗性药物递送。将红细胞置于一定浓度的溶液中,使其膜上出现孔洞,药物通过孔洞进入细胞后再转移至等渗溶液中,膜表面孔洞闭合,将药物包载在细胞内,再运送至靶细胞。下列说法错误的是()
      A. 蛋白质、DNA、RNA等大分子药物可通过红细胞递送
      B. 用红细胞递送时,药物的包裹依赖于细胞膜的流动性
      C. 与使用病毒作为递送载体相比,使用红细胞递送安全性更高
      D. 临床使用时,某志愿者捐赠的红细胞可广泛应用于各类人群
      12. 细胞呼吸是细胞重要的生命活动,下列叙述正确的是( )
      A. 人体细胞呼吸产生的CO2可能来自线粒体基质或细胞质基质
      B. 与安静状态相比,剧烈运动时人体肌肉细胞中 ATP 含量更多
      C. 实验小鼠吸入18O2,在其呼出的H2O分子、CO2分子中可能含有18O
      D. 水淹时,黄瓜根细胞中乳酸脱氢酶催化丙酮酸形成乳酸,合成少量 ATP
      13. 人们普遍接受的ATP 合酶合成ATP 的机制主要是化学渗透机制,该机制认为,在线粒体膜上的某些蛋白质复合体能将H⁺由膜的内侧通过主动运输到达外侧,造成膜两侧的H⁺浓度梯度,但H⁺不能自由透过该膜,只有通过膜上的 ATP 合酶形成的H⁺通道才能进入膜内侧。膜两侧的H⁺浓度梯度蕴含着一种势能,这种势能就被ATP 合酶用于合成ATP。下列说法错误的是( )
      A. 化学渗透机制涉及的膜应是线粒体内膜
      B. 升高该膜外侧的pH,H⁺进入膜内侧的速率将会增大
      C. ATP 合酶可降低反应活化能,但合成ATP 的过程仍需要消耗能量
      D. H⁺进入膜内侧的过程属于协助扩散
      14. 某同学拟利用黑藻进行下列实验,可以达到实验目的的是( )
      A. 将黑藻叶片置于光照、温度等适宜的清水中,观察染色体和细胞质流动
      B. 将黑藻叶片置于适宜浓度的蔗糖溶液中,观察液泡的颜色和大小的变化
      C. 应将适量无水乙醇、CaCO3、SiO2加入到研磨好的黑藻叶片研磨液中,提取叶绿体中色素
      D. 在细胞质壁分离实验中,选用新鲜黑藻叶片作材料,观察绿色原生质层的位置
      15. 同位素可分为放射性同位素和稳定性同位素。放射性同位素可被探测仪器检测到特征射线,从而追踪被标记的元素或化合物在体内或体外的位置、数量及其转变等;稳定性同位素如18O、13C、15N等不释放射线,但可以利用其与普通相同元素的质量之差,通过仪器测定,所以也可作为示踪剂。如表所示为鲁宾和卡门的实验过程和结果。下列分析正确的是( )
      (注:比率指被18O标记的物质占所有该物质的比例)
      A. 该实验利用的是稳定性同位素,不属于同位素示踪法
      B. 该实验通过追踪18O的放射性,得到氧气中的氧全部来自水
      C. 每组原料中18O标记的比例为该实验中的自变量
      D. 由1组实验可知,反应物中只有0.85%的水参与氧气的生成
      16. 如图是大棚番茄在24小时测得CO2含量和CO2吸收速率的变化曲线图,下列有关叙述错误的是()
      A. a点CO2释放量减少可能是由于温度降低导致细胞呼吸强度减弱
      B. d点是由于温度过高,蒸腾作用过强导致部分气孔关闭,CO2供应减少
      C. 如果N点低于M点,说明经过一昼夜,植物体内的有机物总量增加
      D. 番茄细胞时刻进行细胞呼吸,而进行光合作用的时间只有c~e段
      17. 用高倍显微镜观察洋葱根尖细胞的有丝分裂,下列描述正确的是( )
      ①用解离液解离根尖目的是使组织中的细胞相互分离开来
      ②制片之前要通过漂洗洗去碱性染料,便于显微镜下观察
      ③压片是为了将根尖细胞压成薄层,使之不相互重叠影响观察
      ④看到分生区细胞大多具有完整的细胞核
      ⑤如果在低倍镜下找不到分裂期的细胞,可改用高倍镜继续寻找
      A. ①③④B. ②③⑤C. ③④⑤D. ①③⑤
      18. 图1表示某动物体内处于有丝分裂某时期的细胞中染色体的分布情况,图2表示该动物体内细胞有丝分裂过程中染色体和核DNA分子的数量关系。下列叙述错误的是( )
      A. 图1细胞中含有2个中心体,染色体数∶核DNA分子数=1∶1
      B. 图1细胞处于有丝分裂后期,着丝粒在纺锤丝的牵引下一分为二
      C. 图2中b时期的细胞含有染色单体,c时期的细胞不含染色单体
      D. 与不分裂的细胞相比,a时期的细胞中染色体数与核DNA分子数均加倍
      19. 骨髓基质细胞是骨髓中的干细胞,经诱导可以生成心肌细胞、成骨细胞、神经细胞等。脑缺血会造成局部脑神经细胞的不可逆损伤,甚至死亡。运用干细胞疗法有可能实现对脑缺血引起的受损伤神经细胞的结构与功能的修复和重建。下列相关叙述错误的是( )
      A. 骨髓基质细胞生成不同类型细胞的过程中既有细胞增殖也有细胞分化
      B. 骨髓基质细胞生成不同类型细胞的过程中细胞核基因的种类没有改变
      C. 利用干细胞疗法治愈患者,可体现出动物细胞的细胞核具有全能性
      D. 心肌细胞、成骨细胞和神经细胞的细胞质中的mRNA,既有相同的又有不同的
      20. 下列关于细胞分化、衰老、凋亡等生命进程的说法,不正确的是( )
      A. 神经干细胞与其分化产生的神经胶质细胞mRNA 存在差异
      B. 细胞内的黑色素会随着细胞衰老而逐渐积累,妨碍细胞内物质交流和传递
      C. 靶细胞被细胞毒性T细胞裂解死亡的过程属于细胞凋亡
      D. 正常细胞衰老有利于机体更好实现自我更新
      21. 乙醇是生物学实验中常用的试剂。下表列出了乙醇在实验中的作用,其中表述错误的共有( )
      A2项B. 3项C. 4项D. 5项
      22. 在《诗经·邶风·谷风》中有“我有旨蓄,亦以御冬”的记载“旨蓄”就是储藏的美味食品,也就是今天腌制的酸菜、泡菜。下列叙述正确的是()
      A. 制作泡菜时腌制时间过长会引起细菌大量繁殖
      B. 条件适宜时蔬菜中的糖转化成醋酸降低溶液pH
      C. 发酵坛表面可能出现一层由乳酸菌繁殖形成的白膜
      D. 通过向泡菜坛沿边水槽注水可保持发酵所需的环境
      23. 酵母的蛋白含量高,可用作饲料蛋白,且有些酵母能利用工业废甲醇作为碳源进行繁殖,既可减少污染,又可降低成本。研究人员拟从土壤中分离该类酵母并大量培养,操作流程如下图。下列相关叙述正确的是()(注:25×16型血细胞计数板,表示计数室中有25个中格,每个中格又分成16个小格。)
      A. 实验前需对玻璃器皿、金属用具和培养基进行干热灭菌
      B. 只有③过程中使用的培养基需以甲醇作为唯一的碳源
      C. 为了保证结果准确,对每一个平板的菌落都要进行计数并取平均值
      D. 将发酵液稀释1000倍后,用25×16 ( 1mm×1mm×0.1mm)型血细胞计数板计数10个中格中的细胞数为60个,则发酵液中每毫升有1.5×10⁹个细胞
      24. 运用植物悬浮细胞培养技术,可以大量生产药效成分。下面是获得植物悬浮细胞的操作流程图。相关叙述错误的是()
      A. X 为愈伤组织,过程①涉及的主要原理是植物细胞具有全能性
      B. 过程②通过振荡来分散细胞,是因为愈伤组织细胞壁薄、排列疏松
      C. 过程③中探究的培养条件可以是接种量、pH 值、温度、光照等
      D. 悬浮细胞培养生产药效成分可缓解药用植物资源紧缺等
      25. 人成体细胞结构和功能专门化的实质是基因的选择性表达。科学家将人成体细胞在特定的化学小分子组合的作用下经过“重编程”形成了多能干细胞,这种细胞称为人CiPS细胞。下列说法错误的是( )
      A. 特定的化学小分子组合可以诱发成体细胞基因突变实现“重编程”
      B. 与从胚胎的内细胞团中获取干细胞相比,该方法规避了伦理争议
      C. 人CiPS细胞再经诱导后产生特定细胞,可以在新药的测试中发挥重要作用
      D. 利用病人自身的体细胞形成的CiPS细胞诱导后治疗疾病,可以避免免疫排斥反应
      26. 我省研究人员利用体细胞核移植技术成功培育出苏淮猪“龙凤胎”,主要步骤如下。相关叙述错误的是()
      步骤①:分离培养一对苏淮猪的耳组织体细胞,低温保存。
      步骤②:从其他品种母猪卵巢中获取卵母细胞并培养。
      步骤③:细胞核移植获得重构胚胎。
      步骤④:将不同性别的多个胚胎移植到代孕母猪体内。
      步骤⑤:孕育出苏淮小猪“龙凤胎”。
      A. 步骤①分离获取苏淮猪耳组织体细胞时需要使用胰蛋白酶、动物细胞培养液等
      B. 步骤②培养卵母细胞时,应一直培养到卵母细胞外出现1个极体
      C. 步骤③可将步骤①获得的体细胞直接显微注射到培养成熟的卵母细胞中
      D. 步骤④移植胚胎的性别可依据步骤①提供体细胞个体的性别确定
      27. 不孕不育症给不少家庭带来了困扰。若丈夫的生育能力正常,而妻子因输卵管阻塞而不孕,体外受精技术可以解决这一难题。下列有关叙述错误的是( )
      A. 采集到的卵母细胞和精子,要分别在体外进行成熟培养和获能处理
      B. 体外受精前可用促性腺激素促进妻子超数排卵,从而获得多个卵子
      C. 精子和卵细胞的识别过程中,两个细胞的细胞膜可直接接触传递信息
      D. 在精子触及卵细胞膜的瞬间,卵细胞膜会立即发生生理反应拒绝多精入卵
      28. 科研人员将寒带地区海鱼体内的抗冻基因导入千禧果番茄细胞,成功培育出抗冻千禧果。如图为培育过程中使用的Ti质粒示意图,其中Vir区的基因活化能促进T-DNA的加工和转移。下列叙述正确的是()
      A. 使用PCR技术扩增抗冻基因,不必知道抗冻基因的全部碱基序列
      B. 构建基因表达载体时应选择限制酶Ⅱ和限制酶Ⅲ
      C. Vir区的基因活化可促进重组质粒整合到受体细胞的染色体DNA上
      D. 筛选成功导入抗冻基因的千禧果细胞,最好在培养基中添加四环素或者卡那霉素
      29. 下列关于 PCR 扩增DNA 片段及电泳鉴定的叙述,正确的有( )
      A. PCR 反应中,复性阶段需要DNA 聚合酶连接磷酸二酯键
      B. PCR 进行n个循环所需消耗的引物共2ⁿ个
      C. 电泳时,DNA 分子在凝胶中的迁移速率与DNA 的大小和构象等有关
      D电泳时,将PCR 产物、核酸染料和电泳指示剂混合后注入凝胶加样孔
      30. 研究发现,胰岛素进入血液循环后容易被降解,糖尿病患者需要反复注射胰岛素才能达到治疗效果。科研人员借助蛋白质工程改变了胰岛素中的某些氨基酸,提高了胰岛素在患者体内的稳定性,延长了其作用时间。下列有关叙述错误的是()
      A. 蛋白质工程的实质是在DNA分子水平上进行设计和改造蛋白质
      B. 氨基酸序列的差异是影响胰岛素在患者体内是否稳定的原因之一
      C. 蛋白质工程难度很大与蛋白质发挥功能必须依赖于正确的高级结构有关
      D. 改造胰岛素应首先从设计胰岛素基因中的脱氧核苷酸序列出发
      二、非选择题(共40分)
      31. 不同发育期对水分的需求会影响作物生长和产量。下表是某种作物A在不同时期不同土壤水分条件的有关数据。其中“缺水”用T1表示,“适宜水分”用T2表示。(光补偿点:光合过程中吸收的CO2与呼吸过程中释放的CO2等量时的光照强度;光饱和点:光合速率不再随光照强度增加时的光照强度。)
      分析表格,回答下列问题:
      (1)作物A生长最旺盛的阶段是____,判断依据是____;开花期与成熟期相比,水分的作用是____,更有利于作物A积累有机物。
      (2)苗期和开花期水分缺乏时,光饱和点会____,主要原因是____,进而影响了光合作用效率。
      (3)农作物不能长时间被水淹,否则根部会腐烂,原因是____。
      (4)“适宜水分”所指的浇水量因植物种类、发育期不同而不同。在上面研究的基础上,请以作物B为实验材料,提出一个科学问题:____。
      32. 某种酶的活性与温度的关系如图所示。请回答一组相关的问题。
      (1)可以将________作为酶活性高低的指标。
      (2)在 t1和 t5的温度环境中,该酶的活性都极低。这两种环境中酶结构上的主要区别是温度达到 t5时_____。
      (3)已知经过 t2温度处理的该酶,当温度提高到 t3时,其活性随着提高;但不知道经过 t4温度处理的酶,当温度降低到 t3时,其活性是否可以恢复到较高水平。请完成以下实验设计,对该问题进行探究。
      ①取 3 支试管,编号为 A、B、C,各加入适宜浓度的该酶溶液 1 mL。将 A 和 B 设为对照组,分别在温度为 t3、t4水浴装置中保温 10 min;将 C 作为实验组,其温度处理应是先在_________,然后再转移到___________。
      ②另取适宜浓度的反应物溶液各 2 mL,分别加入甲、乙、丙三支试管中,___________________。
      ③分别将甲、乙、丙中的溶液对应加入A、B、C内,振荡摇匀后依次在各自温度环境中保温10 m in,检测各试管中产物的量,记录,比较。
      ④结果预测与分析:
      如果__________________,则说明随着温度由t4降低,该酶的活性可以恢复;
      如果_________________,则说明随着温度由t4降低,该酶的活性不能恢复。
      (4)本实验需要控制的无关变量有___________(至少写2点)。
      33. 从健康人的血浆中分离提取的人血清白蛋白(HSA)在临床上需求量很大,具有重要的医用价值。下图是通过基因工程技术获取重组HSA示意图,其中报告基因表达的产物能催化无色物质K呈现蓝色。据图回答下列问题:
      (1)若要体外获得大量的人血清白蛋白基因,可采用PCR 技术。该技术的前提是要根据一段已知目的基因的______设计引物,PCR的原料是______。
      (2)过程①中需将植物细胞与农杆菌混合后共同培养,旨在让T-DNA 进入植物细胞;除尽农杆菌后,还须转接到含______的培养基上筛选出转化的植物细胞。
      (3)为检测HSA基因的表达情况,可提取受体细胞的蛋白质,用______进行抗原一抗体杂交实验。
      (4)科学家培养出一种转基因山羊,其膀胱上皮细胞可以合成人血清白蛋白并分泌到尿液中。其培育方法中将重组质粒通过______法导入山羊的受体细胞时,常选用受精卵作为受体细胞的主要原因是______。人血清白蛋白基因能在山羊膀胱上皮细胞中表达的原因是______。
      34. 紫杉醇是一种从红豆杉树皮中分离提纯的天然抗癌药物。为快速检测紫杉醇,研究人员利用细胞工程技术制备了抗紫杉醇单克隆抗体,制备过程如图所示。回答下列问题:
      (1)抗紫杉醇单克隆抗体的获得所涉及的生物技术有______。
      (2)过程①用化学方法诱导融合时可选用_______,能得到______类两两融合细胞。
      (3)为获得杂交瘤细胞,应用特定的选择培养基对细胞甲进行筛选,然后通过专一抗体检测和克隆化培养获得_______的杂交瘤细胞。若要在体外培养液中培养筛选的杂交瘤细胞,需要将培养液放置在95%空气和5%CO2的培养箱中培养,CO2的作用是_______。
      (4)紫杉醇是红豆杉产生的一种代谢产物,欲利用植物细胞培养获得大量的紫杉醇,应将红豆杉的外植体培育到愈伤组织阶段,原因是_______。研究人员用少量果胶酶处理红豆杉愈伤组织获取单细胞,由愈伤组织培养阶段转入细胞悬浮培养阶段。悬浮培养基为液体培养基,更有利于细胞的生长,原因是_______。据下图分析,为使紫杉醇总产量最高,图中最适合的2,4-D浓度应为_______mg/L。
      组别
      蔗糖溶液a
      蔗糖溶液b
      蔗糖溶液c
      蔗糖溶液d
      硝酸钾溶液
      长度
      6.1cm
      5.8cm
      5.5cm
      5.5cm
      5.8cm
      光合作用的物质变化
      1组
      2组
      3组
      原料
      水中18O比率
      0.85%
      20%
      20%
      CO2中18O比率
      0.61%
      0.04%
      0.57%
      产物
      氧气中含18O比率
      0.85%
      20%
      20%
      编号
      实验
      乙醇的作用

      DNA 的粗提取与鉴定
      溶解IDNA,初步分离 DNA 与蛋白质

      菊花的组织培养
      工作台、外植体、培养基等的消毒

      绿叶中色素的提取
      溶解绿叶中的色素

      检测生物组织中的脂肪
      洗去浮色

      观察植物细胞有丝分裂
      酒精和卡诺氏液一起制成解离液
      比较项目
      苗期
      开花期
      成熟期
      T1
      T2
      T1
      T2
      T1
      T2
      光补偿点(μml·m-2·s-1)
      91.05
      107
      55.52
      51.05
      3719
      30.51
      光饱和点(μml·m-2·s-1)
      2834.3
      3541.3
      2284.5
      2553.6
      2260.8
      2258.8
      2024年春期高中二年级期终质量评估
      生物试题
      注意事项:
      1.答题前,考生务必将自己的姓名、准考证号填写在答题卡上,并用2B铅笔将准考证号及考试科目在相应位置填涂。
      2. 选择题答案使用2B铅笔填涂,如需改动、用橡皮擦干净后,再选涂其它答案标号;非选择题答案使用0.5毫米的黑色中性(签字)笔或碳素笔书写字体工整、笔迹清楚。
      3. 请按照题号在各题的答题区域(黑色线框)内作答,超出答题区域书写答案无效。
      4. 保持卡面清洁,不折叠,不破损。
      一、单选题(每小题2分,共60分)
      1. 衣原体是一种原核生物,具有葡萄糖代谢活性和蛋白质合成能力,但没有合成高能化合物ATP、GTP的能力,必须由宿主细胞提供,因而成为能量寄生生物。下列相关叙述错误的是()
      A. 衣原体在增殖时,其细胞内含有三磷酸腺苷
      B. 衣原体细胞内含有一种无膜结构的细胞器
      C. 衣原体在普通培养基上可以增殖形成菌落
      D. 衣原体细胞内可能不含有GTP合成酶基因
      【答案】C
      【解析】
      【分析】由题干可知,衣原体能合成蛋白质,因此具有核糖体这一细胞器;不能合成ATP、GTP等高能化合物,原因可能是没有合成该化合物所需的酶。
      【详解】A、衣原体是一种能量寄生生物,其在宿主细胞内增殖时,可从宿主细胞内获取ATP,即三磷酸腺苷,A正确;
      B、衣原体内能合成蛋白质,说明其细胞内有核糖体,而核糖体不具有膜结构,B正确;
      C、衣原体是能量寄生生物,在普通培养基上不能生存,不能增殖形成肉眼可见的菌落,C错误;
      D、衣原体内不能合成GTP,可能是不含有GTP合成酶的基因,D正确。
      故选C。
      2. 《氾胜之书》中提到收获的粮食要“曝使极燥”,降低粮食的含水量后才入仓储存。下列说法错误的是()
      A. “曝使极燥”后,细胞丧失了全部水分,新陈代谢完全停止
      B. 植物生长的不同时期,细胞内自由水与结合水的比值可能不同
      C. 粮食晾晒过程中含水量大幅度降低,可降低储存时有机物的损耗
      D. 若用高温烘焙的方式处理使粮食干燥,这些种子可能萌发率降低
      【答案】A
      【解析】
      【分析】自由水与结合水的关系:自由水和结合水可相互转化细胞含水量与代谢的关系:代谢活动旺盛,细胞内自由水水含量高;代谢活动下降,细胞中结合水水含量高,结合水的比例上升时,植物的抗逆性增强,细胞代谢速率降低。
      【详解】A、“曝使极燥”通过晾晒,种子主要丢失自由水,代谢减慢,并未停止,A错误;
      B、生长旺盛的时候,自由水与结合水的比值较高,反之,自由水与结合水的比值比较低;植物生长的不同时期,其代谢速率不同,因此细胞内自由水与结合水的比值可能不同,B正确;
      C、水是呼吸作用的底物,含水量降低,呼吸作用减弱,有机物消耗降低,因此粮食晾晒过程中含水量大幅度降低,可降低储存时有机物的损耗,C正确;
      D、高温烘焙会使种子丢失自由水和结合水,导致细胞死亡,这些粮食以后可能萌发率较低,D正确。
      故选A。
      3. “庄稼一枝花,全靠肥当家”,合理施肥是充分发挥肥料的增产作用,实现高产、稳产、低成本的重要措施。有机肥料养分全,肥效慢;化肥肥分浓,见效快,常用的化肥有氮肥、磷肥和钾肥等。下列叙述正确的是()
      A. 农作物从化肥中获得的无机盐大多以化合物的形式存在于细胞中
      B. 有机肥料能为农作物提供有机物,以及、、K+等
      C. P被农作物吸收后,可以参与构成DNA、ADP、磷脂等
      D. N被农作物吸收参与构成蛋白质后,主要存在于其R基上
      【答案】C
      【解析】
      【分析】氮肥、磷肥和钾肥中的无机盐被植物吸收后主要以离子的形式存在于细胞中,进而被用于各项生命活动,有的离子被用于合成有机物,如N被用于合成含氮有机物蛋白质、磷脂、核酸等。
      【详解】A、农作物从肥料中获得的无机盐大多以离子形式存在于细胞中,A错误;
      B、有机肥料中的有机物需经分解者分解成无机物才能被农作物吸收,B错误;
      C、DNA、ADP、磷脂的组成元素中都有P,因此P被农作物吸收,可以参与构成DNA、ADP和磷脂,C正确;
      D、N被农作物吸收参与构成蛋白质后,主要在结构-CO-NH-中,D错误。
      故选C。
      4. 关于多糖和脂肪,下列相关叙述正确的是()
      A. 多糖和脂肪的合成都需要模板B. 多糖和脂肪都是由单体连接而成的
      C. 多糖和脂肪都是生物体的储能物质D. 植物细胞中可同时存在多糖和脂肪
      【答案】D
      【解析】
      【分析】糖类分为单糖、二糖和多糖,二糖包括麦芽糖、蔗糖、乳糖,麦芽糖是由2分子葡萄糖形成的,蔗糖是由1分子葡萄糖和1分子果糖形成的,乳糖是由1分子葡萄糖和1分子半乳糖形成的;多糖包括淀粉、纤维素和糖原,淀粉是植物细胞的储能物质,糖原是动物细胞的储能物质,纤维素是植物细胞壁的组成成分。
      【详解】A、蛋白质的合成需要mRNA作为模板,而多糖和脂肪的合成不需要模板,A错误;
      B、脂肪不是由单体连接而成的,B错误;
      C、多糖中纤维素是构成植物细胞壁的成分,不是储能物质,C错误;
      D、植物细胞中可同时存在多糖和脂肪,例如花生种子,纤维素构成细胞壁的主要成分,主要的储能物质是脂肪,D正确。
      故选D。
      5. 分泌蛋白的合成及加工过程如图所示:游离核糖体先合成一段具有5~30个氨基酸残基的信号序列(SP,又称信号肽),被位于细胞质基质中的信号识别颗粒(SRP)识别后,蛋白质合成暂时中止,SRP引导核糖体附着于内质网上后,继续进行蛋白质的合成。信号肽经由膜中蛋白质形成的孔道到达内质网腔内,随即被切除,由于它的引导,新生的多肽就能够通过内质网膜进入腔中,最终被分泌到细胞外。下列相关叙述错误的是()
      A. 肽链进入内质网前后DP的空间结构可能发生了改变
      B. 该分泌蛋白将沿着内质网→高尔基体→细胞膜的方向运输,需要细胞骨架的参与
      C. 信号肽被切除的过程需要信号肽酶和水的参与
      D. SP合成缺陷的细胞中,合成的蛋白质会聚集在内质网腔
      【答案】D
      【解析】
      【分析】共翻译转运,是指内质网膜上的膜结合核糖体在合成蛋白质时,由于蛋白质N端的信号序列的作用,使得在多肽链合成完成之前就在进行转运。膜结合核糖体上合成的蛋白质, 在它们进行翻译的同时就开始了转运,主要是通过定位信号,一边翻译,一边进入内质网, 然后再进行进一步的加工和转移。由于这种转运定位是在蛋白质翻译的同时进行的,故称为共翻译转运。在膜结合核糖体上合成的蛋白质通过信号肽,经过连续的膜系统转运分选才能到达最终的目的地,这一过程又称为蛋白质分选,或蛋白质运输。
      【详解】A、信号肽经由膜中蛋白质形成的孔道到达内质网的内腔,由图中可以看出,该孔道是由DP形成的,而且肽链进入内质网前后DP的空间结构发生了改变,A正确;
      B、该分泌蛋白将沿着内质网→高尔基体→细胞膜的方向运输,囊泡的运输需要细胞骨架的参与,B正确;
      C、信号肽被切除时有肽键的断裂,需要信号肽酶和水的参与,C正确;
      D、SP合成缺陷细胞中不会合成SP,因此合成的蛋白质不会进入内质网中,D错误。
      故选D。
      6. “结构与功能观”是生物学的基本观点,其内涵是“结构是功能的基础,功能的实现一般依赖于特定的结构”。下列叙述不符合该观点的是( )
      A. 磷脂双分子层构成细胞膜的基本支架,有利于将细胞内外水环境隔开
      B. 阴生植物的叶绿体有较大的基粒,且基粒片层数目多,叶绿素含量高,使其适应于在弱光条件下生存
      C. 真核细胞内具有一些能显著增大膜面积、有利于酶的附着以提高代谢效率的结构,如神经细胞的树突
      D. 溶酶体膜内侧的蛋白质可防止溶酶体膜自身被酸性水解酶水解
      【答案】C
      【解析】
      【分析】1、细胞膜的主要成分是磷脂和蛋白质,其基本骨架是磷脂双分子层。
      2、溶酶体中含有多种水解酶(水解酶的本质是蛋白质),能够分解很多物质以及衰老、损伤的细胞器,清除侵入细胞的病毒或病菌,被比喻为细胞内的“酶仓库”“消化车间”。
      【详解】A、细胞膜能够将细胞与外界环境分隔开,细胞膜的基本支架是磷脂双分子层,有利于将细胞内外水环境分隔开,这体现“结构与功能相适应“观点,A正确;
      B、阴生植物的叶绿素含量随着阴蔽程度的增加而升高,叶绿体中基粒较大,基粒片层多,故阴生植物在较低的光强度下能充分地吸收光能,B正确;
      C、神经细胞的树突是扩大了细胞膜的表面积,利于信息的传递,并没有酶的附着,C错误;
      D、溶酶体膜内侧的蛋白质可防止溶酶体膜自身被酸性水解酶水解,保证了细胞结构和功能的相对稳定,体现了结构与功能间的相适应,D正确。
      故选C。
      7. 为研究细胞核与细胞质之间的物质交流,科学家利用甲、乙、丙三组变形虫进行实验:将甲组被32P标记的细胞核移植到乙、丙两组变形虫的细胞内,适宜条件下培养一段时间后检测乙、丙两组变形虫的放射性,实验操作及结果如图所示。下列说法正确的是( )
      A乙组变形虫去除细胞核后可以长期存活
      B. 最终乙组变形虫的细胞核、质均有放射性,说明细胞核中的物质可以进入细胞质
      C. 最终丙组变形虫的细胞核、质均有放射性,说明细胞质中的物质可以进入细胞核
      D. 上述实验中甲组变形虫是用含32P标记的胸腺嘧啶脱氧核苷酸食物饲喂获得的
      【答案】B
      【解析】
      【分析】分析题图:将甲组被32P标记的细胞核移植到乙、丙两组变形虫的细胞内,适宜条件下培养一段时间后检测乙、丙两组的放射性,发现乙组变形虫细胞核、细胞质均有放射性,而丙组变形虫原有细胞核没有放射性,细胞质含有放射性。
      【详解】A、细胞核与细胞质相互依存、不可分割,细胞核控制着细胞的代谢和遗传,因此,乙组变形虫去除细胞核后存活时间很短,A错误;
      B、将被32P标记的细胞核移植到乙组变形虫的细胞内,最终乙组变形虫细胞核、细胞质均有放射性,说明细胞核中被标记的物质可以进入细胞质,B正确;
      C、最终丙组变形虫原有细胞核没有放射性,说明细胞质中被标记的物质不可进入细胞核,C错误;
      D、若甲组变形虫用含32P标记的胸腺嘧啶脱氧核苷酸食物饲喂获得的,由于胸腺嘧啶脱氧核苷酸不能通过核孔从细胞核进入细胞质,无法达成乙组结果,D错误。
      故选B。
      8. 下列关于生物科学史的叙述,不正确的是( )
      ①施旺和施莱登运用完全归纳法提出了细胞学说,揭示了动植物的统一性
      ②欧文顿用哺乳动物的红细胞制备出纯净的细胞膜并进行化学分析,证明细胞膜是由脂质组成的
      ③希尔制取离体叶绿体悬液并加入铁盐,光照后发现有O2释放
      ④罗伯特森在电镜下看到细胞膜清晰的亮一暗一亮的三层结构,并把细胞膜描述为静态的统一结构
      ⑤恩格尔曼用水绵和需氧细菌为材料直接证明了叶绿体能吸收光能用于光合作用放氧
      ⑥阿尔农发现在光照下叶绿体合成ATP 的过程总是与水的光解相伴随
      A. ①②④B. ③④⑤C. ①④⑥D. ①③⑤
      【答案】A
      【解析】
      【分析】1、细胞学说是由德国植物学家施莱登和动物学家施旺提出的,其内容为:细胞是一个有机体,一切动植物都是由细胞发育而来;细胞是一个相对独立的单位;新细胞可以从老细胞中产生。
      2、希尔反应是指叶绿体借助光能使电子受体还原并放出氧的反应。当希尔用光照射加有草酸铁的叶绿素悬浊液时,发现Fe3+还原成Fe2+并释放O2。
      【详解】①施旺和施莱登运用不完全归纳法提出了细胞学说,揭示了动植物的统一性,①错误;
      ②欧文顿发现凡是可以溶于脂质的物质比不能溶于脂质的物质更容易通过细胞膜进入细胞,从而提出细胞膜是由脂质组成的,②错误;
      ③英国植物学家希尔发现,在离体叶绿体的悬浮液中加入铁盐或其他氧化剂(悬浮液中有水,没有二氧化碳),在光照下可以释放出氧气,③正确;
      ④罗伯特森在电镜下观察到细胞膜清晰的暗一亮一暗的三层结构,‌并把细胞膜描述为静态的统一结构,④错误;
      ⑤恩格尔曼的实验通过观察好氧细菌的分布情况,直接证明了叶绿体能吸收光能用于进行光合作用并放出氧,⑤正确;
      ⑥1954年,美国科学阿尔农发现,在光照下,叶绿体可合成ATP,1957年,又发现这一过程总是与水的光解相伴随,⑥正确。
      综上所述,①②④错误,BCD错误,A正确。
      故选A。
      9. 将新鲜的萝卜切成长度为6cm、粗细相同的萝卜条,再将它们分别放入四组不同浓度的蔗糖溶液以及一组硝酸钾溶液中,一段时间后测得萝卜条长度如下表所示。下列相关叙述错误的是()
      A. 该萝卜细胞液的渗透压处于a与b之间
      B. c溶液中萝卜细胞的细胞液浓度增大,吸水能力增强
      C. d溶液中萝卜细胞可能因失水过多而死亡
      D. 实验结束时,硝酸钾溶液与b溶液中萝卜细胞液的渗透压相同
      【答案】D
      【解析】
      【分析】成熟的植物细胞在高浓度溶液中会出现质壁分离,再处于低浓度溶液中会发生质壁分离后的复原。
      【详解】A、根据表格可知,萝卜条在a与b溶液之间正好处于吸水与失水之间,因此萝卜细胞液浓度在a与b之间,A正确;
      B、c溶液中的萝卜细胞失水,发生质壁分离,细胞液浓度增大,吸水能力增强,B正确;
      C、根据表格d溶液中细胞质壁分离程度与c相同,细胞可能失水过多而死亡,C正确;
      D、实验结束时,不清楚硝酸钾溶液中萝卜细胞是正处于失水还是吸水过程,也就无法判断细胞液浓度大小,D错误。
      故选D。
      10. 研究表明,叶酸可参与嘌呤、丝氨酸、蛋氨酸代谢以及核酸和蛋白质的甲基化修饰等生理过程,哺乳动物细胞缺乏自主合成叶酸的能力,必须依赖特定的转运蛋白从胞外摄取叶酸。如图为机体内转运蛋白S转运叶酸的机制,其中TPP为硫胺素焦磷酸。下列相关叙述正确的是( )
      A. 转运蛋白S可同时转运TPP和叶酸,说明转运蛋白S不具有特异性
      B. 转运蛋白S转运TPP与叶酸时,细胞内外TPP的浓度差对二者的运输速率均有影响
      C. 控制转运蛋白S合成的基因在不同细胞中表达时需要的核苷酸、氨基酸的种类不同
      D. TPP与转运蛋白S结合引起的构象改变利于TPP运入细胞及叶酸与转运蛋白S的结合
      【答案】B
      【解析】
      【分析】载体蛋白只容许与自身结合部位相适应的分子或离子通过,而且每次转运时都会发生自身构象的改变;通道蛋白只容许与自身通道的直径和性状相适配、大小和电荷相适宜的分子或离子通过。
      【详解】A、转运蛋白S可同时转运TPP和叶酸,需要与转运蛋白S特定部位结合,且也不能运输其他物质,故转运蛋白S具有特异性,A错误;
      B、由图可知,转运蛋白S转运TPP时,是从高浓度到低浓度的运输,运输TPP的方式为协助扩散,其细胞内外TPP的浓度差影响其运输速率,而转运叶酸需要细胞内外TPP的浓度差提供能量,其运输叶酸的方式为主动运输,因此转运蛋白S转运TPP与叶酸时,细胞内外TPP的浓度差对二者的运输速率均有影响,B正确;
      C、蛋白质是通过基因的转录和翻译形成的,控制转运蛋白S合成的基因在不同细胞中表达时需要的核苷酸、氨基酸的种类相同,C错误;
      D、由图可知,TPP与转运蛋白S结合引起的构象改变有利于TPP运出细胞(不是运入细胞),D错误。
      故选B。
      11. 某些病毒、人成熟红细胞等可作为递送载体,应用于治疗性药物递送。将红细胞置于一定浓度的溶液中,使其膜上出现孔洞,药物通过孔洞进入细胞后再转移至等渗溶液中,膜表面孔洞闭合,将药物包载在细胞内,再运送至靶细胞。下列说法错误的是()
      A. 蛋白质、DNA、RNA等大分子药物可通过红细胞递送
      B. 用红细胞递送时,药物的包裹依赖于细胞膜的流动性
      C. 与使用病毒作为递送载体相比,使用红细胞递送安全性更高
      D. 临床使用时,某志愿者捐赠的红细胞可广泛应用于各类人群
      【答案】D
      【解析】
      【分析】1、细胞膜的结构特点:具有一定的流动性。
      2、哺乳动物和人成熟的红细胞,没有细胞核和具有膜结构的细胞器,易用离心分离法得到不掺杂细胞内膜系统的纯净的细胞膜。
      【详解】A、根据题意“药物通过孔洞进入细胞"可知,让红细胞膜在低渗溶液中形成足够大的孔洞可让大分子药物进入细胞内,A正确;
      B、根据“膜表面孔洞闭合”可知,利用红细胞递送时,药物的包裹依赖于细胞膜的流动性,B正确;
      C、与病毒作为递送载体相比,红细胞无细胞毒性,安全性更高,C正确;
      D、为避免发生血液凝集反应,在临床使用某人的红细胞递送药物时要进行严格的血型匹配,不能广泛应用于各类人群,D错误。
      故选D。
      12. 细胞呼吸是细胞重要的生命活动,下列叙述正确的是( )
      A. 人体细胞呼吸产生的CO2可能来自线粒体基质或细胞质基质
      B. 与安静状态相比,剧烈运动时人体肌肉细胞中 ATP 的含量更多
      C. 实验小鼠吸入18O2,在其呼出的H2O分子、CO2分子中可能含有18O
      D. 水淹时,黄瓜根细胞中乳酸脱氢酶催化丙酮酸形成乳酸,合成少量 ATP
      【答案】C
      【解析】
      【分析】1、有氧呼吸是第一阶段是葡萄糖酵解产生丙酮酸和[H],发生的场所是细胞质基质,第二阶段是丙酮酸和水反应生成二氧化碳和[H],发生的场所是线粒体基质,第三阶段是前两阶段产生的[H]与氧气反应生成水,发生在线粒体内膜上。
      2、无氧呼吸的第一阶段产生丙酮酸和[H],发生在细胞质基质中,第二阶段是在无氧条件下产生乳酸或酒精和二氧化碳,场所是细胞质基质。
      【详解】A、人体细胞有氧呼吸能产生CO2,而无氧呼吸不会产生CO2,因此人体细胞呼吸产生的CO2来自线粒体基质,A错误;
      B、ATP在细胞中的含量较少且保持相对稳定,在需要能量多的细胞中ATP与ADP的转化速度较快,B错误;
      C、小鼠吸入18O2,18O2参与有氧呼吸的第三阶段生成H218O,H218O又可以作为反应物参与有氧呼吸的第二阶段产生C18O2,因此在其呼出的H2O分子、CO2分子中可能含有18O, C正确;
      D、水淹时,黄瓜根细胞进行无氧呼吸产生酒精和二氧化碳,而不是乳酸,D错误;
      故选C。
      13. 人们普遍接受的ATP 合酶合成ATP 的机制主要是化学渗透机制,该机制认为,在线粒体膜上的某些蛋白质复合体能将H⁺由膜的内侧通过主动运输到达外侧,造成膜两侧的H⁺浓度梯度,但H⁺不能自由透过该膜,只有通过膜上的 ATP 合酶形成的H⁺通道才能进入膜内侧。膜两侧的H⁺浓度梯度蕴含着一种势能,这种势能就被ATP 合酶用于合成ATP。下列说法错误的是( )
      A. 化学渗透机制涉及的膜应是线粒体内膜
      B. 升高该膜外侧的pH,H⁺进入膜内侧的速率将会增大
      C. ATP 合酶可降低反应活化能,但合成ATP 的过程仍需要消耗能量
      D. H⁺进入膜内侧的过程属于协助扩散
      【答案】B
      【解析】
      【分析】物质进出细胞的方式有自由扩散、协助扩散和主动运输三种形式。
      【详解】A、线粒体有两层膜,根据题目信息(在线粒体膜上的某些蛋白质复合体能将H⁺由膜的内侧通过主动运输到达外侧)可知化学渗透机制涉及的膜应是线粒体内膜,A正确;B、若升高该膜外侧的pH,则膜外侧H⁺浓度降低,导致膜两侧的H⁺浓度梯度降低,H⁺进入膜内侧的速率将会减小,B错误;
      C、ATP 合酶可降低反应活化能,合成ATP 的过程需要消耗能量,这种能量来自膜两侧的H⁺浓度梯度蕴含着的势能,C正确;
      D、质子顺梯度从内外膜间隙经内膜上的通道(ATP合成酶)返回到线粒体基质中,说明需要载体协助,但不消耗能量。因此H+从膜间隙进入到线粒体基质的跨膜运输方式为协助扩散。
      故选B。
      14. 某同学拟利用黑藻进行下列实验,可以达到实验目的的是( )
      A. 将黑藻叶片置于光照、温度等适宜的清水中,观察染色体和细胞质流动
      B. 将黑藻叶片置于适宜浓度的蔗糖溶液中,观察液泡的颜色和大小的变化
      C. 应将适量无水乙醇、CaCO3、SiO2加入到研磨好的黑藻叶片研磨液中,提取叶绿体中色素
      D. 在细胞质壁分离实验中,选用新鲜黑藻叶片作材料,观察绿色原生质层的位置
      【答案】D
      【解析】
      【分析】黑藻叶片细胞含有较多的叶绿体,可以用于观察植物细胞中的叶绿体,也可以用于叶绿体中色素的提取与分离实验。提取色素的原理:色素能溶解在乙醇或丙酮等有机溶剂中,所以可用无水乙醇等提取色素;同时,黑藻叶片细胞是成熟的植物细胞,含有大液泡,可用于观察质壁分离和复原;但黑藻叶片细胞已经高度分化,不再分裂,不能用于观察植物细胞的有丝分裂。
      【详解】A、将黑藻置于光照、温度等适宜的清水中,可观察到细胞质流动,但观察不到染色体,A错误 ;
      B、将黑藻置于适宜浓度的蔗糖溶液中,液泡没有颜色,不能观察到变化,B错误 ;
      C、 应将适量无水乙醇、 CaCO3、 SiO2 加入到黑藻中再研磨,提取叶绿体中色素,C错误;
      D、黑藻叶片细胞黑藻叶片细胞是成熟的植物细胞,含有叶绿体和液泡,在细胞质壁分离实验中,可选用新鲜黑藻叶片作材料,观察绿色原生质层的位置,D正确。
      故选D。
      15. 同位素可分为放射性同位素和稳定性同位素。放射性同位素可被探测仪器检测到特征射线,从而追踪被标记的元素或化合物在体内或体外的位置、数量及其转变等;稳定性同位素如18O、13C、15N等不释放射线,但可以利用其与普通相同元素的质量之差,通过仪器测定,所以也可作为示踪剂。如表所示为鲁宾和卡门的实验过程和结果。下列分析正确的是( )
      (注:比率指被18O标记的物质占所有该物质的比例)
      A. 该实验利用的是稳定性同位素,不属于同位素示踪法
      B. 该实验通过追踪18O的放射性,得到氧气中的氧全部来自水
      C. 每组原料中18O标记的比例为该实验中的自变量
      D. 由1组实验可知,反应物中只有0.85%的水参与氧气的生成
      【答案】C
      【解析】
      【分析】放射性同位素标记法在生物学中具有广泛的应用,如:
      (1)用35S标记噬菌体的蛋白质外壳,用32P标记噬菌体的DNA,分别侵染细菌,最终证明DNA是遗传物质;
      (2)用3H标记氨基酸,探明分泌蛋白的合成与分泌过程;
      (3)15N标记DNA分子,证明了DNA分子的复制方式是半保留复制;
      (4)卡尔文用14C标记CO2,研究出碳原子在光合作用中的转移途径,即CO2→C3→有机物;
      (5)鲁宾和卡门用18O标记水,证明光合作用所释放的氧气全部来自于水。
      【详解】A、无论是放射性同位素标记还是稳定性同位素标记均属于同位素示踪法,A错误;
      B、18O不具有放射性,B错误;
      C、每组原料中18O标记的比例为该实验中的自变量,C正确;
      D、该实验将水中0.85%的水进行标记,并不代表只有0.85%的水参与产物氧气的生成,D错误。
      故选C。
      【点睛】本题以同位素标记法为背景,考查光合作用的过程以及物质的变化,要求考生掌握同位素表记法的概念、明确光合作用的具体过程。
      16. 如图是大棚番茄在24小时测得CO2含量和CO2吸收速率的变化曲线图,下列有关叙述错误的是()
      A. a点CO2释放量减少可能是由于温度降低导致细胞呼吸强度减弱
      B. d点是由于温度过高,蒸腾作用过强导致部分气孔关闭,CO2供应减少
      C. 如果N点低于M点,说明经过一昼夜,植物体内的有机物总量增加
      D. 番茄细胞时刻进行细胞呼吸,而进行光合作用的时间只有c~e段
      【答案】D
      【解析】
      【分析】图中ab表示只进行呼吸作用,c、e时CO2的吸收速率为0,说明此时光合作用强度与呼吸作用强度相当。a时温度降低导致细胞呼吸减弱,d时由于光照强,气温高,导致蒸腾作用强,水分散失多,气孔关闭,CO2供应不足,光合作用速率略有下降。
      详解】A.ab表示只进行呼吸作用, a点温度降低导致细胞呼吸减弱,CO2释放量减少,A正确;
      B.d时气温高,蒸腾作用过强导致气孔关闭,CO2供应不足,光合速率下降,B正确;
      C.如果N点低于M点,说明经过一昼夜,植物体内的有机物总量增加,C正确;
      D.番茄通过光合作用制造有机物的时间是bf段,ce段光合作用大于呼吸作用,有机物积累,D错误。
      故选D。
      【点睛】本题考查光合作用与呼吸作用,考查对环境因素影响光合作用、呼吸作用的理解,注意区分实际光合速率、净光合速率两个概念。
      17. 用高倍显微镜观察洋葱根尖细胞的有丝分裂,下列描述正确的是( )
      ①用解离液解离根尖目的是使组织中的细胞相互分离开来
      ②制片之前要通过漂洗洗去碱性染料,便于显微镜下观察
      ③压片是为了将根尖细胞压成薄层,使之不相互重叠影响观察
      ④看到分生区细胞大多具有完整的细胞核
      ⑤如果在低倍镜下找不到分裂期的细胞,可改用高倍镜继续寻找
      A. ①③④B. ②③⑤C. ③④⑤D. ①③⑤
      【答案】A
      【解析】
      【分析】观察根尖分生区组织细胞的有丝分裂:实验室培养洋葱根尖直到根长约5cm,接着进行装片制作:解离(使组织中的细胞相互分离开来)-漂洗(防止解离过度)-染色(用龙胆紫或醋酸洋红使染色体染色)-制片(使细胞分散,有利于观察),最后进行观察:先在低倍镜找到分生区细胞再换到高倍镜下观察。
      【详解】①解离的目的是用药液使组织细胞彼此分离开来,①正确;②制片之前要通过漂洗洗去解离液而不是碱性染料,便于显微镜下观察,②错误;③压片是为了将根尖细胞压成薄层,使之不相互重叠影响观察,③正确;④细胞周期中分裂间期的时间很长,所以根尖分生区的细胞大多数处于分裂间期,可以看到完整的细胞核,④正确;⑤低倍镜视野范围比高倍镜大,如果在低倍镜下找不到分裂期的细胞,在高倍镜下也找不到,⑤错误。①③④正确。
      故选A。
      18. 图1表示某动物体内处于有丝分裂某时期的细胞中染色体的分布情况,图2表示该动物体内细胞有丝分裂过程中染色体和核DNA分子的数量关系。下列叙述错误的是( )
      A. 图1细胞中含有2个中心体,染色体数∶核DNA分子数=1∶1
      B. 图1细胞处于有丝分裂后期,着丝粒在纺锤丝的牵引下一分为二
      C. 图2中b时期的细胞含有染色单体,c时期的细胞不含染色单体
      D. 与不分裂的细胞相比,a时期的细胞中染色体数与核DNA分子数均加倍
      【答案】B
      【解析】
      【分析】有丝分裂一个细胞周期中各时期变化规律:(1)间期:进行DNA的复制和有关蛋白质的合成。前期:核膜、核仁逐渐解体消失,出现纺锤体和染色体;(3)中期:染色体形态固定、数目清晰;(4)后期:着丝点分裂,姐妹染色单体分开成为染色体,并均匀地移向两极;(5)末期:核膜、核仁重建、纺锤体和染色体消失。
      【详解】A、图1细胞着丝粒(着丝点)分裂,细胞中有同源染色体,处于有丝分裂后期,此时图1细胞中含有2个中心体,染色体数∶核DNA分子数=1∶1,A正确;
      B、图1细胞处于有丝分裂后期,染色体的着丝粒自动分裂(基因控制),在纺锤体的牵引移到细胞两极,染色体数目加倍,B错误;
      C、图2中b时期染色体与核DNA分子是1∶2,细胞含有染色单体,c时期染色体和核DNA分子是1∶1,细胞不含染色单体,C正确;
      D、结合图示可知,与不分裂的细胞相比,a时期的细胞中染色体数与核DNA分子数均加倍,都是4n,D正确。
      故选B。
      19. 骨髓基质细胞是骨髓中的干细胞,经诱导可以生成心肌细胞、成骨细胞、神经细胞等。脑缺血会造成局部脑神经细胞的不可逆损伤,甚至死亡。运用干细胞疗法有可能实现对脑缺血引起的受损伤神经细胞的结构与功能的修复和重建。下列相关叙述错误的是( )
      A. 骨髓基质细胞生成不同类型细胞的过程中既有细胞增殖也有细胞分化
      B. 骨髓基质细胞生成不同类型细胞的过程中细胞核基因的种类没有改变
      C. 利用干细胞疗法治愈患者,可体现出动物细胞的细胞核具有全能性
      D. 心肌细胞、成骨细胞和神经细胞的细胞质中的mRNA,既有相同的又有不同的
      【答案】C
      【解析】
      【分析】细胞分化:是指在个体发育中,由一个或一种细胞增殖产生的后代,在形态、结构和生理功能上发生稳定性差异的过程。细胞分化可使多细胞生物体中的细胞趋向专门化,有利于提高各种生理功能的效率。
      【详解】A、骨髓基质细胞是骨髓中的干细胞,通过细胞增殖和分化可以生成心肌细胞、成骨细胞、神经细胞等,因此,骨髓基质细胞生成不同类型细胞的过程中既有细胞增殖也有细胞分化,A正确;
      B、骨髓基质细胞经过增殖和分化过程生成不同类型细胞,细胞增殖和分化过程中遗传物质不变,因此骨髓基质细胞生成不同类型细胞的过程中细胞核基因的种类没有改变,B正确;
      C、利用干细胞疗法治愈患者,没有体现出动物细胞的细胞核具有全能性,因为没有分化出各种细胞或形成新的个体,C错误;
      D、心肌细胞、成骨细胞和神经细胞是细胞分化形成的,细胞分化是基因选择性表达的结果,因此心肌细胞、成骨细胞和神经细胞的细胞质中的mRNA,既有相同的又有不同的,D正确。
      故选C。
      20. 下列关于细胞分化、衰老、凋亡等生命进程的说法,不正确的是( )
      A. 神经干细胞与其分化产生的神经胶质细胞mRNA 存在差异
      B. 细胞内的黑色素会随着细胞衰老而逐渐积累,妨碍细胞内物质交流和传递
      C. 靶细胞被细胞毒性T细胞裂解死亡的过程属于细胞凋亡
      D. 正常细胞衰老有利于机体更好实现自我更新
      【答案】B
      【解析】
      【分析】1、细胞凋亡是由基因决定的细胞编程序死亡的过程。细胞凋亡是生物体正常发育的基础、能维持组织细胞数目的相对稳定、是机体的一种自我保护机制。在成熟的生物体内,细胞的自然更新、被病原体感染细胞的清除,都是通过细胞凋亡完成的。
      2、细胞分化的概念:在个体发育中,相同细胞的后代,在形态、结构和生理功能上发生稳定性差异的过程。细胞分化过程遗传物质不变,只是基因选择性表达的结果。
      3、衰老细胞的特征:细胞内水分减少,细胞萎缩,体积变小,但细胞核体积增大,染色质固缩,染色加深;细胞膜通透性功能改变,物质运输功能降低;细胞色素随着细胞衰老逐渐累积;有些酶的活性降低;呼吸速度减慢,新陈代谢减慢。
      【详解】A、细胞分化的本质是基因的选择性表达,即不同种类的细胞含有的mRNA存在差异,因此神经干细胞与其分化产生的神经胶质细胞mRNA 存在差异,A正确;
      B、细胞衰老,细胞内的黑色素会随着细胞衰老而逐渐积累,细胞内物质交流和传递能力减弱是因为细胞膜通透性改变引起的,不是黑色素积累引起的,B错误;
      C、靶细胞被细胞毒性T细胞裂解死亡的过程属于细胞凋亡,C正确;
      D、正常细胞衰老,新的细胞可以得到补充,有利于机体更好实现自我更新,D正确。
      故选B。
      21. 乙醇是生物学实验中常用的试剂。下表列出了乙醇在实验中的作用,其中表述错误的共有( )
      A. 2项B. 3项C. 4项D. 5项
      【答案】B
      【解析】
      【分析】酒精是生物实验常用试剂之一:
      1、如检测脂肪实验中需用体积分数为50%的酒精溶液洗去浮色;
      2、观察植物细胞有丝分裂实验和低温诱导染色体数目加倍实验中都需要用到酒精,用体积分数为95%的酒精和盐酸一起制成解离液对材料进行解离,低温诱导染色体数目加倍实验中还需要用酒精洗去卡诺氏液;
      3、绿叶中色素的提取和分离实验中可用无水乙醇来提取色素;
      4、果酒和果醋制作实验、组织培养实验中可用体积分数为70%的酒精进行消毒等。
      【详解】①DNA不溶于酒精,但是细胞中的某些蛋白质则溶于酒精,向滤液中加入冷却的体积分数为95%的酒精,静置2~3min,溶液中会出现白色丝状物,就是粗提取的DNA,①错误;
      ②70%的酒精可导致蛋白质变性,可用于实验室和日常消毒,菊花的组织培养过程中,需要对工作台、外植体、手等消毒,培养基需要灭菌,②错误;
      ③由于绿叶中的色素不溶于水而溶于有机溶剂,所以酒精(无水乙醇)在色素的提取和分离实验时可作为有机溶剂起到提取色素的作用,③正确;
      ④脂肪鉴定实验中,染色后滴加2滴体积分数为50%的酒精,洗去浮色,④正确;
      ⑤观察植物细胞有丝分裂实验和低温诱导染色体数目加倍实验中都需要用到酒精,用体积分数为95%的酒精和盐酸一起制成解离液对材料进行解离,低温诱导染色体数目加倍实验中还需要用体积分数为95%的酒精洗去卡诺氏液,⑤错误。
      故选B。
      22. 在《诗经·邶风·谷风》中有“我有旨蓄,亦以御冬”的记载“旨蓄”就是储藏的美味食品,也就是今天腌制的酸菜、泡菜。下列叙述正确的是()
      A. 制作泡菜时腌制时间过长会引起细菌大量繁殖
      B. 条件适宜时蔬菜中的糖转化成醋酸降低溶液pH
      C. 发酵坛表面可能出现一层由乳酸菌繁殖形成的白膜
      D. 通过向泡菜坛沿边水槽注水可保持发酵所需的环境
      【答案】D
      【解析】
      【分析】泡菜的制作原理:泡菜的制作离不开乳酸菌。在无氧条件下,乳酸菌将葡萄糖分解成乳酸。
      【详解】A、温度过高、食盐用量过低、腌制时间过短,容易造成细菌大量繁殖,亚硝酸盐含量增加,A错误;
      B、条件适宜时乳酸菌可将蔬菜汁中的糖分解成乳酸,B错误;
      C、乳酸菌是厌氧型生物,发酵坛表面含有氧气,乳酸菌不能繁殖,出现的白膜一般是酵母菌繁殖所致,C错误;
      D、乳酸菌需要在无氧环境下将葡萄糖分解为乳酸,故腌制泡菜时可通过向泡菜坛沿边水槽注水保持发酵所需环境,D正确。
      故选D。
      23. 酵母的蛋白含量高,可用作饲料蛋白,且有些酵母能利用工业废甲醇作为碳源进行繁殖,既可减少污染,又可降低成本。研究人员拟从土壤中分离该类酵母并大量培养,操作流程如下图。下列相关叙述正确的是()(注:25×16型血细胞计数板,表示计数室中有25个中格,每个中格又分成16个小格。)
      A. 实验前需对玻璃器皿、金属用具和培养基进行干热灭菌
      B. 只有③过程中使用的培养基需以甲醇作为唯一的碳源
      C. 为了保证结果准确,对每一个平板的菌落都要进行计数并取平均值
      D. 将发酵液稀释1000倍后,用25×16 ( 1mm×1mm×0.1mm)型血细胞计数板计数10个中格中的细胞数为60个,则发酵液中每毫升有1.5×10⁹个细胞
      【答案】D
      【解析】
      【分析】分离某种微生物的原理:选择适合于待分离微生物的生长条件,如营养,酸碱度,温度和氧等要求或加入某种抑制物质造成只利于该微生物生长,而抑制其他微生物生长的环境,从而淘汰一些不需要的微生物。
      【详解】A、培养基不能进行干热灭菌,可使用高压蒸汽灭菌,A错误;
      B、③是进行选择培养,需要以甲醇作为唯一的碳源, 将分解甲醇的酵母筛选出来,⑤扩大培养时也需要以甲醇作为唯一的碳源, 不是只有③过程,B错误;
      C、计数和取平均值时应选取菌落数目在30~300之间的平板,C错误;
      D、已知血细胞计数板的规格为25×16(1mm×1mm×0.1mm),若10个中格中的细胞数为60个,则可得公式(60÷ 10)×25×10000×1000=1.5×109,D正确。
      故选D。
      24. 运用植物悬浮细胞培养技术,可以大量生产药效成分。下面是获得植物悬浮细胞的操作流程图。相关叙述错误的是()
      A. X 为愈伤组织,过程①涉及的主要原理是植物细胞具有全能性
      B. 过程②通过振荡来分散细胞,是因为愈伤组织细胞壁薄、排列疏松
      C. 过程③中探究的培养条件可以是接种量、pH 值、温度、光照等
      D. 悬浮细胞培养生产药效成分可缓解药用植物资源紧缺等
      【答案】A
      【解析】
      【分析】植物组织培养的原理是植物细胞的全能性,其过程是为,离体的植物组织、器官或细胞(外植体)脱分化形成愈伤组织,愈伤组织再分化形成胚状体,进一步发育植株(新植体)。
      【详解】A、据图可知,过程①是由外植体经脱分化而成的,故X为愈伤组织,由外植体形成愈伤组织的过程不能体现植物细胞的全能性,A错误;
      B、愈伤组织高度液泡化,是无定形状态薄壁细胞组成的排列疏松、无规则的组织,故过程②可通过振荡来分散细胞,B正确;
      C、pH、温度、光照等条件对植物培养很重要,故过程③中探究的培养条件可以是接种量、pH 值、温度、光照等,C正确;
      D、悬浮细胞培养生产药效成分可以实现细胞产物的工厂化生产,可缓解药用植物资源紧缺等问题,D正确。
      故选A。
      25. 人成体细胞结构和功能专门化的实质是基因的选择性表达。科学家将人成体细胞在特定的化学小分子组合的作用下经过“重编程”形成了多能干细胞,这种细胞称为人CiPS细胞。下列说法错误的是( )
      A. 特定的化学小分子组合可以诱发成体细胞基因突变实现“重编程”
      B. 与从胚胎的内细胞团中获取干细胞相比,该方法规避了伦理争议
      C. 人CiPS细胞再经诱导后产生特定细胞,可以在新药的测试中发挥重要作用
      D. 利用病人自身的体细胞形成的CiPS细胞诱导后治疗疾病,可以避免免疫排斥反应
      【答案】A
      【解析】
      【分析】多能干细胞:具有产生多种类型细胞的能力,但却失去了发育成完整个体的能力,发育潜能受到一定的限制,如造血干细胞。
      【详解】A、人成体细胞诱发形成人CiPS细胞不是通过诱发基因突变实现的,A错误;
      B、该方法利用人成体细胞获取多能干细胞,与从胚胎的内细胞团中获取干细胞相比,规避了伦理争议,B正确;
      C、人CiPS细胞是多能干细胞,可诱导形成特定细胞,在新药的测试中发挥重要作用,C正确;
      D、自体移植不会引起免疫排斥问题,即利用病人自身的体细胞形成的CiPS细胞诱导后治疗疾病,可以避免免疫排斥反应,D正确。
      故选A。
      26. 我省研究人员利用体细胞核移植技术成功培育出苏淮猪“龙凤胎”,主要步骤如下。相关叙述错误的是()
      步骤①:分离培养一对苏淮猪的耳组织体细胞,低温保存。
      步骤②:从其他品种母猪卵巢中获取卵母细胞并培养。
      步骤③:细胞核移植获得重构胚胎。
      步骤④:将不同性别的多个胚胎移植到代孕母猪体内。
      步骤⑤:孕育出苏淮小猪“龙凤胎”。
      A. 步骤①分离获取苏淮猪耳组织体细胞时需要使用胰蛋白酶、动物细胞培养液等
      B. 步骤②培养卵母细胞时,应一直培养到卵母细胞外出现1个极体
      C. 步骤③可将步骤①获得的体细胞直接显微注射到培养成熟的卵母细胞中
      D. 步骤④移植胚胎的性别可依据步骤①提供体细胞个体的性别确定
      【答案】C
      【解析】
      【分析】动物体细胞核移植:将动物一个细胞的细胞核移入一个去掉细胞核的卵母细胞中,使其重组并发育成一个新的胚胎,这个新的胚胎最终发育为克隆动物。克隆动物具备双亲的遗传特性,因为其细胞核基因来自提供细胞核的生物,而细胞质基因来自提供细胞质的生物,但其性状主要与提供细胞核的生物相似。
      【详解】A、步骤①分离获取苏淮猪耳组织体细胞时需要使用胰蛋白酶处理目的是获得单细胞悬液,也需要动物细胞培养液等,以保持细胞的活性,A正确;
      B、步骤②培养卵母细胞时,应培养到减数第二次分裂中期,因为此时卵母细胞具有受精能力,且卵母细胞外存在一个极体,B正确;
      C、步骤③可将步骤①获得的体细胞直接显微注射到培养成熟的去核卵母细胞中,C错误;
      D、步骤④移植胚胎的性别由步骤①中提供体细胞个体的性别确定,因此,可依据步骤①提供体细胞个体的性别来确定胚胎的性别,D正确。
      故选C。
      27. 不孕不育症给不少家庭带来了困扰。若丈夫的生育能力正常,而妻子因输卵管阻塞而不孕,体外受精技术可以解决这一难题。下列有关叙述错误的是( )
      A. 采集到的卵母细胞和精子,要分别在体外进行成熟培养和获能处理
      B. 体外受精前可用促性腺激素促进妻子超数排卵,从而获得多个卵子
      C. 精子和卵细胞的识别过程中,两个细胞的细胞膜可直接接触传递信息
      D. 在精子触及卵细胞膜的瞬间,卵细胞膜会立即发生生理反应拒绝多精入卵
      【答案】D
      【解析】
      【分析】受精过程为:顶体反应→穿越放射冠→穿越透明带(透明带反应)→卵细胞膜反应(卵黄膜封闭作用)→卵子完成减数第二次分裂并释放第二极体→雌雄原核的形成、核膜消失,雌、雄原核融合形成合子→第一次卵裂开始。
      【详解】A、体外受精时,采集的卵母细胞需要在体外培养至MⅡ期(即成熟培养),采集的精子需要在人工配制的获能液中进行获能处理,A正确;
      B、体外受精前可用促性腺激素促进妻子超数排卵,从而获得多个卵子,B正确;
      C、相邻两个细胞的细胞膜接触,信息从一个细胞传递给另一个细胞,如精子和卵细胞的识别过程中,两个细胞的细胞膜可直接接触传递信息,C正确;
      D、在精子入卵后,卵细胞膜会立即发生生理反应,即卵细胞膜反应拒绝多精入卵,这是防止多精入卵的第二道屏障,D错误。
      故选D。
      28. 科研人员将寒带地区海鱼体内的抗冻基因导入千禧果番茄细胞,成功培育出抗冻千禧果。如图为培育过程中使用的Ti质粒示意图,其中Vir区的基因活化能促进T-DNA的加工和转移。下列叙述正确的是()
      A. 使用PCR技术扩增抗冻基因,不必知道抗冻基因的全部碱基序列
      B. 构建基因表达载体时应选择限制酶Ⅱ和限制酶Ⅲ
      C. Vir区的基因活化可促进重组质粒整合到受体细胞的染色体DNA上
      D. 筛选成功导入抗冻基因的千禧果细胞,最好在培养基中添加四环素或者卡那霉素
      【答案】A
      【解析】
      【分析】1、PCR是一种在体外快速扩增DNA的技术,其原理是DNA双链复制,包括变性、复性、延伸三个步骤。
      2、基因工程的基本操作程序是:目的基因的筛选与获取、基因表达载体的构建、将目的基因导入受体细胞、目的基因的检测与鉴定,其中基因表达载体的构建是基因工程的核心步骤。
      【详解】A、使用PCR技术扩增抗冻基因,只需要知道抗冻基因两端碱基序列设计引物即可,A正确;
      B、使用限制酶Ⅱ会破坏Vir区的基因,Vir区的基因活化能促进T−DNA的加工和转移,是T−DNA转移整合到受体细胞DNA上必不可少的,不能选限制酶Ⅱ,B错误;
      C、农杆菌侵染植物细胞后,Ti质粒上的T−DNA能转移到被侵染的细胞并整合到该细胞的染色体DNA上,所以Vir区基因活化可促进T−DNA转移并整合到受体细胞的染色体DNA上,C错误;
      D、转化成功的植物细胞染色体DNA上整合了T−DNA片段,只获得了四环素抗性基因,所以培养基中最好加入四环素进行筛选,D错误。
      故选A。
      29. 下列关于 PCR 扩增DNA 片段及电泳鉴定的叙述,正确的有( )
      A. PCR 反应中,复性阶段需要DNA 聚合酶连接磷酸二酯键
      B. PCR 进行n个循环所需消耗的引物共2ⁿ个
      C. 电泳时,DNA 分子在凝胶中的迁移速率与DNA 的大小和构象等有关
      D. 电泳时,将PCR 产物、核酸染料和电泳指示剂混合后注入凝胶加样孔
      【答案】C
      【解析】
      【分析】1、PCR是聚合酶链式反应的缩写。它是一项根据DNA半保留复制的原理,在体外提供参与DNA复制的各种组分与反应条件,对目的基因的核苷酸序列进行大量复制的技术。
      2、DNA分子具有可解离的基团,在一定的pH下,这些基团可以带上正电荷或负电荷。在电场的作用下,这些带电分子会向着与它所带电荷相反的电极移动,这个过程就是电泳。PCR的产物一般通过琼脂糖凝胶电泳来鉴定。在凝胶中DNA分子的迁移速率与凝胶的浓度、DNA分子的大小和构象等有关。
      【详解】A、PCR反应中,复性阶段需要耐高温的DNA聚合酶连接磷酸二酯键,A错误;
      B、PCR第一个循环时需要2个引物,第二个循环需要4个引物,第三个循环需要8个引物,以此类推, 进行n个循环所需消耗的引物共2n+1-2个,B错误;
      C、PCR的产物一般通过琼脂糖凝胶电泳来鉴定。在凝胶中DNA分子的迁移速率与凝胶的浓度、DNA分子的大小和构象等有关,DNA分子相对较小迁移速度较快,C正确;
      D、核酸染料在制备凝胶时加入,将扩增得到的PCR产物与凝胶载样缓冲液(内含指示剂)混合,再用微量移液器将混合液缓慢注入凝胶的加样孔内。留一个加样孔加入分子大小的标准参照物,D错误。
      故选C。
      30. 研究发现,胰岛素进入血液循环后容易被降解,糖尿病患者需要反复注射胰岛素才能达到治疗效果。科研人员借助蛋白质工程改变了胰岛素中的某些氨基酸,提高了胰岛素在患者体内的稳定性,延长了其作用时间。下列有关叙述错误的是()
      A. 蛋白质工程的实质是在DNA分子水平上进行设计和改造蛋白质
      B. 氨基酸序列的差异是影响胰岛素在患者体内是否稳定的原因之一
      C. 蛋白质工程难度很大与蛋白质发挥功能必须依赖于正确的高级结构有关
      D. 改造胰岛素应首先从设计胰岛素基因中的脱氧核苷酸序列出发
      【答案】D
      【解析】
      【分析】蛋白质工程的基本流程:根据中心法则逆推以确定目的基因的碱基序列:预期蛋白质功能→设计预期的蛋白质结构→推测应有氨基酸序列→据氨基酸序列推出脱氧核苷酸序列(基因)→DNA合成,最终还是回到基因工程上来解决蛋白质的合成。
      【详解】A、蛋白质工程的基本流程为:预期蛋白质功能→设计预期的蛋白质结构→推测应有氨基酸序列→据氨基酸序列推出脱氧核苷酸序列(基因)→DNA合成,最终要利用基因工程上来解决蛋白质的合成,因此蛋白质工程的实质是在 DNA 分子水平上进行设计和改造蛋白质,A正确;
      B、氨基酸序列差异,导致胰岛素的空间结构有所改变,影响了它的功能,因此氨基酸序列的差异是影响胰岛素在患者体内是否稳定的原因之一,B正确;
      C、多数蛋白质除具有一级结构(即氨基酸顺序)外,还具有复杂的高级结构,即空间结构,而很多蛋白质的空间结构是人们目前还不清楚的,因此实施蛋白质工程的难度很大,C正确;
      D、胰岛素属于蛋白质,改造胰岛素应首先从设计预期的蛋白质结构出发,D错误。
      故选D。
      二、非选择题(共40分)
      31. 不同发育期对水分的需求会影响作物生长和产量。下表是某种作物A在不同时期不同土壤水分条件的有关数据。其中“缺水”用T1表示,“适宜水分”用T2表示。(光补偿点:光合过程中吸收的CO2与呼吸过程中释放的CO2等量时的光照强度;光饱和点:光合速率不再随光照强度增加时的光照强度。)
      分析表格,回答下列问题:
      (1)作物A生长最旺盛的阶段是____,判断依据是____;开花期与成熟期相比,水分的作用是____,更有利于作物A积累有机物。
      (2)苗期和开花期水分缺乏时,光饱和点会____,主要原因是____,进而影响了光合作用效率。
      (3)农作物不能长时间被水淹,否则根部会腐烂,原因是____。
      (4)“适宜水分”所指的浇水量因植物种类、发育期不同而不同。在上面研究的基础上,请以作物B为实验材料,提出一个科学问题:____。
      【答案】(1) ①. 苗期 ②. 三个时期中,苗期的光饱和点最高 ③. 降低光补偿点,提高光饱和点
      (2) ①. 降低 ②. 气孔关闭,导致进入叶片的CO2减少
      (3)水分过多,根部细胞只能进行无氧呼吸产生酒精,酒精毒害细胞导致根部腐烂
      (4)探究作物B在苗期(或开花期、或成熟期)的最佳浇水量(或适宜水分量)
      【解析】
      【分析】1、光补偿点是指植物在一定条件下,光合作用速率与呼吸作用速率相等时的光照强度,光饱和点是指植物在一定条件下,光合作用速率不再随光照强度继续提高时的光照强度。
      2、光合作用分为光反应和暗反应阶段,光反应场所是叶绿体类囊体薄膜,暗反应场所是叶绿体基质,光反应为暗反应提供ATP和[H]。
      3、影响光合作用的环境因素包括:光照强度、温度、二氧化碳浓度等。
      【小问1详解】
      根据图示,植物在苗期光饱和点显著高于开花期和成熟期,该时期的有机物积累量最大,植物生长最旺盛;开花期与成熟期相比,适宜的水分提高了光饱和点,降低了光补偿点,促进光合作用,更有利于作物A积累有机物。
      【小问2详解】
      根据表格分析知:苗期和开花期缺水后,光饱和点下降,缺水条件下,植物的气孔关闭,进入叶片的二氧化碳减少,影响光合作用的暗反应阶段,进而影响了光合作用效率。
      【小问3详解】
      农作物长期淹水后,导致根部缺氧而进行无氧呼吸,无氧呼吸产生酒精毒害导致根部细胞腐烂最终导致植物的死亡,同时根部缺氧导致能量不足,不利于对无机盐的吸收。
      【小问4详解】
      “适宜水分”所指的浇水量因植物种类、发育期不同而不同,因此,可以提出一个科学问题:探究作物B在苗期(或开花期、或成熟期)的最佳浇水量(或适宜水分量)。
      32. 某种酶的活性与温度的关系如图所示。请回答一组相关的问题。
      (1)可以将________作为酶活性高低的指标。
      (2)在 t1和 t5的温度环境中,该酶的活性都极低。这两种环境中酶结构上的主要区别是温度达到 t5时_____。
      (3)已知经过 t2温度处理的该酶,当温度提高到 t3时,其活性随着提高;但不知道经过 t4温度处理的酶,当温度降低到 t3时,其活性是否可以恢复到较高水平。请完成以下实验设计,对该问题进行探究。
      ①取 3 支试管,编号为 A、B、C,各加入适宜浓度的该酶溶液 1 mL。将 A 和 B 设为对照组,分别在温度为 t3、t4水浴装置中保温 10 min;将 C 作为实验组,其温度处理应是先在_________,然后再转移到___________。
      ②另取适宜浓度的反应物溶液各 2 mL,分别加入甲、乙、丙三支试管中,___________________。
      ③分别将甲、乙、丙中的溶液对应加入A、B、C内,振荡摇匀后依次在各自温度环境中保温10 m in,检测各试管中产物的量,记录,比较。
      ④结果预测与分析:
      如果__________________,则说明随着温度由t4降低,该酶的活性可以恢复;
      如果_________________,则说明随着温度由t4降低,该酶的活性不能恢复。
      (4)本实验需要控制的无关变量有___________(至少写2点)。
      【答案】 ①. 单位时间内产物的增加量(或者单位时间内反应物的减少量) ②. 酶的空间结构被破坏 ③. t4中水浴保温5min ④. t3中水浴保温5min ⑤. 依次在t3、t4、t3水温中保温5min(相同适宜时间) ⑥. C的产物量接近于A而明显多于B(或者C的产物量多于B而少于A) ⑦. C的产物量接近于B而明显少于A ⑧. 酶溶液的量、底物的量、pH、保温时间等
      【解析】
      【分析】酶的活性与温度的关系:
      相对于最适温度而言,高温、低温都会影响酶的活性,但并不相同,过高温度会破坏酶的空间结构导致酶变性失活,低温则不会,酶的活性减弱在温度恢复适宜时可恢复。
      【详解】(1)酶催化活性的表示方法:单位时间内底物的减少量或产物的生成量。
      (2)相对于最适温度而言,高温、低温都会影响酶的活性,但并不相同,过高温度会破坏酶的空间结构导致酶变性失活,低温则不会,酶的活性减弱在温度恢复适宜时可恢复。
      (3)设计对照组t3和t4,在设计时要设计经过t4温度处理的酶,当温度降低到t3时,观察酶的活性是否恢复,整个过程中要保持温度不变。
      ①取3支试管,编号为A、B、C,各加入适宜浓度的该酶溶液1mL。将A和B设为对照组,分别在温度为t3、t4水浴装置中保温10min;将C作为实验组,其温度处理应是先在t4中水浴保温5 min,然后再转移到t3中水浴保温5 min。
      ②测酶的活性,取适宜浓度的反应物溶液各2mL,分别加入a、b、c的三支试管中,依次在t3、t4、t3温水中保温5min。
      ③分别将a、b、c中的溶液对应加入A、B、C内,振荡摇匀后依次在各自温度环境中保温10min,检测各试管中产物的量,记录,比较。
      ④结果预测与分析:
      最终测量C中产物生成量接近于A而明显多于B(或C中产物生成量多于B而少于A),则说明随着温度由t4降低。该酶的活性可以恢复;C中产物生成量接近于B而明显少于A,则说明随着温度由t4降低。该酶的活性不能恢复。
      (4)本实验需要控制的无关变量有酶溶液的量、底物的量、pH、保温时间等。
      【点睛】本题结合实验过程,考查探究影响酶活性的因素,首先要求考生掌握影响酶活性的主要因素;其次要求考生掌握实验设计的原则(对照原则和单一变量原则)。
      33. 从健康人的血浆中分离提取的人血清白蛋白(HSA)在临床上需求量很大,具有重要的医用价值。下图是通过基因工程技术获取重组HSA示意图,其中报告基因表达的产物能催化无色物质K呈现蓝色。据图回答下列问题:
      (1)若要体外获得大量的人血清白蛋白基因,可采用PCR 技术。该技术的前提是要根据一段已知目的基因的______设计引物,PCR的原料是______。
      (2)过程①中需将植物细胞与农杆菌混合后共同培养,旨在让T-DNA 进入植物细胞;除尽农杆菌后,还须转接到含______的培养基上筛选出转化的植物细胞。
      (3)为检测HSA基因的表达情况,可提取受体细胞的蛋白质,用______进行抗原一抗体杂交实验。
      (4)科学家培养出一种转基因山羊,其膀胱上皮细胞可以合成人血清白蛋白并分泌到尿液中。其培育方法中将重组质粒通过______法导入山羊的受体细胞时,常选用受精卵作为受体细胞的主要原因是______。人血清白蛋白基因能在山羊膀胱上皮细胞中表达的原因是______。
      【答案】(1) ①. 核苷酸序列 ②. 脱氧核糖核苷三磷酸(或dNTP)
      (2)无色物质K (3)抗人血清白蛋白的抗体
      (4) ①. 显微注射 ②. 受精卵具有发育的全能性 ③. 生物界共用一套遗传密码子
      【解析】
      【分析】1、基因工程技术的基本步骤是:(1)目的基因的获取:方法有从基因文库中获取、利用PCR技术扩增和人工合成。(2)基因表达载体的构建:是基因工程的核心步骤,基因表达载体包括目的基因、启动子、终止子和标记基因等。(3)将目的基因导入受体细胞:根据受体细胞不同,导入的方法也不一样。将目的基因导入植物细胞的方法有农杆菌转化法、基因枪法和花粉管通道法;将目的基因导入动物细胞最有效的方法是显微注射法;将目的基因导入微生物细胞的方法是感受态细胞法。(4)目的基因的检测与鉴定:分子水平上的检测:①检测转基因生物染色体的DNA是否插入目的基因--DNA分子杂交技术;②检测目的基因是否转录出了mRNA--分子杂交技术;③检测目的基因是否翻译成蛋白质--抗原-抗体杂交技术。个体水平上的鉴定:抗虫鉴定、抗病鉴定、活性鉴定等。
      2、利用PCR技术扩增DNA时所需的条件:引物、模板DNA(目的基因)、原料(4种脱氧核糖核苷酸)和耐热性的DNA聚合酶等。
      【小问1详解】
      PCR技术的原理是双链DNA复制,利用PCR技术扩增目的基因时,由于DNA两条链反向平行,DNA聚合酶只能从引物的3'端延伸DNA链,用两种引物才能确保DNA两条链同时扩增,故该技术的前提是要根据一段已知目的基因的核苷酸序列设计引物。PCR是体外对DNA进行复制,其所需的原料是脱氧核糖核苷三磷酸(即dNTP)。
      【小问2详解】
      该方法为农杆菌转化法,过程①中需将植物细胞与农杆菌混合后共同培养,旨在通过农杆菌的转化作用,让T-DNA进入植物细胞;由于报告基因表达的产物能催化无色物质K呈现蓝色,所以除尽农杆菌后,还须转接到含无色物质K的培养基上筛选出转化的植物细胞。
      【小问3详解】
      为检测HSA基因是否成功表达,可提取受体细胞的蛋白质(相当于抗原,能与特定的抗体结合),用抗人血清白蛋白的抗体进行杂交实验,若呈阳性,则说明HSA基因成功表达。
      【小问4详解】
      将重组质粒通过显微注射法导入动物的受体细胞时,常选用受精卵作为受体细胞,主要原因是动物受精卵具有发育的全能性,由于生物界共用一套遗传密码子,所以人血清白蛋白基因能在山羊膀胱上皮细胞中表达出相应的蛋白质。
      34. 紫杉醇是一种从红豆杉树皮中分离提纯的天然抗癌药物。为快速检测紫杉醇,研究人员利用细胞工程技术制备了抗紫杉醇单克隆抗体,制备过程如图所示。回答下列问题:
      (1)抗紫杉醇单克隆抗体的获得所涉及的生物技术有______。
      (2)过程①用化学方法诱导融合时可选用_______,能得到______类两两融合的细胞。
      (3)为获得杂交瘤细胞,应用特定的选择培养基对细胞甲进行筛选,然后通过专一抗体检测和克隆化培养获得_______的杂交瘤细胞。若要在体外培养液中培养筛选的杂交瘤细胞,需要将培养液放置在95%空气和5%CO2的培养箱中培养,CO2的作用是_______。
      (4)紫杉醇是红豆杉产生的一种代谢产物,欲利用植物细胞培养获得大量的紫杉醇,应将红豆杉的外植体培育到愈伤组织阶段,原因是_______。研究人员用少量果胶酶处理红豆杉愈伤组织获取单细胞,由愈伤组织培养阶段转入细胞悬浮培养阶段。悬浮培养基为液体培养基,更有利于细胞的生长,原因是_______。据下图分析,为使紫杉醇总产量最高,图中最适合的2,4-D浓度应为_______mg/L。
      【答案】(1)动物细胞培养和动物细胞融合
      (2) ①. 聚乙二醇(PEG) ②. 3
      (3) ①. 既能大量增殖,又能产生抗紫杉醇抗体 ②. 维持培养液的pH
      (4) ①. 愈伤组织的细胞分裂快,代谢旺盛 ②. 细胞容易从液体培养基中获取营养,排出代谢产物 ③. 1.0
      【解析】
      【分析】制备单克隆抗体的过程,首先要通过融合获得杂交瘤细胞,后需要两次对细胞进行筛选:第一次是在特定的选择性培养基上,将杂交瘤细胞筛选出来;由于筛选出的杂交瘤细胞有很多种,因此第二次筛选的目的是通过专一抗体检测阳性和克隆化培养,从很多种杂交瘤细胞中将既能大量增殖、又能产生抗紫杉醇的抗体的杂交瘤细胞筛选出来。 最终筛选出来的杂交瘤细胞,可以将其注射到小鼠腹腔内进行体内培养,也可以在体外培养液中进行大规模培养。单克隆抗体具有特异性强、灵敏度高的特点。
      【小问1详解】
      据图分析,取免疫小鼠的B淋巴细胞和骨髓瘤细胞进行融合,采用的是动物细胞融合技术,在融合前和筛选杂交瘤细胞的过程中均需要采用动物细胞培养技术来培养相应的细胞。故抗紫杉醇单克隆抗体的获得所涉及的生物技术有动物细胞培养和动物细胞融合。
      【小问2详解】
      过程①用化学方法诱导细胞融合时可选用聚乙二醇(PEG),由于融合具有随机性,故能得到3类融合细胞,即瘤-瘤融合、B-B融合和B-瘤融合。
      【小问3详解】
      制备单克隆抗体的过程中至少需要两次对细胞进行筛选:第一次是在特定的选择性培养基上,将杂交瘤细胞筛选出来;由于筛选出的杂交瘤细胞有很多种,因此第二次筛选的目的是通过专一抗体检测阳性和克隆化培养,从很多种杂交瘤细胞中将既能大量增殖、又能产生抗紫杉醇的抗体的杂交瘤细胞筛选出来。在体外培养液中培养筛选的杂交瘤细胞,需要将培养液放置在95%空气和5%CO2的培养箱中培养,CO2的作用是维持培养液的pH。
      【小问4详解】
      紫杉醇是红豆杉产生的一种代谢产物。由于愈伤组织的细胞分裂快,代谢旺盛,所以,欲利用植物组织培养获得大量的紫杉醇,应将红豆杉的外植体培育到愈伤组织阶段。悬浮培养基为液体培养基,更有利于细胞的生长,原因是细胞容易从液体培养基中获取营养,排出代谢产物。根据题干图分析,2,4-D浓度为1.0mg/L,紫杉醇总产量最高。
      组别
      蔗糖溶液a
      蔗糖溶液b
      蔗糖溶液c
      蔗糖溶液d
      硝酸钾溶液
      长度
      6.1cm
      5.8cm
      5.5cm
      5.5cm
      5.8cm
      自由扩散
      协助扩散
      主动运输
      运输方向
      顺浓度梯度
      高浓度→低浓度
      顺浓度梯度
      高浓度→低浓度
      逆浓度梯度
      低浓度→高浓度
      载体
      不需要
      需要
      需要
      能量
      不消耗
      不消耗
      消耗
      举例
      O2、CO2、H2O、N2
      甘油、乙醇、苯、尿素
      葡萄糖进入红细胞
      Na+、K+、Ca2+等离子;
      小肠吸收葡萄糖、氨基酸
      光合作用的物质变化
      1组
      2组
      3组
      原料
      水中18O比率
      0.85%
      20%
      20%
      CO2中18O比率
      0.61%
      0.04%
      0.57%
      产物
      氧气中含18O比率
      0.85%
      20%
      20%
      编号
      实验
      乙醇的作用

      DNA 的粗提取与鉴定
      溶解IDNA,初步分离 DNA 与蛋白质

      菊花的组织培养
      工作台、外植体、培养基等的消毒

      绿叶中色素的提取
      溶解绿叶中的色素

      检测生物组织中的脂肪
      洗去浮色

      观察植物细胞有丝分裂
      酒精和卡诺氏液一起制成解离液
      比较项目
      苗期
      开花期
      成熟期
      T1
      T2
      T1
      T2
      T1
      T2
      光补偿点(μml·m-2·s-1)
      91.05
      107
      55.52
      51.05
      37.19
      3051
      光饱和点(μml·m-2·s-1)
      2834.3
      3541.3
      2284.5
      2553.6
      2260.8
      2258.8

      相关试卷

      河南省南阳市2023_2024学年高二生物下学期期末考试含解析:

      这是一份河南省南阳市2023_2024学年高二生物下学期期末考试含解析,共41页。试卷主要包含了 保持卡面清洁,不折叠,不破损等内容,欢迎下载使用。

      2024南阳高二下学期期末考试生物含解析:

      这是一份2024南阳高二下学期期末考试生物含解析,共41页。试卷主要包含了 保持卡面清洁,不折叠,不破损等内容,欢迎下载使用。

      河南省南阳市2023_2024学年高一生物下学期期末考试含解析:

      这是一份河南省南阳市2023_2024学年高一生物下学期期末考试含解析,共31页。试卷主要包含了本试卷主要考试内容等内容,欢迎下载使用。

      资料下载及使用帮助
      版权申诉
      • 1.电子资料成功下载后不支持退换,如发现资料有内容错误问题请联系客服,如若属实,我们会补偿您的损失
      • 2.压缩包下载后请先用软件解压,再使用对应软件打开;软件版本较低时请及时更新
      • 3.资料下载成功后可在60天以内免费重复下载
      版权申诉
      若您为此资料的原创作者,认为该资料内容侵犯了您的知识产权,请扫码添加我们的相关工作人员,我们尽可能的保护您的合法权益。
      入驻教习网,可获得资源免费推广曝光,还可获得多重现金奖励,申请 精品资源制作, 工作室入驻。
      版权申诉二维码
      欢迎来到教习网
      • 900万优选资源,让备课更轻松
      • 600万优选试题,支持自由组卷
      • 高质量可编辑,日均更新2000+
      • 百万教师选择,专业更值得信赖
      微信扫码注册
      手机号注册
      手机号码

      手机号格式错误

      手机验证码 获取验证码 获取验证码

      手机验证码已经成功发送,5分钟内有效

      设置密码

      6-20个字符,数字、字母或符号

      注册即视为同意教习网「注册协议」「隐私条款」
      QQ注册
      手机号注册
      微信注册

      注册成功

      返回
      顶部
      学业水平 高考一轮 高考二轮 高考真题 精选专题 初中月考 教师福利
      添加客服微信 获取1对1服务
      微信扫描添加客服
      Baidu
      map