搜索
      上传资料 赚现金

      [精] 2025年高考押题预测卷:生物(湖南卷02)(解析版)

      • 1.95 MB
      • 2025-05-22 16:13:40
      • 109
      • 0
      • 为梦奔跑
      加入资料篮
      立即下载
      2025年高考押题预测卷:生物(湖南卷02)(解析版)第1页
      1/23
      2025年高考押题预测卷:生物(湖南卷02)(解析版)第2页
      2/23
      2025年高考押题预测卷:生物(湖南卷02)(解析版)第3页
      3/23
      还剩20页未读, 继续阅读

      2025年高考押题预测卷:生物(湖南卷02)(解析版)

      展开

      这是一份2025年高考押题预测卷:生物(湖南卷02)(解析版),共23页。
      注意事项:
      1.答卷前,考生务必将自己的姓名、准考证号等填写在答题卡和试卷指定位置上。
      2.回答选择题时,选出每小题答案后,用铅笔把答题卡上对应题目的答案标号涂黑。如
      需改动,用橡皮擦干净后,再选涂其他答案标号。回答非选择题时,将答案写在答题卡上。写
      在本试卷上无效。
      3.考试结束后,将本试卷和答题卡一并交回
      一、选择题(本大题共12小题,每小题2分,共24分。在每小题给出的四个选项中,只有一项是符合题目要求的)
      1.海蛞蝓是一种体色呈翠绿色的小型海洋动物,以丝状藻类为食。丝状藻类被消化后,海蛞蝓获得其叶绿体,从而具有了光合作用的能力,这种现象被称为叶绿体共生。下列说法正确的是( )
      A.丝状藻类和海蛞蝓均具有维持细胞形态的细胞骨架
      B.丝状藻类和蓝细菌均能光合作用,具有核糖体、叶绿体等结构
      C.高倍镜下可观察丝状藻类的叶绿体双层膜结构
      D.海蛞蝓、丝状藻类的遗传物质主要是DNA
      【答案】A
      【分析】细胞骨架是由蛋白质纤维组成的网架结构,维持着细胞的形态,锚定并支持者许多细胞器,与细胞运动、分裂、分化以及物质运输、能量转化、信息传递等生命活动密切相关。
      【详解】A、细胞骨架具有维持细胞形态的作用,A正确;
      B、丝状藻类是真核生物,具有叶绿体,蓝细菌是原核生物,无叶绿体,B错误;
      C、高倍镜下不能观察丝状藻类的叶绿体双层膜结构,电子显微镜下才可以观察叶绿体的双层膜结构,C错误;
      D、海蛞蝓、丝状藻类的遗传物质就是DNA,D错误。
      故选A。
      2.(情境题)在盐化土壤中,大量迅速流入细胞,形成胁迫,影响植物正常生长。耐盐植物可通过介导的离子跨膜运输,减少在细胞内的积累,从而提高抗盐胁迫的能力,其主要机制如下图。下列说法正确的是( )
      A.在盐胁迫下,进出细胞的运输方式都为协助扩散
      B.作为一种胞间信号分子调控转运蛋白B的活性
      C.在高盐胁迫下,胞外抑制转运蛋白A,胞内促进转运蛋白C
      D.转运蛋白C能同时转运和,故无特异性
      【答案】C
      【分析】由图可知:Na+经转运蛋白A进入细胞,不需要能量,说明为协助扩散,Ca2+会抑制该过程;胞外Na+增多刺激细胞膜受体,使细胞内的H2O2增多,促进转运蛋白B运输Ca2+,不需要能量,说明为协助扩散;细胞内Ca2+增多,促进转运蛋白C利用H+产生的势能将Na+运出细胞,说明为主动运输;H+泵消耗ATP将H+逆浓度梯度运出细胞,说明为主动运输。
      【详解】A、在盐化土壤中,大量Na+迅速流入细胞,形成胁迫,Na+进入细胞是顺浓度梯度,据图分析可知,Na+进入细胞需要转运蛋白A的协助,所以Na+进入细胞属于协助扩散,但Na+运出细胞需要逆浓度运输,属于主动运输,A错误;
      B、由图可知胞外Na+作用于受体后,胞内合成H2O2影响转运蛋白B,H2O2是胞内信号分子,B错误;
      C、据图分析可知,在高盐胁迫下,Ca2+胞外抑制转运蛋白A转运Na+进入细胞,胞内Ca2+增多促进转运蛋白C转运Na+出细胞,C正确;
      D、转运蛋白C能同时转运H+和Na+,而不能转运其他离子,故其仍具有特异性,D错误。
      故选C。
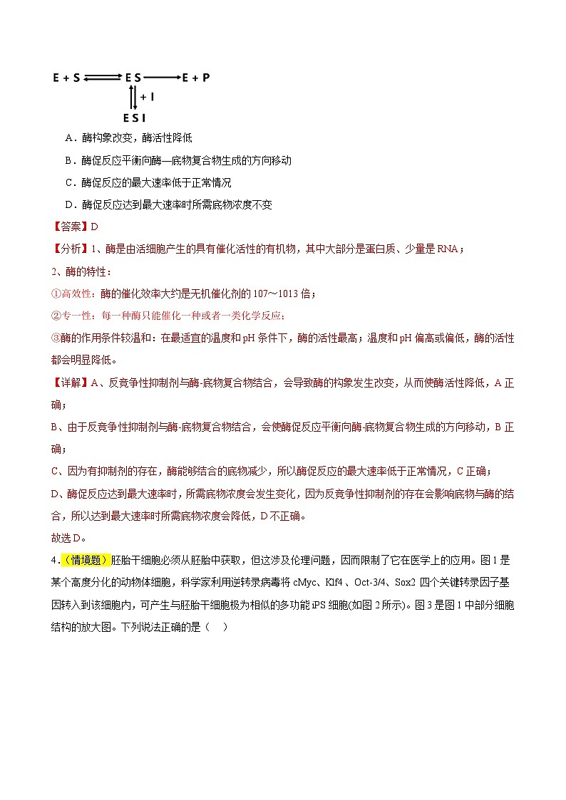
      3.在酶促反应中,反竞争性抑制剂不直接与游离的酶相结合,仅与酶—底物复合物结合形成底物—酶—抑制剂复合物,从而影响酶促反应速率。作用机理如下图,其中E表示酶,S表示反应底物,Ⅰ表示抑制剂,P表示酶促反应生成物。加入该抑制剂后,下列推测不合理的是( )

      A.酶构象改变,酶活性降低
      B.酶促反应平衡向酶—底物复合物生成的方向移动
      C.酶促反应的最大速率低于正常情况
      D.酶促反应达到最大速率时所需底物浓度不变
      【答案】D
      【分析】1、酶是由活细胞产生的具有催化活性的有机物,其中大部分是蛋白质、少量是RNA;
      2、酶的特性:
      ①高效性:酶的催化效率大约是无机催化剂的107~1013倍;
      ②专一性:每一种酶只能催化一种或者一类化学反应;
      ③酶的作用条件较温和:在最适宜的温度和pH条件下,酶的活性最高;温度和pH偏高或偏低,酶的活性都会明显降低。
      【详解】A、反竞争性抑制剂与酶-底物复合物结合,会导致酶的构象发生改变,从而使酶活性降低,A正确;
      B、由于反竞争性抑制剂与酶-底物复合物结合,会使酶促反应平衡向酶-底物复合物生成的方向移动,B正确;
      C、因为有抑制剂的存在,酶能够结合的底物减少,所以酶促反应的最大速率低于正常情况,C正确;
      D、酶促反应达到最大速率时,所需底物浓度会发生变化,因为反竞争性抑制剂的存在会影响底物与酶的结合,所以达到最大速率时所需底物浓度会降低,D不正确。
      故选D。
      4.(情境题)胚胎干细胞必须从胚胎中获取,但这涉及伦理问题,因而限制了它在医学上的应用。图1是某个高度分化的动物体细胞,科学家利用逆转录病毒将cMyc、Klf4、Oct-3/4、Sx2 四个关键转录因子基因转入到该细胞内,可产生与胚胎干细胞极为相似的多功能iPS细胞(如图2所示)。图3是图1中部分细胞结构的放大图。下列说法正确的是( )
      A.图3中的⑩是 RNA、蛋白质等大分子自由进出的通道
      B.高度分化的体细胞诱导分化成iPS细胞体现了细胞的全能性
      C.用含³²P的培养液培养多功能iPS细胞,一段时间后在图1中的②、④及细胞骨架中均能检测射性
      D.在适当条件下,iPS细胞可以定向分化成肌细胞、脂肪细胞、神经细胞等多种组织细胞,这些细胞在形态结构、细胞器的种类和数量、蛋白质的种类和数量上可能存在差异
      【答案】D
      【分析】细胞分化是指同一来源的细胞逐渐产生出形态结构、功能特征各不相同的细胞类群的过程,其结果是在空间上细胞产生差异,在时间上同一细胞与其从前的状态有所不同。细胞分化的本质是基因组在时间和空间上的选择性表达,通过不同基因表达的开启或关闭,最终产生标志性蛋白质。一般情况下,细胞分化过程是不可逆的。然而,在某些条件下,分化了的细胞也不稳定,其基因表达模式也可以发生可逆性变化,又回到其未分化状态,这一过程称为去分化。
      【详解】A、图3中的⑩是核孔,是RNA、蛋白质等大分子进出的通道,但是也有选择性,因此不是自由进出,A错误;
      B、高度分化的体细胞脱分化形成iPS细胞没有体现细胞的全能性,细胞的全能性是指细胞发育成完整个体的潜能,B错误;
      C、②是中心体,④是核糖体,中心体和细胞骨架都是蛋白质组成的,不含P,核糖体由rRNA和蛋白质组成,含有P,因此用含³²P的培养液培养多功能iPS细胞,一段时间后在图1中的④中能检测射性,在②及细胞骨架中不能检测射性,C错误;
      D、细胞分化的实质是基因的选择性表达,在特定条件下,未分化细胞可以分裂、分化成具有不同结构和功能的细胞,这些组胞在形态结构、细胞器的种类和数量、蛋白质的种类和数量上可能存在差异,D正确。
      故选D。
      5.(情境题)科学家利用3日龄意大利蜜蜂的雌性幼虫做实验,实验处理和结果如下表所示。随后,测定6日龄幼虫头部细胞内发育关键基因dynactin p62的甲基化水平,实验组为63%、对照组为79%,且最终实验组中72%的幼虫发育成蜂王,对照组中77%的幼虫发育成工蜂,另23%的幼虫具有蜂王特征但卵巢发育不完全。下列叙述错误的是( )
      A.DNMT3 siRNA不利于提高DNMT3基因的表达水平
      B.高活性的DNMT3有利于提高dynactin p62基因的甲基化水平
      C.实验表明甲基化水平的高低与幼虫发育成蜂王的概率呈正相关
      D.其他表观遗传修饰方式也可能参与蜜蜂幼虫的发育调控
      【答案】C
      【分析】1、柳穿鱼Lcyc基因和小鼠Avy基因的碱基序列没有变化,但部分碱基发生了甲基化修饰抑制了基因的表达,进而对表型产生影响。这种DNA甲基化修饰可以遗传给后代,使后代出现同样的表型。像这样生物体基因的碱基序列保持不变,但基因表达和表型发生可遗传变化的现象,叫作表观遗传。除了DNA甲基化,构成染色体的组蛋白发生甲基化、乙酰化等修饰也会影响基因的表达。表观遗传现象普遍存在于生物体的生长、发育和衰老的整个生命活动过程中。例如,基因组成相同的同卵双胞胎所具有的微小差异就与表观遗传有关;一个蜂群中,蜂王和工蜂都是由受精卵发育而来的,但它们在形态、结构、生理和行为等方面截然不同,表观遗传也在其中发挥了重要作用。
      2、分析图中信息和题意可知,从实验数据可以看出,与对照组相比,实验组注射适量DNA甲基化转移酶3siRNA后,DNMT3mRNA相对含量和DNMT3活性逐渐降低,说明DNMT3siRNA不利于提高DNMT3基因的表达水平;且测定6日龄幼虫头部细胞内发育关键基因dynactin p62的甲基化水平,实验组为63%、对照组为79%,说明实验组DNMT3活性降低,而dynactin p62甲基化水平也降低,对照组反之,由此可见高活性的DNMT3有利于提高dynactin p62基因的甲基化水平。
      【详解】A、从实验数据可以看出,与对照组相比,实验组注射适量DNA甲基化转移酶3siRNA后,DNMT3mRNA相对含量和DNMT3活性逐渐降低,说明DNMT3siRNA不利于提高DNMT3基因的表达水平,A正确;
      B、根据题意,测定6日龄幼虫头部细胞内发育关键基因dynactin p62的甲基化水平,实验组为63%、对照组为79%,说明实验组DNMT3活性降低,而dynactin p62甲基化水平也降低,对照组反之,由此可见高活性的DNMT3有利于提高dynactin p62基因的甲基化水平,B正确。
      C、验组甲基化水平低,72%的幼虫发育成蜂王,对照组甲基化水平高,77%的幼虫发育成工蜂,说明甲基化水平的高低与幼虫发育成蜂王的概率呈负相关,C错误;
      D、表观遗传除了DNA甲基化外还有其他修饰方式,如组蛋白修饰、非编码RNA调控等,该实验不能排除其他表观遗传修饰方式参与蜜蜂幼虫发育调控的可能性,D正确。
      故选C。
      6.(情境题)有一些蛋白质在不同生物中执行着同一任务,如细胞色素c在氧化代谢中担任电子转移作用。对不同物种的细胞色素c进行序列比对发现:有一些部位的氨基酸序列非常恒定,另一些部位则是多变的,和人的亲缘关系越远的生物,细胞色素c的氨基酸差异越大。不同蛋白质的进化速率不同,改变1%氨基酸顺序需要的年数:细胞色素c(20×10⁶年)、血红蛋白(5,8×10⁶年)、纤维蛋白肽( 年)。下列叙述错误的是( )
      A.细胞色素c的氨基酸序列中恒定的部位可能在功能上很重要,多变部位可能对蛋白质的功能影响较小
      B.不同生物细胞色素c的氨基酸序列的共同点为生物进化提供了细胞水平的证据
      C.不同生物细胞色素c的氨基酸序列差异大小揭示了它们在进化史上出现的顺序
      D.细胞色素c是很保守的蛋白质,进化速度缓慢,因此不适合用来测定人与其他灵长类动物等亲缘关系很近的物种之间的进化关系
      【答案】B
      【分析】由题意可知,细胞色素c“恒定部位”的氨基酸序列恒定,在不同的生物中细胞色素c功能相同,说明细胞色素c的氨基酸序列中恒定的部位可能在功能上很重要,多变部位可能对蛋白质的功能影响较小。
      【详解】A、细胞色素c“恒定部位”的氨基酸序列恒定,若该部分对应的氨基酸改变可能会严重影响蛋白质的功能,导致生物个体难以存活或繁殖,从而在进化过程中被淘汰,说明“恒定部位”功能可能很重要,在不同的生物中细胞色素c功能相同,所以其“多变部位”的氨基酸序列改变可能对蛋白质的功能影响较小,A正确;
      B、不同生物细胞色素c的氨基酸序列的共同点为生物进化提供了分子水平的证据,B错误;
      C、细胞色素c的氨基酸序列差异的大小揭示了它们在进化史上出现的顺序(由简单到复杂)和生物之间的亲缘关系的远近(差异越小,说明生物之间的亲缘关系越近),C正确;
      D、细胞色素c是很保守的蛋白质,进化速度缓慢,亲缘关系较近的物种之间可能细胞色素c很相似,因此不适合用来测定人与其他灵长类动物等亲缘关系很近的物种之间的进化关系,D正确。
      故选B。
      7.(情境题)通过电刺激实验,研究者发现学习、记忆功能与高等动物的海马脑区(H区)密切相关。如果在H区的传入纤维上施加100次/秒、持续1秒的强刺激(HFS),在刺激后几小时之内,只要再施加单次强刺激,突触后膜的电位变化都会比未受过HFS处理时高2~3倍。研究者认为是HFS使H区神经细胞产生了“记忆”,下图为这一现象可能的机制。对小鼠H区传入纤维施以HFS,休息30分钟后,检测到H区神经细胞的A受体总量无明显变化,但细胞膜上的A受体数量会发生变化。下列说法错误的是( )

      A.传入纤维末梢释放的谷氨酸通过扩散到达突触后膜的相关受体附近
      B.突触后膜上的N受体被激活后,Ca2+通过钙通道以协助扩散方式进入胞内
      C.Ca2+与钙调蛋白共同作用,使C酶的空间结构发生改变,C酶被激活
      D.对小鼠H区传入纤维施以HFS,休息一段时间后,细胞膜上的A受体数量会减少
      【答案】D
      【分析】兴奋到达突触前膜所在的神经元的轴突末梢,引起突触小泡向突触前膜移动并释放神经递质。神经递质通过突触间隙扩散到突触后膜的受体附近。神经递质和突触后膜上的受体结合。突触后膜上的离子通道发生变化,引发电位变化。神经递质被降解或回收。神经元之间兴奋传递是单向的,原因:神经递质只存在于突触小泡中,只能由突触前膜释放,然后作用于突触后膜上。
      【详解】A、突触前膜释放的神经递质(如谷氨酸)通过突触间隙,以扩散的方式到达突触后膜的相关受体附近,A正确;
      B、 从图中可以看到,突触后膜上的N受体被激活后,钙离子由膜外进入膜内是顺浓度梯度,且需要通道蛋白协助,这种方式是协助扩散,B正确;
      C、由图可知,钙离子进入细胞后与钙调蛋白共同作用,使得C酶的空间结构发生改变,进而使C酶被激活,C正确;
      D、根据题意“对小鼠H区传入纤维施以HFS,休息30分钟后,检测到H区神经细胞的A受体总量无明显变化,但细胞膜上的A受体数量会发生变化”,结合图中信息,A受体胞内肽段(T)被激活的C酶磷酸化后,会促进A受体运输到细胞膜上,所以细胞膜上的A受体数量应该是增加,而不是减少,D错误。
      故选D。
      8.在许多植物中,花的开放对于成功授粉至关重要。龙胆花处于低温(16℃)下会发生闭合,而在转移至正常生长温度(22℃)、光照条件下30min内会重新开放,这与花冠近轴表皮细胞的水分跨膜运输的变化有关,其相关机理如图所示。(水通道蛋白磷酸化后运输水的活性增强)下列说法不正确的是( )
      A.水通道蛋白磷酸化会引起该蛋白构象的改变,水通过它的运输方式是一种协助扩散
      B.GsCPK16基因沉默促进花冠的展开,利于花的开放
      C.当低温下外用CaCl2溶液,闭合后的花可能会提前重新开放
      D.这种花能够反复开合的机制有利于在低温或阴雨天气下对花粉和胚珠的保护
      【答案】B
      【分析】物质跨膜运输的方式:(1)自由扩散:物质从高浓度到低浓度,不需要载体,不耗能,例如气体、小分子脂质;(2)协助扩散:物质高浓度到低浓度,需要膜转运蛋白的协助,不耗能,如葡萄糖进入红细胞;(3)主动运输:物质从低浓度到高浓度,需要载体蛋白的协助,耗能,如离子、氨基酸、葡萄糖等。
      【详解】A、协助扩散是物质借助载体蛋白或通道蛋白从高浓度一侧运输到低浓度一侧的方式。水通道蛋白磷酸化后运输水的活性增强,且水是通过水通道蛋白进行运输,从高浓度向低浓度运输,不需要消耗能量,所以水通过水通道蛋白的运输方式是协助扩散,同时水通道蛋白磷酸化会引起其构象改变,A正确;
      B、据图分析,龙胆花在正常温度、光照条件下导致GsCPK16被激活,使水通道蛋白磷酸化,运输水的活性增强,花会重新开放,所以GsCPK16基因沉默不利于花的开放,B错误;
      C、当低温下外用CaCl2溶液时,Ca2+可能会激活相关机制,模拟正常生长温度、光照条件下的某些过程,使水通道蛋白磷酸化等过程提前发生,从而使闭合后的花可能会提前重新开放,C正确;
      D、这种花在低温时闭合,可减少花粉和胚珠与外界不良环境的接触,在温度适宜时重新开放,利于授粉等过程,所以这种能够反复开合的机制有利于在低温或阴雨天气下对花粉和胚珠的保护,D正确。
      故选B。
      9.群落边缘效应是指两个或多个不同群落的交错区域内,生物种类、种群密度、群落结构及功能等特征发生显著变化的现象。下列叙述错误的是( )
      A.边缘效应可能会增加外来物种入侵的可能性
      B.边缘效应会导致群落交错区内的物种多样性增加
      C.边缘效应能够使相邻群落内部的环境更趋于稳定
      D.人类活动的影响也可能会导致边缘种群数量的增加
      【答案】C
      【分析】边缘效应是由于不同性质的生态系统交互作用,导致其组分和行为发生变化的现象,边缘效应带上,群落结构复杂,各种生物由激烈竞争发展为各司其能,各得其所,相互作用,形成一个多层次、高效率的物质、能量共生网络,所以研究利用好边缘效应对保护生物多样性具有重要意义。
      【详解】A、群落边缘地带环境条件较为特殊,环境复杂,适合多种生物生存,可能更容易被外来物种入侵,A正确;
      B、边缘效应会使交错区内的环境条件更加多样化,从而导致物种多样性增加,B正确;
      C、边缘效应会使相邻群落的边界变得模糊,群落内部环境会因此更加受到影响,而不是更趋于稳定,C错误;
      D、人类活动可能会改变群落边缘的环境,从而导致边缘种群数量的增加,D正确。
      故选C。
      10.15N在食物链中随营养级升高而富集。科研人员通过检测某水域不同水生鱼类体内稳定同位素15N的含量,从而判断这些鱼类在生态系统中的营养地位,部分结果如图所示。下列叙述正确的是( )
      A.可通过检测鱼体内放射性强度估计15N的含量
      B.图中营养级最高的鱼是铜鱼,营养级最低的鱼是团头鲂
      C.该调查方法所依据的生物学原理是生态系统能量流动逐级递减
      D.图中存在的食物链为草→团头鲂→岩原鲤→胭脂鱼→马口鱼→铜鱼
      【答案】B
      【分析】在生态系统中,有害物质可以通过食物链在生物体内不断积累,其浓度随着营养级别的升高而逐步增加,这种现象叫生物富集。
      【详解】A、15N是稳定同位素,不具有放射性,无法通过检测放射性强度来估算其含量,A错误;
      B、根据生物富集作用可知,营养级越高,生物体内15N的含量越多,因此,图中营养级最高的鱼是铜鱼,营养级最低的鱼是团头鲂,B正确;
      C、该调查方法所依据的生物学原理是生物富集体用,C错误;
      D、根据图中数据只能判断各种鱼类的营养级,不能确定它们之间是否具有捕食关系,D错误。
      故选B。
      11.染料废水是一种难处理的工业废水。研究发现活性污泥中能筛选出对蓝色的2BLN染料(C14H9CIN2O4)废水具有高效脱色能力的菌株﹐它们通过降解具生物毒性的分散蓝2BLN而降低废水危害。下图表示目标菌株GN—1的筛选和脱色实验流程。下列有关叙述正确的是( )
      A.培养基甲、乙、丙均为选择培养基,作用相同
      B.培养基乙中应以2BLN为唯一的碳源或氮源
      C.向培养基乙进行接种时应采用稀释涂布平板法或平板划线法
      D.所示菌落①至④中,菌落②或④的脱色能力最强
      【答案】B
      【分析】微生物常见的接种的方法:
      ①平板划线法:通过接种环在固体培养基表面连续划线操作,将聚集的菌种逐步稀释分散到培养基的表面。经过数次划线后培养,可以分离得到单菌落,这种接种方法称为平板划线法。
      ②稀释涂布平板法:将待分离的菌液经过大量稀释后,均匀涂布在培养皿表面,经培养后可形成单个菌落。
      【详解】A、培养基甲、乙、丙均为选择培养基,培养基甲的作用是选择和扩大培养GN—1菌种;培养基乙是固体培养基,作用是分离、纯化和选择菌种,培养基丙的作用是脱色实验、检验目的菌的脱色率,三者作用不完全相同,A错误;
      B、培养基乙是选择培养基,应当以分散蓝2BLN为唯一氮源或碳源,B正确;
      C、向培养基乙进行接种时应采用稀释涂布平板法,C错误;
      D、透明圈越大说明该菌落中的菌株降解分散蓝2BLN的能力越强,故应该选取菌落③,D错误。
      故选B。
      12.生物学是一门以实验为基础的学科。下列关于生物学教材中相关实验的操作,正确的是( )
      A.AB.BC.CD.D
      【答案】D
      【分析】1、双缩脲试剂由A液(质量浓度为0.1g/mL氢氧化钠溶液)和B液(质量浓度为0.01g/mL硫酸铜溶液)组成,用于鉴定蛋白质,使用时要先加A液后再加入B液。
      2、探究酵母菌细胞呼吸方式的实验中:(1)检测CO2的产生:使澄清石灰水变浑浊,或使溴麝香草酚蓝水溶液由蓝变绿再变黄;(2)检测酒精的产生:橙色的重铬酸钾溶液,在酸性条件下与酒精发生反应,变成灰绿色。
      【详解】A、用双缩脲试剂检测蛋白质时,应该先加双缩脲试剂A液,后加双缩脲试剂B液,A错误;
      B、在高倍镜下观察黑藻的叶绿体随细胞质的流动情况,B错误;
      C、探究温度对酶活性的影响的实验中,不能选择过氧化氢酶液催化过氧化氢的反应,因为过氧化氢本身的分解会受到温度的影响,C错误;
      D、后再混合酵母菌通过无氧呼吸产生酒精,酒精可用酸性重铬酸钾溶液检测,因此探究酵母菌细胞呼吸的方式实验中,向酵母菌培养液的滤液中加入溶有重铬酸钾的浓硫酸溶液,颜色由橙色变成灰绿色,D正确。
      故选D。
      二、不定项选择题(本大题共4小题,每小题4分,共16分。在每小题给出的四个选项中,有的只有一个选项符合题目要求,有的有多项符合题目要求。全部选对的得4分,选对但不全的得2分,选错的得0分。)
      13.细胞内合成ATP的方式分为氧化磷酸化和底物水平磷酸化。氧化磷酸化是通过电子传递链建立膜两侧的H+浓度差,H+经H+通道运输时,H+的势能被转换为合成ATP所需的能量。底物水平磷酸化是指ADP接受来自其他磷酸化合物的磷酸基团,转变为ATP。下图是发生在小麦叶绿体内的光反应机制,下列说法正确的是( )
      A.光照条件下,类囊体腔内pH值小于叶绿体基质
      B.推测有氧呼吸第一阶段产生ATP的方式为氧化磷酸化
      C.同一细胞内氧气从产生部位运输到作用部位需经过10层磷脂分子
      D.若适当提高CO2的含量,图中电子传递速度短时间内会减慢
      【答案】AC
      【分析】光合作用包括光反应和暗反应两个阶段:光反应发生场所在叶绿体的类囊体薄膜上,色素吸收光能、传递光能,并将一部分光能用于水的光解生成[H]和氧气,另一部分光能用于合成ATP;暗反应发生场所是叶绿体基质中,首先发生二氧化碳的固定,即二氧化碳和五碳化合物结合形成两分子的三碳化合物,三碳化合物在光反应产生的NADPH和ATP的作用下被还原,进而合成有机物。
      【详解】A、光照条件下,叶绿体的类囊体上会合成ATP,根据信息,其合成方式应为氧化磷酸化,H+从类囊体腔流出从而驱动ATP合成,所以类囊体腔内pH低于叶绿体基质,A正确;
      B、有氧呼吸第一阶段是在细胞质基质完成的,不存在膜两侧的H+浓度差,所以第一阶段合成ATP的方式为底物水平磷酸化,B错误;
      C、根据图可知氧气在类囊体腔内产生,运输到同一细胞的线粒体内会穿过类囊体膜一层、叶绿体内外两层膜和线粒体两层膜,共5层膜,即10层磷脂分子,C正确;
      D、若适当提高CO2的含量,则短时间内产生的C3增多,因而消耗的NADPH和ATP增多,生成的ADP和NADP+增加,图中电子传递速度短时间内会加快,进而提高光合速率,D错误。
      故选AC。
      14.(情境题)免疫耐受是指机体在特定条件下受外来移植器官的刺激,却不能引起特异性免疫的现象。器官移植后不经药物处理也能存活的个体可视为自发免疫耐受。为研究自发免疫耐受机理,研究人员用B、L两种不同品系的多只大鼠进行肝移植实验,统计手术后每组大鼠的生存率,结果如图1(移植关系用“供体→受体”表示)。检测各组受体大鼠血清中细胞因子IL-2的含量,结果如图2。下列说法错误的是( )

      A.器官移植的排斥反应主要是体液免疫产生的抗体发挥作用
      B.L品系的大鼠比B品系更容易出现自发免疫耐受
      C.L品系大鼠自发免疫耐受的产生可能与IL-2有关
      D.若敲除L品系大鼠的IL-2基因,重复乙组实验,其生存率会显著下降
      【答案】AD
      【分析】器官移植后,细胞免疫会将移植器官中的细胞作为靶细胞进行攻击,主要是细胞毒性T细胞起作用。
      【详解】A、免疫排斥反应主要是细胞免疫产生的细胞毒性T细胞起作用,A错误;
      B、由图1可知:L品系接受移植后的存活率比B品系接受移植后的存活率高,说明L品系的大鼠比B品系更容易出现自发免疫耐受, B正确;
      CD、据图1、图2可知,L品系接受移植后的存活率比B品系接受移植后的存活率高,但L品系大鼠血清中细胞因子IL-2的含量比B品系大鼠血清中细胞因子IL-2的含量低,说明L品系大鼠自发免疫耐受的产生可能与IL-2有关,IL-2含量越低,生存率越高,若敲除L品系大鼠的IL-2基因,重复乙组实验,其生存率会显著上升,C正确,D错误。
      故选AD。
      15.甲女士患有某种单基因遗传病,由基因A、a控制(不考虑X、Y染色体同源区段),其父母表型正常;A或a(a1、a2)基因的相关序列的检测结果如下(每个基因序列仅列出一条链,其他未显示序列均正常),下列叙述正确的是( )
      A.该病一定为常染色体隐性遗传病
      B.父亲和母亲A基因的突变位点不同,体现了基因突变的随机性和不定向性
      C.父亲的精原细胞中A基因的位点①发生突变后,碱基对之间的氢键数量增多
      D.不考虑变异,再生育一个患病小孩突变位点①和②可能在一条染色体上
      【答案】AB
      【分析】父亲和母亲均含有突变基因且都不患病,患者含有两个突变位点,一个来自父亲的下面一条链,一个来自母亲下面一条链,说明这两条链均为突变的链。父亲两个基因的位点①碱基不同,母亲两个基因的位点②碱基不同,说明父亲基因的突变位点在①位,母亲基因的突变位点在②位。
      【详解】A、父母亲表型正常,甲女士患病,说明该病为常染色体隐性遗传病,A正确;
      B、结合图示可知,父亲的基因A在位点①突变,母亲的基因A在位点②突变,父亲和母亲A基因的突变位点不同,体现了基因突变的随机性和不定向性,B正确;
      C、父亲的精原细胞中A基因的位点①发生突变后,由原来的C-G碱基对替换为A-T碱基对,C-G之间三个氢键,A-T之间两个氢键,氢键数量减少,C错误;
      D、突变位点①在父亲的一条染色体上,突变位点②在母亲的一条染色体上,不考虑变异,再生育一个患病小孩突变位点①和②不可能在一条染色体上,D错误。
      故选AB。
      16.单倍体胚胎干细胞(haESCs)是拥有类似于正常干细胞分裂分化能力的细胞群,取自孤雌或孤雄发育至囊胚的细胞。获得haESCs的两种方式如图所示。下列叙述正确的是( )

      A.方式一中,可用紫外线短时间照射使卵母细胞的DNA变性
      B.方式二中,形成的雄原核和雌原核会相互融合
      C.haESCs不含等位基因,有利于研究隐性基因的功能
      D.haESCs的性染色体来自精子,为1条Y染色体
      【答案】AC
      【分析】胚胎干细胞(简称ES细胞)存在于早期胚胎中,具有分化为成年动物体内任何一种类型的细胞,并进一步形成机体的所有组织和器官甚至个体的潜能。
      【详解】A卵母细胞去核或使其中DNA失活的方法有梯度离心、紫外线短时间照射等,A正确;
      B、由图可以看出,方式二中,形成的雄原核和雌原核未相互融合,B错误;
      C、haESCs取自于孤雌或孤雄发育至囊胚的细胞,其细胞中通常只有一个染色体组,因此不含等位基因,有利于研究隐性基因 的功能,C正确;
      D、由于单倍体胚胎干细胞取自于孤雌或孤雄发育至囊胚的细胞,细胞中含一条X染色体或一条Y染色体,D错误。
      故选AC。​
      三、非选择题(共5小题,共60分)
      17.研究人员在水稻细胞中发现了M蛋白,并对其功能进行了多方面的研究,请按要求回答下列相关问题。
      (1)研究人员对M基因在不同器官中的表达量的测定结果如图所示,则对其所作推测可靠的有______。
      A.M蛋白是一种只能在叶绿体中表达的蛋白质
      B.M蛋白可能与植物体内有机物的合成和转化有关
      C.M蛋白无需内质网和高尔基体加工即可分泌到细胞外
      D.不能确定M蛋白是附着在膜结构上还是存在于基质中
      (2)为揭示M蛋白的功能,研究人员分别通过基因工程和基因编辑技术构建了M基因过表达的突变体MK-1和M基因敲除突变体MK-C,并测定不同环境条件下光合作用速率,得到下表结果(CK为正常水稻的对照组,光合速率采用相对值表示):
      ①上述MK-1突变体的构建过程中,若只有一个外源M基因被导入水稻细胞核,则其自交后代中,由于M基因数量增加而呈现过表达的比例为 。
      ②由于低CO2条件下的光合作用速率差值较小,有人猜测M蛋白并不影响暗反应,你是否赞同该观点? ,并请说明理由: 。
      (3)为进一步揭示M蛋白的作用机制,研究人员对其进行了亚细胞定位,发现M蛋白几乎全部分布于一种单层膜的囊泡状细胞结构,该结构中还同时存在线粒体、叶绿体等多种细胞器的残余结构和特征性成分。综合上述研究结果,可以推测M蛋白通过 作用回收利用氮元素来改善缺氮条件对光合作用的限制,从而提高光合作用速率。
      【答案】(1)BD
      (2) 3/4 不赞同 此时低CO2条件是暗反应的限制因素,使得M蛋白的影响难以体现
      (3)细胞自噬
      【分析】基因自由组合定律的实质:位于非同源染色体上的非等位基因的分离或自由组合是互不干扰的;在减数分裂过程中,同源染色体上的等位基因彼此分离的同时,非同源染色体上的非等位基因自由组合。
      【详解】(1)题中没有信息表明M蛋白是叶绿体中的蛋白质或分泌蛋白,也没有办法确认M蛋白的具体位置,因此AC错误,D正确;M蛋白在叶中表达较多,推测存在B项这种可能性也较为合理。
      故选BD。
      (2)①无论外源M基因被导入水稻内源M基因的同源染色体上( )还是非同源染色体上( ),自交后代M基因数量未增加的比例为1/2×1/2=1/4,则M基因数量增加而呈现过表达的比例为1-1/4=3/4。
      ②由于此时低CO2条件是光合作用的限制因素,使得其他无关因素对于光合作用的影响难以体现,因此M蛋白并不影响暗反应的结论不可靠。
      (3)单层膜的囊泡状细胞结构中还同时存在线粒体、叶绿体等多种细胞器的残余结构和特征性成分,可以确定该细胞结构应该是对损伤、衰老细胞器进行吞噬降解的溶酶体,其作用包括在营养缺乏条件下,获取维持生存所需的物质和能量。因此,可以推测M蛋白通过细胞自噬作用回收利用氮元素来改善缺氮条件对光合作用的限制,从而提高光合作用速率。
      18.肝脏是人体非常重要的器官,参与多种物质的合成与代谢。乙肝是由乙型肝炎病毒(HBV)引起的传染性肝脏疾病,乙肝患者临床上常表现为肝区疼痛、食欲不振、乏力、恶心等,严重者会发展为肝硬化,甚至转为肝癌,接种乙肝疫苗是预防乙肝的有效手段。请分析回答下列问题:
      (1)机体被HBV侵染常引起食欲减退,此时胰岛A细胞和肾上腺髓质在 神经支配下,分泌相关激素从而促进 以维持血糖水平。
      (2)部分乙肝患者在感染初期可能会出现轻微发热,此时体温升高的直接原因是 。发热患者应注意适当增加饮水,来降低血浆 ,使下丘脑分泌、垂体释放的 激素减少,导致尿量增加,利于散热。
      (3)科研人员给正常小鼠注射了HBV外壳蛋白E肽,小鼠体内的抗原呈递细胞将E肽作为抗原,吞噬、处理、呈递给 细胞,之后继续通过体液免疫途径产生E抗体。E抗体的作用是 。
      (4)治疗性疫苗可使患病机体通过诱导特异性免疫应答产生抗体,达到治疗或防止疾病恶化。机体感染HBV后,B细胞会异常分化,降低治疗性疫苗S的接种效果。为验证治疗性疫苗S发挥作用受HBV影响,科研人员应对对照组(______①__小鼠)和实验组(____②____小鼠)均注射等量的治疗性疫苗S,相同条件下培养一段时间后,检测两组小鼠体内浆细胞数量。结果显示,实验组小鼠体内浆细胞数量显著少于对照组。基于以上实验结果,请提出一种提高治疗性疫苗S效果的方案: ③ 。
      【答案】(1) 交感 肝糖原分解和非糖物质转化为葡萄糖
      (2) 机体产热量大于散热量 渗透压 抗利尿
      (3) 辅助性 T 与病原体 HBV 特异性结合,抑制病原体 HBV 的繁殖或对人体细胞的黏附
      (4) 正常 感染 HBV 的患病 先使用 HBV 单克隆抗体降低 HBV 抗原含量,再接种疫苗S
      【分析】体液免疫:病原体可以直接和B细胞接触,树突状细胞作为抗原呈递细胞,可对抗原进行加工、处理后呈递至辅助性T淋巴细胞,随后在抗原、激活的辅助性T细胞表面的特定分子双信号刺激下,B淋巴细胞活化,再接受细胞因子刺激后增殖分化成记忆细胞和浆细胞,浆细胞产生抗体,和病原体结合。
      【详解】(1)机体被 HBV 侵染常引起食欲减退,摄食减少,此时胰岛 A 细胞和肾上腺髓质在交感神经支配下,分泌胰高血糖素、肾上腺素,促进肝糖原分解和非糖物质转化来维持血糖水平。
      (2)机体维持体温稳定的机制是产热量=散热量,部分乙肝患者在感染初期可能会出现轻微发热,此时体温升高的直接原因是机体产热量大于散热量,此时适当增加饮水,可降低血浆渗透压,使下丘脑分泌、垂体释放的抗利尿激素减少,最终使尿量增加,利于散热。
      (3)小鼠体内的抗原呈递细胞将E肽作为抗原,吞噬、处理、呈递给辅助性T细胞,通过体液免疫途径产生E抗体,抑制HBV对机体细胞的侵染;抗体的作用是与病原体特异性结合,抑制病原体的繁殖或对人体细胞的黏附。
      (4)根据信息可知,机体感染HBV后,B细胞会异常分化,降低治疗性疫苗S的接种效果,为验证治疗性疫苗S发挥作用受HBV影响,则实验的自变量是是否感染HBV,因变量是B细胞的分化情况,实验设计应遵循对照与单一变量原则,故科研人员应对正常健康小鼠和感染HBV的患病小鼠均注射治疗性疫苗S,相同条件下培养一段时间后,检测小鼠体内B细胞分化为浆细胞的情况;分析可知,先使用HBV单克隆抗体降低HBV抗原含量,再接种疫苗S可以提高疫苗S的接种效果。
      19.海草是沿海生态系统中的重要碳汇,其固定的碳部分被运输到根及根状茎,并固存于沉积物中。海草等的凋落物会释放溶解性有机碳,并通过水流输出生态系统或被浮游细菌分解,其过程如图所示。回答下列问题:
      (1)海草床生态系统的储碳能力超过了大多数陆地生态系统。自然环境下,海草床悬浮颗粒物加速沉降以及沉积物再悬浮降低,可提高 ,从而提高海草的光合作用。海草床沉积物的周围一般为无氧环境,试阐述无氧环境对海草碳储存的意义: 。
      (2)海草床生物种类丰富,可为海洋生态研究提供场所,还能够减缓海浪对海岸的侵蚀、稳定地质,从而保护海岸环境,其体现了生物多样性的 价值。
      (3)在保护和修复海草床资源时,应充分考虑当地环境、气候等特点,种植适宜品种的海草,这遵循的生态学原理是 。
      (4)海洋中的一些塑料垃圾被分解为微塑料,微塑料可在鱼类和人体内富集,其在生态系统中富集的渠道是 。
      (5)近年来,沿海海洋水域的营养养分逐渐富集,营养盐浓度过高引起了大型海藻的快速生长,细菌活动能力增强,海草床的碳汇能力降低。海草床碳汇能力降低的原因是 。(答2点)
      【答案】(1) 光照强度 无氧环境不利于细菌的细胞呼吸,减缓沉积碳被分解为CO2,减少CO2的释放,从而提高碳储存的稳定性
      (2)直接和间接
      (3)协调原理
      (4)食物链和食物网
      (5)大型海藻遮光抑制了海草的光合作用,CO2的固定减少;细菌活动增强,分解沉积物释放更多CO2
      【分析】一个物种在群落中的地位或作用,包括所处的空间位置,占用资源的情况,以及与其他物种的关系等,称为这个物种的生态位。研究某种动物的生态位,通常要研究它的栖息地、食物、天敌以及与其他物种的关系等。研究某种植物的生态位,通常要研究它在研究区域内的出现频率、种群密度、植株高度等特征,以及它与其他物种的关系等。群落中每种生物都占据着相对稳定的生态位,这有利于不同生物充分利用环境资源,是群落中物种之间及生物与环境间协同进化的结果。
      【详解】(1)海草床悬浮颗粒物加速沉降以及沉积物再悬浮降低,这会使得海草能接收到更多的光照,所以可提高光照强度。 无氧环境下,细菌的细胞呼吸受到抑制,因为细菌分解有机物产生二氧化碳的过程依赖细胞呼吸,所以无氧环境能减缓沉积碳被分解为CO2,减少CO2的释放,从而提高碳储存的稳定性。
      (2)海草生物种类丰富,为海洋生态研究提供场所,这体现了生物多样性的直接价值;能够减缓海浪对海岸的侵蚀、稳定地质,从而保护海岸环境,这对生态系统起到了调节作用,体现了生物多样性的间接价值。
      (3)在保护和修复海草床资源时,充分考虑当地环境、气候等特点,种植适宜品种的海草,遵循的是生态学中的协调原理,即生物与环境要协调适应。
      (4)海洋中的一些塑料垃圾被分解为微塑料,微塑料可在鱼类和人体内富集,这是通过食物链和食物网在生态系统中富集的,因为食物链和食物网是生态系统中物质循环和能量流动的渠道,微塑料作为一种物质会随着食物链传递而富集。
      (5)沿海水域营养盐丰富,大型海藻生长加速,细菌活动能力增强。大型海藻生长会与海草竞争光照等资源,导致海草获得的光照减少,影响其光合作用;细菌活动能力增强,会分解沉积物释放更多二氧化碳,使二氧化碳浓度增加,不利于海草对碳的固定,所以海草床固碳能力降低。
      20.金黄色葡萄球菌(Sa)可引起败血症、细菌性肺炎等疾病。不规范使用抗生素易出现多重抗药性Sa,推测Sa产生头孢霉素抗性与其质粒上的R基因有关。为验证该推测,以下图中R基因的上、下游片段和质粒1构建质粒2,然后通过同源重组(质粒2中的上、下游片段分别与Sa基因组中R基因上、下游片段配对,并发生交换)敲除Sa的R基因。回答下列问题:
      注1:1kb=1000碱基对;
      2:Y是可被脱水四环素(不作为抗生素起作用)诱导表达的Sa致死基因。
      (1)利用PCR技术扩增出较多的R基因及其上下游序列,应在引物的 (填“3'端”或“5'端”)添加相应的限制酶识别序列。若要扩增出较多DNA单链序列,在添加引物时需做怎样的处理? 。
      (2)质粒2的构建过程中需选择 (填限制酶)对PCR扩增产物进行酶切。
      (3)用质粒2转化临床分离获得具有头孢霉素抗性、对氯霉素敏感且含质粒2的Sa,涂布在含有氯霉素的平板上,经培养获得含质粒2的Sa单菌落,再经多次传代增加同源重组敲除R基因的概率,随后稀释涂布在含 的平板上,筛选并获得不再含有质粒2的菌落。从这些菌落中分别挑取少许菌体,依次接种到含 的平板上,若无法增殖,则对应菌落中细菌的R基因可能被敲除。
      (4)以上述获得的菌株基因组为模板,采用不同引物组合进行PCR扩增,电泳检测结果如图,表明R基因已被敲除的是 。
      【答案】(1) 5'端 一种引物的比例显著多于另一种引物
      (2)SacⅡ和EcRⅠ
      (3) 脱水四环素 头孢霉素
      (4)D
      【分析】基因工程技术的基本步骤: 1、目的基因的获取:方法有从基因文库中获取、利用PCR技术扩增和人工合成。 2、基因表达载体的构建:是基因工程的核心步骤,基因表达载体包括目的基因、启动子、终止子和标记基因等。 3、将目的基因导入受体细胞:根据受体细胞不同,导入的方法也不一样。将目的基因导入植物细胞的方法有农杆菌转化法、基因枪法和花粉管通道法;将目的基因导入动物细胞最有效的方法是显微注射法;将目的基因导入微生物细胞的方法是感受态细胞法。 4、目的基因的检测与鉴定:(1)分子水平上的检测:①检测转基因生物染色体的DNA是否插入目的基因--DNA分子杂交技术;②检测目的基因是否转录出了mRNA--分子杂交技术;③检测目的基因是否翻译成蛋白质--抗原-抗体杂交技术。(2)个体水平上的鉴定:抗虫鉴定、抗病鉴定、活性鉴定等。
      【详解】(1)在PCR技术中,DNA聚合酶只能从引物的3'端开始延伸DNA链,所以应在引物的5'端添加相应的限制酶识别序列,这样在后续对PCR产物进行酶切时,就可以将带有目的基因(R基因及其上下游序列)的片段切下来用于构建质粒等操作;若要扩增出较多DNA单链序列,可在添加引物时,需要扩大两种引物的相对比例,一种引物是另一种引物的50至100倍,这样就能在较少的双链DNA分子的基础上扩增出较多的单链DNA;
      (2)由图可知,质粒2上依次接有SacⅡ、EcRⅠ、SacⅡ三个酶切位点,而质粒1上只有SacⅡ酶切位点,R基因的上下游依次含有SacⅡ、EcRⅠ,EcRⅠ、SacⅡ酶切位点,若要构建质粒2,可以采用引物1和4进行PCR扩增可得到整个R基因,以及上下游片段(或采用引物1和3以及引物2和4分别进行PCR扩增),用SacⅡ和EcRⅠ对PCR产物进行酶切,然后回收上、下游片段,再与SacII酶切质粒1所得大片段连接,获得质粒2;
      (3)因为Y是可被脱水四环素诱导表达的Sa致死基因,用质粒2转化临床分离获得的Sa后,要筛选并获得不再含有质粒2的菌落,就需要将菌液稀释涂布在含有脱水四环素的平板上,含有质粒2的菌体会因为脱水四环素诱导Y基因表达而死亡,从而筛选出不含质粒2的菌落;为了验证R基因是否被敲除,由于推测Sa产生头孢霉素抗性与其质粒上的R基因有关,所以从这些菌落中分别挑取少许菌体,依次接种到含头孢霉素的平板上,若无法增殖,说明其可能失去了R基因,从而失去了头孢霉素抗性;
      (4)从电泳检测结果来看,D组引物组合扩增出的条带大小(1.9kb)与预期的R基因(0.7+2.2+1.2=3.1kb)大小明显不一致,说明R基因(2.2kb)已被敲除。
      21.已知等位基因A/a,B/b独立遗传,基因a和基因b均可独立导致人体患某一遗传病,基因a位于性染色体上。图1是一家系有关该病(不考虑X、¥染色体的同源区段)的遗传图谱。
      Ⅰ.为确定相关个体的基因型,某研究小组对该家系成员与该病有关的基因进行了电泳,电泳结果如图2所示。已知基因A、B,a,b均只电泳出一个条带且不考虑突变。结合图1和图2,回答下列问题:
      (1)I—1的基因型为 ,导致图中Ⅱ—1患病的致病基因来自 。
      (2)基因A和基因b分别对应图2中的条带 (填序号)。I—1和I—2再生一个患病孩子的概率为 。
      Ⅱ.该家系中的Ⅱ—3与正常女性(甲)结婚后,生了一个性染色体组成为XXXY(先天性睾丸发育不全)的儿子(乙),II—3和甲的性染色体组成均正常。对乙及其父母进行X染色体的STR(由2~6个碱基串联重复排列的DNA序列)分析,其中DXS7593(某基因在X染色体上的位置)位点测序结果如图所示(217,221、231表示该基因的碱基对位置)。回答下列问题:
      (3)结合图3、4、5,分析乙的性染色体异常的原因是 。
      (4)现仅考虑A和a基因。有人认为,甲的基因型为XAXa。该观点 (填“正确”或“不正确”),理由是 。
      【答案】(1) BbXAXa Ⅰ—1和Ⅰ—2
      (2) ②和③ 7/16
      (3)父亲(Ⅱ—3)减数分裂(减数分裂Ⅰ)异常,产生了一个含XY的精子;母亲(甲)减数分裂(减数分裂Ⅱ)异常,产生了一个含XX的卵细胞
      (4) 不正确 甲的DXS7593位点有2个不同的测序结果,只能说明其两条X的DXS7593位点有差异,不能说明两条X染色体上分别存在A和a
      【分析】分析题意,基因a和基因b均可独立导致人体患某一遗传病,基因a位于性染色体上,又因为已知等位基因A/a、B/b独立遗传,说明B、b相关基因位于常染色体,两对等位基因符合自由组合定律 。
      【详解】(1)由题意可知,等位基因A/a、B/b独立遗传,基因a位于性染色体上,则b位于常染色体上。Ⅰ-1、Ⅰ-2的基因型可表示为B_XAX-、B_XAY,故Ⅱ-1是b导致的患病,即Ⅱ-1的基因型为bbXAX-,据此可知Ⅰ-1、Ⅰ-2的基因型可表示为BbXAXa、BbXAY,结合图2可知,Ⅱ-1的基因型为bbXAXa故其致病基因来源于Ⅰ-1和Ⅰ-2。
      (2)Ⅰ-2不含基因a,说明条带④为基因a;Ⅱ-1不含基因B,说明条带①为基因B;Ⅱ-2只有2个条带,则Ⅱ-2的基因型为BBXAY,则②为A;故条带①②③④分别表示的基因为B、A、b、a。I-1(BbXAXa)和Ⅰ-2(BbXAY)生一个患a导致的遗传病的孩子的概率为1/4,患b导致的遗传病的孩子的概率为1/4,则不患病孩子的概率为3/4×3/4=9/16,故再生一个患病孩子的概率为1-9/16=7/16。
      (3)据图4可知,DXS7593位点有2个不同的测序结果,说明母亲两条X染色体的DXS7593位点测序结果不同;据图3和图5可知,患者在217bp处呈现一个峰,与父亲测序结果相同,表明其中一条X染色体源自父亲,即父亲(Ⅱ-3)减数分裂Ⅰ异常,产生了一个含XY的精子;据图4和图5可知,患者在231bp处呈现一个峰,与217bp峰面积比接近2:1,表明患者有2条X染色体来自母亲,即母亲(甲)减数分裂Ⅱ异常,产生了一个含XX的卵细胞。
      (4)据图4,甲的DXS7593位点有2个不同的测序结果,只能说明其两条X的DXS7593位点有差异,不能说明两条X染色体上分别存在A和a,所以现仅考虑A和a基因。有人认为,甲的基因型为XAXa不正确。
      实验分组
      实验处理
      检测指标
      24h
      48h
      72h
      实验组
      注射适量DNA甲基化转移酶3siRNA(DNMT3siRNA)
      DNMT3mRNA相对含量
      28.299
      15.386
      5.669
      DNMT3活性/(mml·min-1)
      0.264
      0.113
      0.024
      对照组
      注射等量生理盐水
      DNMT3mRNA相对含量
      35.336
      33.299
      30.157
      DNMT3活性/(mml·min-1)
      0.398
      0.378
      0.357
      选项
      实验名称
      实验的部分操作
      A
      检测豆浆中的蛋白质
      将斐林试剂甲液、乙液混匀后,再加入待测样液中
      B
      观察细胞质的流动
      在低倍镜下观察黑藻的叶绿体随细胞质的流动情况
      C
      探究温度对酶活性的影响
      将过氧化氢酶液、过氧化氢溶液分别保温后再混合
      D
      检测酵母菌细胞呼吸产生了酒精
      向酵母菌培养液的滤液中加入溶有重铬酸钾的浓硫酸溶液
      环境条件
      CK(%)
      MK-1(%)
      MK-C(%)
      低CO2条件
      100
      102.7
      97.4
      缺氮条件
      100
      132.2
      74.3

      相关试卷

      2025年高考押题预测卷:生物(湖南卷02)(解析版):

      这是一份2025年高考押题预测卷:生物(湖南卷02)(解析版),共23页。

      2025年高考押题预测卷:生物(湖南卷02)(考试版):

      这是一份2025年高考押题预测卷:生物(湖南卷02)(考试版),共12页。

      2022年高考押题预测卷02(湖南卷)-生物(全解全析):

      这是一份2022年高考押题预测卷02(湖南卷)-生物(全解全析),共14页。试卷主要包含了【答案】B,【答案】D,【答案】C等内容,欢迎下载使用。

      资料下载及使用帮助
      版权申诉
      • 1.电子资料成功下载后不支持退换,如发现资料有内容错误问题请联系客服,如若属实,我们会补偿您的损失
      • 2.压缩包下载后请先用软件解压,再使用对应软件打开;软件版本较低时请及时更新
      • 3.资料下载成功后可在60天以内免费重复下载
      版权申诉
      若您为此资料的原创作者,认为该资料内容侵犯了您的知识产权,请扫码添加我们的相关工作人员,我们尽可能的保护您的合法权益。
      入驻教习网,可获得资源免费推广曝光,还可获得多重现金奖励,申请 精品资源制作, 工作室入驻。
      版权申诉二维码
      欢迎来到教习网
      • 900万优选资源,让备课更轻松
      • 600万优选试题,支持自由组卷
      • 高质量可编辑,日均更新2000+
      • 百万教师选择,专业更值得信赖
      微信扫码注册
      手机号注册
      手机号码

      手机号格式错误

      手机验证码 获取验证码 获取验证码

      手机验证码已经成功发送,5分钟内有效

      设置密码

      6-20个字符,数字、字母或符号

      注册即视为同意教习网「注册协议」「隐私条款」
      QQ注册
      手机号注册
      微信注册

      注册成功

      返回
      顶部
      学业水平 高考一轮 高考二轮 高考真题 精选专题 初中月考 教师福利
      添加客服微信 获取1对1服务
      微信扫描添加客服
      Baidu
      map