





所属成套资源:2025年高考数学三轮复习考前冲刺练习 (2份,原卷版+教师版)
2025年高考数学三轮复习考前冲刺练习04 导数及其应用(解答题)(2份,原卷版+教师版)
展开 这是一份2025年高考数学三轮复习考前冲刺练习04 导数及其应用(解答题)(2份,原卷版+教师版),文件包含2025年高考数学三轮复习考前冲刺练习04导数及其应用解答题教师版docx、2025年高考数学三轮复习考前冲刺练习04导数及其应用解答题原卷版docx等2份试卷配套教学资源,其中试卷共52页, 欢迎下载使用。
考点方面
函数性质研究:利用导数判断函数的单调性、求函数的极值与最值是核心考点。常通过求导分析导函数的正负,进而确定函数单调区间,求解极值点和最值点 。
不等式相关问题:包括利用导数证明不等式恒成立或存在性问题,通过构造函数,将不等式问题转化为函数的最值问题进行求解;还会考查根据不等式恒成立求参数的取值范围 。
函数的切线与对称性:求曲线在某点处的切线方程,涉及到导数的几何意义;判断或证明函数的对称性,如中心对称等,考查对函数性质的深入理解 。
含参函数分析:对于含参数的函数,常需进行分类讨论,分析参数对函数单调性、极值、最值等性质的影响 。
题目设置方面
通常设置多问,第一问相对基础,多为求函数的导数、讨论函数单调性等;后续问题逐渐深入,可能涉及到利用导数证明不等式、根据函数性质求参数范围等,综合性强,对考生的逻辑推理、运算求解以及数学抽象等核心素养要求较高 。
题型与分值:预计 2025 年新高考中,导数及其应用仍会以一道解答题(分值约 15 - 17 分)的形式出现,题目设置 2 - 3 问,具有一定的难度梯度。
函数性质综合考查:继续围绕函数的单调性、极值、最值展开,可能会出现更复杂的函数形式,如指数函数、对数函数与三角函数的复合函数等,考查考生对导数工具的熟练运用以及对函数性质的综合分析能力 。
不等式证明与参数问题:不等式的证明和根据不等式恒成立或有解求参数范围仍是重点。可能会结合一些高等数学的思想方法,如放缩法等,增加证明的难度;参数问题会更加注重对参数取值范围的精确讨论和求解 。
创新题型与跨模块综合:可能会出现一些创新题型,如函数的零点个数探究、函数图象的交点问题等;也可能与其他知识模块(如数列、解析几何)进行综合,考查考生的综合应用能力和创新思维 。
实际应用背景:导数在实际问题中的应用可能会有所体现,如最优化问题(成本最小化、利润最大化等),将实际问题抽象为数学模型,利用导数求解最值,考查考生的数学建模和应用意识 。
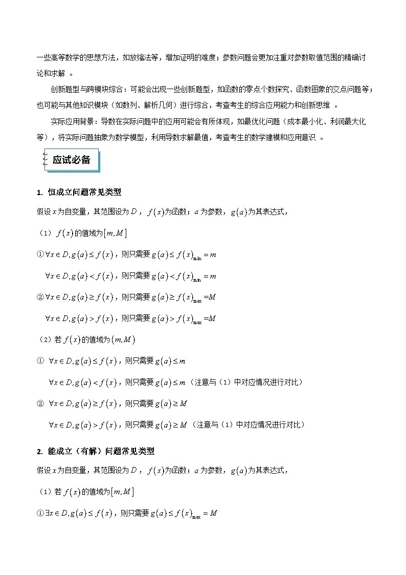
恒成立问题常见类型
假设为自变量,其范围设为,为函数;为参数,为其表达式,
(1)的值域为
①,则只需要
,则只需要
②,则只需要
,则只需要
(2)若的值域为
① ,则只需要
,则只需要(注意与(1)中对应情况进行对比)
② ,则只需要
,则只需要(注意与(1)中对应情况进行对比)
能成立(有解)问题常见类型
假设为自变量,其范围设为,为函数;为参数,为其表达式,
(1)若的值域为
①,则只需要
,则只需要
②,则只需要
,则只需要
(2)若的值域为
① ,则只需要(注意与(1)中对应情况进行对比)
,则只需要
② ,则只需要(注意与(1)中对应情况进行对比)
,则只需要
端点效应的类型
1.如果函数在区间上,恒成立,则或.
2.如果函数在区问上,恒成立,且(或),则或.
3.如果函数在区问上,恒成立,且(或,则或.
洛必达法则:
法则1 若函数f(x) 和g(x)满足下列条件:
(1) 及;
(2)在点a的去心邻域内,f(x) 与g(x) 可导且g'(x)≠0;
(3),那么 =。 型
法则2 若函数f(x) 和g(x)满足下列条件:
(1) 及;
(2)在点a的去心邻域内,f(x) 与g(x) 可导且g'(x)≠0;
(3), 那么 =。 型
极值点偏移的含义
众所周知,函数满足定义域内任意自变量都有,则函数关于直线对称;可以理解为函数在对称轴两侧,函数值变化快慢相同,且若为单峰函数,则必为的极值点. 如二次函数的顶点就是极值点,若的两根的中点为,则刚好有,即极值点在两根的正中间,也就是极值点没有偏移.
若相等变为不等,则为极值点偏移:若单峰函数的极值点为,且函数满足定义域内左侧的任意自变量都有或,则函数极值点左右侧变化快慢不同. 故单峰函数定义域内任意不同的实数满足,则与极值点必有确定的大小关系:
若,则称为极值点左偏;若,则称为极值点右偏.
如函数的极值点刚好在方程的两根中点的左边,我们称之为极值点左偏.
极值点偏移问题的一般题设形式
1. 若函数存在两个零点且,求证:(为函数的极值点);
2. 若函数中存在且满足,求证:(为函数的极值点);
3. 若函数存在两个零点且,令,求证:;
4. 若函数中存在且满足,令,求证:.
极值点偏移的判定定理
对于可导函数,在区间上只有一个极大(小)值点,方程的解分别为,且,
(1)若,则,即函数在区间上极(小)大值点右(左)偏;
(2)若,则,即函数在区间上极(小)大值点右(左)偏.
证明:(1)因为对于可导函数,在区间上只有一个极大(小)值点,则函数的单调递增(减)区间为,单调递减(增)区间为,由于,有,且,又,故,所以,即函数极(小)大值点右(左)偏;
(2)证明略.
左快右慢(极值点左偏) 左慢右快(极值点右偏)
左快右慢(极值点左偏) 左慢右快(极值点右偏)
对数平均不等式
两个正数和的对数平均定义:
对数平均与算术平均、几何平均的大小关系:
(此式记为对数平均不等式)
取等条件:当且仅当时,等号成立.
只证:当时,.不失一般性,可设.
证明如下:
(I)先证:……①
不等式①(其中)
构造函数,则.
因为时,,所以函数在上单调递减,
故,从而不等式①成立;
(II)再证:……②
不等式②(其中)
构造函数,则.
因为时,,所以函数在上单调递增,
故,从而不等式成立;
综合(I)(II)知,对,都有对数平均不等式成立,
当且仅当时,等号成立.
运用判定定理判定极值点偏移的方法
(1)求出函数的极值点;
(2)构造一元差函数;
(3)确定函数的单调性;
(4)结合,判断的符号,从而确定、的大小关系.
拉格朗日(Lagrange)中值定理
若函数f(x)满足如下条件:
(1)f(x)在闭区间[a,b]上连续;
(2)f(x)在开区间(a,b)内可导.
则在(a,b)内至少存在一点ξ,使得.
拉格朗日中值定理的几何意义
如图所示,在满足定理条件的曲线上至少存在一点P(ξ,f(ξ)),该曲线在该点处的切线平行于曲线两端的连线.
需要注意的地方(逆命题不成立)
拉格朗日中值定理没有逆定理,即对曲线的任一切线,并不一定存在割线,使割线斜率等于
切线斜率,如fx=x3在x=0处的切线斜率为0,但fx不存在割线使割线斜率等于0
拉格朗日公式还有下面几种等价形式
,
,
.
注:拉格朗日公式无论对于还是都成立,而ξ则是介于a与b之间的某一常数.显然,当时,.
典例1
(2024·新课标Ⅰ卷·高考真题)已知函数
(1)若,且,求的最小值;
(2)证明:曲线是中心对称图形;
(3)若当且仅当,求的取值范围.
【答案】(1)(2)证明见解析(3)
【分析】(1)求出后根据可求的最小值;
(2)设为图象上任意一点,可证关于的对称点为也在函数的图像上,从而可证对称性;
(3)根据题设可判断即,再根据在上恒成立可求得.
【详解】(1)时,,其中,则,
因为,当且仅当时等号成立,
故,而成立,故即,所以的最小值为.,
(2)的定义域为,设为图象上任意一点,
关于的对称点为,
因为在图象上,故,
而,
所以也在图象上,
由的任意性可得图象为中心对称图形,且对称中心为.
(3)因为当且仅当,故为的一个解,所以即,
先考虑时,恒成立.
此时即为在上恒成立,
设,则在上恒成立,
设,则,
当,,故恒成立,故在上为增函数,
故即在上恒成立.
当时,,故恒成立,故在上为增函数,
故即在上恒成立.
当,则当时,
故在上为减函数,故,不合题意,舍;
综上,在上恒成立时.
而当时,而时,由上述过程可得在递增,故的解为,即的解为.综上,.
【点睛】思路点睛:一个函数不等式成立的充分必要条件就是函数不等式对应的解,而解的端点为函数对一个方程的根或定义域的端点,另外,根据函数不等式的解确定参数范围时,可先由恒成立得到参数的范围,再根据得到的参数的范围重新考虑不等式的解的情况.
典例2
(2024·新课标Ⅱ卷·高考真题)已知函数.
(1)当时,求曲线在点处的切线方程;
(2)若有极小值,且极小值小于0,求a的取值范围.
【答案】(1)(2)
【分析】(1)求导,结合导数的几何意义求切线方程;
(2)解法一:求导,分析和两种情况,利用导数判断单调性和极值,分析可得,构建函数解不等式即可;解法二:求导,可知有零点,可得,进而利用导数求的单调性和极值,分析可得,构建函数解不等式即可.
【详解】(1)当时,则,,可得,,
即切点坐标为,切线斜率,所以切线方程为,即.
(2)解法一:因为的定义域为,且,
若,则对任意恒成立,可知在上单调递增,无极值,不合题意;
若,令,解得;令,解得;
可知在内单调递减,在内单调递增,
则有极小值,无极大值,
由题意可得:,即,
构建,则,可知在内单调递增,且,
不等式等价于,解得,所以a的取值范围为;
解法二:因为的定义域为,且,若有极小值,则有零点,
令,可得,可知与有交点,则,
若,令,解得;令,解得;
可知在内单调递减,在内单调递增,
则有极小值,无极大值,符合题意,
由题意可得:,即,构建,
因为则在内单调递增,可知在内单调递增,且,
不等式等价于,解得,所以a的取值范围为.
典例3
(2023·新课标Ⅰ卷·高考真题)已知函数.
(1)讨论的单调性;
(2)证明:当时,.
【答案】(1)答案见解析(2)证明见解析
【分析】(1)先求导,再分类讨论与两种情况,结合导数与函数单调性的关系即可得解;
(2)方法一:结合(1)中结论,将问题转化为的恒成立问题,构造函数,利用导数证得即可.
方法二:构造函数,证得,从而得到,进而将问题转化为的恒成立问题,由此得证.
【详解】(1)因为,定义域为,所以,
当时,由于,则,故恒成立,所以在上单调递减;
当时,令,解得,
当时,,则在上单调递减;
当时,,则在上单调递增;
综上:当时,在上单调递减;
当时,在上单调递减,在上单调递增.
(2)方法一:
由(1)得,,
要证,即证,即证恒成立,
令,则,
令,则;令,则;
所以在上单调递减,在上单调递增,
所以,则恒成立,
所以当时,恒成立,证毕.
方法二:
令,则,由于在上单调递增,所以在上单调递增,
又,所以当时,;当时,;
所以在上单调递减,在上单调递增,
故,则,当且仅当时,等号成立,
因为,
当且仅当,即时,等号成立,
所以要证,即证,即证,
令,则,
令,则;令,则;
所以在上单调递减,在上单调递增,
所以,则恒成立,
所以当时,恒成立,证毕.
典例4
(2023·新课标Ⅱ卷·高考真题)(1)证明:当时,;
(2)已知函数,若是的极大值点,求a的取值范围.
【答案】(1)证明见详解(2)
【分析】(1)分别构建,,求导,利用导数判断原函数的单调性,进而可得结果;
(2)根据题意结合偶函数的性质可知只需要研究在上的单调性,求导,分类讨论和,结合(1)中的结论放缩,根据极大值的定义分析求解.
【详解】(1)构建,则对恒成立,
则在上单调递增,可得,所以;
构建,则,
构建,则对恒成立,
则在上单调递增,可得,即对恒成立,
则在上单调递增,可得,所以;
综上所述:.
(2)令,解得,即函数的定义域为,若,则,
因为在定义域内单调递减,在上单调递增,在上单调递减,
则在上单调递减,在上单调递增,
故是的极小值点,不合题意,所以.
当时,令因为,
且,所以函数在定义域内为偶函数,
由题意可得:,
(i)当时,取,,则,
由(1)可得,且,
所以,即当时,,则在上单调递增,
结合偶函数的对称性可知:在上单调递减,所以是的极小值点,不合题意;
(ⅱ)当时,取,则,
由(1)可得,
构建,则,
且,则对恒成立,
可知在上单调递增,且,
所以在内存在唯一的零点,
当时,则,且,则,
即当时,,则在上单调递减,
结合偶函数的对称性可知:在上单调递增,所以是的极大值点,符合题意;
综上所述:,即,解得或,故a的取值范围为.
【点睛】关键点睛:
1.当时,利用,换元放缩;2.当时,利用,换元放缩.
典例5
(2022·新高考全国Ⅰ卷·高考真题)已知函数和有相同的最小值.
(1)求a;
(2)证明:存在直线,其与两条曲线和共有三个不同的交点,并且从左到右的三个交点的横坐标成等差数列.
【答案】(1)(2)见解析
【分析】(1)根据导数可得函数的单调性,从而可得相应的最小值,根据最小值相等可求a.注意分类讨论.
(2)根据(1)可得当时,的解的个数、的解的个数均为2,构建新函数,利用导数可得该函数只有一个零点且可得的大小关系,根据存在直线与曲线、有三个不同的交点可得的取值,再根据两类方程的根的关系可证明三根成等差数列.
【详解】(1)的定义域为,而,
若,则,此时无最小值,故.
的定义域为,而.
当时,,故在上为减函数,
当时,,故在上为增函数,故.
当时,,故在上为减函数,
当时,,故在上为增函数,故.
因为和有相同的最小值,
故,整理得到,其中,
设,则,故为上的减函数,而,
故的唯一解为,故的解为.综上,.
(2)[方法一]:
由(1)可得和的最小值为.
当时,考虑的解的个数、的解的个数.
设,,当时,,当时,,
故在上为减函数,在上为增函数,所以,
而,,设,其中,则,
故在上为增函数,故,
故,故有两个不同的零点,即的解的个数为2.
设,,当时,,当时,,
故在上为减函数,在上为增函数,所以,
而,,
有两个不同的零点即的解的个数为2.
当,由(1)讨论可得、仅有一个解,
当时,由(1)讨论可得、均无根,
故若存在直线与曲线、有三个不同的交点,则.
设,其中,故,设,,则,
故在上为增函数,故即,
所以,所以在上为增函数,
而,,故上有且只有一个零点,且:
当时,即即,
当时,即即,
因此若存在直线与曲线、有三个不同的交点,故,
此时有两个不同的根,此时有两个不同的根,
故,,,
所以即即,
故为方程的解,同理也为方程的解
又可化为即即,
故为方程的解,同理也为方程的解,
所以,而,故即.
[方法二]:
由知,,,且在上单调递减,在上单调递增;
在上单调递减,在上单调递增,且
①时,此时,显然与两条曲线和
共有0个交点,不符合题意;
②时,此时,
故与两条曲线和共有2个交点,交点的横坐标分别为0和1;
③时,首先,证明与曲线有2个交点,
即证明有2个零点,,
所以在上单调递减,在上单调递增,
又因为,,,
令,则,
所以在上存在且只存在1个零点,设为,在上存在且只存在1个零点,设为其次,证明与曲线和有2个交点,即证明有2个零点,,
所以上单调递减,在上单调递增,
又因为,,,
令,则,
所以在上存在且只存在1个零点,设为,在上存在且只存在1个零点,设为
再次,证明存在b,使得因为,所以,
若,则,即,
所以只需证明在上有解即可,即在上有零点,
因为,,
所以在上存在零点,取一零点为,令即可,此时取
则此时存在直线,其与两条曲线和共有三个不同的交点,
最后证明,即从左到右的三个交点的横坐标成等差数列,
因为所以,
又因为在上单调递减,,即,所以,
同理,因为,又因为在上单调递增,即,,所以,
又因为,所以,
即直线与两条曲线和从左到右的三个交点的横坐标成等差数列.
【点睛】思路点睛:函数的最值问题,往往需要利用导数讨论函数的单调性,此时注意对参数的分类讨论,而不同方程的根的性质,注意利用方程的特征找到两类根之间的关系.
典例6
(2022·新高考全国Ⅱ卷·高考真题)已知函数.
(1)当时,讨论的单调性;
(2)当时,,求a的取值范围;
(3)设,证明:.
【答案】(1)的减区间为,增区间为.(2)(3)见解析
【分析】(1)求出,讨论其符号后可得的单调性.
(2)设,求出,先讨论时题设中的不等式不成立,再就结合放缩法讨论符号,最后就结合放缩法讨论的范围后可得参数的取值范围.
(3)由(2)可得对任意的恒成立,从而可得对任意的恒成立,结合裂项相消法可证题设中的不等式.
【详解】(1)当时,,则,当时,,当时,,
故的减区间为,增区间为.
(2)设,则,又,设,
则,若,则,
因为为连续不间断函数,故存在,使得,总有,
故在为增函数,故,
故在为增函数,故,与题设矛盾.
若,则,
下证:对任意,总有成立,
证明:设,故,
故在上为减函数,故即成立.
由上述不等式有,
故总成立,即在上为减函数,所以.
当时,有, 所以在上为减函数,所以.
综上,.
(3)取,则,总有成立,令,则,
故即对任意的恒成立.
所以对任意的,有,整理得到:,
故,
故不等式成立.
【点睛】思路点睛:函数参数的不等式的恒成立问题,应该利用导数讨论函数的单调性,注意结合端点处导数的符号合理分类讨论,导数背景下数列不等式的证明,应根据已有的函数不等式合理构建数列不等式.
【名校预测·第一题】(2025·湖南长郡中学模拟)
已知函数.
(1)当时,求的单调性;
(2)若函数在处取得极小值,求实数的取值范围.
【答案】(1)答案见解析(2)
【分析】(1)在时,对函数求导后分解因式,根据导函数的正负即可判断原函数的单调性;
(2)对函数求导后,对,,,的情况进行讨论,由题意即得参数的取值范围.
【详解】(1)当时,,
则,令,解得或.
令,解得,所以在上单调递减;
令,解得或,即在,上单调递增.
综上,函数在,上单调递增,在上单调递减.
(2)由求导得,
① 当时,恒成立,
令,解得,即在上单调递减;
令,解得,即在上单调递增,
故时,函数在处取得极小值,符合题意;
②当时,令,解得,,且,
当时,,函数在上单调递减;
当时,,函数在上单调递增,
所以函数在处取得极小值,符合题意.
③ 当时,令,解得,此时恒成立且不恒为0,
单调递增,故函数无极值,不符合题意.
④ 当时,令,解得,,且,
当时,,函数在上单调递增;
当时,,函数在上单调递减,
所以函数在处取得极大值,不符合题意.
综上,实数的取值范围是.
【名校预测·第二题】(2025·湖南雅礼中学模拟)
设函数.
(1)当时,证明:.
(2)当时,证明:.
【答案】(1)证明见解析 (2)证明见解析
【来源】2025届湖南省长沙市雅礼中学高三3月综合自主测试数学试题
【分析】(1)当时,代入函数并对函数 进行求导,利用二阶导数得出导函数在上单调递增函数,再讨论的正负即可求得函数的最小值为,从而得证;
(2)对函数 进行求导,得在上单调递增,根据零点的存在性定理可得存在,使得,从而可得的最小值为,再结合基本不等式即可证明.
【详解】(1)当时,,定义域为.,构造函数,
则,,所以在上单调递增,又,
所以当时,单调递减;当时,单调递增.
所以,故.
(2),当时,易知在上单调递增,
,
所以存在,使得,即.
当时,单调递减;当时,单调递增.
所以,
当且仅当时取等,此时,满足.故原不等式得证.
【点睛】思路点睛:在第二小问证明导函数在定义域内单调后,由于导函数的零点不易求出,故需要找出两个值分别代入,证明导函数的值有正有负,方可设而不求,此处计算较难.属于较难题.
【名校预测·第三题】(重庆市南开中学校2025届高三下学期高考模拟数学试题)
已知函数.
(1)若对任意的恒成立,求实数的取值范围;
(2)若是函数的极值点,求证:.
【答案】(1)(2)证明见解析
【来源】重庆市南开中学校2025届高三下学期高考模拟数学试题
【分析】(1)由参数分离整理不等式,并构造函数,利用导数求得新函数的最值,可得答案;
(2)根据极值点与导数的关系,可得极值点的取值范围以及等量关系,整理所证的不等式,可得答案.
【详解】(1)由,则可得不等式,
由,则,令,求导可得,令,解得,
当时,,当时,,
所以函数在上单调递减,在上单调递增,由题意可得.
(2)由,则,令,
求导可得在上恒成立,则函数在上单调递增,即函数在上单调递增,由是函数的极值点,则,即,由,则,
所以.
【名校预测·第四题】(陕西省西北工业大学附属中学2025届高三第八次模拟考试数学试卷)
已知函数.
(1)当时,求函数的单调区间;
(2)若函数有两个极值点,且,求a的取值范围.
【答案】(1)增区间,减区间(2)
【来源】陕西省西北工业大学附属中学2025届高三第八次模拟考试数学试卷
【分析】(1)将代入求导,然后确定单调性即可;
(2)求导,根据导函数有两个根写出韦达定理,代入,构造函数,求导,研究函数性质进而求出a的取值范围.
【详解】(1)当时,,,则,
当,,单调递增,当,,单调递减,
所以的单调递增区间是,单调递减区间是;
(2),所以,
设,令,由于有两个极值点,
所以,解得.由,,
得
,
即,令,则,
所以在上单调递减,且,
所以,故a的取值范围是.
【名校预测·第五题】(安徽省合肥市第一中学2025届高三下学期数学素质拓展试卷)
设函数.
(1)当时,求曲线在点处的切线方程;
(2)若在区间上单调递增,求的取值范围;
(3)当时,,求的取值范围.
【答案】(1)(2)(3)
【来源】安徽省合肥市第一中学2025届高三下学期数学素质拓展试卷(四)
【分析】(1)利用导数的几何意义,即可求解;
(2)由条件转化为恒成立.再转化为导函数的最小值大于等于0,即可求解;
(3)方法一:首先将不等式整理为,再参变分离为,转化为求函数的最小值;方法二:根据(2)的结果,由的值,讨论的取值,判断不等式是否成立,即可求解;方法三:从命题成立的必要条件入手,再证明命题成立的充分条件,即可求解的取值范围.
【详解】(1)当时,,则,
则曲线在点处的切线斜率为,
又,所以曲线在点处的切线方程为.
(2),由题意得,恒成立.
令,则,且在单调递增,令,解得,
所以当时,,故单调递减;
当时,,故单调递增;所以,
又,当且仅当,故.
(3)解法一:因为,所以题意等价于当时,.即,
整理,得,因为,所以,故题意等价于.
设,的导函数,
化简得,考察函数,其导函数为,
当单调递减;当单调递增;
故在时,取到最小值,即,即,所以,
所以当单调递减;当单调递增;
所以的最小值为,故.
解法二:先考察,由(2)分析可得,
情况1:当,即,此时在区间单调递增,
故,即,符合题意;
情况2:若,则,
注意到,且,故对进一步讨论.
①当时,即
且由(2)分析知:当单调递减,故当,即单调递减,
故恒有,不符合题意,舍去;
②当时,注意到在区间单调递减,且,又,
故在区间存在唯一的满足;
同理在区间单调递增,且,
故在区间存在唯一的满足;故可得
所以当,符合题意;
故题意等价于,即.
又因为,即,化简,得
所以,整理得.
注意到,所以,故解得,
由之前分析得即
考察函数,其导函数为,
当单调递减;当单调递增;
故在时,取到最小值,即,即,所以恒成立,
故,又注意到情况(2)讨论范围为,所以也符合题意.
综上①②本题所求的取值范围为.
方法三:先探究必要性,由题意知当时,是的最小值,
则必要地,即得到必要条件为;
下证的充分性,即证:当时,.
证明:由(2)可知当时,在单调递增,
故的最小值为,符合题意;故只需要证明时,.
由(2)分析知时,
其中.
注意到,据此可得更精确的范围是;所以等价于证明,
又因为,即,可得,
只需证明,等价于证明,
注意到,即,
故若①当,此时显然成立;若②当,只要证明,
此时,且所以,故得证.
综上必要性,充分性的分析,本题所求的取值范围为.
【点睛】方法点睛:本题第三问给了三种方法,第一种参变分离比较简单实用.
【名校预测·第六题】(辽宁省东北育才中学2024-2025学年高三下学期二模数学试卷)
已知函数.
(1)当时,证明:在上单调递增;
(2)当,时,求的零点;
(3)当,时,若在上有2个零点,求b的取值范围.
【答案】(1)证明见解析;(2)0;(3).
【分析】(1)把代入,求出函数的导数,结合不等式及余弦函数性质推理得证.
(2)把代入,利用导数求出函数的最大值点即可.
(3)把代入,求出函数的导数,按分段讨论,结合函数零点存在性质定理确定零点个数即可得解.
【详解】(1)当时,,求导得,
函数在上单调递减,,因此,
所以在上单调递增.
(2)当,时,的定义域为,,即0是的零点,
求导得,令,求导得,
当时,,,函数在上单调递减,
,函数在上单调递增,当时,,
,函数在上单调递减,因此,
所以函数有唯一零点0.
(3)当,时,,函数,
求导得,令,求导得,
当时,,则,
当时,,则,当时,,
函数在上单调递减,当时,,
存在,使得,当时,当时,
函数在上单调递增,在上单调递减,而,则函数在上有唯一零点;
,若,即时,在上有唯一零点,
因此函数在上有2个零点;
若,即,在上没有零点,函数在上有1个零点;
当时,,函数在上单调递增,在上单调递减,
则,当且仅当时取等号,函数在上有1个零;
当时,,,且,
又,则存在唯一零点,当时,,
当时,,函数在上单调递增,在上单调递减,
而,即函数在上有唯一零点,
又当从大于的方向趋近于时,函数的值趋近于负无穷大,,
因此函数在上有1个零点,此时函数在上有2个零点,
所以函数在上有2个零点,的取值范围是.
【名师押题·第一题】
已知函数.
(1)讨论的单调性;
(2)若不等式对任意的恒成立,求的取值范围.
【答案】(1)答案见解析(2)
【分析】(1)先求出导函数,再分,两种情况分类得出函数单调性;
(2)构造函数,再根据导函数得出函数单调性分和两种情况求解即可.
【详解】(1)的定义域是.
若,则对任意的恒成立,所以在上单调递减.
若,令,得或,令,得或,
所以在上单调递减,在上单调递增.
(2)即,
则对任意的恒成立.设,
则,令,
则.当时,,所以在上单调递增,
又,且,若,则,必存在,当时,在上单调递减,此时,不符合题意.
若,则在上恒成立,在上单调递增,此时,符合题意.即的取值范围是.
【名师押题·第二题】
已知函数
(1)求曲线在点处的切线方程;
(2)当时,求证.
【答案】(1);(2)证明见解析
【分析】(1)根据导数的几何意义求解即可;
(2)将问题化为证在时恒成立,构造函数,利用导数求出其单调区间,再构造函数,利用导数可得,再由可得,从而可证得结论.
【详解】(1)由题可知,则,
又.故所求切线方程为.
(2)当时,要证,即证,即证在时恒成立.
令,则,故当时,,当时,,
所以在上单调递增,在上单调递减,令,则,
故当时,,当时,,所以在上单调递增,在上单调递减,
则,故.当时,有,故,
即在时恒成立,故当时.
【名师押题·第三题】
已知函数.
(1)若,求的极值;
(2)若,讨论的单调性.
【答案】(1)极大值,无极小值;(2)答案见解析.
【分析】(1)利用导函数,根据函数在的单调性即可求出极值;
(2)利用导函数,分类讨论在不同取值范围时,根据导数正负得出函数的单调性.
【详解】(1)当时,,定义域为,则.
当时,单调递增;当时,单调递减.
故当时,取得极大值,无极小值.
(2)由,
得.
令,得或. 若,则,
当时,单调递增;当时,单调递减.
若,则,
当和时,单调递减;当时,单调递增.
若,则在上恒成立,单调递减.
综上所述,当时,的单调递增区间为,单调递减区间为;
当时,的单调递增区间为,单调递减区间为和;
当时,的单调递减区间为,无单调递增区间.
【名师押题·第四题】
已知函数.
(1)当时,若不等式恒成立,求的取值范围;
(2)若有两个零点,,且.
(i)求的取值范围;
(ii)证明:.
【答案】(1)(2)(i),(ii)证明见解析
【分析】(1)整理不等式并构造函数,利用导数分情况研究函数单调性,可得答案;
(2)(i)利用导数分情况研究函数单调性,求得其最值,结合零点存在性定理,可得答案;(ii)明确零点的取值范围,分析整理不等式,利用函数的单调性,构造不等式与函数,利用导数求新函数的最值,可得答案.
【详解】(1)设,
则,令,则,
所以在上单调递增,从而.
①当,即时,,则在上单调递增,从而,符合题意;
②当,即时,,则一定存在,使得当时,,则在上单调递减,从而,合题意.综上所述,的取值范围为.
(2)(i)由题意知,的定义域为.
当时,,所以在上单调递增,
从而在上至多有一个零点.7分当时,令,得.
当时,在上单调递减;
当时,在上单调递增.
所以是的极小值点,也是最小值点,
即.,则.
所以当时,在上单调递增;
当时,在上单调递减,
所以是的极大值点,也是的最大值点.即,从而.
一方面,由(1)可知,取,当时,,即,
即,易知当时,也成立.
所以当时,.所以,即,从而.
因为,所以在内有一个零点.
另一方面,由(1)知,.又,
所以,
所以在区间内有一个零点.
综上所述,的取值范围是.
(ii)证明:由,得,所以,即.
要证成立,只需证,即证,即证.
令,则.即证,即证.设,则,所以在区间上单调递增,所以,即式成立.
所以不等式成立.
【名师押题·第五题】
已知函数,.
(1)讨论函数的单调性;
(2)若函数的图象不在直线的上方,求实数的值;
(3)若,讨论函数的零点个数.
【答案】(1)答案见解析(2).(3)答案见解析
【分析】(1)对函数进行求导,分和两种情况讨论即可,
(2)设,分和两种情况进行求导讨论即可.
(3)对函数进行求导,分,,三种情况进行讨论,对每种情况的函数进行求导然后结合单调性分析出零点的情况.
【详解】(1)函数的定义域为,,
当时,,函数在上单调递增;
当时,令,可得,
所以当时,,当时,,
所以函数在上单调递增,在上单调递减.
(2)设,函数的定义域为,.
当时,恒成立,所以函数在上单调递增,
又,所以当时,,不合题意;
当时,令,解得,
所以当时,;当时,,
所以在上单调递增,在上单调递减,
所以,
所以,即.
令,则,
所以当时,;当时,,
所以在上单调递增,在上单调递减,所以,
即,所以,即.
(3)根据题意,,
由,且,得函数为减函数,
设,即,函数的最大值为.
①当时,,所以当时,,函数单调递增,
当时,,函数单调递减,
所以函数有最大值,所以函数只有一个零点.
②当时,,且时,,时,,
所以函数在的两侧各有一个零点.
③当时,,所以可得.
利用代入到原函数中可得,
,
设,,
容易判定是关于的增函数,所以,
所以函数的最大值为,即当时,函数无零点.
综上,当时,函数有两个零点;
当时,函数有一个零点;当时,函数无零点.
年份
题号
分值
题干
考点
2024年新高考I卷
18
17
(2024·新课标Ⅰ卷·高考真题)已知函数
(1)若,且,求的最小值;
(2)证明:曲线是中心对称图形;
(3)若当且仅当,求的取值范围.
判断或证明函数的对称性;利用导数研究不等式恒成立问题;简单复合函数的导数;利用导数证明不等式
2024年新高考II卷
16
15
(2024·新课标Ⅱ卷·高考真题)已知函数.
(1)当时,求曲线在点处的切线方程;
(2)若有极小值,且极小值小于0,求a的取值范围.
求在曲线上一点处的切线方程(斜率);根据极值求参数
2023年新高考I卷
19
12
(2023·新课标Ⅰ卷·高考真题)已知函数.
(1)讨论的单调性;
(2)证明:当时,.
利用导数研究不等式恒成立问题;含参分类讨论求函数的单调区间
2023年新高考II卷
22
12
(2023·新课标Ⅱ卷·高考真题)(1)证明:当时,;
(2)已知函数,若是的极大值点,求a的取值范围.
利用导数研究不等式恒成立问题;根据极值点求参数;利用导数求函数的单调区间(不含参);利用导数研究函数的零点
2022年新高考I卷
22
12
(2022·新高考全国Ⅰ卷·高考真题)已知函数和有相同的最小值.
(1)求a;
(2)证明:存在直线,其与两条曲线和共有三个不同的交点,并且从左到右的三个交点的横坐标成等差数列.
利用导数研究方程的根;由导数求函数的最值(含参)
2022年新高考II卷
22
12
(2022·新高考全国Ⅱ卷·高考真题)已知函数.
(1)当时,讨论的单调性;
(2)当时,,求a的取值范围;
(3)设,证明:.
利用导数证明不等式;利用导数研究不等式恒成立问题;含参分类讨论求函数的单调区间
+
0
-
0
+
极大值
极小值
+
0
-
0
+
极大值
极小值
相关试卷 更多
- 1.电子资料成功下载后不支持退换,如发现资料有内容错误问题请联系客服,如若属实,我们会补偿您的损失
- 2.压缩包下载后请先用软件解压,再使用对应软件打开;软件版本较低时请及时更新
- 3.资料下载成功后可在60天以内免费重复下载
免费领取教师福利 

.png)




