


所属成套资源:2025年中考押题预测卷(江西卷)
2025年中考押题预测卷:化学(江西卷)(解析卷)
展开 这是一份2025年中考押题预测卷:化学(江西卷)(解析卷),共15页。试卷主要包含了本试卷分第Ⅰ卷两部分,5 Ca-40 S-32,二氧化氯,经典永流传等内容,欢迎下载使用。
(考试时间:65分钟 试卷满分:70分)
注意事项:
1.本试卷分第Ⅰ卷(选择题)和第Ⅱ卷(非选择题)两部分。答卷前,考生务必将自己的姓名、准考证号填写在答题卡上。
2.回答第Ⅰ卷时,选出每小题答案后,用2B铅笔把答题卡上对应题目的答案标号涂黑。如需改动,用橡皮擦干净后,再选涂其他答案标号。写在本试卷上无效。
3.回答第Ⅱ卷时,将答案写在答题卡上。写在本试卷上无效。
4.考试结束后,将本试卷和答题卡一并交回。
可能用到的相对原子质量:H-1 C-12 O-16 N-14 Na-23 Cl-35.5 Ca-40 S-32
第Ⅰ卷(选择题 共21分)
一、单项选择题(本题包括10小题,每小题给出的四个选项中,只有一项最符合题意。1-5题每题1分,
1.江西文化独具特色,如黎川陶瓷、豫章绣、划龙舟、瑞昌剪纸等。下列说法正确的是( )
A.烧制陶瓷的主要原料黏土是混合物B.制作豫章绣的蚕丝属于有机合成材料
C.龙舟表面所涂的红色颜料是氧化铜D.将彩纸剪成精美的图案是化学变化
【答案】A
【解析】A、烧制陶瓷的主要原料黏土中含有多种物质,属于混合物,故A正确;
B、制作广绣的蚕丝属于天然材料,故B错误;
C、龙舟表面所涂的红色颜料是氧化铁,氧化铁为红色的,而氧化铜为黑色,故C错误;
D、将彩纸剪成精美的图案,过程中只是形状的改变,没有新物质生成,属于物理变化,故D错误;
2.我国“十四五”规划和2035年远景目标纲要中第十一篇为“推动绿色发展,促进人与自然和谐共生”。下列做法不利于实现该目标的是( )
A.提倡绿色出行,大力发展公共交通B.积极植树造林,扩大植被面积
C.城市垃圾露天焚烧,减少土壤污染D.发展清洁能源,使用太阳能灯照明
【答案】C
【解析】A.提倡开私家车出行,会增加化石燃料的使用,会产生大量的空气污染物和二氧化碳,所以提倡绿色出行,大力发展公共交通,有利于实现该目标,故A正确;
B.植树造林能净化空气,防风固沙,保护环境,故B正确;
C.焚烧垃圾,会产生大量的空气污染物,不利于实现该目标,故C错误。
D.发展清洁能源,使用太阳能灯照明,可以减少污染物排放量,有利于实现该目标,故D正确。
3.化学与生活、生产、环境密切相关。下列归纳完全正确的一组是( )
【答案】B
【解析】A.②人体缺铁会引起贫血;③糖类、油脂、蛋白质是人体主要供能物质,维生素不能给人体提供能量,故A错误;
B.①广泛使用新能源可以减少化石燃料的使用,有效减少碳排放;②乱扔塑料可能引起白色污染;③煤燃烧产生的二氧化硫易形成酸雨,故B正确;
C.②煤气泄漏应不能打开排气扇抽气,以防发生爆炸;③CO难溶于水,用煤炉取暖时,放置水不能防止CO中毒,故C错误;
D.①塑料、合成纤维和合成橡胶属于合成材料;棉花属于天然材料;②生铁和黄金属于金属材料,氧化铁是一种金属氧化物,不属于金属材料,故D错误。
4.抚州理化实验操作4月底圆满结束,下列有关实验操作正确的是( )
A.测溶液的pH B.称量NaOH固体
C.稀释浓硫酸 D.检查装置气密性
【答案】D
【解析】A、用pH试纸测定未知溶液的pH时,不能将pH试纸伸入待测液中,以免污染待测液,图中所示操作错误。
B、托盘天平的使用要遵循“左物右码”的原则,且氢氧化钠具有腐蚀性,应放在玻璃器皿中称量,图中所示操作错误。
C、稀释浓硫酸时,要把浓硫酸缓缓地沿器壁注入水中,同时用玻璃棒不断搅拌,以使热量及时的扩散;一定不能把水注入浓硫酸中;图中所示操作错误。
D、若导管上升一段水柱,说明装置的气密性良好;图中所示操作正确。
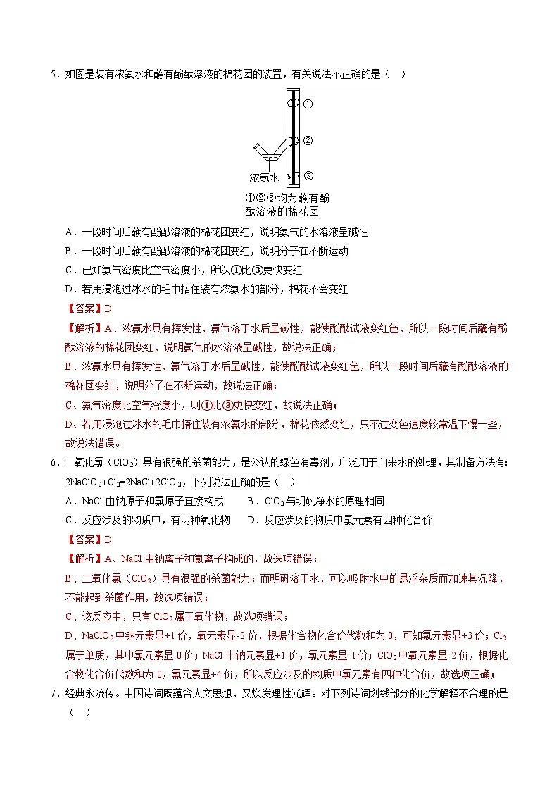
5.如图是装有浓氨水和蘸有酚酞溶液的棉花团的装置,有关说法不正确的是( )
A.一段时间后蘸有酚酞溶液的棉花团变红,说明氨气的水溶液呈碱性
B.一段时间后蘸有酚酞溶液的棉花团变红,说明分子在不断运动
C.已知氨气密度比空气密度小,所以①比③更快变红
D.若用浸泡过冰水的毛巾捂住装有浓氨水的部分,棉花不会变红
【答案】D
【解析】A、浓氨水具有挥发性,氨气溶于水后呈碱性,能使酚酞试液变红色,所以一段时间后蘸有酚酞溶液的棉花团变红,说明氨气的水溶液呈碱性,故说法正确;
B、浓氨水具有挥发性,氨气溶于水后呈碱性,能使酚酞试液变红色,所以一段时间后蘸有酚酞溶液的棉花团变红,说明分子在不断运动,故说法正确;
C、氨气密度比空气密度小,则①比③更快变红,故说法正确;
D、若用浸泡过冰水的毛巾捂住装有浓氨水的部分,棉花依然变红,只不过变色速度较常温下慢一些,故说法错误。
6.二氧化氯(ClO2)具有很强的杀菌能力,是公认的绿色消毒剂,广泛用于自来水的处理,其制备方法有:2NaClO2+Cl2=2NaCl+2ClO2,下列说法正确的是( )
A.NaCl由钠原子和氯原子直接构成B.ClO2与明矾净水的原理相同
C.反应涉及的物质中,有两种氧化物D.反应涉及的物质中氯元素有四种化合价
【答案】D
【解析】A、NaCl由钠离子和氯离子构成的,故选项错误;
B、二氧化氯(ClO2)具有很强的杀菌能力;而明矾溶于水,可以吸附水中的悬浮杂质而加速其沉降,不能起到杀菌作用,故选项错误;
C、该反应中,只有ClO2属于氧化物,故选项错误;
D、NaClO2中钠元素显+1价,氧元素显-2价,根据化合物化合价代数和为0,可知氯元素显+3价;Cl2属于单质,其中氯元素显0价;NaCl中钠元素显+1价,氯元素显-1价;ClO2中氧元素显-2价,根据化合物化合价代数和为0,氯元素显+4价,所以反应涉及的物质中氯元素有四种化合价,故选项正确;
7.经典永流传。中国诗词既蕴含人文思想,又焕发理性光辉。对下列诗词划线部分的化学解释不合理的是( )
A.花气袭人知骤暖,喜鹊穿树喜新晴--温度高,分子运动加快
B.千锤万凿出深山, 烈火焚烧若等闲--煅烧石灰石,不发生化学变化
C.美人首饰侯王印, 尽是沙中浪底来--金的性质稳定,在自然界中以单质形态存在
D.何意 百炼钢,化为绕指柔--生铁经不断煅烧捶打氧化,降低碳的含量,变成钢
【答案】B
【解析】A、花气袭人知骤暖,是因为花香中含有的分子是在不断运动的,向四周扩散,使人们闻到花香,故选项说法正确。
B、烈火焚烧若等闲,含义是石灰石高温分解生成氧化钙和二氧化碳,发生了化学变化,故选项说法错误。
C、尽是沙中浪底来,说明金的性质稳定,在自然界中以单质形态存在,故选项说法正确。
D、生铁和钢都是铁合金,生铁是含碳量为2%-4.3%的铁合金,钢是含碳量为0.03%-2%的铁合金,生铁经不断煅烧捶打氧化,降低碳的含量,故选项说法正确。
8.为调整空间站内的气体成分,科学家利用物质转化反应消耗航天员呼出的CO2,该转化反应的微观示意图如图所示,下列说法正确的是 ( )
A.反应前后原子个数改变 B.反应前后分子种类不变
C.反应前后各元素的化合价不变 D.参与反应的H2与CO2的分子个数之比为3:1
【答案】D
【解析】由反应的微观过程图可知,该反应的方程式是:CO2+3H2CH3OH+H2O。
A、由质量守恒定律可知,反应前后原子个数不变,故A说法错误。
B、由微粒的变化可知,该反应二氧化碳分子和氢分子通过反应变化成了甲醇分子和水分子,反应前后分子种类发生了改变,故B说法错误。
C、该反应有单质氢气参加反应,由化合价原则可知,反应前后一定氢元素的化合价一定发生了改变,故C说法错误。
D、由方程式的意义可知,参与反应的H2与CO2的分子个数之比为3:1,故D说法正确。
9.化学学科核心素养展现了化学课程对学生发展的重要价值。下列说法错误的是( )
A.科学探究与实践:将土壤样品与适量的蒸馏水在烧杯中混合、搅拌、静置,测上层清液的pH,判断土壤的酸碱性
B.化学观念:一氧化碳和二氧化碳的化学性质不同,但在一定条件下可以相互转化
C.科学思维:Al与稀硫酸反应生成Al2(SO4)3,故Fe也能与稀硫酸反应生成Fe2(SO4)3
D.科学态度与责任:通过减少使用不必要的塑料制品和废弃塑料回收再生、循环利用等措施,减少“白色污染”
【答案】C
【解析】略
10.下列图像能正确反映其对应关系的是( )
A.向氢氧化钠溶液中加入稀硫酸至过量 B.向某碱溶液中不断加水
C.向等质量的铁和锌中加入足量的稀盐酸 D.向氯化铜和盐酸的混合物中滴加氢氧化钠溶液
【答案】D
【解析】A、溶液导电是因为溶液中含有自由移动的离子,氢氧化钠和稀硫酸反应生成硫酸钠和水,反应前溶液中含有自由移动的钠离子和氢氧根离子,反应过程中,溶液中一直含有自由移动的钠离子、氢氧根离子和硫酸根离子,反应结束,酸过量后溶液中含有自由移动的钠离子和硫酸根离子、氢离子,所以溶液中一直具有导电性,故A错误;
B、向某碱溶液中不断加水,溶液稀释后,使碱性减弱,pH不断减小至无限接近于7,但是不会等于7,也不会小于7,故B错误;
C、横坐标为稀盐酸的质量,氢气中的氢元素全部来自于稀盐酸,当两种金属均未反应完时,消耗等量稀盐酸时产生氢气的质量相等,两条曲线重合,
Zn+2HCl=ZnCl2+H2↑
65 2
Fe+2HCl=FeCl2+H2↑
56 2
最终铁与酸反应产生氢气质量大于锌,故C错误;
D、向氯化铜和盐酸的混合物中滴加氢氧化钠溶液,氢氧化钠先与盐酸反应生成氯化钠和水,待盐酸完全反应后,氯化铜和氢氧化钠反应生成氢氧化铜沉淀和氯化钠,故一开始无沉淀生成,后生成沉淀的质量逐渐增大,待完全反应后,不再变化,故D正确。
二、选择填充题(本题包括3小题,现在A、B、C中选择一个正确选项,然后在D处补充一个符合题意答案,每小题2分,其中选择1分,填充1分,共6分)。
11.大蒜中含有的一种有效成分“硫化丙烯”(C3H6S),具有一定的杀菌食疗作用。下列有关C3H6S的说法正确的是( )。
A.C3H6S的相对分子质量74g
B.C3H6S属于化合物
C.C3H6S中硫元素的质量分数最大
D.C3H6S中碳、氢、硫元素质量比为 ______ 。
【答案】B 18:3:16
【解析】A、C3H6S的相对分子质量为:12x3+6+32=74,相对分子质量是一个比值,单位为“1”,常省略不写,故A错误;
B、C3H6S是由C、H、S元素组成的纯净物,属于化合物,故B正确;
C、C3H6S中C、H、S元素的质量比为:(12x3):6:32=18:3:16,故碳元素的质量分数最大,故C错误;
D、C3H6S中C、H、S元素的质量比为:(12x3):6:32=18:3:16。
故答案为:B;18:3:16。
12.如图是a、b、c三种固体物质的溶解度曲线,下列分析正确的是 ( )。
A.t1℃时a、c两物质溶液中溶质的质量分数相等
B.若想从含有少量a的a、b混合溶液中提纯b晶体可以用蒸发结晶的方法
C.t2℃时,分别将a、b、c的饱和溶液降温至t1℃,溶质质量分数关系是 b>a=c
D.t2℃时向50g水中加入15g物质b充分搅拌,所得溶液质量是 ______ g
【答案】B 62.5
【解析】A、由溶解度曲线可知,在t1℃时a、c两物质的溶解度相等,所以两物质的饱和溶液中溶质的质量分数相等,没说溶液是否饱和,不能判断溶质质量分数大小,故A错;
B、a的溶解度受温度影响较大,b的溶解度受温度影响较小,所以若想从含有少量a的a、b混合溶液中提纯b晶体可以用蒸发结晶的方法,故B正确;
C、t2℃时,分别将a、b、c的饱和溶液降温至t1℃,a和b的溶解度都变小,都会析出晶体,溶质质量分数大小取决于降温后溶解度的大小,所以降温后b物质的溶质质量分数大于a物质的溶质质量分数,c物质降温后溶解度变大,变为不饱和溶液,溶质质量分数不变,又因为t1℃时a的溶解度大于t2℃时c物质的溶解度,所以降温后c的溶质质量分数最小,所以降温后溶质质量分数关系是:b>a>c,故C错;
D、t2℃时,物质b的溶解度是25g,即在该温度下,100g水中最多溶解25gb,则50g水中最多溶解12.5g,所以t2℃时向50g水中加入15g物质b充分搅拌,所得溶液质量是62.5g。
故答案为:B;62.5。
13.下列实验操作能达到实验目的的是( )
【答案】A 高温煅烧
【解析】A、取样,加水溶解,感受温度变化,溶于水温度升高的是氢氧化钠固体,溶于水温度降低的是硝酸铵固体,可以鉴别,故选项实验操作能达到实验目的。
B、稀盐酸和氯化钙溶液均能与AgNO3溶液反应生成不溶于酸的氯化银白色沉淀,不能鉴别,故选项实验操作不能达到实验目的。
C、硫酸铜能与过量的氢氧化钡溶液反应生成硫酸钡沉淀和氢氧化铁沉淀,能除去杂质但引入了新的杂质氢氧化钡(过量的),不符合除杂原则,故选项实验操作不能达到实验目的。
D、CaCO3固体高温煅烧生成氧化钙和二氧化碳,能除去杂质且没有引入新的杂质,符合除杂原则。
故答案为:A;高温煅烧。
第II卷(非选择题 共49分)
三、填空与说明(本题包括4小题,共23分)。
14.(6分)我校开展了以“传承赣都文化,建设美丽江西”为主题的研学活动。
(1)探访江南名楼滕王阁。滕王阁是南昌标志性的建筑,阁中藏有的用墨书写或绘制的古字画能经久不褪色的原因是 。
(2)喝临川贡酒,扬才子豪情。临川贡酒的主要成分是酒精,其酒液纯清,打开瓶盖,可以闻到一股股醇香,用分子的观点解释能闻到一股股醇香的原因是________________。
(3)走进景德镇陶瓷馆——感受陶瓷文化。陶瓷馆展出的元青花瓷的着色剂成分之一是三氧化二钴(C2O3),已知三氧化二钴可发生如下反应:C2O3+6HCl=2CCl2+3X+Cl2↑,则X的化学式为 ______ 。
(4)冬天宜春泡温泉:温泉富含硒,这里的“硒”是指 ______ (选填“元素”、“原子”、“离子”或“分子”)。
(5)三月来江西婺源欣赏金黄色的油菜花,闻着油菜花的清香心旷神怡,种油菜花可以施用尿素[CO(NH2)2],尿素属于______(填“氮肥”“钾肥”“磷肥”或“复合肥”)。
(6)七月去九江桃花溪漂流,漂流乘坐的皮艇制作材料是聚氯乙烯,聚氯乙烯受热易变形,具有______性。
【答案】(1)常温下,碳单质化学性质稳定 (2)分子在不断的运动 (3)H2O (4)元素 (5)氮肥 (6)热塑性
【解析】(1)阁中藏有的用墨书写或绘制的古字画能经久不褪色的原因是常温下碳单质化学性质稳定;
(2)打开瓶盖,可以闻到一股股醇香,用分子的观点解释能闻到一股股醇香的原因是分子在不断的运动;
(3)根据质量守恒定律,化学反应前后原子种类和个数均不发生改变,反应前C原子个数为2,O原子个数为3,H原子个数为6,Cl原子个数为6,反应后,C原子个数为2,Cl原子个数为6,故3X中有6个H原子,3个O原子,故X的化学式为H2O。
(4)物质都是由元素组成,则这里的“硒”是指元素。
(5)尿素[CO(NH2)2]中含有营养元素氮元素,属于氮肥,
(6)聚氯乙烯受热易变形,具有热塑性;
15.(6分)浩如烟海的中国古代典籍中记录了许多化学知识,展示了中国古代人民的智慧。
(1)《吕氏春秋⋅别类》记载有“金(指铜)柔锡柔,合两柔则为刚”,表明铜锡合金的硬度比纯铜 ______ 。(填“大”或“小”)
(2)在西晋史学家陈寿所著的《三国志》中,有“乃取蒙冲斗舰数十艘,实以薪草,膏油灌其中....黄盖放诸船,同时发火。时风盛猛,悉延烧岸上营落”的描述。从燃烧条件分析,薪草属于 ______ 。为防止引发火灾,可用泥土覆盖在灰烬和燃着的薪草上,从灭火原理分析,主要利用 ______ 来达到灭火的目的。
(3)《天工开物》记载古代炼铁工艺:“凡铁一炉载土(铁矿石)二千余斤……或用煤炭……扇炉风箱必用四人……土化成铁……”现代工业用一氧化碳还原赤铁矿(主要成分为氧化铁)炼铁,其反应原理是 ________________ (写化学方程式)。
(4)西汉古籍《淮南万毕术》中有“曾青得铁则化为铜”这样的记载,从而实现“铁上包铜”,防止铁的锈蚀。其反应的微观示意图如图所示,该反应过程中发生变化的微观粒子是 ______ 。
【答案】(1)大 (2)可燃物 隔绝氧气 (3)Fe2O3+3CO2Fe+3CO2 (4)铁原子和铜离子
【解析】(1)“金(指铜))柔锡柔,合两柔则为刚”,表明铜锡合金的硬度比纯铜大;故答案为:大;
(2)从燃烧条件分析,薪草属于可燃物。为防止引发火灾,可用泥土覆盖在灰烬和燃着的薪草上,从灭火原理分析,主要利用隔绝氧气来达到灭火的目的;故答案为:可燃物;隔绝氧气;
(3)一氧化碳和氧化铁在高温的条件下生成铁和二氧化碳,化学方程式为:Fe2O3+3CO2Fe+3CO2;故答案为:Fe2O3+3CO2Fe+3CO2;
(4)由微观反应示意图的信息可知,该反应中,铁原子变成了亚铁离子,铜离子变成了铜原子,因此该反应过程中发生变化的微观粒子是铁原子和铜离子;故答案为:铁原子和铜离子。
16.(6分)多维度调控化学反应,更好地利用化学反应为生产、生活服务。
(1)调控反应发生
实验A中观察到铜片上白磷燃烧而红磷不燃烧,说明可燃物燃烧需要的条件是 ______ ;破坏燃烧条件可以实现灭火目的,对比铜片上白磷和水下白磷燃烧情况不同,可以推知灭火的原理是 ______ 。
(2)调控反应速率
实验B中,木炭在空气中燃烧发红光,在氧气中燃烧发白光,说明燃烧的剧烈程度与 ______ 有关;实验C想探究反应物间接触面积对化学反应速率的影响,则右侧空白试管中应添加的试剂为 ______ 。家庭中可用食醋除水垢(主要成分是碳酸钙和氢氧化镁),根据实验B和C中的结论,写出一种加快除水垢速率的方法 ______ 。
(3)调控反应产物
①二氧化碳与水反应,在常温下生成碳酸;在叶绿体、光照的条件下发生光合作用生成葡萄糖和氧气。由此认识到:反应物相同, ______ 不同,产物不同。
②反应物相同,反应物浓度不同,产物不同。在氧气供给充足时,碳充分燃烧,生成二氧化碳,若氧气供给不足,则生成一氧化碳。
【答案】(1)温度达到可燃物的着火点 隔绝氧气(或空气) (2)氧气的浓度 1g铁粉与5mL5%稀硫酸 加入浓度稍大的酸(答案不唯一) (3)反应条件
【解析】(1)铜片上白磷和红磷都与氧气接触,白磷燃烧而红磷不燃烧,白磷的着火点比红磷低,说明可燃物燃烧需要温度达到可燃物的着火点。铜片上白磷与氧气接触能燃烧,水下白磷温度达到着火点但不与氧气接触不能燃烧,对比可知灭火的原理是隔绝氧气(或空气)。故答案为:温度达到可燃物的着火点;隔绝氧气(或空气);
(2)木炭在空气中和氧气中燃烧现象不同,空气中氧气的浓度比纯氧中低,说明燃烧的剧烈程度与氧气的浓度有关。实验C探究反应物间接触面积对化学反应速率的影响,要控制变量,左侧是1g铁片与5mL5%稀硫酸反应,右侧空白试管中应添加1g铁粉与5mL5%稀硫酸,这样只改变了反应物的接触面积。水垢的主要成分碳酸钙和氢氧化镁能与酸反应,家庭中加快除水垢速率的方法可以是加入浓度稍大的酸(答案不唯一)。
(3)①二氧化碳与水反应,在常温下和在叶绿体、光照的条件下产物不同,说明反应物相同,反应条件不同,产物不同。
17.(5分)抚州比亚迪公司主要生产新能源电动车,新能源电动车主要用锂电池。Li2CO3是制造锂电池的重要原料。以锂辉石(主要成分为Li2O、Al2O3和SiO2,含泥沙等杂质,SiO2、泥沙等杂质不参加反应)为原料制取碳酸锂的工艺流程如图所示。
(1)“操作X”的名称是 ______ 。
(2)“酸浸”得到的溶液中溶质成分主要是Li2SO4、 ______ (填化学式)。
(3)“调pH”过程中发生的反应属于基本反应类型中的 ______ 。
(4)“沉淀”过程中发生的反应的化学方程式为 ______ 。
【答案】(1)过滤 (2)H2SO4、Al2(SO4)3 (3)复分解反应 (4)Li2SO4 + Na2CO3=Li2CO3↓ +Na2SO4
【解析】(1)根据流程图,经过操作X得到滤渣和滤液,推知该操作为过滤;
(2)锂辉石(主要成分为Li2O、Al2O3和SiO2,含泥沙等杂质,SiO2、泥沙等杂质不参加反应),加入稀硫酸,能与稀硫酸反应的是Li2O、Al2O3,发生的反应分别是:Li2O+H2SO4=Li2SO4+H2O、Al2O3+3H2SO4=2Al2(SO4)3+3H2O,且稀硫酸过量,所以“酸浸”得到的溶液中溶质成分主要是Li2SO4、H2SO4、Al2(SO4)3,故填:H2SO4、Al2(SO4)3;
(3)“酸浸”后滤液中溶质有:Li2SO4、H2SO4、Al2(SO4)3,加入过量氢氧化钠溶液调pH,由于目标产物是Li2CO3,所以滤渣2中不含Li元素,则调pH过程中H2SO4、Al2(SO4)3是与氢氧化钠反应,方程式分别是H2SO4+2NaOH=Na2SO4+2H2O、Al2(SO4)3+6NaOH=2Al(OH)3↓+3Na2SO4,都由两种化合物交换成分生成两种新的化合物,属于复分解反应,故填:复分解反应;
(4)根据上述分析,调pH后的滤液中含有NaOH、Na2SO4、Li2SO4,能与碳酸钠发生反应的是Li2SO4,Li2SO4与 Na2CO3反应生成沉淀Li2CO3和Na2SO4,化学方程式为:Li2SO4 + Na2CO3=Li2CO3↓ +Na2SO4。
四、实验与探究(本题包括2小题,共16分)。
18.(8分)根据如图1的实验装置图,完成下列问题。
(1)仪器①的名称是 。
(2)实验室用过氧化氢与二氧化锰制取氧气,应选用的发生装置是 (填字母),若收集氧气,选用除F外的 装置(填字母)。
(3)实验室制取CO2的化学方程式为 。
(4)若除去CO2中混有的HCl气体,CO2应从F装置的 端(填“a”或“b”)通入。
(5)某制氧机的基本结构如图丙所示,通过A、B两种物质产生氧气,其中A是过碳酸钠白色固体,B是二氧化锰黑色粉末。
资料链接:过碳酸钠(2Na2CO3·3H2O2)遇水分解生成Na2CO3和H2O2。
①过滤仓中水的作用有 ______ (填字母)。
A.净化气体,提高所制氧气的纯度
B.监测流速,判断制氧机的工作状态
C.湿润气体,使进入人体的氧气更适宜人体
②反应仓中“O2通道”相当于图丁装置中的 ______ (选填“a”或“b”)导管。
【答案】(1)水槽 (2)B D或E (3)CaCO3+2HCl=CaCl2+H2O+CO2↑ (4)a (5)①ABC ②a
【解析】(1)由图可知,仪器①的名称是水槽;
(2)实验室用过氧化氢与二氧化锰制取氧气,该反应是固液不加热型反应,应选用的发生装置是B,氧气密度比空气大且不易溶于水,若收集氧气,选用除F外的D(向上排空气法收集)或C(排水法收集);
(3)实验室制取CO2是用大理石或石灰石与稀盐酸反应,大理石或石灰石的主要成分碳酸钙和稀盐酸反应生成氯化钙、二氧化碳和水,反应的化学方程式为 CaCO3+2HCl=CaCl2+H2O+CO2↑;
(4)若除去CO2中混有的HCl气体,要让混合气体充分与饱和碳酸氢钠溶液接触,所以CO2应从F装置的a端通入;
(5)①水可以溶解一些杂质,起到净化气体、提高所制氧气纯度的作用;通过观察水中气泡的产生情况,可以监测流速,从而判断制氧机的工作状态;同时,水能够湿润气体,使进入人体的氧气更适宜人体呼吸。
故选:ABC。
②反应仓中“O2通道”相当于图丁装置中的a导管。因为反应仓中产生的氧气密度比水小,会从上方的导管导出,在图丁装置中,b导管是短导管,气体从长导管进入,从短导管排出,符合氧气从反应仓导出的原理。
19.(8分)项目式学习小组的同学参观了某工厂的废水处理及有用物质回收的过程,并完成以下学习任务。
【任务一】绘制简要的操作流程图:
技术人员先取样检测出工厂排出的废水中含有一定量MgSO4和FeCl3等,然后缓慢加入NaOH溶液调节废水的pH,先后分离出两种沉淀,并通过系列处理得到有价值的产品。
同学们绘制的操作流程如图1所示:
【任务二】查阅并收集资料:
根据技术人员提供的铁、镁离子浓度数据,同学们收集到该浓度下铁、镁离子以氢氧化物形成沉淀时,溶液的pH值范围:
表1沉淀时溶液的pH
【任务三】结合资料分析具体操作流程,解决以下问题:
(1)该工厂废水一定呈 ______ 性。
(2)用NaOH溶液调节废水的pH,把pH的控制在 ______ 范围内,先使 ______ (填离子符号)完全沉淀。
(3)固体B中加入某溶液时发生反应的化学方程式为 ________________________ 。
(4)已知在不同温度下,充分加热等质量的固体A,加热温度与固体残留率的关系如图2所示。则在上述流程中,加热的温度至少在500℃以上,图中N点的y值理论上为 ______ (保留0.1)。
(5)溶液b中除了含有NaOH外,一定还含有的溶质是 ______ (填化学式)。
【任务四】调查自己家近期的用水量,养成节水意识:
表2某用户某期缴纳的自来水费单
(6)调查中得知自来水费不仅实行分级收费,还有分类收费.实行分级分类收费的意义是 ______ (写一条即可)。
【答案】(1)酸 (2)4.1≤pH<9.1 Fe3+ (3)Mg(OH)2+H2SO4=MgSO4+2H2O
(4)74.8% (5)NaCl、Na2SO4 (6)调控用水量,以节约水资源,形成节水意识(合理即可)
【解析】(1)由题意可知,该工厂的废水须加一量的氢氧化钠调节pH,说明了原溶液一定呈酸性;
(2)由氢氧化铁和氢氧化镁沉淀的pH可知,用NaOH溶液调节溶液的pH,pH的控制在范围内4.1≤pH<9.1,可使废液中的铁离子(Fe3+)先完全沉淀,而镁离子(Mg2+)又不损耗;
(3)由流程图可知,固体B为氢氧化镁,加入某溶液生成硫酸镁,说明某溶液是稀硫酸,氢氧化镁和稀硫酸反应生成硫酸镁和水,化学方程式为:Mg(OH)2+H2SO4=MgSO4+2H2O;
(4)由加热温度与固体残留率的关系图可知,温度高于500℃时,氢氧化铁完全分解得到纯净的氧化铁,则在上述流程步骤中,加热的温度至少500℃以 上;由图可知,当温度为500℃时,氢氧化铁全部转化为氧化铁,根据化学方程式2Fe(OH)3Fe2O3+3H2O可知,每214份质量的氢氧化铁完全分解可生成160份的氧化铁,则固体残留率=160214×100%≈74.8%,所以图中N点的y值理论上为74.8%;
(5)由于氯化铁与氢氧化钠反应生成了氢氧化铁沉淀和氯化钠,硫酸镁与氢氧化钠反应生成了氢氧化镁沉淀和硫酸钠,所以溶液b除了可能含有NaOH外,还一定含有的溶质是:NaCl、Na2SO4;
(6)实行水费分级收费的意义是通过自来水的价格调控用水量,以节约水资源,形成节水意识。
五、综合计算题(本题包括1小题,共10分)。
20.(10分)林欣业在理化实验考试时,发现向氢氧化钠固体滴加稀硫酸时有气泡产生,他认为氢氧化钠变质了,为了测定氢氧化钠样品变质的情况,他取该固体样品17.25g于一容器中,加水溶解,配制成100g溶液,并逐渐加入稀硫酸,测得实验数据如下表。
(1)久置于空气中的氢氧化钠样品变质的原因是: 。
(2)表中m的数值为 。
(3)求该样品中,氢氧化钠的质量分数(写出计算过程)。
(4)根据上表数据,在图中画出生成气体的质量与参加反应的稀硫酸的质量关系。
【答案】(1)氢氧化钠与空气中的二氧化碳反应生成碳酸钠、水
(2)5.5
(3)解:设参加反应的Na2CO3的质量为x。
10644=x5.5g
x = 13.25g
样品中,氢氧化钠的质量为 17.25g-13.25g=4g
样品中,氢氧化钠的质量分数为 4g17.25g×100%≈23.2%
答:该样品中,碳酸钠的质量分数为23.2%。
(4)
A.化学与健康
B.化学与环境
①碘、铁、锌是人体必需的微做量元素
②人体缺钙会引起贫血
③糖类、油脂、维生素是人体主要供能物质
①广泛使用新能源可以有效减少碳排放
②乱扔塑料可能引起白色污染
③煤燃烧产生的二氧化硫易形成酸雨
C.化学与安全
D.化学与材料
①点燃氢气前,一定要检验纯度
②煤气泄漏应立即打开排气扇抽气
③用煤炉取暖时,放置水能防止CO中毒
①塑料、棉花和合成橡胶属于合成材料
②生铁、氧化铁和黄金属于金属材料
③玻璃纤维增强塑料属于复合材料
选项
实验目的
实验操作
A
区别氢氧化钠和硝酸铵固体
取样,加水溶解,感受温度变化
B
鉴别稀盐酸和氯化钙溶液
取样,分别加入AgNO3溶液,观察现象
C
除去硝酸钾溶液中混有的硫酸铜
加入过量的氢氧化钡溶液,过滤、洗涤
D
除去氧化钙固体中的碳酸钙
______
沉淀
Fe(OH)3
Mg(OH)2
开始沉淀
1.9
9.1
完全沉淀
4.1
11.1
本次抄表数
上次抄表数
本期用水量
备注:(两个月为一期)
第一阶梯为一期用水量36吨及以下(含36吨);
第二阶梯为一期用水量超过36吨,不超过50吨;
第三阶梯为一期用水量50吨以上(不含50吨)。
622
581
41
自来水费(含污水处理费)
用水量(吨)
单价(元/吨)
金额(元)
第一阶梯水量:36
3.03
109.08
第二阶梯水量:5
3.90
19.50
第三阶梯水量;0
6.51
0
本期实付金额(大写)壹佰贰拾捌元伍角捌分128.58
加入稀硫酸的总质量g
20
40
60
80
100
产生气体的质量g
0
2.2
4.4
m
5.5
相关试卷
这是一份2025年中考押题预测卷:化学(江西卷)(解析卷),共15页。试卷主要包含了本试卷分第Ⅰ卷两部分,5 Ca-40 S-32,二氧化氯,经典永流传等内容,欢迎下载使用。
这是一份2025年中考押题预测卷:化学(江西卷)(考试版),共9页。试卷主要包含了本试卷分第Ⅰ卷两部分,5 Ca-40 S-32,二氧化氯,经典永流传等内容,欢迎下载使用。
这是一份江西省2025年中考模拟预测化学试卷(解析版),共16页。试卷主要包含了本卷可能用到的相对原子质量, 构建化学观念,提升思维品质等内容,欢迎下载使用。
相关试卷 更多
- 1.电子资料成功下载后不支持退换,如发现资料有内容错误问题请联系客服,如若属实,我们会补偿您的损失
- 2.压缩包下载后请先用软件解压,再使用对应软件打开;软件版本较低时请及时更新
- 3.资料下载成功后可在60天以内免费重复下载
免费领取教师福利 





.png)




