搜索
      上传资料 赚现金

      2025年高考化学三轮冲刺:必背知识点考点提纲 讲义

      • 2.66 MB
      • 2025-05-19 00:17:26
      • 301
      • 0
      加入资料篮
      立即下载
      2025年高考化学三轮冲刺:必背知识点考点提纲 讲义第1页
      高清全屏预览
      1/64
      2025年高考化学三轮冲刺:必背知识点考点提纲 讲义第2页
      高清全屏预览
      2/64
      2025年高考化学三轮冲刺:必背知识点考点提纲 讲义第3页
      高清全屏预览
      3/64
      还剩61页未读, 继续阅读

      2025年高考化学三轮冲刺:必背知识点考点提纲 讲义

      展开

      这是一份2025年高考化学三轮冲刺:必背知识点考点提纲 讲义,共64页。学案主要包含了近代化学的里程碑,我国科学家对化学的贡献,气体摩尔体积,金属材料,酸碱中和滴定,晶体常识,晶体的组成和性质,油脂等内容,欢迎下载使用。
      一、近代化学的里程碑
      1661年,波义耳提出化学元素的概念,标志着近代化学的诞生。
      1774年,拉瓦锡提出燃烧的氧化学说。
      1803年,道尔顿提出原子论。
      1811年,阿伏加德罗提出分子学说。
      1869年,门捷列夫发现元素周期律。
      二、我国科学家对化学的贡献
      1943年,侯德榜发明联合制碱法。
      1965年,我国科学家合成具有生物活性的蛋白质——结晶牛胰岛素。
      2015年,屠呦呦因发现青蒿素获得诺贝尔生理学或医学奖。
      第2部分 物质的量
      一、物质的量
      1 ml任何粒子的粒子数叫做阿伏加德罗常数,符号为NA,约为6.02×1023 ml-1。
      任何物质的摩尔质量以g·ml-1为单位时,数值上都等于它的相对原子质量或相对分子质量。
      三、气体摩尔体积
      标准状况(STP,指0 ℃、101 kPa的状况)下,气体摩尔体积约为22.4 L·ml-1。
      阿伏加德罗定律
      ①同温、同压下:②同温、同体积下:p1p2=N1N2=n1n2同温、同压:
      4.配制一定物质的量浓度的溶液(以配制100 mL 1 ml/L NaCl溶液为例)
      (1)仪器:天平、药匙、烧杯、玻璃棒、100 mL容量瓶、胶头滴管
      (2)步骤:计算→称量→溶解→转移→洗涤→定容→摇匀
      【注意】
      1.溶液稀释前后:c1V1=c2V2
      2.物质的量浓度与质量分数的转换:(ρ单位为g/cm3)
      3.容量瓶
      (1)常用规格:50mL、100 mL、250 mL、500 mL、1000 mL。
      (2)容量瓶只用于配溶液,不能用作反应容器。
      (3)使用前,检验容量瓶是否漏液。
      第3部分 物质的分类
      一、元素的存在形态
      元素以单质形式存在时,称为元素的游离态;以化合物形式存在时,称为元素的化合态。
      【注意】
      C、N、O、S、Fe在自然界中有游离态存在,Na、Mg、Al、Si、P、Cl等无游离态。
      二、物质的分类
      氧化物可以分为酸性氧化物、碱性氧化物、两性氧化物等。
      酸性氧化物:能跟碱反应生成盐和水,多数非金属氧化物属于酸性氧化物。
      碱性氧化物:能跟酸反应生成盐和水,多数金属氧化物属于碱性氧化物。
      两性氧化物:既能跟酸反应生成盐和水,又能跟碱反应生成盐和水,如Al2O3。
      【注意】1.碱和盐不一定含金属元素(NH3·H2O、NH4Cl)。
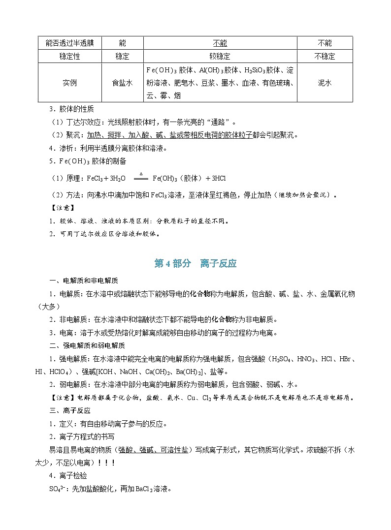
      三、胶体。
      2.分散系由分散质和分散剂组成,依据分散质粒子的直径来分类,可分为溶液、浊液和胶体。
      3.胶体的性质
      (1)丁达尔效应:光线照射胶体时,有一条光亮的“通路”。
      (2)聚沉:加热、搅拌、加入酸、碱、盐或带相反电荷的胶体粒子都会引起聚沉。
      4.渗析:利用半透膜分离胶体和溶液。
      5.Fe(OH)3胶体的制备
      (1)原理:FeCl3+3H2O eq \(====,\s\up8(△)) Fe(OH)3(胶体)+3HCl
      (2)方法:向沸水中滴加中饱和FeCl3溶液,至液体呈红褐色,停止加热(继续加热会聚沉)。
      【注意】
      1.胶体、溶液、浊液的本质区别:分散质粒子的直径不同。
      2.可用丁达尔效应区分溶液和胶体。
      第4部分 离子反应
      一、电解质和非电解质
      1.电解质:在水溶中或熔融状态下能够导电的化合物称为电解质,包含酸、碱、盐、水、金属氧化物(大多)
      2.非电解质:在水溶液中和熔融状态下都不能导电的化合物称为非电解质。
      3.电离:溶于水或受热熔化时解离成能够自由移动的离子的过程称为电离。
      二、强电解质和弱电解质
      1.强电解质:在水溶液中能完全电离的电解质称为强电解质,包含强酸(H2SO4、HNO3、HCl、HBr、HI、HClO4)、强碱[KOH、NaOH、Ca(OH)2、Ba(OH)2]、盐等。
      2.弱电解质:在水溶液中部分电离的电解质称为弱电解质,包含弱酸、弱碱、水。
      【注意】电解质都属于化合物,盐酸、氨水、Cu、Cl2等单质或混合物既不是电解质也不是非电解质。
      三、离子反应
      1.定义:有自由移动离子参与的反应。
      2.离子方程式的书写
      易溶且易电离的物质(强酸、强碱、可溶性盐)写成离子形式,其它物质写化学式。浓硫酸不拆(水太少,不足以电离)!!!
      4.离子检验
      SO42−:先加盐酸酸化,再加BaCl2溶液。
      Cl−:稀硝酸和AgNO3溶液。
      第5部分 氧化还原反应
      一、氧化还原反应
      1.特征:有元素化合价变化。
      2.实质:有电子转移。
      氧化剂:得电子的物质(表现氧化性)—化合价降低—得电子—被还原
      还原剂:失电子的物质(表现还原性)—化合价升高—失电子—被氧化
      3.表示方法
      (1)双线桥法
      (2)单线桥法(从失电子的元素指向得电子的元素,只标电子总数,不标得失)
      二、常见的氧化剂和还原剂
      1.常见的氧化剂
      O2、Cl2 (Br2)、HClO/ClO- 、KClO3、浓H2SO4、HNO3、酸性KMnO4、、Fe3+;、H2O2/Na2O2。
      2.常见的还原剂
      (C、CO、H2)Al、Fe;I-、S2-/H2S/HS-;Fe2+、SO2/H2SO3/HSO3―/SO32-
      三、氧化还原反应的规律
      1.守恒律:得电子总数=失电子总数=转移电子数
      2.强弱律
      氧化性:氧化剂>氧化产物
      还原性:还原剂>还原产物
      3.价态律:高价氧化低价还,中间价态兼氧还
      4.归中律:同种元素不同价态间发生氧还,只靠拢,不交叉。
      5.歧化反应:一种价态,有升有降(逆配)
      第6部分 化学反应规律
      一、化学键与物质构成
      1.化学键与物质变化
      化学反应的实质:旧化学键断裂和新化学键形成。
      2.共价键和离子键
      (1)阴、阳离子之间通过静电作用形成的化学键,叫做离子键。
      (2)原子之间通过共用电子形成的化学键,叫做共价键。
      3.离子化合物与共价化合物
      由阳离子与阴离子构成的化合物称为离子化合物,由原子通过共价键构成的化合物称为共价化合物。
      4.不同元素形成的共价键是极性键。同种元素形成的共价键是非极性键。
      5.电子式
      用“•”(小黑点)或“×”(叉号)表示最外层电子。
      常见电子式:
      氢原子、钠原子、氮原子、氯原子、
      镁离子Mg2+、氧离子
      氢氧根离子、铵根离子
      氯化镁:、氢氧化钠:、过氧化钠:
      水:、氮气:、二氧化碳:次氯酸:
      第7部分 金属及其化合物
      一、钠
      1.金属钠
      (1)物理性质:银白色固体,硬度小,熔点低,密度小(苯固态。2.能量越低越稳定。
      3.NH4Cl溶于水吸热,NaOH、CaO、碱石灰投入水中放热。
      2.
      放热反应:多数化合、中和、金属与水或酸反应、燃烧、Na2O2与水
      吸热反应:多数分解、碳酸氢钠与盐酸、铵盐与碱、C+CO2 eq \(=====,\s\up8(高温)) 2CO、C+H2O eq \(=====,\s\up8(高温)) CO+H2、水解反应。
      2.测定中和反应的反应热
      装置:
      计算公式:Q=cm(T2-T1)。
      其中C表示溶液及量热计的热容,T1、T2分别表示反应前和反应后体系的温度。
      【注意】
      不能用浓H2SO4、NaOH固体、弱酸、弱碱等伴随其它热量变化的物质测定中和反应的反应热。
      二、化学反应的内能变化与焓变
      1.化学反应的内能变化 ΔHeq \a\vs4\al()0,吸热反应。
      三、热化学方程式
      例如:H2(g)+eq \f(1,2)O2(g)===H2O(l) ΔH=-285.8 kJ·ml-1,表示在25 ℃和1.01×105 Pa下,1 ml氢气和0.5 ml氧气完全反应生成1 ml液态水时放出285.8 kJ的热量。
      3.注意事项
      (1)热化学方程式不注明反应条件。
      (2)热化学方程式不标“↑”“↓”,必须标出状态(g、l、s气态、液态、固态,aq水溶液)。
      (3)反应焓变单位中的ml-1是指每摩尔反应,即反应完成时参加反应的各物质的物质的量的数值与热化学方程式中各物质化学式前的系数相同。
      (4)若不特别说明,反应温度为298 K,压强为101 kPa。
      四、燃烧热与中和热
      1.燃烧热
      101 kPa时,1 ml纯物质完全燃烧生成指定产物时所放出的热量。(注意状态)
      C-CO2(g) 、H-H2O(l)、S-SO2(g)、N-N2(g)
      2.中和热
      在稀溶液中,酸和碱发生中和反应生成1 ml H2O时所放出的热量。
      五、反应焓变的计算
      1.一个化学反应无论是一步完成还是分几步完成,反应热都是一样的,这一规律称为盖斯定律。
      2.如果一个化学方程式可以通过几个化学方程式相加减而得到,则该反应的焓变为相应化学反应的焓变的代数和。
      第11部分 电化学
      一、原电池
      1.原电池
      (1)将化学能转化为电能的装置。
      (2)形成条件
      ①自发的氧化还原反应;②活性不同的两极;③形成闭合回路(导线作电子导体,电解质作离子导体)。
      (3)工作原理
      负极:电子流出的一极; 正极:
      (1)外电路 ①电子:负极→正极;
      (2)内电路 ①正到+,负到-(电子不下水,离子不上岸)
      2.化学电池的类型
      一次电池,如锌锰干电池;二次电池(充电电池),如铅蓄电池、锂离子电池;燃料电池。1.原电池的工作原理
      在电极上进行的半反应叫做电极反应。
      【注意】
      1.图乙盐桥中通常装有含琼脂的KCl或NH4NO3溶液。
      2.盐桥的作用:①沟通内电路;②平衡电荷。
      二、化学电源
      1.一次电池
      2.二次电池(可充电电池)
      铅蓄电池:
      负极:Pb+SOeq \\al(2-,4)-2e-===PbSO4
      正极:PbO2+4H++SOeq \\al(2-,4)+2e-===PbSO4+2H2O
      电池反应:Pb+PbO2+2H2SO4eq \(,\s\up8(放电),\s\d5(充电))2PbSO4+2H2O
      3.燃料电池
      氢氧燃料电池:
      电池反应:2H2+O2 === 2H2O
      碱性条件下,负极:H2-2e-+2OH- === 2H2O正极:O2+2H2O+4e- === 4OH-
      酸性条件下,负极:H2-2e- === 2H+正极:O2+4H++4e- === 2H2O
      中性条件下,负极:H2-2e- === 2H+正极:O2+2H2O+4e- === 4OH-
      三、电解池
      1.将电能转化为化学能的装置叫做电解池。
      2.正极相连的阳极;与负极相连的是阴极。
      3.放电顺序
      阴极放电顺序:K+<Ca2+<Na+<Mg2+<Al3+<Zn2+<Fe2+<Sn2+<Pb2+<H+<Cu2+<Hg2+<Ag+
      阳极放电顺序:活性电极(除Pt、Au、C) >S2->I->Br->Cl->OH-
      【注意】
      在电解池中:
      (1)外电路①电子:负极→阴极,阳极→正极;
      (2)内电路①离子:阴阳阳阴;
      四、电解原理的应用
      1.电解食盐水制备烧碱、氢气和氯气
      阳极:2Cl--2e-===Cl2↑
      阴极:2H2O+2e-===H2↑+2OH-(或2H++2e-===H2↑)
      总反应:2Cl-+2H2Oeq \(=====,\s\up7(通电))2OH-+H2↑+Cl2↑
      【注意】
      阳离子交换膜的作用:
      阻止H2和Cl2混合爆炸,又能避免Cl2和NaOH溶液作用生成的NaClO影响烧碱质量
      2.铜的电解精炼
      (1)粗铜作为阳极,精铜作为阴极,电解质溶液为CuSO4溶液。
      (2)粗铜中银、铂、金等不活泼的金属沉积在电解池的底部形成阳极泥。
      3.电镀
      镀件做阴极,镀层金属做阳极,电镀液含镀层金属离子的盐溶液。
      【注意】
      1.用惰性电极电解下列物质的水溶液:
      2.电解精炼铜时,溶液中Cu2+浓度减少;电镀铜过程中,溶液中Cu2+浓度保持不变。
      五、金属的腐蚀与防护
      1.金属电化学腐蚀的原理
      (1)吸氧腐蚀(中性或碱性)
      负极:Fe-2e- === Fe2+ 正极:O2+2H2O+4e- === 4OH-
      电池反应:2Fe+O2+2H2O === 2Fe(OH)2
      产物转化为铁锈的过程:4Fe(OH)2+O2+2H2O === 4Fe(OH)3 ;Fe(OH)3→Fe2O3•nH2O
      (2)析氢腐蚀(酸性较强)
      负极:Fe-2e- === Fe2+ 正极:2H++2e- === H2↑
      电池反应:Fe+2H+ === Fe2++H2↑
      2.金属的防护
      (1)牺牲阳极保护法:将还原性较强的金属作为保护极,与被保护金属相连构成原电池。
      (2)阴极电保护法(外加电流阴极保护法):将被保护金属与外加直流电源的负极相连让其成为阴极,将外加直流电源的正极接到一些废铁上,使废铁成为阳极。
      第12部分 化学反应的方向、限度与速率(选修)
      1.化学反应速率

      2.影响化学反应速率的因素
      (1)内因:物质本身的内在性质。
      (2)外因:增加反应物浓度、升高温度、增大反应物之间的接触面积、增大气体压强以及使用催化剂等,可以提高化学反应速率。
      (1)活化能越高,反应越难发生。
      (2)活化分子有效碰撞理论
      2.催化剂对化学反应速率的影响
      (1)催化剂改变反应历程、降低活化能加快反应速率。
      (2)催化剂不能改变平衡常数,不能改变平衡转化率。
      (3)催化剂具有选择性。
      (4)催化剂的活性除了与自身成分有关外,还受到粒径、合成方法等因素以及反应温度、压强等条件的影响。
      (5)有些物质的存在会使催化剂明显失效,这种现象称为催化剂中毒。
      五、化学反应的限度
      1.可逆反应
      在相同条件下同时向正、逆两个方向进行的反应称为可逆反应。比如:
      2SO2+O2eq \(,\s\up8(催化剂),\s\d5(△))2SO3 N2+3H2eq \(,\s\up8(高温、高压),\s\d5(催化剂))2NH3
      2.化学平衡判断:正逆相等、变量不变
      【注意】
      1.固体、纯液体浓度为常数,不能用来表示速率;增大固体或纯液体的量不会使反应速率发生改变。
      2.压强对速率或平衡的影响通过浓度起作用,若改变压强时浓度不变,则压强对速率和平衡无影响。
      一、化学反应的方向
      1.熵:用来描述体系的无序程度,符号为S。对于同一物质:
      3.化学反应的方向的判据:ΔH-TΔS
      ΔH-TΔS<0 反应正向能自发进行
      ΔH-TΔS=0 反应达到平衡状态
      ΔH-TΔS>0 反应正向不能自发进行
      二、化学平衡常数
      对于化学反应:aA + bB  cC + dD
      1.,温度一定时,为常数,称为化学平衡常数,简称平衡常数。
      2.纯固体或纯液体不列入平衡常数的表达式中。
      3.任意状态下,浓度商
      ,向逆反应方向进行;,反应达到平衡;,向正反应方向进行。
      4.平衡转化率
      【注意】
      1.固体和纯液体的浓度视为常数,通常不计入平衡常数表达式中。
      2.只受温度影响。
      三、反应条件对化学平衡的影响
      1.温度:升高温度,化学平衡向吸热方向移动;
      降低温度,化学平衡向放热方向移动。
      2.浓度:增大反应物浓度或减小生成物浓度,化学平衡向正反应方向移动;
      减小反应物浓度或增大生成物浓度,化学平衡向逆反应方向移动。
      3.压强:增大压强,化学平衡向化学方程式中气态物质化学式前系数减小的方向移动;
      减小压强,化学平衡向化学方程式中气态物质化学式前系数增大的方向移动。
      催化剂:催化剂不使平衡发生移动。
      转化率:增大一种反应物的浓度,能提高其他反应物的转化率,自身转化率降低;相同倍数的增大反应物浓度可视为增压。
      四、勒夏特列原理
      如果改变平衡体系的一个条件,平衡将向减弱这种改变的方向移动。
      【注意】
      在K2Cr2O7溶液中存在平衡:Cr2O72−+H2O  2CrO42−+2H+
      橙色 黄色
      六、化学反应条件的优化——工业合成氨
      N2(g)+3H2(g) 2NH3(g) △H<0 △S<0
      五、盐类的水解
      1.定义:溶液中由盐电离产生的弱酸酸根离子或弱碱阳离子与水中的H+或OH-结合生成弱电解质的过程,叫做盐类的水解。盐类的水解是中和反应的逆反应。
      2.盐类水解的规律:
      谁强显谁性,谁弱谁水解,越弱越水解。
      3.水解方程式的书写
      (1)用“”,不写“↓”和“↑”。
      (2)多元弱酸盐的水解分步表示。如COeq \\al(2-,3)+H2OHCOeq \\al(-,3)+OH-、HCOeq \\al(-,3)+H2OH2CO3+OH-。
      (3)多元弱碱阳离子的水解简化成一步完成,如Fe3++3H2OFe(OH)3+3H+。
      4.水解平衡常数
      (1)水解反应的平衡常数叫作水解平衡常数或水解常数,用Kh表示。
      (2)水解常数与水解生成弱电解质的电离常数的乘积等于水的离子积常数,如:A−的水解常数Kh=KWKa(HA) 。
      5.水解平衡的移动:
      ①越稀越水解;②越热越水解;③越弱越水解
      6.盐类水解的应用
      (1)配制FeCl3、SnCl2溶液:溶解在浓盐酸中加水稀释。
      (2)Mg放入NH4Cl、CuCl2、FeCl3溶液中产生H2。
      (3)热碱水(Na2CO3)清洗油污。
      (4)泡沫灭火器[NaHCO3+Al2(SO4)3]原理:3HCO3-+Al3+ === 3CO2↑+Al(OH)3↓(双水解反应)。
      (5)硫酸铝作为净水剂:Al3+的水解形成Al(OH)3胶体,吸附并沉降水中的悬浮物。
      (6)铵态氮肥不能与草木灰(K2CO3)混用。
      (7)FeCl3、AlCl3、CuCl2、Fe(NO3)3等溶液蒸干不能得到原溶质。(Al2(SO4)3、Na2CO3仍得到原溶质)
      (8)MgCl2·6H2O、FeCl3·6H2O晶体加热易水解,常在HCl气体中加热制取其无水盐。
      六、沉淀溶解平衡
      1.沉淀溶解平衡:AmBn(s)mAn+(aq)+nBm-(aq)(aq可省略)
      (1)溶度积常数(溶度积):Ksp(AmBn)=c平m(An+)·c平n(Bm-)
      (2)同类型,Ksp越大,难溶电解质在水中的溶解程度就越高。
      2.沉淀的溶解与生成
      用浓度商(Q)与平衡常数(Ksp)的关系来分析。
      Q>Ksp 生成沉淀
      Q=Ksp 平衡状态
      Q \* MERGEFORMAT CCl4+HCl
      取代反应
      烯烃
      CH2=CH2 + Br2 ―→ CH2Br—CH2Br
      加成反应,乙烯可使溴水或溴的四氯化碳溶液褪色
      CH2=CH2 + H2O eq \(――――――→,\s\up7(高温、高压),\s\d5(催化剂)) CH3—CH2—OH
      加成反应,可用于工业制酒精
      nCH2=CH2 eq \(――――→,\s\up7(引发剂))
      nCH2===CH—CH3eq \(――――→,\s\up7(催化剂))
      加聚反应
      芳香烃
      + Br—Br eq \(――→,\s\up7(Fe)) + HBr
      取代,苯与液溴在FeBr3催化下反应
      + HO—NO2 eq \(――――→,\s\up7(浓H2SO4),\s\d5(△)) + H2O
      硝化反应/取代反应
      +3H2 eq \(――――→,\s\up7(催化剂),\s\d5(△))
      加成反应
      卤代烃
      水解反应/取代反应
      消去反应

      2CH3CH2OH+2Na ――→ 2CH3CH2ONa+H2↑
      置换反应
      2CH3CH2OH+O2 eq \(――――→,\s\up7(Cu或Ag),\s\d5(△)) 2CH3CHO+2H2O
      氧化反应
      CH3CH2OH+HBreq \(――→,\s\up7(△))C2H5Br+H2O
      取代反应
      CH3CH2OHeq \(――→,\s\up7(浓硫酸),\s\d5(170℃))CH2===CH2↑+H2O
      消去反应,分子内脱水
      2CH3CH2OHeq \(――→,\s\up7(浓硫酸),\s\d5(140℃))CH3CH2OCH2CH3+H2O
      取代反应,分子间脱水
      CH3CH2OH+CH3COOHeq \(,\s\up7(浓硫酸),\s\d5(△))CH3COOCH2CH3+H2O
      酯化反应/取代反应,酸脱羟基醇脱氢

      酸性:H2CO3>>HCO3-
      取代反应,苯酚与浓溴水反应产生白色沉淀
      缩聚反应,制取酚醛树脂

      加成反应,反应原理:
      CH3CHO+H2eq \(――→,\s\up7(催化剂),\s\d5(△))CH3CH2OH
      加成反应/还原反应
      CH3CHO+2[Ag(NH3)2]OHeq \(――→,\s\up7(△))
      CH3COONH4+3NH3+2Ag↓+H2O
      CH3CHO+2Cu(OH)2+NaOHeq \(――→,\s\up7(△))
      CH3COONa+Cu2O↓+3H2O
      2CH3CHO+O2eq \(――→,\s\up7(催化剂),\s\d5(△))2CH3COOH
      氧化反应(甲醛相当与含2个醛基)

      缩聚反应

      CH3COOC2H5+H2Oeq \(,\s\up8(稀H2SO4),\s\d5(△))CH3COOH+C2H5OH
      CH3COOC2H5+NaOHeq \(――→,\s\up7(△))CH3COONa+ C2H5OH
      水解反应/取代反应
      氨基酸
      2NH2CH2COOH→NH2CH2CO-NHCH2COOH+H2O
      取代反应,酸脱-OH氨脱-H
      nNH2-CH2-COOH→NH-CH2-CO+nH2O
      缩聚反应
      与H2反应
      与溴水反应
      与酸性KMnO4溶液反应
      甲烷
      ×
      ×
      ×
      乙烯、乙炔

      √(加成)



      ×(可萃取)
      ×
      甲苯、乙苯

      ×(可萃取)
      √(生成苯甲酸)
      乙醇
      ×
      ×
      √(氧化成乙酸)
      苯酚

      √(白色沉淀)

      乙醛

      √(氧化)

      丙酮

      ×
      ×
      乙酸
      ×
      ×
      ×
      乙酸乙酯
      ×
      ×
      ×
      乙酰胺
      ×
      ×
      ×
      反应物
      石蕊
      Na
      NaOH
      Na2CO3
      NaHCO3
      反应要求
      含-OH
      显酸性
      酸性大于HCO3-
      酸性大于H2CO3
      乙醇
      ×

      ×
      ×
      ×

      ×

      ×
      ×
      ×
      苯酚
      ×


      √(无CO2)
      ×
      乙酸





      相关学案

      2025年高考化学三轮冲刺:必背知识点考点提纲 讲义:

      这是一份2025年高考化学三轮冲刺:必背知识点考点提纲 讲义,共64页。学案主要包含了近代化学的里程碑,我国科学家对化学的贡献,气体摩尔体积,金属材料,酸碱中和滴定,晶体常识,晶体的组成和性质,油脂等内容,欢迎下载使用。

      2025年高考化学三轮冲刺:考前必背知识点考点提纲 讲义:

      这是一份2025年高考化学三轮冲刺:考前必背知识点考点提纲 讲义,共19页。学案主要包含了实验仪器的选用与基本操作,物质的检验,组合装置型实验的分析与评价,实验的设计与评价等内容,欢迎下载使用。

      2026年高考化学一轮复习:必背知识点分类提纲(全) 讲义:

      这是一份2026年高考化学一轮复习:必背知识点分类提纲(全) 讲义,共123页。学案主要包含了离子方程式书写,离子共存,五周期,七周期,九周期,热化学方程式的书写,重要的反应及反应现象,有机合成等内容,欢迎下载使用。

      资料下载及使用帮助
      版权申诉
      • 1.电子资料成功下载后不支持退换,如发现资料有内容错误问题请联系客服,如若属实,我们会补偿您的损失
      • 2.压缩包下载后请先用软件解压,再使用对应软件打开;软件版本较低时请及时更新
      • 3.资料下载成功后可在60天以内免费重复下载
      版权申诉
      若您为此资料的原创作者,认为该资料内容侵犯了您的知识产权,请扫码添加我们的相关工作人员,我们尽可能的保护您的合法权益。
      入驻教习网,可获得资源免费推广曝光,还可获得多重现金奖励,申请 精品资源制作, 工作室入驻。
      版权申诉二维码
      欢迎来到教习网
      • 900万优选资源,让备课更轻松
      • 600万优选试题,支持自由组卷
      • 高质量可编辑,日均更新2000+
      • 百万教师选择,专业更值得信赖
      微信扫码注册
      手机号注册
      手机号码

      手机号格式错误

      手机验证码 获取验证码 获取验证码

      手机验证码已经成功发送,5分钟内有效

      设置密码

      6-20个字符,数字、字母或符号

      注册即视为同意教习网「注册协议」「隐私条款」
      QQ注册
      手机号注册
      微信注册

      注册成功

      返回
      顶部
      学业水平 高考一轮 高考二轮 高考真题 精选专题 初中月考 教师福利
      添加客服微信 获取1对1服务
      微信扫描添加客服
      Baidu
      map