2025届湖北省黄冈中学等部分高中协作体高三下学期联考(三模)物理试题(解析版)
展开
这是一份2025届湖北省黄冈中学等部分高中协作体高三下学期联考(三模)物理试题(解析版),共13页。试卷主要包含了答题前,请将自己的姓名,选择题的作答,非选择题作答,考试结束后,请将答题卡上交,2.501 R2 A2等内容,欢迎下载使用。
本试卷共 6 页,全卷满分 100 分,考试用时 75 分钟。
★祝考试顺利★
注意事项:
1、答题前,请将自己的姓名、准考证号、考场号、座位号填写在试卷和答题卡上,并
将准考证号条形码粘贴在答题卡上的制定位置。
2、选择题的作答:每小题选出答案后,用 2B 铅笔把答题卡上对应题目的答案标号涂黑,
写在试卷、草稿纸和答题卡上的非答题区域均无效。
3、非选择题作答:用黑色签字笔直接答在答题卡对应的答题区域内,写在试卷、草稿
纸和答题卡上的非答题区域均无效。
4、考试结束后,请将答题卡上交。
一、选择题:(本题共 10 小题,每小题 4 分,共 40 分,。在小题给出的四个选项中,
第 1~7 题只有一项符合题目要求,第 8~10 题有多项符合要求,每小题全部选对得 4 分,
选对但不全的得 2 分,有错选或者不选的得 0 分)
1.图甲为研究光电效应的电路,K 极为金属钠(截止频率为 5.53×1014 Hz,逸
出功为 2.29 eV)。图乙为氢原子能级图。氢原子光谱中有四种可见光,分别是从
n=6、5、4、3 能级跃迁到 n=2 能级产生的。下列说法正确的是( )
甲 乙
A.氢原子光谱中有三种可见光能够让图甲 K 极金属发生光电效应
B.大量处于 n=5 能级的氢原子最多能辐射出 8 种不同频率的光
C.仅将图甲中 P 向右滑动,电流计示数一定变大
D.仅将图甲中电源的正负极颠倒,电流计示数一定为 0
解析:.A 从 n=6、5、4、3 能级跃迁到 n=2 能级产生的光的能量分别为
3.02 eV、2.86 eV、2.55 eV、1.89 eV,大于 2.29 eV 的跃迁有三种,即氢原子光
谱中有三种可见光能够让图甲 K 极金属发生光电效应,选项 A 正确;大量处于
n=5 能级的氢原子最多能辐射出 C25=10 种不同频率的光,选项 B 错误;仅将
图甲中 P 向右滑动,正向电压变大,则开始阶段电流计示数变大,当达到饱和光
电流时,电流不再增加,选项 C 错误;仅将图甲中电源的正负极颠倒,光电管
加反向电压,仍可能有光电子到达 A 极,即电流计示数不一定为 0,选项 D 错
误。故选 A。
2.氢原子第 n 能级的能量为 En=E1n2,其中 E1 是基态能量,n=1,2,3…。
若某一氢原子辐射出能量为-316E1 的光子后,氢原子处于比基态高出-34E1 的
激发态,则氢原子辐射光子前处于( )
A.第 2 能级 B.第 3 能级
C.第 4 能级 D.第 6 能级
解析:C 设氢原子发射光子前后分别处于第 k 能级与第 l 能级,发射后的
能量为 El=E1l2,则有 El=E1l2=E1-34E1=14E1,解得 l=2,发射前的能量 Ek
=E1k2,根据玻尔理论有ΔE=Em-En(m>n),当氢原子由第 k 能级跃迁到第 l
能级时,辐射的能量为 E1k2-14E1=-316E1,解得 k=4,故选 C。
3.利用薄膜干涉可以测量圆柱形金属丝的直径。已知待测金属丝与标准圆柱
形金属丝的直径相差很小(约为微米量级),实验装置如图甲所示,T1 和 T2 是具
有标准平面的玻璃平晶,A0 为标准金属丝,直径为 D0;A 为待测金属丝,直径
为 D;两者中心间距为 L。实验中用波长为λ的单色光垂直照射平晶表面,观察
到的干涉条纹如图乙所示,测得相邻明条纹的间距为ΔL。则以下说法正确的是
( )
甲 乙
A.\a\vs4\al\c1(D-D0)=λΔLL B.|D-D0|=λL2ΔL.
C.|D-D0|=2LλΔL D.\a\vs4\al\c1(D-D0)=λLΔL
解析:B 设标准平面的玻璃晶之间的夹角为θ,由空气薄膜的干涉条件可
知ΔL·tan θ=λ2,由题设条件,则有 tan θ=\a\vs4\al\c1(D-D0))L,联立解得
\a\vs4\al\c1(D-D0)=λL2ΔL,故选 B。
4.如图甲所示,波源 S 发出一列水平向右传播的简谐横波先后经过 P、Q 两
点,图乙为波源 S 的振动图像。已知 S 到 P、Q 两点的距离分别为 SP=4.2 m、
SQ=5.4 m。已知波在该介质中传播的速度为 8 m/s,则在 t=1.0 s 时,P、Q 两
点间的波形图正确的是( )
甲 乙
解析:C 该列波的周期为 T=0.1 s,所以波长为λ=vT=0.8 m,波传到 P、
Q 两点所需要的时间 tP=SPv=2140 s,tQ=SQv=2740 s,t=1.0 s 时 P、Q 已振
动时间为ΔtP=1940 s=434T,ΔtQ=1340 s=314T,由图乙可知质点起振方向向
上,所以此时 P 点处于波谷处,Q 处于波峰处,又 PQ 两点间距离为 1.2 m,可
知 PQ=112λ,故选 C。
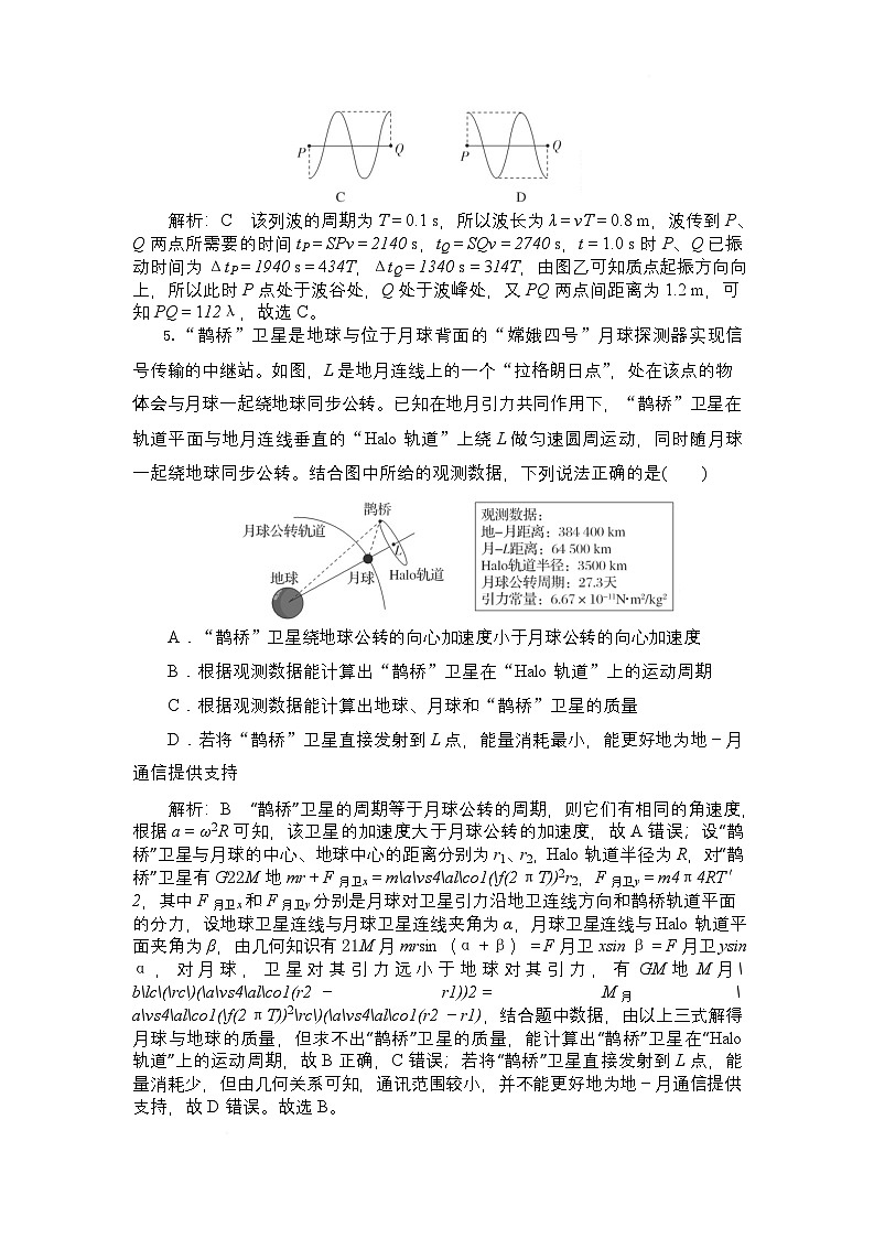
5.“鹊桥”卫星是地球与位于月球背面的“嫦娥四号”月球探测器实现信
号传输的中继站。如图,L 是地月连线上的一个“拉格朗日点”,处在该点的物
体会与月球一起绕地球同步公转。已知在地月引力共同作用下,“鹊桥”卫星在
轨道平面与地月连线垂直的“Hal 轨道”上绕 L 做匀速圆周运动,同时随月球
一起绕地球同步公转。结合图中所给的观测数据,下列说法正确的是( )
A.“鹊桥”卫星绕地球公转的向心加速度小于月球公转的向心加速度
B.根据观测数据能计算出“鹊桥”卫星在“Hal 轨道”上的运动周期
C.根据观测数据能计算出地球、月球和“鹊桥”卫星的质量
D.若将“鹊桥”卫星直接发射到 L 点,能量消耗最小,能更好地为地-月
通信提供支持
解析:B “鹊桥”卫星的周期等于月球公转的周期,则它们有相同的角速度,
根据 a=ω2R 可知,该卫星的加速度大于月球公转的加速度,故 A 错误;设“鹊
桥”卫星与月球的中心、地球中心的距离分别为 r1、r2,Hal 轨道半径为 R,对“鹊
桥”卫星有 G22M 地 mr+F 月卫 x=m\a\vs4\al\c1(\f(2πT))2r2,F 月卫 y=m4π4RT′
2,其中 F 月卫 x 和 F 月卫 y 分别是月球对卫星引力沿地卫连线方向和鹊桥轨道平面
的分力,设地球卫星连线与月球卫星连线夹角为α,月球卫星连线与 Hal 轨道平
面夹角为β,由几何知识有 21M 月 mrsin(α+β)=F 月卫 xsin β=F 月卫 ysin
α , 对 月 球 , 卫 星 对 其 引 力 远 小 于 地 球 对 其 引 力 , 有 GM 地 M 月 \
b\lc\(\rc\)(\a\vs4\al\c1(r2- r1))2= M 月 \
a\vs4\al\c1(\f(2πT))2\rc\)(\a\vs4\al\c1(r2-r1),结合题中数据,由以上三式解得 月球与地球的质量,但求不出“鹊桥”卫星的质量,能计算出“鹊桥”卫星在“Hal
轨道”上的运动周期,故 B 正确,C 错误;若将“鹊桥”卫星直接发射到 L 点,能
量消耗少,但由几何关系可知,通讯范围较小,并不能更好地为地-月通信提供 支持,故 D 错误。故选 B。
6.如图所示,一轻弹簧左端固定,右端连接一物块,置于粗糙的水平面上。
开始时弹簧处于原长,现用一恒力 F 将物块由静止向右拉动直至弹簧弹性势能第
一次达到最大。在此过程中,关于物块的速度 v、物块的动能 Ek、物块和弹簧的
机械能 E、弹簧的弹性势能 Ep 随时间 t 或位移 x 变化的图像,其中正确的是( )
解析:D 根据牛顿第二定律知 F-f-kx=ma,从原长到速度最大的过程中
,弹力一直增大,加速度一直减小到 0,所以速度增加得越来越缓慢,故 A 错误;
根据 k′=ΔEkΔx=F 合,可知合力一直减小到零,故 B 错误;机械能的增加量等
于除重力和弹簧弹力以外的其他力做功,则 E=ΔE=(F-f)x,则 Ex 图像斜率
不变,由此可知 C 错误;从原长到弹性势能最大的过程中,弹簧的形变量大小
等于位移,弹力方向不变,大小随位移均匀增大,则ΔEp=Ep=kx2x=12kx2,由
此可知 D 正确。故选 D。
7.如图所示,MNQP 是边长为 L 和 2L 的矩形,在其由对角线划分的两个三
角形区域内充满磁感应强度大小相等、方向相反的匀强磁场。边长为 L 的正方形
导线框,在外力作用下水平向左匀速运动,线框左边始终与 MN 平行。设导线框
中感应电流 i 逆时针流向为正。若 t=0 时左边框与 PQ 重合,则左边框由 PQ 运
动到 MN 的过程中,下列 i-t 图像正确的是( )
解析:D 0~t1 内是线框的左边框由 PQ 向左进入磁场到 G 点的过程,根
据右手定则知感应电流为顺时针(负),而切割磁感线的有效长度随着水平位移而
均匀减小,则感应电流的大小均匀减小;t1~2t1 内,线框的前后双边同向同速切
割相反的磁场,双源相加为总电动势,电流方向为逆时针(正),两边的有效长度
之和等于 L,则电流大小恒定。故选 D。
8.(多选题)光刻机又名“掩模对准曝光机”,是制造芯片的核心装备,它是
利用光源发出的紫外线,将精细图投影在硅片上,再经技术处理制成芯片。为提
高光刻机投影精细图的能力,在光刻胶和投影物镜之间填充液体,提高分辨率,
如图所示。则加上液体后,下列说法中正确的是( )
A.紫外线进入液体后光子能量增加
B.紫外线在液体中的波长比在真空中短
C.传播相等的距离,紫外线在液体中比在真空中的时间长
D.紫外线在液体中比在空气中更容易发生衍射
解析:BC 紫外线进入液体后,频率不变,则光子的能量不变,故 A 错误;
由公式 n=cv 可知,紫外线在液体中传播速度小于真空中的传播速度,由 v=λf
可知,紫外线在液体中的波长比在真空中短,由 x=vt 可知,传播相等的距离,
紫外线在液体中比在真空中的时间长,故 B、C 正确;紫外线在液体中波长变短
,由发生明显衍射的条件可知,紫外线在液体中比在空气中更不容易发生衍射, 故 D 错误。故选 BC。
9.(多选题)物理学的不断发展使人们对于世界的认识逐渐趋于统一,大到宇
宙天体小到带电粒子,它们的运动也能发现很多相似之处。若在点电荷 M 的作
用之下,能够让一点电荷 P 在 xOy 平面内绕 x 轴上固定的点电荷 M 做逆时针方
向的低速椭圆运动,其中 C、D 关于 O 点的中心对称点分别为 E、F,不计点电
荷 P 的重力。下列说法正确的是( )
A.若 P 为负电荷,则 A 点的电势可能比 B 点的电势高
B.当 P 沿 E、A、C 运动时,电场力先做负功后做正功
C.P 从 C 运动到 D 的时间等于从 E 运动到 F 的时间
D.若点电荷 M 到坐标原点的距离与半长轴之比为 2∶3,则 P 在 A、B 两
点的速度之比为 1∶5
解析:BD 点电荷 P 在 xOy 平面内绕 x 轴上固定的点电荷 M 做逆时针方向
的低速椭圆运动,两者为吸引力,若 P 为负电荷,则点电荷 M 为正电荷,则 A
点的电势比 B 点的电势低,故 A 错误;两点电荷为吸引力,当 P 沿 E、A、C 运
动时,速度与电场力的夹角先为钝角后为锐角,所以电场力先做负功后做正功, 故 B 正确;由对称性可知,点电荷 P 在 CD 上任一点的电势能比在 EF 点上任一
的电势能小,由能量守恒可知,点电荷 P 点在 CD 上任一点的动能比在 EF 上任
一点的动能大,即在 CD 上的平均速率比在 EF 上的大,而 CD 与 EF 的长度相
等,根据 t=sv-),可知 P 从 C 运动到 D 的时间小于从 E 运动到 F 的时间,故
C 错误;若点电荷 M 到坐标原点的距离与半长轴之比为 2∶3,则点电荷 M 到 A、
B 两点的距离之比为 5∶1,设 A、B 两处的曲率圆半径为 r,则在 A 点,kq1q2AM2
=m2Avr,在 B 点,kq1q2BM2=m 2Bvr,解得 vA∶vB=BM∶AM=1∶5,可得 P 在
A、B 两点的速度之比为 1∶5,故 D 正确。故选 BD。
10.(多选题)如图所示,两足够长的水平光滑导轨置于竖直方向的匀强磁场
中,左端分别连接一定值电阻和电容器,将两导体棒分别垂直放在两导轨上。给
甲图导体棒一水平向右的初速度 v,乙图导体棒施加水平向右的恒定拉力 F。不
计两棒电阻,两棒向右运动的过程中,下列说法正确的是( )
甲 乙
A.图甲中,导体棒速度的减小量与运动的时间成正比
B.图甲中,导体棒速度的减小量与通过的距离成正比
C.图乙中,电容器储存的电能与运动时间的平方成正比
D.图乙中,导体棒速度的增加量与通过的距离成正比
解析:BC 图甲中,导体切割磁感线产生感应电动势,则有 E=BLv,I=ER,
根据牛顿第二定律有 BIL=ma,又 a=ΔvΔt,则Δv=B2L2mRvΔt=B2L2mRx,
所以图甲中,导体棒速度的减小量与通过的距离成正比,故 A 错误,B 正确;
图乙中,设极短时间Δt 内,导体棒速度变化量为Δv,则导体棒的加速度为 a=
ΔvΔt,导体棒产生的电动势为 E=BLΔv,电容器增加的电荷量为Δq=CE=
CBLΔv,电容器储存的电能为ΔE=ΔqE=CB2L2Δv2,电流为 I=ΔqΔt=CBLa
,导体又受到安培力为 F 安=BIL=B2L2Ca,根据牛顿第二定律 F-F 安=ma,解
得 a=Fm+CB2L2,则Δv=Fm+CB2L2Δt,ΔE=ΔqE=CB2L2F2(m+CB2L2)
2Δt2,所以图乙中,电容器储存的电能与运动时间的平方成正比,图乙中,导
体棒速度的增加量与运动时间成正比,故 C 正确,D 错误。故选 BC。
二、非选择题:(本大题共 5 小题,共 60 分)
11.(7 分)小明同学研究了多用电表的结构原理,利用学校实验室的器材,自
己组装了一个有多挡倍率的欧姆表。学校可供使用的器材如下:电流表(量程 200
μA,内阻 490 Ω,表盘可调换),干电池 3 节(每一节干电池电动势为 1.5 V、内
阻为 0.8 Ω),定值电阻两个(R1=10 Ω,R2=100 Ω),多量程多用电表表盘,滑
动变阻器两个——其中微调滑动变阻器 Rp1(最大阻值 500 Ω)和粗调滑动变阻器
Rp2(最大阻值 20 kΩ)。
(1)为了测量一个阻值在 100 Ω到 200 Ω之间的待测电阻,他用一节干电池
组装了如图甲所示的欧姆表,经过准确的计算将电流表表盘调换成如图乙所示的
多用电表表盘,则组装的这个欧姆表的倍率应为________(选填“×1”或“×10
”或“×100”),图甲中与电流表并联的电阻R应选用定值电阻中的________(选
填“R1”或“R2”)。
(2)他按照第(1)问中的组装方式组装了欧姆表后,进行了正确的欧姆调零操
作。接着用它测量待测电阻的阻值,指针偏转位置如图乙所示,则读出待测电阻
阻值的测量值为________Ω。
(3)上面的操作和测量进行完之后,小明同学再利用题目所给的实验器材,
组装了一个倍率为“×1000”的欧姆表,请你设计正确的电路连接方案,在图丙
中把需要用到的器材连接起来。
解析:(1)由指针所指刻线和待测电阻的大约阻值可知,组装的这个欧姆表
的倍率应为×10;由欧姆表的倍率可知欧姆表的中值电阻为 R 中=15×10 Ω=
150 Ω,电路中的最大电流为 Im=ER 中=1.5150 A=0.01 A,图甲中与电流表并
联的电阻 R 的阻值为 R=IgRgIm-Ig=200×10-6×4900.01-200×10-6 Ω=
10 Ω,故电阻 R 应选用定值电阻中的 R1。
(2)欧姆表表针所指的刻线为 16,倍率为×10,则待测电阻阻值的测量值为
R=16×10 Ω=160 Ω。
(3)由题意可知组装的新欧姆表的中值电阻为 R 中′=15×1000 Ω=1.5×104
Ω,使用两节干电池时电路中的最大电流为 Im′=2ER 中′=31.5×104 A=2×
10-4 A=200 μA,则电路连接方案如图所示。
答案:(1)×10 R1 (2)160 (3)见解析
12.(10 分)某实验小组在进行“测量金属丝的电阻率”的实验:
(1)用螺旋测微器测量金属丝的直径 d,如图甲所示,则 d=________mm。
(2)该小组测量金属丝 Rx(约为 6 Ω)的电阻时,可供选择的仪器如下:
①电流表 A1(量程 200 mA,内阻约为 4 Ω)
②电流表 A2(量程 50 mA,内阻约为 15 Ω)
③滑动变阻器 R1(0~1000 Ω)
④滑动变阻器 R2(0~10 Ω)
⑤电源(电动势 1.5 V,内阻约为 0.5 Ω)
⑥开关 S 及导线若干
实验小组设计了如图乙所示的电路,为了便于调节,实验结果尽可能准确,
滑动变阻器应选择________(选填“R1”或“R2”),图乙中电表 a 为电流表________。
(选填“A1”或“A2”)
(3)请用笔画线代替导线,将实物图丙连接成完整电路。
(4)闭合开关 S,移动滑动触头,记录 A1、A2 的读数 I1、I2,得到多组实验
数据;以 I2 为纵轴、I1 为横轴,作出相应图像如图丁所示,若图像的斜率为 k,
电流表 A2 内阻为 r,测得金属丝连入电路的长度为 L,则金属丝电阻率ρ=
________。(用 k、d、L、r 表示)
解析:(1)金属丝的直径 2 mm+50.0×0.01 mm=2.500 mm。
(2)分压式接法中滑动变阻器总阻值应与待测电阻阻值接近,故选 R2。b 电流
表通过的电流值大于 a 电流表,故 a 为 A2。
(3)实物图连接如图所示。
(4)由电路知识可得 I2rRx+I2=I1,解得 I2=Rxr+RxI1,结合图像有 Rxr+Rx
=k,解得 Rx=kr1-k,由 R=ρLS 可得ρ=RxSL=πd2kr4(1-k)L。
答案:(1)2.500 或 2.499、2.501 (2)R2 A2
(3)图见解析 (4)πd2kr4(1-k)L
13.(10 分)如图所示,两个相同的密闭导热汽缸竖直放置,汽缸内壁光滑,底
部由一可忽略容积的细管连通,汽缸高均为 l、横截面积均为 S,不计厚度、质
量分别为 m 和 2m 的活塞与两汽缸顶部紧密贴合(不粘连)。开始时汽缸中为真空,
现从阀门 A、B 分别向汽缸中缓慢注入理想气体Ⅰ和Ⅱ,同时缓慢释放两活塞,
当两活塞均位于汽缸正中间位置时关闭两个阀门。随着外部温度由 T0 开始缓慢
升高,右侧汽缸中活塞位置不断上升,已知重力加速度为 g,求:
(1)温度刚开始升高时,气体Ⅰ的压强;
(2)当右侧活塞刚好上升至汽缸顶部时,环境的温度。
解析:(1)对右侧汽缸中的活塞,由受力平衡有 p2S=2mg
对左侧汽缸中的活塞,由受力平衡有 p2S=mg+p1S
解得 p1=mgS。
(2)在缓慢升温过程中,两部分气体的压强均不变,均为等压变化
设右侧活塞刚好上升至汽缸顶部时,左侧活塞下降 x
对Ⅰ气体,初态有 V1=lS2,T1=T0
末态有 V1′=\a\vs4\al\c1(\f(l2)+x)S
由盖-吕萨克定律得 V1T1=V1′T
对Ⅱ气体,初态有 V2=lS,T2=T0
末态有 V2′=lS+\a\vs4\al\c1(\f(l2)-x)S
由盖-吕萨克定律得 V2T2=V2′T
联立解得 T=43T0。
答案:(1)mgS (2)43T0
14.(15 分)很多青少年在山地自行车上安装了气门嘴灯,夜间骑车时犹如踏着
风火轮,格外亮眼。如图甲所示是某种自行车气门嘴灯,气门嘴灯内部开关结构
如图乙所示,弹簧一端固定,另一端与质量为 m 的小滑块(含触点 a)连接,当触
点 a、b 接触,电路接通使气门嘴灯发光,触点 b 位于车轮边缘。车轮静止且气
门嘴灯在最低点时触点 a、b 距离为 L,弹簧劲度系数为 mgL,重力加速度大小
为 g,自行车轮胎半径为 R,不计开关中的一切摩擦,滑块和触点 a、b 均可视为
质点。
(1)若自行车匀速行驶过程中气门嘴灯可以一直亮,求自行车行驶的最小速
度;
(2)若自行车以 2gR 的速度匀速行驶,求车轮每转一圈,气门嘴灯的发光时
间。
解析:(1)只要气门嘴灯位于最高点时 ab 接触即可保证全程灯亮,弹簧原长
时 ab 的距离为
mgk+L=2L
气门嘴灯位于最高点时的向心力为
mv2R=mg+2kL=3mg
可解得满足要求的最小速度为 v=3gR。
(2)速度为 2gR 时轮子滚动的周期为
T=2πR\r(2gR)=πg2gR
此速度下气门嘴灯所需的向心力为 m\rc\)(\a\vs4\al\c1(\r(2gR)))2R=2mg
此力恰好等于 ab 接触时弹簧的弹力,即无重力参与向心力,对应与圆心等
高的点,故当气门嘴灯位于下半圆周时灯亮,即 t=T2=π2g2gR。
答案:(1)3gR (2)π2g2gR
15.(18 分) 如图甲所示,在水平地面上固定一光滑的竖直轨道 MNP,其中水
平轨道 MN 足够长,NP 为半圆形轨道。一个质量为 m 的物块 B 与轻弹簧连接,
静止在水平轨道 MN 上;物块 A 向 B 运动,t=0 时刻与弹簧接触,到 t=2t0 时
与弹簧分离,第一次碰撞结束;A、B 的 v-t 图像如图乙所示。已知在 0~t0 时间
内,物块 B 运动的距离为 0.6v0t0。A、B 分离后,B 与静止在水平轨道 MN 上的
物块 C 发生弹性正碰,此后物块 C 滑上半圆形竖直轨道,物块 C 的质量为 m,
且在运动过程中始终未离开轨道 MNP。已知物块 A、B、C 均可视为质点,碰撞
过程中弹簧始终处于弹性限度内,重力加速度为 g。求:
甲 乙
(1)半圆形竖直轨道半径 R 满足的条件;
(2)物块 A 最终运动的速度;
(3)A、B 第一次碰撞和第二次碰撞过程中 A 物块的最大加速度大小之比(弹
簧的弹性势能表达式为 Ep=12kΔx2,其中 k 为弹簧的劲度系数,Δx 为弹簧的形
变量);
(4)第二次碰撞过程中,弹簧压缩量的最大值。
解析:(1)由题图乙知 2t0 后,vB=2v0
B、C 发生弹性碰撞,由动量守恒可知 m·2v0=mvB+mvC
由机械能守恒可知 12m(2v0)2=12mv2B+12mv2C
解得 vB=0,vC=2v0
因 C 未离开轨道,设运动的高度最大为 h,对 C,由机械能守恒可知 12mv2C
=mgh
因此 R≥h=202vg。
(2)C 返回水平轨道时由机械能守恒可知 vC=2v0,C 与 B 再次发生弹性碰撞
,则
m·2v0=mvB′+mvC′,12m(2v0)2=12mvB′2+12mvC′2
解得 vC′=0,vB′=2v0
A 与 B 第一次碰撞到共速时,由动量守恒得
mA·3v0=(mA+m)v0
解得 mA=m2
B 与 A 第二次碰撞过程,由动量守恒可知
m·2v0+m2v0=m·vB+m2·vA
由机械能守恒可知
12m(2v0)2+12×m2v20=12mv2B+12·m2v2A
解得 vA=73v0。
(3)A 与 B 第一次碰撞到共速时,由机械能守恒可知
12k·Δx21=12×m2(3v0)2-12×32mv20=32mv20
A 与 B 第二次碰撞到共速时,由动量守恒可知
m·2v0+m2v0=32mv 共
解得 v 共=53v0
由机械能守恒可知
12k·Δx22=12×m2(v0)2+12m·(2v0)2-12×32m\a\vs4\al\c1(\f(53)v0)2=
16mv20
由以上公式得Δx1Δx2=31
两次加速度最大对应弹簧弹力最大,根据
F 合=k·Δx=mAa
可得 a1a2=kΔx1kΔx2=31。
- - (4)A 与 B 压缩弹簧过程 A=2
B
同一时刻 A、B 的瞬时速度关系为
- -
vA=3v0- At,vB= Bt
由位移等于速度对时间的累积得
xA=vAt(累积),xB=vBt(累积)
在 0~t0 时间内,xA=3v0t0-xA 积,xB=xB 积=0.6v0t0
由此得 xA 积=2xB 积,xA=1.8v0t0
因此Δx1=xA-xB=1.2v0t0
可得Δx1Δx2=31
第二次碰撞过程中,弹簧压缩量的最大值Δx2=0.4v0t0。
答案:(1)R≥202vg (2)73v0 (3)3∶1 (4)0.4v0t0
相关试卷
这是一份2025届湖北省部分高中协作体高三下学期二模物理试题(含答案解析),共14页。试卷主要包含了单选题,多选题,实验题,解答题等内容,欢迎下载使用。
这是一份2025届湖北省部分高中协作体高三下学期二模物理试题(原卷版+解析版)(高考模拟),文件包含2025届湖北省部分高中协作体高三下学期二模物理试题原卷版docx、2025届湖北省部分高中协作体高三下学期二模物理试题解析版docx等2份试卷配套教学资源,其中试卷共25页, 欢迎下载使用。
这是一份2025届湖北省部分高中协作体高三下学期三月联考(一模)物理试卷(解析版),共17页。试卷主要包含了答题前,请将自己的姓名,选择题的作答,非选择题作答,考试结束后,请将答题卡上交等内容,欢迎下载使用。
相关试卷 更多
- 1.电子资料成功下载后不支持退换,如发现资料有内容错误问题请联系客服,如若属实,我们会补偿您的损失
- 2.压缩包下载后请先用软件解压,再使用对应软件打开;软件版本较低时请及时更新
- 3.资料下载成功后可在60天以内免费重复下载
免费领取教师福利

