搜索
      上传资料 赚现金

      高中学业水平合格性考试:物理必修一、二、三册必背知识点精简版讲义

      • 847.19 KB
      • 2025-05-18 06:37:17
      • 148
      • 3
      加入资料篮
      立即下载
      高中学业水平合格性考试:物理必修一、二、三册必背知识点精简版讲义第1页
      1/17
      高中学业水平合格性考试:物理必修一、二、三册必背知识点精简版讲义第2页
      2/17
      高中学业水平合格性考试:物理必修一、二、三册必背知识点精简版讲义第3页
      3/17
      还剩14页未读, 继续阅读

      高中学业水平合格性考试:物理必修一、二、三册必背知识点精简版讲义

      展开

      这是一份高中学业水平合格性考试:物理必修一、二、三册必背知识点精简版讲义,共17页。试卷主要包含了重力的方向总是竖直向下的,重力的作用点,牛顿第一定律等内容,欢迎下载使用。

      质点:用来代替物体、只有质量而无形状、体积的点。它是一种理想模型,物体简化为质点的条件是物体的形状、大小在所研究的问题中可以忽略。
      时刻:表示时间坐标轴上的点即为时刻。例如几秒初,几秒末,几秒时。
      时间:前后两时刻之差。时间坐标轴上用线段表示时间。例如,前n秒内(0到n秒)、第几秒内(n-1到n秒)。
      位移:由起点指向终点(方向)的有向线段,位移是末位置与始位置之差(大小),是矢量。
      路程:物体运动轨迹之长,是标量。
      速度:描述物体运动快慢和运动方向的物理量,是位移对时间的变化率,是矢量。
      平均速度:在变速直线运动中,运动物体的位移和所用时间的比值,
      (方向为位移的方向)
      瞬时速度:对应于某一时刻(或某一位置)的速度,方向为物体的运动方向。
      瞬时速率:瞬时速度的大小即为瞬时速率。
      平均速率:质点运动的路程与时间的比值,它的大小与相应的平均速度之值可能不相同。(如往返运动,位移为零,所以平均速度也为零,但是路程不为零,平均速率也就不为零)
      加速度:描述物体速度变化快慢的物理量。
      (又叫速度的变化率),是矢量。的方向只与的方向相同。
      加速度与速度没有直接关系:加速度很大,速度可以很小、可以很大、也可以为零。
      加速度与速度的变化量没有直接关系:加速度很大,速度变化量可以很小、也可以很大;加速度很小,速度变化量可以很大、也可以很小。
      (3)加速度是“变化率”——表示速度变化的快慢,不表示速度变化的大小。
      物体是否作加速运动:仅仅取决于加速度和速度的方向。
      当加速度方向与速度方向相同时,物体作加速运动。
      当加速度方向与速度方向相反时,物体作减速运动。
      匀变速直线运动三个基本公式
      匀变速直线运动:加速度保持不变(速度随时间均匀变化)的直线运动。
      该公式主要用于求瞬时速度
      该公式涉及位移、初速度、加速度、时间四个物理量,有其三即可求另一;
      该公式涉及末速度、初速度、加速度、位移四个物理量,有其三即可求另一;该公式涉及位移、初速度、末速度、时间四个物理量,有其三即可求另一;
      匀变速直线运动的重要推论:
      :任意相邻相等时间内的位移之差相等,可以推广到
      :某段时间的中间时刻的瞬时速度等于该段时间内的平均速度,运用该规律解决问题往往会非常简捷,要对该推论给予高度关注,打点计时器处理纸带时求某点瞬时速度就是根据这一推论(某点的瞬时速度等于其相邻两点间的平均速度)。
      匀变速直线运动的特例:自由落体运动和竖直上抛运动
      自由落体运动:物体由静止开始,只在重力作用下的运动。
      特点:加速度为,初速度为零的匀加速直线运动。
      公式:,,
      竖直上抛运动:物体以某一初速度竖直向上抛出,只在重力作用下的运动。
      特点:初速度为,加速度为的匀减速直线运动。是自由落体运动的逆过程。
      图像问题总结
      对x­t图像与v­t图像的比较
      (图像题是必考题,一定要看清楚是x-t还是v-t图,x-t图像斜率是速度,v-t图像斜率是加速度。切记切记勿看错)
      力的表示方法
      画力的图示步骤:选标度、定起点、画线段、定刻度、加箭头。
      画力的示意图步骤:定起点、画线段、加箭头
      力的分类
      按力的性质分类(力产生的原因):重力、弹力、摩擦力、电磁力、分子力等。
      按力的效果分类(力产生的效果):支持力、压力、拉力、动力、阻力、向心力等。
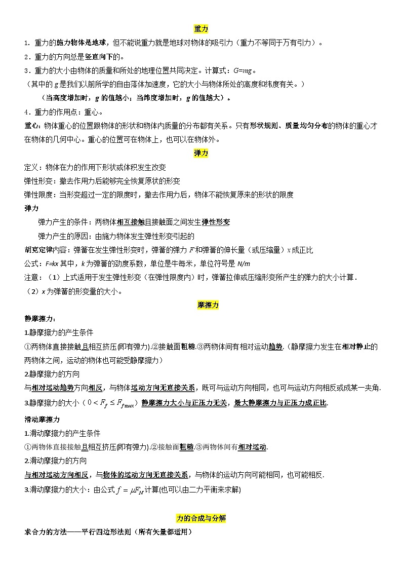
      重力
      重力的施力物体是地球,但不能说重力就是地球对物体的吸引力(重力不等同于万有引力)。
      2.重力的方向总是竖直向下的。
      3.重力的大小由物体的质量和所处的地理位置共同决定。计算式:G=mg。
      (其中的g是我们以前所学的自由落体加速度,它的大小与物体所处的高度和纬度有关。)
      (当高度增加时,g的值越小;当纬度增加时,g的值越大)。
      4.重力的作用点:重心。
      重心:物体重心的位置跟物体的形状和物体内质量的分布都有关系。只有形状规则、质量均匀分布的物体的重心才在物体的几何中心。重心的位置可在物体上,也可以在物体外。
      弹力
      定义:物体在力的作用下形状或体积发生改变
      弹性形变:撤去作用力后能够完全恢复原状的形变
      弹性限度:当形变超过一定的限度时,撤去作用力后,物体不能恢复原来的形状的限度
      弹力
      弹力产生的条件:两物体相互接触且接触面之间发生弹性形变
      弹力产生的原因:由施力物体发生弹性形变引起的
      胡克定律内容:弹簧在发生弹性形变时,弹簧的弹力F和弹簧的伸长量(或压缩量)x成正比
      公式:F=kx其中,k为弹簧的劲度系数,单位是牛每米,单位符号是N/m
      注意:(1)上式适用于发生弹性形变(在弹性限度内)时,弹簧拉伸或压缩形变所产生的弹力的大小计算.
      (2)x为弹簧的形变量的大小。
      摩擦力
      静摩擦力:
      1.静摩擦力的产生条件
      ①两物体直接接触且相互挤压(即有弹力).②接触面粗糙.③两物体间有相对运动趋势.(静摩擦力发生在相对静止的两物体之间,运动的物体也可能受静摩擦力)
      2.静摩擦力的方向
      与相对运动趋势方向相反,与物体运动方向无直接关系,既可与运动方向相同,也可与运动方向相反或成某一夹角.
      3.静摩擦力的大小()静摩擦力大小与正压力无关,最大静摩擦力与正压力成正比.
      滑动摩擦力
      1.滑动摩擦力的产生条件
      ①两物体直接接触且相互挤压(即有弹力).②接触面粗糙.③两物体间有相对运动.
      2.滑动摩擦力的方向
      与相对运动方向相反,与物体的运动方向无直接关系,与物体的运动方向可能相同,也可能相反.
      3.滑动摩擦力的大小:由公式计算(也可以由二力平衡来求解)
      力的合成与分解
      求合力的方法——平行四边形法则(所有矢量都适用)
      求两个互成角度的力的合力,可以用表示这两个力的线段作邻边,作平行四边形,这两个邻边之间的对角线就表示合力的大小和方向.这叫做力的平行四边形定则。
      合力与分力没有确定的大小关系,合力可能比分力都大,也可能比分力都小,还可能介于两者之间,二力进行合成,方向相同时合力最大,方向相反时合力最小,两个大小不变的分力(F1、F2)的合力范围为。
      常见力的分解的情况:
      ①已知合力F和两个分力的方向,可以唯一地作出力的平行四边形,对力F的分解是唯一的。
      ②已知合力F和一个分力的大小与方向,力F的分解也是唯一的。
      ③已知合力F、一个分力F2的方向和另一个分力F1的大小,对力F的分解有三种可能(F2与F的夹角为α)。
      无解 一个解 两个解 一个解
      判断技巧:以合力F箭头端点为圆心,F1大小(长度)为半径画圆,所得圆弧与分力F2所在方向直线有几个交点,则力的分解有几个解。
      力的正交分解法:在许多情况下,根据力的实际作用效果,我们可以把一个力分解为两个相互垂直的分力,把力沿两个选定的互相垂直的方向分解,叫力的正交分解。力的正交分解法的步骤:
      1.以力的作用点为原点,建立直角坐标系,标出x轴和y轴。如果这时物体处于平衡状态,则两轴方向可根据解题方便自己选择;
      2.将与坐标轴不重合的力分解为x轴方向和y轴方向的两个分力,并在图上标明Fx和Fy;
      3.在图上标出与x轴或与y轴的夹角,然后列出力Fx、Fy的表达式,如图所示,则有
      Fx=Fcsa Fy=Fsina与两轴重合的力就不用再分解了;
      列出x轴方向上各分力的合力和y轴方向上各分力的合力的两个方程,然后求解。
      受力分析
      把指定的研究对象在特定的物理情景中所受到的所有外力找出来,并画出受力示意图,这个过程就是受力分析。对物体进行正确地受力分析,是解决好力学问题的关键。
      受力分析的顺序:先分析场力(重力、电场力、磁场力),再分析接触力(先弹力后摩擦力),最后分析其他力。
      牛顿运动定律
      牛顿第一定律
      1.牛顿第一定律(惯性定律):一切物体总是保持匀速直线运动状态或静止状态,直到有外力迫使它改变这种状态为止。
      这个定律有两层含义:
      (1)保持匀速直线运动状态或静止状态是物体的固有属性;物体的运动不需要用力来维持。
      (2)要使物体的运动状态(即速度包括大小和方向)改变,必须施加力的作用,力是改变物体运动状态的原因。
      力是使物体产生加速度的原因。
      (3)牛顿第一定律导出了惯性的概念,质量是物体惯性大小的量度,质量大则惯性大,其运动状态难以改变。
      牛顿第三定律
      1. 对牛顿第三定律理解应注意:
      (1)两个物体之间的作用力和反作用力总是大小相等,方向相反,作用在一条直线上
      (2)作用力与反作用力总是成对出现.同时产生,同时变化,同时消失
      (3)作用力和反作用力在两个不同的物体上,各产生其效果,永远不会抵消
      (4)作用力和反作用力是同一性质的力
      2.区分一对作用力反作用力和一对平衡力
      牛顿第二定律
      1.定律的表述:物体的加速度跟所受的外力的合力成正比,跟物体的质量成反比,加速度的方向跟合力的方向相同,即F=ma (其中的F和m、a必须相对应)
      1.运用牛顿运动定律解决的动力学问题常常可以分为两种类型(两类动力学基本问题):
      (1)已知物体的受力情况,要求物体的运动情况.如物体运动的位移、速度及时间等.
      (2)已知物体的运动情况,要求物体的受力情况(求力的大小和方向).
      但不管哪种类型,一般总是先根据已知条件求出物体运动的加速度,然后再由此得出问题的答案.
      两类动力学基本问题的解题思路图解如下:
      可见,不论求解那一类问题,求解加速度是解题的桥梁和纽带,是顺利求解的关键。
      超重与失重
      超重现象:物体对支持物的压力(或对悬挂物的拉力)大于物体所受重力的情况称超重现象。
      产生超重现象的条件是物体具有向上的加速度。与物体速度的大小和方向无关。
      产生超重现象的原因:当物体具有向上的加速度a(向上加速运动或向下减速运动)时,支持物对物体的支持力(或悬挂物对物体的拉力)为F,由牛顿第二定律得F-mg=ma ,F>mg,超重。
      失重现象:物体对支持物的压力(或对悬挂物的拉力)小于物体所受重力的情况称失重现象。
      产生失重现象的条件是物体具有向下的加速度,与物体速度的大小和方向无关.
      产生失重现象的原因:当物体具有向下的加速度a(向下加速运动或向上做减速运动)时,支持物对物体的支持力(或悬挂物对物体的拉力)为F。由牛顿第二定律mg-F=ma,)F<mg,失重。
      完全失重现象:物体对支持物的压力(或对悬挂物的拉力)等于零(N=0)的状态,叫做完全失重状态.
      产生完全失重现象条件:当物体竖直向下的加速度等于重力加速度时,就产生完全失重现象。
      在地球表面附近,无论物体处于什么状态,其本身的重力G=mg始终不变。
      【发生超重和失重现象,只决定于物体在竖直方向上的加速度。
      物体具有向上的加速度时,处于超重状态;
      物体具有向下的加速度时,处于失重状态;
      当物体竖直向下的加速度为重力加速度时,处于完全失重状态.超重、失重与物体的运动方向(即速度方向)无关。】
      曲线运动知识点总结
      曲线运动
      1.定义:物体运动轨迹是曲线的运动。
      2.条件:运动物体所受合力的方向跟它的速度方向不在同一直线上。
      3.特点:①方向:某点瞬时速度方向就是通过这一点的曲线的切线方向。
      ②运动类型:变速运动(速度方向不断变化)。
      ③F合≠ 0,一定有加速度a。
      ④F合方向一定指向曲线凹侧。
      平抛运动
      抛体运动定义:以一定的速度将物体抛出,在空气阻力可以忽略的情况下,物体只受重力的作用,它的运动即为抛体运动。
      2.条件:①物体具有初速度;②运动过程中只受重力。
      平抛运动定义:如果物体运动的初速度是沿水平方向的,这个运动就叫做平抛运动。
      2.条件:①物体具有水平方向的初速度;②运动过程中只受重力。
      3.处理方法:平抛运动可以看作两个分运动的合运动:一个是水平方向的匀速直线运动,一个是竖直方向的自由落体运动。
      4.规律:
      位移:
      速度:,,,
      推论:①从抛出点开始,任意时刻速度偏向角的正切值等于位移偏向角的正切值的两倍。
      证明如下:,。
      ②从抛出点开始,任意时刻速度的反向延长线对应的水平位移的交点为此水平位移的中点。
      5.应用结论——影响做平抛运动的物体的飞行时间、射程及落地速度的因素
      飞行时间:,t仅仅与物体下落高度h有关,与初速度v0无关。(重点记忆)
      水平射程:由v0和h共同决定。(会推导即可)
      落地速度:,v由v0和vy共同决定。
      【由于平抛运动是应用运动的合成与分解方法来解决的,所以独立性和等时性这两个性质十分重要,时间是解决平抛运动问题的关键,而时间仅仅由下落高度决定,无论怎样的题型,都要以时间为纽带,进而求解其它物理量】
      匀速圆周运动
      1.定义:物体的运动轨迹是圆的运动叫做圆周运动,物体运动的线速度大小不变的圆周运动即为匀速圆周运动,这里的“速”是“速率”并非“速度”。
      2.特点:①轨迹是圆;②线速度、加速度均是大小不变,但方向不断改变,故属于非匀变速曲线运动,匀速圆周运动的角速度恒定;③匀速圆周运动发生条件是质点受到大小不变、方向始终与速度方向垂直的合外力;④匀速圆周运动的运动状态周而复始地出现,匀速圆周运动具有周期性。
      3.描述圆周运动的物理量:
      (1)线速度v是描述质点沿圆周运动快慢的物理量,是矢量;其方向沿轨迹切线,国际单位制中单位符号是m/s,匀速圆周运动中,v的大小不变,方向却一直在变;
      (2)角速度ω是描述质点绕圆心转动快慢的物理量,是矢量;国际单位符号是rad/s;
      (3)周期T是质点沿圆周运动一周所用时间,在国际单位制中单位符号是s;
      (4)频率f是质点在单位时间内完成一个完整圆周运动的次数,在国际单位制中单位符号是Hz;
      (5)转速n是质点在单位时间内转过的圈数,单位符号为r/s,以及r/min.
      4.三种常见的转动装置及其特点:
      (1)同轴转动:
      A点和B点在同轴的一个圆盘上,如图所示,圆盘转动时,它们的角速度、周期相同:ωA=ωB,TA=TB,线速度之比为
      (2)皮带传动:
      A点和B点分别是两个轮子边缘的点,两个轮子用皮带连起来, 并且皮带不打滑。如图所示,轮子转动时,它们的线速度大小相同:vA=vB,,
      齿轮传动:
      A点和B点分别是两个齿轮边缘上的点,两个齿轮轮齿啮合。如图所示,齿轮转动时,A、B两点的线速度大小相等。即:,=,(n1,n2,分别表示两齿轮的齿数,角速度与齿数成反比,即齿数越多,角速度越小。
      向心加速度
      1.定义:任何做匀速圆周运动的物体的加速度都指向圆心,这个加速度叫向心加速度。向心加速度的方向永远指向圆心。
      2.方向:在匀速圆周运动中,始终指向圆心,始终与线速度的方向垂直。向心加速度只改变线速度的方向而非大小。
      4.公式:
      向心力
      1.定义:做圆周运动的物体所受到的沿着半径指向圆心的合力,叫做向心力。2.方向:总是指向圆心。
      3.公式:(适用于任何圆周运动)
      4.判断向心力来源的技巧:只要物体做的是圆周运动,那不管物体是做匀速圆周运动还是变速圆周运动,其向心力永远都是物体所受沿半径方向的力的合力,并且其方向指向圆心。(一定要记牢)
      第六章 万有引力与航天
      开普勒行星运动定律
      (1)开普勒第一定律:所有行星绕太阳运动的轨道都是椭圆,太阳处在椭圆的一个焦点上。
      (2)开普勒第二定律:对任意一个行星来说,它与太阳的连线在相等的时间内扫过相等的面积。(换一种说法就是环绕天体距离中心天体越近,速率越大,距离中心天体越远,速率越小)
      (3)开普勒第三定律:所有行星的轨道的半长轴的三次方跟它的公转周期的二次方的比值都相等。可用公式表示为:,其中代表椭圆轨道的半长轴,T代表公转周期,k只与中心天体的质量有关,且成正比关系。
      万有引力定律
      内容:自然界中任何两个物体都相互吸引,引力的方向在它们的连线上,引力的大小与物体的质量m1和m2的乘积成正比,与它们之间距离r的二次方成反比。
      公式:,r为两质点或球心间的距离;G为引力常量(1798年由英国物理学家卡文迪许利用扭秤装置测出)
      适用范围:万有引力定律适用于宇宙中任意的两个物体,不过在中学阶段只能计算质点或均匀球体间的万有引力大小。
      万有引力定律的应用应用万有引力定律解题的知识常集中于两点:
      一:天体表面物体所受的万有引力等于表面所受的重力,即G =mg从而得出。
      为引力常量,为天体质量,为天体表面的重力加速度,为天体的半径(非轨道半径)
      二:天体运动的向心力来源于天体之间的万有引力,即=;
      为引力常量,为中心天体质量,为环绕天体质量,为环绕天体的轨道半径,并不是天体半径,而是两天体中心间的距离,为环绕天体的公转周期。
      计算天体质量和密度
      方法一:若不考虑天体自转的影响,利用物体在天体表面的重力等于天体对该物体的万有引力
      ,变形可得黄金代换公式:(该公式在解答题中需推导,不可直接用)
      若已知天体的半径R和天体表面的重力加速度g,解得天体质量为。
      又 得天体密度为
      方法二:利用万有引力全部充当向心力,根据环绕天体的运动规律求解中心天体质量
      由 得 又 得
      特别地,当匀速圆周运动的天体绕中心天体表面运行时,其轨道半径r等于天体半径R,则(这是计算中心天体密度最简单的方法,只需要知道近地环绕天体的周期)
      注意:方法二只能计算中心天体的质量以及密度,不能求解环绕天体的质量与密度。
      环绕天体在中心天体上空做匀速圆周运动分布规律
      一般行星或卫星的运动可看做匀速圆周运动,所需向心力由中心天体对它的万有引力独家提供,即F引=F向。
      由以上关系式可知,随着轨道半径的增大,线速度、角速度、(向心)加速度都会变小,只有周期会随之变大。
      高轨低速长周期
      低轨高速短周期
      宇宙速度
      第一宇宙速度(环绕速度):7.9km/s,卫星在地球附近绕地球做匀速圆周运动的速度。
      推导:根据万有引力提供向心力,①
      注意:式中的R的物理意义是近地卫星的轨道半径,只不过其数值与星球的半径是相等的
      结合黄金代换公式可得第一宇宙速度的另一表达式②
      适用范围:以上两个表达式适用于求解任意天体的第一宇宙速度。
      对于地球的第一宇宙速度7.9km/s的理解:
      如果卫星的发射速度小于7.9km/s,卫星将落回地面而不能绕地球运转。
      如果卫星的发射速度等于7.9km/s,卫星刚好能在地球表面附近做匀速圆周运动。
      如果卫星的发射速度大于7.9km/s,而小于11.2km/s,卫星将沿椭圆轨道绕地球运行,地球就处在椭圆轨道的一个焦点.且发射速度越大,卫星的远地点距离地球越远。
      第二宇宙速度(逃逸速度):11.2km/s,使卫星挣脱地球引力束缚的最小发射速度。
      第三宇宙速度(脱离速度):16.7km/s,使卫星挣脱太阳引力束缚的最小发射速度。
      同步卫星
      所有卫星都在以地心为圆心(或焦点)的圆(或椭圆)轨道上,且在圆轨道运行的卫星满足“高轨低速长周期”的规律。有一种特殊的卫星始终相对于地面静止,它的周期与地球自转的周期相同,该种卫星即为地球同步卫星(一般用于通信)。其特点如下:
      a.同步卫星的运行方向与地球自转方向一致。
      b.同步卫星的运转周期与地球自转周期相同,T=24h。
      c.同步卫星的运行角速度等于地球自转的角速度。
      d.同步卫星的轨道平面均在赤道平面上,即所有的同步卫星都在赤道的正上方。
      e.同步卫星高度固定不变(h=3.6×104km)。
      f.同步卫星的环绕速度大小一定(v≈3.1km/s)。
      第七章 机械能守恒定律

      ①按照定义求功。即:。 这种方法只适用于恒力做功。
      当时做正功,当时不做功,当时做负功。
      ②用动能定理或功能关系求功。当为变力时,高中阶段往往考虑用这种方法求功。这里求得的功是该过程中外力对物体做的总功(或者说是合外力做的功)。
      功率:功率是描述做功快慢的物理量。
      功率的定义式:,所求出的功率是时间内的平均功率。
      功率的计算式:,其中是力与速度间的夹角。该公式有两种用法:
      ①求某一时刻的瞬时功率。这时F是该时刻的作用力大小,v取瞬时值,对应的P为F在该时刻的瞬时功率;
      ②当v为某段位移(时间)内的平均速度时,则要求这段位移(时间)内F必须为恒力,对应的P为F在该段时间内的平均功率。
      重力势能
      1.定义:物体和地球由相对位置决定的能叫重力势能,是物体和地球共有的。表达式:,与零势能面的选取有关。
      ②重力势能是标量,有正负.其正负不表示方向,但表示大小.零点的选择不同虽对势能值表述不同,但对物理过程没有影响.即势能是相对的,势能的变化是绝对的,势能的变化与零点的选择无关.
      ③物体高度下降,重力做正功,重力势能降低;物体高度上升,重力做负功,重力势能升高.可以证明,重力做功与路径无关,由物体所受的重力和物体初、末位置所在水平面的高度差决定,即:或.
      重力做的功等于重力势能增量的负值,(初状态-末状态).
      弹性势能
      弹性性能: x是形变量,k是劲度系数。
      弹力做功(初状态-末状态)
      由该公式可知,同重力势能一样,弹性势能也有相对性,零势能面的选择会影响各位置的弹性势能,但是不会影响弹性势能的变化量,即弹性势能的变化量具有绝对性。
      动能
      1.定义:物体由于运动而具有的能,叫动能。其表达式为:。
      2.动能是一个状态量,它与物体的运动状态对应.动能是标量.它只有大小,没有方向,而且物体的动能总是大于等于零,不会出现负值.
      动能定理
      1.动能定理的表述
      合外力做的功等于物体动能的变化。(这里的合外力指物体受到的所有外力的合力,包括重力)。表达式为(末动能减去初动能)
      2.对合外力做功与动能变化关系的理解:
      合外力对物体做正功,物体的动能增加;合外力对物体做负功,物体的动能减少。合外力做功是动能变化的量度,合外力对物体做了多少功;就有多少动能与其它形式的能发生了转化.所以合外力对物体所做的功就等于物体动能的变化量.
      机械能守恒定律
      1.机械能守恒定律的两种表述
      (1)在只有重力或弹簧弹力做功的情形下,物理系统的动能和势能发生相互转化,但机械能的总量保持不变。
      (2)如果没有滑动摩擦生热以及外界能量来源,物理系统内只发生动能和势能的相互转化时,机械能的总量保持不变。
      (3)“只有重力做功”不等于“只受重力作用”。在该过程中,物体可以受其它力的作用,只要这些力不做功,或所做功的代数和为零,就可以认为是“只有重力做功”。
      (4)系统的机械能守恒并不代表组成系统的每一个物体机械能都守恒
      2.机械能守恒定律的各种表达形式
      (1),即;
      (2);;
      点评:用(1)时,需要规定重力势能的参考平面。用(2)时则不必规定重力势能的参考平面,因为重力势能的改变量与参考平面的选取没有关系。尤其是用,只要把增加的机械能和减少的机械能都写出来,方程自然就列出来了。
      能量守恒定律
      能量既不会凭空产生,也不会凭空消失,它只能从一种形式转化为另一种形式,或者从一个物体转移到别的物体,在转移或转化的过程中,能量的总量保持不变。
      电场·电流:
      1、电荷守恒定律、元电荷:(e=1.60×10-19C);带电体所带电荷量等于元电荷的整数倍。
      2、库仑定律:(在真空中){F:点电荷间的作用力(N),k: 静电力常量k=9.0×109N•m2/C2,Q1、Q2:两点电荷的电量(C),r:两点电荷间的距离(m),方向在它们的连线上,是作用力与反作用力,
      同种电荷互相 排斥 ,异种电荷互相 吸引 .
      电场强度:E=(定义式){E:电场强度(N/C),是矢量,由本身决定;q:试探电荷的电量(C)}
      电场强度:E=(决定式){Q:场源电荷的电量(C);r:两点电荷间的距离(m)}
      电场强度:E=(只适用于匀强电场){U:匀强电场的电压;d:匀强电场沿场强方向间的距离}
      4、电场力:F= qE {F:电场力(N),q:受到电场力的电荷的电量(C),E:电场强度(N/C)}
      5、电容: (定义式) (决定式)
      {C:电容(F),由本身决定;Q:电量(C),U:电压(两极板电势差)(V)}
      6、电容单位换算:1F(法拉)=106μF(微法)=1012PF(皮法)
      7、电场线从 正电荷 出发终止于 负电荷 ,电场线不相交, 电场线切线 方向为场强方向,
      电场线 密 处场强大,电场线 疏 场强小。
      电流:I= {I:电流(A),q:在时间t内通过导体横截面的电量(C),t:(s)}
      电流单位换算:1A(安培)=103mA(毫安)=106μA(微安)
      9、欧姆定律:I= {I:导体电流(A),U:导体两端电压(V),R:导体电阻(Ω)}
      10、 电动机输入功率:P电= UI 电动机热功率:P热= I2r
      电动机输出功率:P热= UI- I2r {U:电压(V),I:电流(A),r:电动机内阻值(Ω)}
      11、焦耳定律:Q= I2Rt
      {Q:电热(J),I:通过导体的电流(A),R:导体的电阻值(Ω),t:通电时间(s)}
      磁场
      1、磁感线:为了描述磁场的强弱与方向,人们想象在磁场中画出的一组有方向的曲线。(是假想出来的,实际不存在)
      (1)磁感线的 疏密 表示磁场的强弱。
      (2)磁感线每一点 切线 表示该点磁场的方向,也就是磁感应强度的方向。
      (3)是 闭合 的曲线,在磁体外部由N极至S极,在磁体的内部由S极至N极.磁线不相切也不相交。
      (4)匀强磁场的磁感线平行且距离相等,没有画出磁感线的地方不一定没有磁场。
      (5)判断磁场的方法:安培定则(右手螺旋定则)。
      通电直导线:大姆指指向电流方向,四指环绕的方向就是磁场的方向。注意这里的磁感线是一个个同心圆,每点磁场方向是在该点切线方向。
      环形电流和通电螺线管:四指环绕的方向就是电流的方向,大姆指指向磁场方向。
      ★要点一、几种常见磁场及磁感线的画法
      1.几种常见磁场
      (1)如图甲所示为条形磁铁和蹄形磁铁的磁感线。
      条形:磁体外部为非匀强磁场,磁极处最强;蹄形:蹄口内为匀强磁场。
      (2)如图乙所示为直线电流形成的磁场的磁感线,其形态为围绕直导线的一族同心圆,是非匀强磁场,离导线越近,磁场越强。
      说明:图中的“×”号表示磁场方向垂直进入纸面,“·”号表示磁场方向垂直离开纸面。
      (3)如图丙所示为环形电流形成磁场的磁感线,环内的磁场比环外的磁场强。
      (4)通电螺线管的磁场:两端分别是N极和S极;管内是匀强磁场,磁感线方向由S极指向N极,管外为非匀强磁场,磁感线由N极指向S极,画法如图丁所示。
      (5)直线电流的磁场、环形电流的磁场、通电螺线管的磁场都可通过安培定则判断。若知道了电流磁场的方向,也可以反过来判断电流的方向,
      磁感应强度
      1.磁场的最基本的性质是:对放入其中的电流或磁极有力的作用。
      2.在磁场中垂直于磁场方向的通电导线受到的磁场力跟电流强度和导线长度的乘积的比值,叫做通电导线所在处的磁感应强度,即.
      ①表示磁场强弱的物理量,是矢量。
      ②大小:(电流方向与磁感线 垂直 时的公式)。
      ③方向:是磁感线的切线方向;是小磁针N极受力方向;是小磁针静止时N极的指向。不是导线受力方向;不是正电荷受力方向;也不是电流方向。
      ④单位: 特斯拉 ,国际单位制单位符号T。
      ⑤点定B定:就是说磁场中某一点定了,则该处磁感应强度的大小与方向都是定值。
      ⑥匀强磁场的磁感应强度处处相等。
      ⑦磁场的叠加:空间某点如果同时存在两个以上电流或磁体激发的磁场,则该点的磁感应强度是各电流或磁体在该点激发的磁场的磁感应强度的矢量和,满足矢量运算法则。
      3.对磁通量的理解
      (1)磁通量的定义Φ= BS
      公式Φ=BS中的B应是匀强磁场的磁感应强度,S是与磁场方向垂直的面积,因此可以理解为。如果平面与磁场方向不垂直,应把面积S投影到与磁场垂直的方向上,求出投影面积,代入到中计算,应避免硬套公式或。如图所示,通过面S的磁通量。
      (2)磁通量的变化
      一般有下列三种情况:
      ①磁感应强度B不变,有效面积S变化,则。
      ②磁感应强度B变化,磁感线穿过的有效面积S不变,则。
      ③磁感应强度B和回路面积S同时发生变化的情况,则。
      (3)注意的问题
      ①平面S与磁场方向不垂直时,要把面积S投影到与磁场垂直的方向上,即求出有效面积。
      ②可以把磁通量理解为穿过面积S的磁感线的净条数,相反方向穿过面积S的磁感线可以互相抵消。
      ③当磁感应强度和回路面积同时发生变化时,,而不能用计算。
      电磁感应、感应电流
      1.电流磁效应的发现引起了逆向性的普遍思考,英国科学家法拉第敏锐地觉察到:能够“由磁产生电”. 法拉第 他把这种由磁得到电的现象叫做电磁感应现象,在电磁感应现象中产生的电流叫做 感应电流 .
      2.产生感应电流的条件(1) 闭合回路 (2)穿过闭合回路的 磁通量 发生变化.
      ◆十、电磁波及其应用
      1.麦克斯韦的电磁场理论。 麦克斯韦 总结了人们对电磁规律的研究成果,大胆预言了电磁场的存在,完整建立了电磁场理论.其理论的根本:变化的磁场(电场)产生电场(磁场);均匀变化的磁场(电场)产生稳定的电场(磁场);周期性变化的磁场(电场)产生周期性变化的电场(磁场).
      2. 赫兹 的实验验证了麦克斯韦的电磁理论.
      3.周期性变化的电场和磁场从产生的区域由近及远地向周围空间传播开去,就形成了电磁波.
      4.电磁波谱:在空间传播着的交变电磁场,即电磁波.它在真空中的传播速度为 光速 .
      电磁波包括的范围很广.
      实验证明,无线电波、 红外线 、可见光、 紫外线 、X射线、γ射线都是电磁波。
      它们的区别仅在于频率或波长有很大差别.光波的频率比无线电波的频率要高很多,光波的波长比无线电波的波长短很多;而X射线和γ射线的频率则更高,波长则更短.为了对各种电磁波有个全面的了解,人们按照 波长 或 频率 的顺序把这些电磁波排列起来,这就是电磁波谱.
      要明确电磁波是一种物质,它是客观存在的真实物质,是物质存在的另一种形式.电磁波具有能量,是以电磁场的形式存在的能量,也就是说电磁场的能量通过电磁波来传播.
      x­t图像
      v­t图像
      ①表示物体做匀速直线运动(斜率表示速度v)
      ①表示物体做匀加速直线运动(斜率表示加速度a)
      ②表示物体静止
      ②表示物体做匀速直线运动
      ③表示物体向反方向做匀速直线运动,初位置为x0
      ③表示物体做匀减速直线运动,初速度为v0
      ④交点的纵坐标表示三个物体相遇时的位置
      ④交点的纵坐标表示三个运动物体某时刻有共同速度
      ⑤t1时间内物体的位移为x1
      ⑤t1时刻物体的速度为v1(图中阴影部分面积表示物体在0~t1时间内的位移)
      一对作用力和反作用力
      一对平衡力
      作用对象
      两个物体
      同一个物体
      作用时间
      同时产生,同时消失
      不一定同时产生或消失
      力的性质
      一定是同性质的力
      不一定是同性质的力
      力的大小关系
      大小相等
      大小相等
      力的方向关系
      方向相反且共线
      方向相反且共线

      相关试卷 更多

      资料下载及使用帮助
      版权申诉
      • 1.电子资料成功下载后不支持退换,如发现资料有内容错误问题请联系客服,如若属实,我们会补偿您的损失
      • 2.压缩包下载后请先用软件解压,再使用对应软件打开;软件版本较低时请及时更新
      • 3.资料下载成功后可在60天以内免费重复下载
      版权申诉
      若您为此资料的原创作者,认为该资料内容侵犯了您的知识产权,请扫码添加我们的相关工作人员,我们尽可能的保护您的合法权益。
      入驻教习网,可获得资源免费推广曝光,还可获得多重现金奖励,申请 精品资源制作, 工作室入驻。
      版权申诉二维码
      欢迎来到教习网
      • 900万优选资源,让备课更轻松
      • 600万优选试题,支持自由组卷
      • 高质量可编辑,日均更新2000+
      • 百万教师选择,专业更值得信赖
      微信扫码注册
      手机号注册
      手机号码

      手机号格式错误

      手机验证码 获取验证码 获取验证码

      手机验证码已经成功发送,5分钟内有效

      设置密码

      6-20个字符,数字、字母或符号

      注册即视为同意教习网「注册协议」「隐私条款」
      QQ注册
      手机号注册
      微信注册

      注册成功

      返回
      顶部
      学业水平 高考一轮 高考二轮 高考真题 精选专题 初中月考 教师福利
      添加客服微信 获取1对1服务
      微信扫描添加客服
      Baidu
      map