江西省景德镇市2024-2025学年高一下学期4月期中生物试题(原卷版+解析版)
展开
这是一份江西省景德镇市2024-2025学年高一下学期4月期中生物试题(原卷版+解析版),共28页。试卷主要包含了单项选择题,多项选择题,非选择题等内容,欢迎下载使用。
一、单项选择题(本题共12小题,每小题2分,共24分。每小题只有一个选项符合题目要求。)
1. 下列关于细胞生命历程的叙述,错误的是( )
A. 自由基攻击蛋白质,使蛋白质活性下降,导致细胞衰老
B. 哺乳动物成熟红细胞无DNA分子,仍能发生编程性死亡
C. 微生物入侵时,通过细胞自噬,可以清除感染的微生物和毒素
D. 细胞衰老过程中细胞代谢能力下降,各种蛋白质的合成能力都会降低
2. 下图①~⑤是在显微镜下拍到某二倍体生物(2n=24)某个细胞的减数分裂不同时期的图像。下列相关叙述错误的是( )
A. 图①时期,细胞内完成DNA的复制,有12对同源染色体
B. 图②③中,细胞可发生基因的自由组合
C. 图④时期,细胞会发生核膜核仁的重建
D. 图⑤中,姐妹染色单体分离,细胞中有2个染色体组
3. 关于教材中科学方法,以下叙述错误的是( )
A. 孟德尔用假说—演绎法提出分离和自由组合定律
B. 施莱登和施旺利用不完全归纳法提出了细胞学说
C. 摩尔根利用类比—推理法提出了基因在染色体上
D. 约翰逊提出了“基因”一词,并提出了基因型和表型的概念
4. 下列有关基因与染色体的叙述,正确的是( )
A. 染色体上的所有非等位基因之间均能发生自由组合
B. 真核生物的基因均位于核 DNA上,且呈线性排列
C. 位于X或Y染色体上的基因,在遗传上总是与性别相关联
D. 含X染色体的配子是雌配子,含Y 染色体的配子是雄配子
5. 豌豆(雌雄同花)和玉米(雌雄同株异花)都是良好的遗传学材料。利用这两种材料进行遗传学实验时,操作正确的是( )
A. 利用玉米进行自交实验时,不需要进行套袋处理
B. 利用豌豆进行自交实验时,需要对母本进行去雄处理
C. 利用玉米进行杂交授粉前,需要对母本进行去雄处理
D. 利用豌豆进行杂交授粉后,需要对母本进行套袋处理
6. 摩尔根为验证果蝇白眼基因(w)位于X染色体上,将红眼雌果蝇与白眼雄果蝇杂交,子代中红眼雌蝇:白眼雌蝇:红眼雄蝇:白眼雄蝇=1:1:1:1,下列叙述中合理的是( )
A. 由杂交结果可知眼色、性别的遗传遵循自由组合定律
B. 该杂交实验的子代未出现伴性遗传的现象,说明果蝇白眼不在性染色体上
C. 将该杂交实验的子代中红眼雌雄果蝇杂交可出现伴性遗传的现象
D. 摩尔根的实验证明了果蝇所有基因都位于染色体上
7. 杜洛克猪毛色受两对独立遗传的等位基因控制,毛色有红毛、棕毛和白毛三种。已知两头纯合的棕毛猪杂交得到的F1均表现为红毛(假设后代数量足够多),F1雌雄交配产生F2,F2有关基因组成与毛色如下表所示。下列有关叙述错误的是( )
A. 该杂交实验亲本的基因型为AAbb×aaBB
B. F2中纯合个体相互交配,能产生棕毛子代的基因型组合有4种(不考虑正反交)
C. F2棕毛个体中纯合个体的比例为1/3
D F2中棕毛纯合个体占3/8
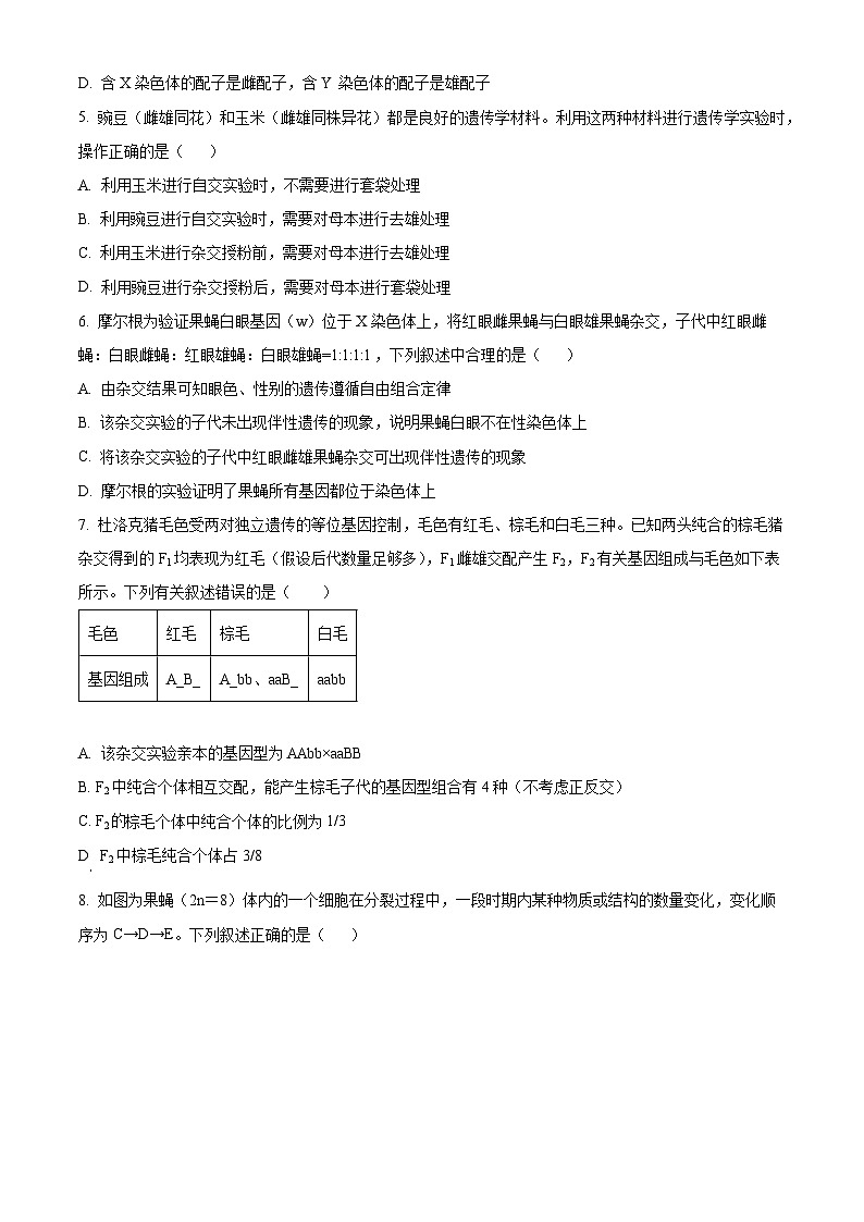
8. 如图为果蝇(2n=8)体内的一个细胞在分裂过程中,一段时期内某种物质或结构的数量变化,变化顺序为C→D→E。下列叙述正确的是( )
A. 若a代表2个染色体组,则该细胞正在进行减数分裂
B. 若a代表4个核DNA分子,则该细胞正在进行有丝分裂
C. 若a代表4条染色体,则该细胞在CD段不能形成四分体
D. 若a代表8条染色单体,则该细胞在CD段可能发生四分体的非姐妹染色单体互换
9. 在模拟孟德尔杂交实验中:用4个大信封,按照如下表所示分别装入一定量的卡片,然后从每个信封内各随机取出1张卡片,记录组合后放回原信封,重复多次,下列关于该模拟结果的叙述中,正确的是( )
A. 四个信封内卡片总数需保证相等,保证同一个体产生的配子的种类及比例一致
B. 可模拟孟德尔杂交实验中F1自交产生F2的过程
C. 可模拟子代基因型,记录的卡片组合方式有9种
D. 雌1和雄2取出的卡片组合可以模拟非同源染色体上的非等位基因自由组合
10. 基因型为AaBb(A/a、B/b分别控制一对相对性状,且为完全显性)的个体测交后代出现四种表型,比例为9:1:1:9.下列关于出现该分离比的可能原因解释正确的是( )
A. 同源染色体上的姐妹染色单体发生了互换
B. 同源染色体上的非姐妹染色单体发生了互换
C. 非同源染色体上的非姐妹染色单体发生了互换
D. 非同源染色体上的非等位基因自由组合
11. 某昆虫翅膀颜色有红色斑点、黑色斑点和红色纯色三种类型,现有红色斑点和红色纯色两个品系的昆虫杂交,F1均表现为红色斑点,F1自由交配,F2的表型及比例为红色斑点:黑色斑点:红色纯色=9:6:1,若将F2中的黑色斑点个体随机交配,则一对黑色斑点个体杂交后代的表型及比例可能是( )
A. 红色斑点:黑色斑点:红色纯色=2:6:1
B. 红色斑点:黑色斑点:红色纯色=1:2:1
C. 黑色斑点:红色纯色=3:1
D. 均为红色斑点
12. 果蝇的精子竞争是指雌蝇与多只雄蝇交配后,来自不同雄蝇的精子为争夺对卵子的受精权而展开的竞争行为。假设理论上,雄蝇以第二次序与雌蝇交配所产幼虫占所有幼虫的3/4。已知红色复眼对棕色复眼为显性,基因位于常染色体上,但隐性基因纯合幼虫发育时一半致死。现有一只杂合红色复眼雌蝇先与杂合红色复眼雄蝇杂交,再与棕色复眼雄蝇杂交,产生子代成蝇中红色复眼所占比例为( )
A. 18/25B. 7/16C. 9/16D. 5/7
二、多项选择题(本题共4小题,每小题4分,共16分。每小题给出的4个选项中,有二个或二个以上选项符合题目要求,全部选对的得4分,选对但不全的得2分,有选错的得0分。)
13. 图1是某种生物(2n=4)进行细胞分裂的图像,图2是该生物体内不同时期a、b、c三种物质的含量变化。下列叙述错误的有数量( )
A. 图1是以精巢作为观察对象所观察到的细胞
B. 图1中A、B细胞的染色数、DNA数均不同
C. 图2中a、b、c分别代表染色体、DNA和染色单体
D. 图1中B细胞所处的时期可对应图2中的Ⅱ
14. K综合征患者的性染色体组成是XXY。某K综合征患者的基因型是 AaXBXbY,其父母的基因型分别是AaXBY、AAXBXb。不考虑基因突变,下列对该患者患病原因的分析,合理的是( )
A. AB. BC. CD. D
15. 烟草自交不亲和性是由位于一对同源染色体上的复等位基因(、…)控制的,当花粉的基因S与母本的两个基因S中任意一个相同时,花粉萌发受到抑制,不能完成受精。下列叙述正确的是( )
A. 自然状态下烟草相互杂交,子代都是杂合子
B. 只考虑复等位基因,烟草的基因型有210种
C. 两种自交不亲和的植株杂交可省略去雄的操作
D. 任意两烟草杂交,子代基因型与父本和母本均不相同
16. 番茄的红果色(R)对黄果色(r)为显性。以下关于一株结红果的番茄是纯合子还是杂合子的叙述,错误的是( )
A. 可通过与红果纯合子杂交来鉴定
B. 不能通过该红果自交来鉴定
C. 可通过与黄果纯合子杂交来鉴定
D. 不能通过与红果杂合子杂交来鉴定
三、非选择题(本小题共5小题,共60分)
17. 中国电影《哪吒之魔童闹海》荣登全球动画电影榜首。在刚刚过去的中国春节档,此部影片向世界展示了中国文化创新表达的非凡魅力。请回答以下问题。
(1)哪吒母亲殷夫人怀胎三年零六个月生才生出哪吒,在此期间,细胞经历了_______等过程。
(2)电影中,在激烈的打斗过程中使哪吒身体受损发生了细胞的________,却机缘巧合重新长出了三头六臂。此过程称之为细胞的________。其本质是因为发生了________。
(3)有些激烈的细胞________可能诱导细胞凋亡。请以举例的方式说出细胞凋亡的意义_______。
18. 如图是患有甲(由等位基因A、a控制,为常染色体遗传病)、乙(由等位基因B、b控制)两种单基因遗传病的家族系谱图,已知Ⅰ2不携带乙病的致病基因。请回答下列相关问题:
(1)图中①表示_____;等位基因A、a和B、b的遗传符合________定律,理由是_____。
(2)Ⅲ1的基因型为________。Ⅱ1和Ⅱ2再生育一个患甲、乙两病男孩的概率是______。
(3)若Ⅲ4与一位表现正常的女性(父亲患乙病,母亲患甲病)婚配,为了提高生育一个正常孩子的概率,他们向医生进行咨询,医生建议他们生育________(填“男孩”或“女孩”)。
19. 家蚕是蛾的幼虫(ZW型性别决定,2n=56),其体表有斑纹和无斑纹由等位基因A、a控制;正常体壁和透明体壁由B、b控制。一只无斑纹正常体壁雄蚕和一只有斑纹透明体壁雌蚕杂交,F1全为无斑纹正常体壁,取F1雌雄蚕随机杂交,F2如下表(不考虑基因突变和基因位于性染色体同源区段的情况)。请回答下列问题:
(1)正常情况下雌蚕产生的配子中染色体组成为_____________。若对家蚕基因组进行研究,需对_____________条染色体上DNA的碱基序列进行测定。
(2)基因A/a、B/b分别位于_____________、_____________(填“常染色体”“Z染色体”“W染色体”)上,两亲本基因型分别为_____________。
(3)F1中所有无斑纹正常体壁雄蚕产生的配子中,同时含A和b基因的占_____________。
(4)雄蚕食桑少,蚕丝质量高。如果想通过家蚕的体表特征将雌雄蚕分开饲养,请完成实验方案:
①选择的亲本(写出表型和基因型)为:_____________。
②选择子代中表型为_____________的雄蚕饲养。
20. 下图表示基因型为AaBb的某哺乳动物细胞分裂的相关图像。甲表示该动物细胞分裂的不同时期染色体数目变化曲线,乙表示该动物形成生殖细胞的过程图解,丙表示乙过程中某细胞的染色体与基因的位置关系。请据图分析回答:
(1)哺乳动物的卵原细胞是在卵巢中产生的,其细胞分裂方式有______。卵原细胞形成卵细胞的过程中,染色体复制一次,而细胞分裂两次,结果是卵细胞中的染色体数只有卵原细胞中的一半,染色体数目减半发生在______。
(2)细胞内有一种粘连蛋白,主要集中在染色体的着丝粒位置。在细胞分裂过程中,细胞会产生水解酶将粘连蛋白分解,而其他蛋白质不受影响。粘连蛋白被水解发生在甲图的______时期(填序号)。
(3)基因分离定律和基因自由组合定律发生在图乙中______(填“①”、“②”或“③”)过程中,细胞Ⅳ的基因组成是______。(不考虑突变)
(4)TdR双阻断法可使细胞周期同步化。若G1、S、G2、M期依次为10h、7h、3h、1h,经一次阻断,S期细胞立刻被抑制,其余细胞最终停留在G1/S交界处;洗去TdR可恢复正常的细胞周期,若要使所有细胞均停留在G1/S交界处,第二次阻断应该在第一次洗去TdR之后______h到______h进行。
21. 某种雌雄同株异花的植物,花色有白色、红色、紫色和紫红色四种已知花色由A/a和B/b两对基因控制,其控制色素合成的生化途径如下图所示。(备注:当B、b同时存在时,既能合成紫色素,又能合成红色素;当细胞中同时含有紫色素和红色素时花色为紫红色:不考虑交叉互换)请回答下列问题:
(1)基因型AaBb植株的花色是________。
(2)若AaBb植株的自交后代的表型及比例为________,则两对基因遵循自由组合定律,请在答题卡“基因位置关系1”的图示中标出B、b基因的位置(在图中标出)________。
(3)若AaBb植株的自交后代(F1)中有一半是紫红花植株,说明A、a和B、t在染色体上的位置关系还有两种类型。请依据F1的表型及其比例进行分析,并在答题卡“基因位置关系2”和“基因位置关系3”的图示中标出B、b基因的位置(在图中标出)________。
若F1的表型及其比例为紫花:紫红花:白花=1:2:1,则为基因位置关系2;若F1的表型及其比例为________,则为基因位置关系3。
景德镇市2024—2025学年下学期期中质量检测卷
高一生物
一、单项选择题(本题共12小题,每小题2分,共24分。每小题只有一个选项符合题目要求。)
1. 下列关于细胞生命历程的叙述,错误的是( )
A. 自由基攻击蛋白质,使蛋白质活性下降,导致细胞衰老
B. 哺乳动物成熟红细胞无DNA分子,仍能发生编程性死亡
C. 微生物入侵时,通过细胞自噬,可以清除感染的微生物和毒素
D. 细胞衰老过程中细胞代谢能力下降,各种蛋白质的合成能力都会降低
【答案】D
【解析】
【分析】1、衰老细胞的特征:(1)细胞内水分减少,细胞萎缩,体积变小,但细胞核体积增大,染色质固缩,染色加深;(2)细胞膜通透性功能改变,物质运输功能降低;(3)细胞色素随着细胞衰老逐渐累积;(4)有些酶的活性降低;(5)呼吸速度减慢,新陈代谢减慢;
2、细胞凋亡是由基因决定的细胞编程序死亡的过程。细胞凋亡是生物体正常的生命历程,对生物体是有利的,而且细胞凋亡贯穿于整个生命历程。
【详解】A、自由基学说认为,自由基攻击蛋白质,使蛋白质活性下降,导致细胞衰老,A正确;
B、哺乳动物成熟红细胞虽无DNA分子,但它仍然可以发生编程性死亡,因为细胞编程性死亡是由基因控制的程序性死亡,成熟红细胞在形成过程中已获得相关调控程序,B正确;
C、当微生物入侵时,细胞自噬能够清除感染的微生物和毒素,维持细胞内环境稳定,C正确;
D、细胞衰老过程中细胞代谢能力下降,但并不是各种蛋白质的合成能力都会降低,比如与细胞衰老相关的某些蛋白质合成可能会增加,D错误。
故选D。
2. 下图①~⑤是在显微镜下拍到的某二倍体生物(2n=24)某个细胞的减数分裂不同时期的图像。下列相关叙述错误的是( )
A. 图①时期,细胞内完成DNA的复制,有12对同源染色体
B. 图②③中,细胞可发生基因的自由组合
C. 图④时期,细胞会发生核膜核仁的重建
D. 图⑤中,姐妹染色单体分离,细胞中有2个染色体组
【答案】B
【解析】
【分析】分析题图:图示是在显微镜下拍到的二倍体百合某个细胞的减数分裂不同时期的图象,其中①细胞处于减数第一次分裂前的间期;②细胞处于减数第一次分裂后期;③细胞处于减数第一次分裂前期;④细胞处于减数第二次分裂末期;⑤细胞处于减数第二次分裂后期。
【详解】A、图①细胞处于减数第一次分裂前的间期,会进行DNA的复制,但是染色体数目不变,有12对同源染色体,A正确;
B、图②细胞处于减数第一次分裂后期,同源染色体分离,非同源染色体自由组合,导致基因重组。图③细胞处于减数第一次分裂前期,同源染色体联会形成四分体,四分体中非姐妹染色单体可发生互换,导致基因重组。因此,基因的自由组合是基因重组的一种类型,图②中发生了基因的自由组合,③中没有,B错误;
C、图④细胞处于减数第二次分裂末期,会重新形成核膜核仁,C正确;
D、图⑤细胞处于减数第二次分裂后期,细胞的姐妹染色单体分离,有2个染色体组,D正确。
故选B。
3. 关于教材中科学方法,以下叙述错误的是( )
A. 孟德尔用假说—演绎法提出分离和自由组合定律
B. 施莱登和施旺利用不完全归纳法提出了细胞学说
C. 摩尔根利用类比—推理法提出了基因在染色体上
D. 约翰逊提出了“基因”一词,并提出了基因型和表型的概念
【答案】C
【解析】
【分析】1、孟德尔发现遗传定律用了假说-演绎法,其基本步骤:提出问题→作出假说→演绎推理→实验验证(测交实验)→得出结论;
2、萨顿运用类比推理的方法提出基因在染色体的假说,摩尔根运用假说-演绎法证明基因在染色体上;
3、1938年,德国生物学家施莱登概括出细胞学说的主要论点,提出植物是由细胞组成的,并且指出植物胚胎来自单个细胞。次年,施旺进一步加以充实,提出动物和植物的细胞从整体而言,结构上是相似的,细胞是生物体的功能单位。这两位德国学者对细胞及其功能较为明确的定义,宣告了细胞学说基本原则的创立,有力地推动了生物学的发展。
【详解】A、孟德尔以豌豆为实验材料,运用假说-演绎法,提出了基因的分离定律和自由组合定律 ,A正确;
B、施莱登和施旺通过对部分动植物细胞的观察和分析,利用不完全归纳法提出了细胞学说 ,B正确;
C、摩尔根通过果蝇杂交实验,利用假说-演绎法证明了基因在染色体上 ,萨顿运用类比推理的方法提出基因在染色体上的假说,C错误;
D、1909年,丹麦生物学家约翰逊将“遗传因子”命名为“基因”,并提出了表型和基因型的概念,D正确。
故选C。
4. 下列有关基因与染色体的叙述,正确的是( )
A. 染色体上的所有非等位基因之间均能发生自由组合
B. 真核生物的基因均位于核 DNA上,且呈线性排列
C. 位于X或Y染色体上的基因,在遗传上总是与性别相关联
D. 含X染色体的配子是雌配子,含Y 染色体的配子是雄配子
【答案】C
【解析】
【分析】基因自由组合定律实质:位于非同源染色体上的非等位基因的分离或组合是互不干扰的, 在减数分裂形成配子的过程中,同源染色体上的等位基因彼此分离,非同源染色体上的非等位基因自由组合。伴性遗传:位于性染色体上的基因所控制的性状,在遗传上总是和性别相关联的现象。
【详解】A、非同源染色体自由组合导致位于非同源染色体上非等位基因之间发生自由组合,而位于同源染色体上的非等位基因不能自由组合,A错误;
B、真核生物的线粒体和叶绿体中也含有基因,这些基因是位于线粒体DNA或叶绿体DNA上的,不位于核DNA上,B错误;
C、对于XY型性别决定生物而言,性染色体包括X染色体和Y染色体,位于性染色体上的基因,在遗传上总是与性别相关联,C正确;
D、对于XY型性别决定生物而言,染色体组成为XY的个体是雄性,在减数分裂时X染色体和Y染色体分别进入到不同的雄配子中,因此也会出现含X染色体的雄配子,所以含X染色体的配子不全是雌配子,D错误。
故选C。
5. 豌豆(雌雄同花)和玉米(雌雄同株异花)都是良好的遗传学材料。利用这两种材料进行遗传学实验时,操作正确的是( )
A. 利用玉米进行自交实验时,不需要进行套袋处理
B. 利用豌豆进行自交实验时,需要对母本进行去雄处理
C. 利用玉米进行杂交授粉前,需要对母本进行去雄处理
D. 利用豌豆进行杂交授粉后,需要对母本进行套袋处理
【答案】D
【解析】
【分析】1、豌豆是两性花,自花传粉、闭花授粉;玉米是雌雄同株但雌雄异花的植物,因此杂交时不需要对母本进行去雄。2、人工异花授粉过程为:去雄(在花蕾期去掉雄蕊)→套上纸袋→人工异花授粉(待花成熟时,采集另一株植株的花粉涂在去雄花的柱头上)→套上纸袋。
【详解】A、玉米是单性花,为了避免外来花粉的干扰,进行自交实验时,需要进行套袋处理,A错误;
B、豌豆是两性花,进行自交实验时,不需要对母本进行去雄处理,B错误;
C、玉米雌雄同体不同花,利用玉米进行杂交授粉前,不需要对母本进行去雄处理,进行套袋处理即可,C错误;
D、利用豌豆进行杂交授粉后,为了避免外来花粉的干扰,需要对母本进行套袋处理,D正确。
故选D。
6. 摩尔根为验证果蝇白眼基因(w)位于X染色体上,将红眼雌果蝇与白眼雄果蝇杂交,子代中红眼雌蝇:白眼雌蝇:红眼雄蝇:白眼雄蝇=1:1:1:1,下列叙述中合理的是( )
A. 由杂交结果可知眼色、性别的遗传遵循自由组合定律
B. 该杂交实验的子代未出现伴性遗传的现象,说明果蝇白眼不在性染色体上
C. 将该杂交实验的子代中红眼雌雄果蝇杂交可出现伴性遗传的现象
D. 摩尔根的实验证明了果蝇所有基因都位于染色体上
【答案】C
【解析】
【分析】1、性染色体:与性别决定有关的染色体。
2、性染色体上的基因决定的性状的遗传总是与性别相关联。
【详解】A、控制果蝇眼色的基因位于性染色体上,性染色体与性别相关联,所以眼色和性别这两个性状的遗传是由一对同源染色体上的基因控制的,遵循的是基因的分离定律,而不是自由组合定律(自由组合定律适用于非同源染色体上的非等位基因),A错误;
B、伴性遗传是指位于性染色体上的基因所控制的性状表现出与性别相联系的遗传方式。即使该杂交实验的子代未出现典型的伴性遗传性状分离比(如只在某一性别中出现某种性状等),也不能就此说明果蝇白眼基因不在性染色体上,因为不同的杂交组合可能会呈现不同的表现,B错误;
C、亲代红眼果蝇与白眼雄果蝇杂交,子代中红眼雌果蝇的基因型为XWXw,红眼雄果蝇的基因型为 XWY。将子代中红眼雌雄果蝇杂交,即XWXw×XWY,后代的基因型及比例为XWXW:XWXw :XWY:XwY=1:1:1:1,表现型为红眼雌果蝇、红眼雄果蝇、白眼雄果蝇,会出现白眼性状只在雄果蝇中出现的现象,这属于伴性遗传,即出现了伴性遗传的现象,C正确;
D、摩尔根的实验仅证明了果蝇的白眼基因位于X染色体上,不能证明果蝇所有基因都位于染色体上,实际上细胞质中也存在基因,D错误。
故选C。
7. 杜洛克猪毛色受两对独立遗传的等位基因控制,毛色有红毛、棕毛和白毛三种。已知两头纯合的棕毛猪杂交得到的F1均表现为红毛(假设后代数量足够多),F1雌雄交配产生F2,F2有关基因组成与毛色如下表所示。下列有关叙述错误的是( )
A. 该杂交实验亲本的基因型为AAbb×aaBB
B. F2中纯合个体相互交配,能产生棕毛子代的基因型组合有4种(不考虑正反交)
C. F2的棕毛个体中纯合个体的比例为1/3
D. F2中棕毛纯合个体占3/8
【答案】D
【解析】
【分析】杜洛克猪毛色受独立遗传的两对等位基因控制,可知猪毛色的遗传遵循自由组合定律。已知两头纯合棕毛猪杂交得F1均为红毛,F1雌雄交配得F2,由题意可知,红毛为A_B_,棕毛为A_bb、aaB_,白毛为aabb。由此可推出F1红毛基因型为AaBb,进而可知亲本棕毛基因型为AAbb和aaBB。
【详解】A、两头纯合棕毛猪杂交,F1均为红毛猪,红毛猪的基因组成为A_B_,可推知两头纯合棕毛猪的基因型为AAbb和aaBB,A正确;
B、F1红毛猪的基因型为AaBb,F1雌雄个体随机交配产生F2,F2的基因型有:A_B_、A_bb、aaB_、aabb,其中纯合子有AABB、AAbb、aaBB、aabb,F2中纯合个体相互交配,能产生棕色猪(A_bb、aaB_)的基因型组合有:AAbb×AAbb、aaBB×aaBB、AAbb×aabb、aaBB×aabb 共4种,B正确;
C、F2的基因型及比例为A_B_∶A_bb∶aaB_∶aabb=9∶3∶3∶1,棕毛猪A_bb、aaB_所占比例为6/16,其中纯合子为AAbb、aaBB,所占比例为2/16,故F2的棕毛个体中纯合子所占的比例为2/16÷6/16=1/3,C正确;
D、F2中棕毛纯合个体(AAbb、aaBB)占2/16=1/8,不是3/8,D错误。
故选D。
8. 如图为果蝇(2n=8)体内的一个细胞在分裂过程中,一段时期内某种物质或结构的数量变化,变化顺序为C→D→E。下列叙述正确的是( )
A. 若a代表2个染色体组,则该细胞正在进行减数分裂
B. 若a代表4个核DNA分子,则该细胞正在进行有丝分裂
C. 若a代表4条染色体,则该细胞在CD段不能形成四分体
D. 若a代表8条染色单体,则该细胞在CD段可能发生四分体的非姐妹染色单体互换
【答案】D
【解析】
【分析】四分体指减数第一次分裂同源染色体联会后每对同源染色体中含有四条染色单体。
【详解】A、若a代表2个染色体组,则CD段细胞中出现4个染色体组,说明该细胞进行有丝分裂,且处于细胞有丝分裂的后期,A错误;
B、若a代表4个核DNA分子,则CD段细胞中出现8个核DNA分子,果蝇体内的一个细胞中核DNA分子有8个,说明该细胞进行减数分裂,因为有丝分裂的后期核DNA分子数会变成16个,B错误;
C、若a代表4条染色体,则CD段细胞中有8条染色体,说明进行减数第一次分裂或减数第二次分裂,可能形成四分体,C错误;
D、若a代表8条染色单体,则CD段细胞有16条染色单体,可能处于减数第一次分裂前期,细胞可能发生四分体的非姐妹染色单体互换,D正确。
故选D。
9. 在模拟孟德尔杂交实验中:用4个大信封,按照如下表所示分别装入一定量的卡片,然后从每个信封内各随机取出1张卡片,记录组合后放回原信封,重复多次,下列关于该模拟结果的叙述中,正确的是( )
A. 四个信封内卡片总数需保证相等,保证同一个体产生的配子的种类及比例一致
B. 可模拟孟德尔杂交实验中F1自交产生F2的过程
C. 可模拟子代基因型,记录的卡片组合方式有9种
D. 雌1和雄2取出卡片组合可以模拟非同源染色体上的非等位基因自由组合
【答案】B
【解析】
【分析】1、基因分离定律的实质:在杂合子的细胞中,位于一对同源染色体上的等位基因,具有一定的独立性;生物体在进行减数分裂形成配子时,等位基因会随着同源染色体的分开而分离,分别进入到两个配子中,独立地随配子遗传给后代。
2、基因自由组合定律的实质是:位于非同源染色体上的非等位基因的分离或自由组合是互不干扰的;在减数分裂过程中,同源染色体上的等位基因彼此分离的同时,非同源染色体上的非等位基因自由组合。
【详解】A、四个信封内卡片总数可以都不相等,只需保证同一个体产生的配子的种类及比例一致即可,即雌1和雌2两者总数相同,雄1和雄2两者总数相同,A错误;
B、从每个信封中抽取一个卡片,模拟的是减数分裂时等位基因的分离,将同一性别的不同信封中的卡片组合,模拟的是非等位基因的自由组合,将来自不同性别的卡片继续组合模拟的是受精作用,所以上述结果可模拟孟德尔杂交实验中F1自交产生的F2,B正确;
C、模拟子代基因型,记录的卡片组合方式有16种,卡片组合类型有9种,C错误;
D、从每个信封中抽取一个卡片,模拟的是减数分裂时等位基因的分离,将同一性别的不同信封中的卡片组合,模拟的是非等位基因的自由组合,将来自不同性别的卡片继续组合模拟的是受精作用。从雌1、雌2信封内各随机取出一张卡片,模拟非等位基因的自由组合产生雌配子的过程,D错误。
故选B。
10. 基因型为AaBb(A/a、B/b分别控制一对相对性状,且为完全显性)的个体测交后代出现四种表型,比例为9:1:1:9.下列关于出现该分离比的可能原因解释正确的是( )
A. 同源染色体上的姐妹染色单体发生了互换
B. 同源染色体上的非姐妹染色单体发生了互换
C. 非同源染色体上的非姐妹染色单体发生了互换
D. 非同源染色体上的非等位基因自由组合
【答案】B
【解析】
【分析】基因自由组合定律的实质是:位于非同源染色体上的非等位基因的分离或自由组合是互不干扰的;在减数分装过程中,同源染色体上的等位基因彼此分离的同时,非同酒染色体上的非等位基因自由组合。
【详解】A、同源染色体上的姐妹染色单体是复制形成的,其基因组成一般相同,发生互换后不会改变配子的基因组成及比例,不会出现9:1:1:9的性状分离比,A错误;
B、基因型为AaBb的个体测交后代出现四种表型,比例为9:1:1:9,说明A与b、a与B连锁在一起,在减数分裂过程中,同源染色体上的非姐妹染色单体发生了互换,产生了重组型配子,才会出现该异常比例,B正确;
C、非同源染色体上的非姐妹染色单体之间不存在互换现象,C错误;
D、若非同源染色体上的非等位基因自由组合,正常情况下测交后代性状分离比应为1:1:1:1,而不是9:1:1:9,D错误。
故选B。
11. 某昆虫翅膀颜色有红色斑点、黑色斑点和红色纯色三种类型,现有红色斑点和红色纯色两个品系的昆虫杂交,F1均表现为红色斑点,F1自由交配,F2的表型及比例为红色斑点:黑色斑点:红色纯色=9:6:1,若将F2中的黑色斑点个体随机交配,则一对黑色斑点个体杂交后代的表型及比例可能是( )
A. 红色斑点:黑色斑点:红色纯色=2:6:1
B. 红色斑点:黑色斑点:红色纯色=1:2:1
C. 黑色斑点:红色纯色=3:1
D. 均为红色斑点
【答案】BCD
【解析】
【分析】基因分离定律和自由组合定律的实质;进行有性生殖的生物在进行减数分裂产生配子的过程中,位于同源染色体上的等位基因随同源染色体分离而分离,分别进入不同的配子中,随配子独立遗传给后代,同时位于非同源染色体上的非等位基因进行自由组合。
【详解】题意分析,现有红色斑点和红色纯色两个品系的昆虫杂交,F1均表现为红色斑点,F1自由交配,F2的表型及比例为红色斑点∶黑色斑点∶红色纯色=9∶6∶1,该比例为9∶3∶3∶1的变式,因而说明相关性状至少由两对等位基因控制,若相关基因用AaBb表示,则F1的基因型为AaBb,亲本的基因型为AABB和aabb,则F2中黑色斑点的基因型为Aabb、AAbb、aaBB和aaBb,
若一对黑色斑点个体的基因型为Aabb、aaBb,则杂交后代的表型及比例为红色斑点(AaBb)∶黑色斑点(Aabb、aaBb)∶红色纯色(aabb)=1∶2∶1;
若一对黑色斑点个体的基因型为Aabb和Aabb或(aaBb、aaBb),则杂交后代的表型及比例为黑色斑点(1AAbb、2Aabb)∶红色纯色(aabb)=3∶1;
若一对黑色斑点个体的基因型为AAbb、aaBB,则杂交后代的基因型为AaBb,均为红色斑点;
若一对黑色斑点个体的基因型为Aabb、AAbb,则杂交后代的基因型为AAbb和Aabb,均为黑色斑点;
若一对黑色斑点个体的基因型为Aabb、aaBB,则杂交后代的基因型为AaBb和aaBb,二者比例均等,表现为红色斑点∶黑色斑点=1∶1,即无论哪种交配方式均不会出现红色斑点∶黑色斑点∶红色纯色=2∶6∶1,BCD正确。
故选BCD
12. 果蝇的精子竞争是指雌蝇与多只雄蝇交配后,来自不同雄蝇的精子为争夺对卵子的受精权而展开的竞争行为。假设理论上,雄蝇以第二次序与雌蝇交配所产幼虫占所有幼虫的3/4。已知红色复眼对棕色复眼为显性,基因位于常染色体上,但隐性基因纯合幼虫发育时一半致死。现有一只杂合红色复眼雌蝇先与杂合红色复眼雄蝇杂交,再与棕色复眼雄蝇杂交,产生子代成蝇中红色复眼所占比例为( )
A. 18/25B. 7/16C. 9/16D. 5/7
【答案】A
【解析】
【分析】基因分离定律的实质:在杂合子的细胞中,位于一对同源染色体上的等位基因,具有一定的独立性;生物体在进行减数分裂形成配子时,等位基因会随着同源染色体的分开而分离,分别进入到两个配子中,独立地随配子遗传给后代。
【详解】根据题干,雄蝇以第二次序与雌蝇交配所产幼虫占所有幼虫的3/4,这意味着第一次序交配所产幼虫占所有幼虫的1/4。仅考虑精子竞争问题,可认为杂交组合为1/4Aa×Aa,3/4Aa×aa,产生的子代幼虫中A_=1/4×3/4+3/4×1/2=9/16,aa=1/4×1/4+3/4×1/2=7/16,即A_:aa=9:7。但隐性基因纯合幼虫在发育过程中一半致死,故A_:aa=18:7,因此产生子代成蝇中红色复眼所占的比例为A_=18/25,A正确,BCD错误。
故选A。
二、多项选择题(本题共4小题,每小题4分,共16分。每小题给出的4个选项中,有二个或二个以上选项符合题目要求,全部选对的得4分,选对但不全的得2分,有选错的得0分。)
13. 图1是某种生物(2n=4)进行细胞分裂的图像,图2是该生物体内不同时期a、b、c三种物质的含量变化。下列叙述错误的有数量( )
A. 图1是以精巢作为观察对象所观察到的细胞
B. 图1中A、B细胞的染色数、DNA数均不同
C. 图2中a、b、c分别代表染色体、DNA和染色单体
D. 图1中B细胞所处的时期可对应图2中的Ⅱ
【答案】ABC
【解析】
【分析】1、分析图1:A细胞着丝粒分裂,染色体移向细胞两极,且含同源染色体,所以处于有丝分裂后期;B细胞同源染色体分离,处于减数第一次分裂后期,且细胞质不均等分裂,该动物为雌性;C细胞着丝粒分裂,染色体移向细胞两极,且不含同源染色体,所以处于减数第二次分裂后期;
2、分析图2:a是染色体、b是染色单体、c是核DNA。Ⅰ表示正常体细胞未进行DNA复制或减数第二次分裂后期;Ⅱ中染色体数、染色单体数和核DNA分子数之比为1:2:2,可能是有丝分裂前期、中期或减数第一次分裂过程;Ⅲ中染色体数、染色单体数和DNA分子数之比为1:2:2,但数目均只有Ⅱ中的一半,可能是减数第二次分裂前期和中期;Ⅳ中染色体数、染色单体数和DNA分子数之比为1:0:1,没有染色单体,且数目是正常体细胞的一半,可能处于减数第二次分裂末期。
【详解】A、图1中B细胞处于减数第一次分裂后期,且细胞质不均等分裂,可能是以卵巢作为观察对象所观察到的细胞,A错误;
B、图1中A细胞含有8条染色体,8个DNA分子;B细胞含有4条染色体,8个DNA分子,B错误;
C、图2中,b柱可以等于0,由于染色单体在DNA复制之前及着丝粒分裂之后是不存在的,因此b柱可代表染色单体数量变化;由Ⅱ可知,a柱数量可以是c柱的一半,结合每条染色体上可能由2条DNA考虑,a柱为染色体数量变化,c柱为DNA数量变化,即a、b、c分别代表染色体、染色单体、DNA,C错误;
D、图1中B细胞处于减数第一次分裂后期,图2Ⅱ中染色体数、染色单体数和核DNA分子数之比为1:2:2,可能是有丝分裂前期、中期或减数第一次分裂过程,即图1中B细胞可对应图2中的Ⅱ,D正确。
故ABC
14. K综合征患者的性染色体组成是XXY。某K综合征患者的基因型是 AaXBXbY,其父母的基因型分别是AaXBY、AAXBXb。不考虑基因突变,下列对该患者患病原因的分析,合理的是( )
A. AB. BC. CD. D
【答案】A
【解析】
【分析】配子的形成必须经过减数分裂,如果异常配子中有等位基因,则是减数第一次分裂后期发生异常,同源染色体未分离,位于同源染色体上的等位基因也未分离;如果异常配子中有相同基因,则是减数第二次分裂后期发生异常,染色单体分离后未移向细胞两极,而是移向细胞一极。
【详解】A、若亲本产生aXBY异常配子,要产生aXBY这种异常配子,X与Y为同源染色体,可能是AaXBY在减数分裂 Ⅰ 后期,同源染色体没有正常分离,A正确;
B、若亲本产生aXbY异常配子,亲本基因型为AaXBY,不考虑基因突变,不会产生Xb,所以不可能产生这样的异常配子,B错误;
C、若亲本产生AXBXb异常配子,要产生AXBXb这种异常配子,基因B所在的X染色体与基因b所在的染色体为同源染色体,可能是AAXBXb在减数分裂 Ⅰ 后期,同源染色体没有正常分离,C错误;
D、若亲本产生AXbXb异常配子,某K综合征患者的基因型是AaXBXbY,则不符合题意,D错误。
故选A。
15. 烟草的自交不亲和性是由位于一对同源染色体上的复等位基因(、…)控制的,当花粉的基因S与母本的两个基因S中任意一个相同时,花粉萌发受到抑制,不能完成受精。下列叙述正确的是( )
A. 自然状态下烟草相互杂交,子代都是杂合子
B. 只考虑复等位基因,烟草的基因型有210种
C. 两种自交不亲和的植株杂交可省略去雄的操作
D. 任意两烟草杂交,子代基因型与父本和母本均不相同
【答案】ACD
【解析】
【分析】根据题意和图示分析可知:同源染色体上的等位基因(S1、S2…S15),说明基因突变是不定向的。当花粉的基因与母本有相同的S基因时,该花粉的精子就不能完成受精作用,说明后代没有该基因的纯合个体。
【详解】A、当花粉的基因S与母本的两个基因S中任意一个相同时,花粉萌发受到抑制,不能完成受精,因此自然状态下烟草相互杂交,子代都是杂合子,A正确;
B、只考虑复等位基因,由于自交不亲和,烟草的基因型有15×14÷2=105种,B错误;
C、自交不亲和的植株做亲本,不能接受自己的花粉,不能发生自交,只能发生杂交,可以省略杂交过程的去雄操作,C正确;
D、当花粉的基因S与母本的两个基因S中任意一个相同时,花粉萌发受到抑制,因此可知任意两烟草杂交,子代基因型与父本和母本均不相同,D正确。
故选ACD。
16. 番茄的红果色(R)对黄果色(r)为显性。以下关于一株结红果的番茄是纯合子还是杂合子的叙述,错误的是( )
A. 可通过与红果纯合子杂交来鉴定
B. 不能通过该红果自交来鉴定
C 可通过与黄果纯合子杂交来鉴定
D. 不能通过与红果杂合子杂交来鉴定
【答案】ABD
【解析】
【分析】常用的鉴别方法:(1)鉴别一只动物是否为纯合子,可用测交法;(2)鉴别一棵植物是否为纯合子,可用测交法和自交法,其中自交法最简便;(3)鉴别一对相对性状的显性和隐性,可用杂交法和自交法(只能用于植物);(4)提高优良品种的纯度,常用自交法;(5)检验杂种F1的基因型采用测交法。
【详解】A、红果纯合子的基因型为RR,与未知基因型的红果番茄杂交。若该红果番茄为纯合子(RR),则杂交后代基因型均为RR,全表现为红果;若该红果番茄为杂合子(Rr),杂交后代基因型为RR和Rr,也全表现为红果。所以无法通过与红果纯合子杂交来鉴定该红果番茄是纯合子还是杂合子,A错误;
B、若该红果番茄为纯合子(RR),自交后代基因型均为RR,全是红果;若该红果番茄为杂合子(Rr),自交后代基因型及比例为RR∶Rr∶rr = 1∶2∶1,表现型及比例为红果∶黄果 = 3∶1。所以可以通过该红果自交来鉴定,B错误;
C、黄果纯合子的基因型为rr,与未知基因型的红果番茄杂交。若该红果番茄为纯合子(RR),杂交后代基因型均为Rr,全表现为红果;若该红果番茄为杂合子(Rr),杂交后代基因型为Rr和rr,表现型为红果和黄果。所以可通过与黄果纯合子杂交来鉴定,C正确;
D、红果杂合子的基因型为Rr,与未知基因型的红果番茄杂交。若该红果番茄为纯合子(RR),杂交后代基因型为RR和Rr,全表现为红果;若该红果番茄为杂合子(Rr),杂交后代基因型及比例为RR∶Rr∶rr = 1∶2∶1,表现型及比例为红果∶黄果 = 3∶1。所以可以通过与红果杂合子杂交来鉴定,D错误。
故选ABD。
三、非选择题(本小题共5小题,共60分)
17. 中国电影《哪吒之魔童闹海》荣登全球动画电影榜首。在刚刚过去的中国春节档,此部影片向世界展示了中国文化创新表达的非凡魅力。请回答以下问题。
(1)哪吒母亲殷夫人怀胎三年零六个月生才生出哪吒,在此期间,细胞经历了_______等过程。
(2)电影中,在激烈的打斗过程中使哪吒身体受损发生了细胞的________,却机缘巧合重新长出了三头六臂。此过程称之为细胞的________。其本质是因为发生了________。
(3)有些激烈的细胞________可能诱导细胞凋亡。请以举例的方式说出细胞凋亡的意义_______。
【答案】(1)细胞分裂、分化、衰老
(2) ①. 坏死 ②. 增殖、分化 ③. 基因的选择性表达
(3) ①. 自噬 ②. 例如在蝌蚪变成青蛙时,它那长长尾部的退化是一种细胞凋亡的机制,有助于青蛙形态结构的完善;当细胞的DNA等结构发生损伤,为了避免对其他细胞造成毒害,它们会选择启动凋亡机制,以维持内环境稳定 。
【解析】
【分析】细胞凋亡是细胞的编程性死亡,细胞的自然更新、被病原体感染细胞的清除是通过细胞凋亡完成的;细胞凋亡对于多细胞生物体完成正常发育,维持内环境相对稳定,以及抵御各种外界因素的干扰都起着非常关键的作用。
【小问1详解】
胎儿发育过程中,细胞会进行一系列活动。细胞增殖使得细胞数量增多,是胚胎生长发育的基础;细胞分化能使细胞形成不同类型,进而构成各种组织和器官,以实现不同功能。所以在夫人怀胎期间,细胞经历了细胞增殖和细胞分化等过程。
【小问2详解】
在激烈打斗中身体受损,意味着细胞的正常结构和功能遭到破坏,即发生了细胞坏死。 重新长出三头六臂,这是细胞在受到刺激等情况下,发生了形态、结构和功能上的改变,属于细胞的分化现象。细胞分化的本质是基因的选择性表达,即不同细胞中遗传信息的执行情况不同,从而使细胞呈现出不同的形态、结构和功能。
【小问3详解】
通过细胞自噬可以清除受损或衰老的细胞器以及感染的微生物和毒素,从而维持细胞内部环境的稳定,激烈的细胞自噬可能诱导细胞凋亡。比如强烈的紫外线照射等外界因素作用于细胞,可能引发细胞凋亡。细胞凋亡的意义有很多,以蝌蚪发育为例,在蝌蚪发育成青蛙的过程中,尾部细胞发生凋亡,使得尾部逐渐消失,这有助于生物体正常的生长发育;当细胞的DNA等结构发生损伤,为了避免对其他细胞造成毒害,它们会选择启动凋亡机制,以维持内环境稳定 。
18. 如图是患有甲(由等位基因A、a控制,为常染色体遗传病)、乙(由等位基因B、b控制)两种单基因遗传病的家族系谱图,已知Ⅰ2不携带乙病的致病基因。请回答下列相关问题:
(1)图中①表示_____;等位基因A、a和B、b的遗传符合________定律,理由是_____。
(2)Ⅲ1的基因型为________。Ⅱ1和Ⅱ2再生育一个患甲、乙两病男孩的概率是______。
(3)若Ⅲ4与一位表现正常的女性(父亲患乙病,母亲患甲病)婚配,为了提高生育一个正常孩子的概率,他们向医生进行咨询,医生建议他们生育________(填“男孩”或“女孩”)。
【答案】(1) ①. 患甲病男性 ②. 基因的自由组合 ③. 两对等位基因分别位于两对同源染色体上
(2) ①. aaXbY ②. 1/8
(3)女孩
【解析】
【分析】1、人类遗传病的判定方法口诀:无中生有为隐性,有中生无为显性;隐性看女病,女病男正非伴性;显性看男病,男病女正非伴性。第一步:确定致病基因的显隐性:可根据(1)双亲正常子代有病为隐性遗传(即无中生有为隐性);(2)双亲有病子代出现正常为显性遗传(即有中生无为显性)来判断。第二步:确定致病基因在常染色体还是性染色体上。在隐性遗传中,父亲正常女儿患病或母亲患病儿子正常,为常染色体上隐性遗传;在显性遗传中,父亲患病女儿正常或母亲正常儿子患病,为常染色体显性遗传;
2、基因分离定律的实质是位于同源染色体上的等位基因随着同源染色体的分开而分离。基因自由组合定律的实质是位于非同源染色体上的非等位基因的自由组合。基因分离定律是基因自由组合定律的基础。
【小问1详解】
由系谱图中Ⅰ1、Ⅰ2正常,Ⅱ2、Ⅱ5都患病且所患疾病不同,可知甲、乙病都是隐性遗传病,再由Ⅰ2不携带乙病的致病基因,可知乙病为伴X染色体隐性遗传病。图中Ⅱ3、Ⅱ4正常,其子代Ⅲ3是女性患者,可知该病为常染色体隐性遗传病,根据题干信息,该病为甲病。则①表示患甲病男,②表示患甲病女,③表示患乙病男。等位基因A、a和B、b分别位于两对同源染色体上,因此二者的遗传遵循基因的自由组合定律。
【小问2详解】
Ⅲ1患两种病,其基因型为aaXbY。Ⅱ1、Ⅱ2的基因型分别为AaXBXb、aaXBY,二者再生育一个患两病男孩的概率为1/2×1/4=1/8;
【小问3详解】
Ⅲ3关于甲病的基因型为aa,则Ⅱ3、Ⅱ4关于甲病的基因型都为Aa,Ⅲ4的基因型为1/3AA或2/3Aa,Ⅲ4关于乙病的基因型为XBY。正常女性母亲患甲病,则该女性关于甲病的基因型为Aa,父亲患乙病,则关于乙病的基因型为XBXb。分析Ⅲ4和正常女性的基因型,关于甲病后代男女患病概率相同;关于乙病,后代女儿不患病,男孩可能患病,因此医生建议他们生育女孩。
19. 家蚕是蛾的幼虫(ZW型性别决定,2n=56),其体表有斑纹和无斑纹由等位基因A、a控制;正常体壁和透明体壁由B、b控制。一只无斑纹正常体壁雄蚕和一只有斑纹透明体壁雌蚕杂交,F1全为无斑纹正常体壁,取F1雌雄蚕随机杂交,F2如下表(不考虑基因突变和基因位于性染色体同源区段的情况)。请回答下列问题:
(1)正常情况下雌蚕产生的配子中染色体组成为_____________。若对家蚕基因组进行研究,需对_____________条染色体上DNA的碱基序列进行测定。
(2)基因A/a、B/b分别位于_____________、_____________(填“常染色体”“Z染色体”“W染色体”)上,两亲本的基因型分别为_____________。
(3)F1中所有无斑纹正常体壁雄蚕产生的配子中,同时含A和b基因的占_____________。
(4)雄蚕食桑少,蚕丝质量高。如果想通过家蚕的体表特征将雌雄蚕分开饲养,请完成实验方案:
①选择的亲本(写出表型和基因型)为:_____________。
②选择子代中表型为_____________的雄蚕饲养。
【答案】(1) ①. 27条常染色体和1条Z染色体组成,或27条常染色体和1条W染色体组成 ②. 29
(2) ①. Z染色体 ②. 常染色体 ③. BBZAZA 、bbZaW
(3)1/4 (4) ①. 有斑纹雄蚕ZaZa、无斑纹雌蚕ZAW ②. 无斑纹
【解析】
【分析】基因的自由组合定律的实质是:位于非同源染色体上的非等位基因的分离或组合是互不干扰的;在减数分裂过程中,同源染色体上的等位基因彼此分离的同时非同源染色体上的非等位基因自由组合。
【小问1详解】
家蚕的性别决定方式是ZW型,雌蚕的性染色体为ZW,雄蚕的性染色体为ZZ,因此雌蚕产生的配子中染色体组由27条常染色体和1条Z染色体组成,或27条常染色体和1条W染色体组成;ZW染色体是一对同源染色体,但是形态不完全相同,故若对家蚕基因组进行研究,需对29条染色体(27条常染色体+Z+Y)上DNA的碱基序列进行测定。
【小问2详解】
由F2可知,雄蚕中只出现无斑纹,而雌蚕中出现有斑纹和无斑纹,说明控制体表是否有斑纹的基因A、a位于Z染色体上,雄蚕中正常体壁:透明体壁=3:1,雌蚕中正常体壁:透明体壁=3:1,说明控制体壁的B、b与性别无关,基因位于常染色体上。
由F2可知,雌雄个体中正常体壁:透明体壁=3:1,雄性中只含有无斑纹个体,雌雄中有斑纹:无斑纹=1:1,说明F1基因型为BbZAW×BbZAZa,根据F1个体基因型和亲本的表现型(无斑纹正常体壁雄蚕和有斑纹透明体壁雌蚕)推出亲本基因型为BBZAZA 、bbZaW。
【小问3详解】
F1的基因型为BbZAW×BbZAZa,F1雄蚕产生4种配子的基因型及比例为BZA、bZA、BZa、bZa=1︰1︰1︰1;F1中所有无斑纹正常体壁雄蚕(BbZAZa)产生的配子中,同时含A和b基因的占1/4。
【小问4详解】
家蚕的性别决定方式是ZW型,后代要根据表型判定性别,则可用隐雄显雌杂交组合,故选择的亲本为有斑纹雄蚕ZaZa、无斑纹雌蚕ZAW。
子代性状ZAZa(无斑纹):ZaW(有斑纹)=1:1,选择子代中表型为无斑纹,即为雄蚕。
20. 下图表示基因型为AaBb的某哺乳动物细胞分裂的相关图像。甲表示该动物细胞分裂的不同时期染色体数目变化曲线,乙表示该动物形成生殖细胞的过程图解,丙表示乙过程中某细胞的染色体与基因的位置关系。请据图分析回答:
(1)哺乳动物的卵原细胞是在卵巢中产生的,其细胞分裂方式有______。卵原细胞形成卵细胞的过程中,染色体复制一次,而细胞分裂两次,结果是卵细胞中的染色体数只有卵原细胞中的一半,染色体数目减半发生在______。
(2)细胞内有一种粘连蛋白,主要集中在染色体的着丝粒位置。在细胞分裂过程中,细胞会产生水解酶将粘连蛋白分解,而其他蛋白质不受影响。粘连蛋白被水解发生在甲图的______时期(填序号)。
(3)基因分离定律和基因自由组合定律发生在图乙中______(填“①”、“②”或“③”)过程中,细胞Ⅳ的基因组成是______。(不考虑突变)
(4)TdR双阻断法可使细胞周期同步化。若G1、S、G2、M期依次为10h、7h、3h、1h,经一次阻断,S期细胞立刻被抑制,其余细胞最终停留在G1/S交界处;洗去TdR可恢复正常的细胞周期,若要使所有细胞均停留在G1/S交界处,第二次阻断应该在第一次洗去TdR之后______h到______h进行。
【答案】(1) ①. 有丝分裂和减数分裂 ②. 减数分裂I (2)③⑥
(3) ①. ① ②. aB
(4) ①. 7 ②. 14
【解析】
【分析】1、图甲中,A段染色体数目减半,表示减数分裂;B段染色体恢复,表示受精作用;C段表示有丝分裂。
2、乙图中,①表示初级卵母细胞,II表示次级卵母细胞,III表示第一极体,IV表示卵细胞,V表示第二极体。
3、图丙中,细胞中无同源染色体,并且染色体的着丝粒分裂,应处于件数分裂ⅡI后期细胞图,由于细胞质的分裂是均等的,因此可以确定该细胞为第一极体,可对应图乙中的细胞②。
【小问1详解】
卵原细胞是的分裂方式为有丝分裂和减数分裂。卵细胞中的染色体数只有卵原细胞中的一半,染色体数目减半发生在减数分裂I。
【小问2详解】
由题意,粘连蛋白被水解,发生着丝粒分裂,则在细胞分裂过程中,着丝粒的分裂对应图甲中的③⑥阶段。
【小问3详解】
基因分离定律和基因自由组合定律发生在减数第一次分裂后期,对应图乙中①过程中。图乙表示卵细胞的形成过程,图丙是减数第二次分裂后期的图像,细胞质均等分裂,对应于图丙中的细胞②第一极体的分裂;该生物的基因型为AaBb,由于细胞V的基因组成是 Ab,所以细胞IV的基因组成是aB。
【小问4详解】
根据题意分析,经第一次阻断,S期细胞立刻被抑制,则细胞至少停留在G1/S交界处,至多停留在S/G2交界处,前者通过7h达到后者,后者通过3+1+10=14h到达下一个周期的前者,因此若要使所有细胞均停留在G1/S交界处,第二次阻断应该在第一次洗去TdR之后7~14h进行。
21. 某种雌雄同株异花的植物,花色有白色、红色、紫色和紫红色四种已知花色由A/a和B/b两对基因控制,其控制色素合成的生化途径如下图所示。(备注:当B、b同时存在时,既能合成紫色素,又能合成红色素;当细胞中同时含有紫色素和红色素时花色为紫红色:不考虑交叉互换)请回答下列问题:
(1)基因型AaBb植株的花色是________。
(2)若AaBb植株的自交后代的表型及比例为________,则两对基因遵循自由组合定律,请在答题卡“基因位置关系1”的图示中标出B、b基因的位置(在图中标出)________。
(3)若AaBb植株的自交后代(F1)中有一半是紫红花植株,说明A、a和B、t在染色体上的位置关系还有两种类型。请依据F1的表型及其比例进行分析,并在答题卡“基因位置关系2”和“基因位置关系3”的图示中标出B、b基因的位置(在图中标出)________。
若F1的表型及其比例为紫花:紫红花:白花=1:2:1,则为基因位置关系2;若F1的表型及其比例为________,则为基因位置关系3。
【答案】(1)紫红色 (2) ①. 紫红花∶紫花∶红花∶白花=6∶3∶3∶4 ②.
(3) ①. ②. 红花∶紫红花∶白花=1∶2∶1
【解析】
【分析】由题意可知,该植物花的颜色由2对等位基因控制,且2对等位基因位于非同源染色体上,因此遵循自由组合定律;根据细胞代谢途径可知,红花的基因型为A_bb,紫花的基因型为A_BB,紫红花为A_Bb,aaB_、aabb开白花。
【小问1详解】
基因型AaBb植株既能合成紫色素又能合成红色素,故花色是紫红色。
【小问2详解】
根据细胞代谢途径可知,红花的基因型为A_bb,紫花的基因型为A_BB,紫红花为A-Bb,aaB_、aabb开白花,因此若AaBb植株的自交后代(F1)的表型及比例为紫红花∶紫花∶红花∶白花=6∶3∶3∶4,是9∶3∶3∶1的变式,符合基因自由组合定律,即该植物花的颜色由2对等位基因控制,且2对等位基因位于非同源染色体上,B、b基因的位置如图
。
【小问3详解】
若AaBb植株的自交后代(F1)中有一半是紫红花植株,说明两对基因连锁遗传,则A、a和B、b在染色体上的位置关系有两种类型,如图所示 。
若F1的表现型及其比例为紫花AABB:紫红花AaBb:白花aabb=1:2:1,则对应基因位置关系2,即A与B连锁,a与b连锁,其中白花植株的基因型为aabb,紫花植株的基因型为AABB。
若A与b连锁,a与B连锁,则其自交后代中红花AAbb:紫红花AaBb:白花aaBB=1:2:1,对应基因位置关系3。
毛色
红毛
棕毛
白毛
基因组成
A_B_
A_bb、aaB_
aabb
选项
亲本的异常配子
异常配子的形成时期
A
aXBY
减数分裂Ⅰ后期
B
aXbY
减数分裂Ⅰ后期
C
AXBXb
减数分裂Ⅱ后期
D
AXbXb
减数分裂Ⅱ后期
雄蚕
雌蚕
无斑纹正常体壁:无斑纹透明体壁=3:1
有斑纹正常体壁:有斑纹透明体壁:无斑纹正常体壁:无斑纹透明体壁=3:1:3:1
毛色
红毛
棕毛
白毛
基因组成
A_B_
A_bb、aaB_
aabb
选项
亲本的异常配子
异常配子的形成时期
A
aXBY
减数分裂Ⅰ后期
B
aXbY
减数分裂Ⅰ后期
C
AXBXb
减数分裂Ⅱ后期
D
AXbXb
减数分裂Ⅱ后期
雄蚕
雌蚕
无斑纹正常体壁:无斑纹透明体壁=3:1
有斑纹正常体壁:有斑纹透明体壁:无斑纹正常体壁:无斑纹透明体壁=3:1:3:1
相关试卷
这是一份【生物】江西省景德镇市2023-2024学年高一下学期4月期中试题(解析版),共16页。试卷主要包含了单项选择题,多项选择题,非选择题等内容,欢迎下载使用。
这是一份江西省景德镇市2024-2025学年高一下学期4月期中生物试题(解析版),共20页。试卷主要包含了单项选择题,多项选择题,非选择题等内容,欢迎下载使用。
这是一份2024-2025学年江西省景德镇市高二(上)11月期中生物试卷(解析版),共21页。试卷主要包含了单选题,非选择题等内容,欢迎下载使用。
相关试卷 更多
- 1.电子资料成功下载后不支持退换,如发现资料有内容错误问题请联系客服,如若属实,我们会补偿您的损失
- 2.压缩包下载后请先用软件解压,再使用对应软件打开;软件版本较低时请及时更新
- 3.资料下载成功后可在60天以内免费重复下载
免费领取教师福利

