搜索
      上传资料 赚现金

      [精] 2025年高考押题预测卷:化学(江苏卷01)(解析版)

      • 2.33 MB
      • 2025-05-13 15:44:04
      • 237
      • 1
      • 为梦奔跑
      加入资料篮
      立即下载
      2025年高考押题预测卷:化学(江苏卷01)(解析版)第1页
      高清全屏预览
      1/12
      2025年高考押题预测卷:化学(江苏卷01)(解析版)第2页
      高清全屏预览
      2/12
      2025年高考押题预测卷:化学(江苏卷01)(解析版)第3页
      高清全屏预览
      3/12
      还剩9页未读, 继续阅读

      2025年高考押题预测卷:化学(江苏卷01)(解析版)

      展开

      这是一份2025年高考押题预测卷:化学(江苏卷01)(解析版),共12页。试卷主要包含了下列化学反应的表示正确的是,已知等内容,欢迎下载使用。
      (考试时间:75分钟 试卷满分:100分)
      注意事项:
      1.答卷前,考生务必将自己的姓名、准考证号等填写在答题卡和试卷指定位置上。
      2.回答选择题时,选出每小题答案后,用铅笔把答题卡上对应题目的答案标号涂黑。如需改动,用橡皮擦干净后,再选涂其他答案标号。回答非选择题时,将答案写在答题卡上。写在本试卷上无效。
      3.考试结束后,将本试卷和答题卡一并交回。
      可能用到的相对原子质量:H-1 N-14 O-16 S-32 Fe-56 V-51
      第Ⅰ卷(选择题 共39分)
      一、选择题:本题共13小题,每小题3分,共39分。每小题只有一个选项符合题目要求。
      1.2025年,AI在材料化学等领域取得了多项重要的研究成果。下列材料属于无机非金属材料的是( )
      A.陶瓷花瓶 B.纸质作业本 C.蚕丝领带 D.高强度铝合金
      【答案】A
      【解析】陶瓷是属于无机非金属材料,纸张和蚕丝属于有机高分子材料;铝合金属于金属材料。
      2.有的自来水厂除了在自来水中通入氯气之外,还会通入适量氨气,以延长消毒时间,氨气与次氯酸发生如下反应:NH3+HClONH2Cl+H2O。下列说法正确的是( )
      A.HClO的结构式为H—Cl—O B.NH3和H2O都能作配合物的配体
      C.NH3和H2O的VSEPR模型不同 D.NH2Cl中既含离子键又含共价键
      【答案】B
      【解析】HClO的结构式为Cl—O—H,A错误;NH3和H2O的中心原子都有孤对电子,可以作配合物的配体,B正确;NH3和H2O的中心原子的价电子对数都是4,VSEPR模型都是四面体,C错误;NH2Cl是共价化合物,其中没有离子键,D错误。
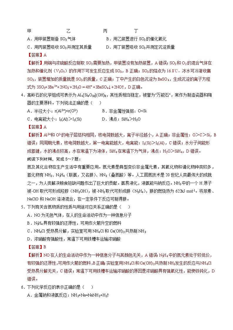
      3.SO2催化氧化生成SO3的过程是无机基础化工的重要催化过程。某化学兴趣小组利用如图装置模拟工业上SO2的催化氧化过程,并测定此条件下SO2的转化率。已知:SO3的熔点为16.8℃,下列装置能达到实验目的的是( )

      甲 乙 丙 丁
      A.用甲装置制备SO2气体 B.用乙装置进行SO2的催化氧化
      C.用丙装置吸收SO3并测定其质量 D.用丁装置吸收SO2并测定沉淀质量
      【答案】A
      【解析】用铜与浓硫酸反应制取SO2需要加热,甲装置没有加热装置,A错误;SO2和O2的混合气体在加热和催化剂(V2O5)的作用下可发生反应生成SO3,B正确;SO3的熔点为16.8℃,冰水可冷凝收集SO3,装置增加的质量就是SO3的质量,C正确;丁中产生的白色沉淀为BaSO4,生成沉淀的离子方程式为3SO2+3Ba2++2NO3-+2H2O = 4H+ +3BaSO4↓ +2NO↑,D正确。
      4.高岭石的化学组成可表示为Al4[Si4O10](OH)8,其性质相当稳定,被誉为"万能石",常作为制造瓷器和陶器的主要原料。下列说法正确的是( )
      A.半径大小:r(Al3+)VO2+ N2H4的还原性强于HCl
      (2)VO2++Fe2++2H+=VO2++Fe3++H2O 28.69%(3分)
      (3)VO2 2∶1 (除标注的以外,其余每空2分)
      【解析】(1)“还原”步骤中生成VOCl2的同时还生成的一种无色无污染气体是N2,由元素守恒可知还有H2O生成,则反应的方程式为2V2O5+N2H4+8HCl=4VOCl2+N2↑+6H2O。氧化还原反应中,还原剂的还原性大于还原产生的还原性,则还原性:SO32->Cl->VO2+。V2O5能与HCl反应生成VOCl2和Cl2,同时加入N2H4和HCl,反应中不生成Cl2,说明N2H4的还原性强于HCl,N2H4会优先与V2O5反应。
      (2)(NH4)2Fe(SO4)2溶液显酸性,滴定过程中,Fe2+将VO2+还原为VO2+,反应的离子方程式为VO2++Fe2++2H+=VO2++Fe3++H2O;由题给数据可知,第三次实验的误差较大,应舍去,则消耗(NH4)2Fe(SO4)2溶液的平均体积为=22.50mL,样品中钒元素的质量分数为×100%≈28.69%。
      (3)该晶胞中,V原子位于立方体的顶点和体心,数目为=2;O原子位于上下面上和体内,数目为=4,二者原子数日之比为1∶2,该氧化物化学式为VO2;体心V原子的配位数为6,O原子配位数为3,所以V原子的配位数与O的配位数之比为2∶1。
      15.(15分)化合物H是一种类生物碱,具有抗炎、抗肿瘤、抗病原微生物等生物活性,它的一种合成路线如下:
      (1)G中官能团的名称为 ,其分子中碳原子的杂化类型为 。
      (2)反应①②④⑤中,属于加成反应的是 (填序号)。
      (3)反应③中有和E互为同分异构体的副产物生成,该副产物的结构简式为 。
      (4)G的一种同分异构体同时满足下列条件,写出该同分异构体的结构简式: 。
      ①属于芳香族化合物,且能发生银镜反应;
      ②酸性条件下水解得到三种分子在1H核磁共振谱中都有两组峰。
      (5)写出以CH3COOH和为原料制备的合成路线流程图(无机试剂和有机溶剂任用,合成路线流程图示例见题干): 。
      【答案】(15分)(1)羧基、酯基(2分) sp2、sp3(2分) (2)④(2分)
      (3)(2分) (4)(3分)
      (5)CH3COOHCH3COCl
      (4分)
      【解析】由反应条件和反应前后有机物的结构简式可知,A发生取代反应得到B,B和C发生取代反应得到D,D反应生成E和水,E发生加成反应生成F,F和G发生取代反应得到H。
      (1)G分子中的官能团是羧基和酯基,该分子中甲基上饱和碳原子的杂化类型为sp3,苯环上、羧基和酯基上碳原子的杂化类型为sp2,因此碳原子的杂化轨道类型为sp3、sp2。
      (2)根据上述分析,可知反应①②⑤是取代反应,反应④是加成反应。
      (3)D→E中有和E互为同分异构体的副产物生成,E是断裂苯环支链下面碳氢键形成的,反应中也有可能是断苯环支链上面的碳氢键形成副产物,据此可写出副产物的结构简式。
      (4)G的一种同分异构体同时满足条件:①属于芳香族化合物,能发生银镜反应,则其分子中含有苯环和醛基;②碱性条件下水解,酸化后得到三种分子中都有2种不同化学环境的氢,说明含有两个酯基且是甲酸酚酯和乙酸酚酯,两个取代基在苯环上是对位,据此可写出该同分异构体的结构简式。
      (5)乙酸和SOCl2在加热条件下反应生成CH3COCl,CH3COCl和在Et3N、CH2Cl2、0℃作用下反应生成,在POCl3、甲苯、加热条件下反应生成,在NaBH4、CH3OH、0℃作用下反应生成,据此可确定合成路线。
      16.(15分)锗是一种重要的半导体材料,同时在航空航天测控、化学催化剂、生物医学等领域都有广泛而重要的应用。实验室模拟生产锗的实验过程如图所示:
      回答下列问题:
      (1)在实验室中,若焙烧锗石矿,应将样品放在 中灼烧。产生的气体可以用下列 方式处理(填标号)。
      a.NaOH溶液 b.酸性KMnO4溶液
      c.苯和水的分层液 d.碱石灰
      (2)步骤2:将烧渣放入三颈烧瓶中,分批加入浓盐酸并搅拌,控制温度为40℃反应30分钟。用浓盐酸而不用稀盐酸处理GeO2粗品的原因是 。
      (3)写出“步骤4”生成GeO2·nH2O反应的化学方程式: 。
      “步骤4”操作时保持较低温度有利于提高产率,其可能的原因是 。
      (4)GeO2粗品中常含有少量As2O3。另一种提纯GeO2的实验方法为:先将其转化为GeCl4,再在0℃下水解GeCl4得到高纯GeO2。已知:
      ①GeO2与As2O3均为两性氧化物,部分晶型的GeO2难溶于盐酸;
      ②GeCl4常温下是液体,沸点为84℃,易与AsCl3共沸;
      ③AsCl3在pH为0.4~0.6时有还原性。
      现有已知As含量的粗品GeO2,补充完整提纯的实验方案:向粗品中分批加入4ml·L-1 NaOH溶液,直至粗品完全溶解, ,过滤,洗涤2~3次,干燥。(实验中须使用的试剂:10 ml·L-1盐酸、氯酸钠固体、蒸馏水)
      【答案】(15分)(1)坩埚(1分) abd(3分)
      (2)加快反应速率,同时抑制生成的GeCl4水解(2分)
      (3)GeCl4+(n+2)H2O=GeO2·nH2O↓+4HCl(3分) 该水解反应为放热反应,温度较低时平衡常数较大,反应物平衡转化率更高(2分)
      (4)向溶液中加入10 ml·L-1盐酸至pH=0.5(0.4~0.6间的任意值均可)(1分);随后加入足量NaClO3固体充分反应(1分);在84℃蒸馏,将馏分冷却后(1分),与0℃的蒸馏水混合,充分搅拌直至无沉淀生成(1分)
      【解析】(1)实验室中焙烧固体应将样品放在坩埚中灼烧;锗石矿中含硫元素,焙烧产生的气体为SO2:SO2能够被NaOH溶液完全吸收,干燥管能够防止倒吸,a符合题意;SO2能被酸性KMnO4溶液完全吸收,双球管能够防止倒吸,b符合题意;虽然苯能够防止倒吸,但SO2不能被水完全吸收,c不合题意;SO2能够被碱石灰完全吸收,d符合题意。
      (2)盐酸的浓度越大,反应速率越大;GeCl4易水解,浓盐酸酸性强,能抑制其水解。
      (3)GeCl4水解类似于TiCl4水解,该水解反应为放热反应,温度较低时,反应正向进行程度大,反应的平衡常数较大,有利于提高产率。
      (4)由题意可知,提纯GeO2的实验方案为:向粗品中分批加入4ml·L-1 NaOH溶液,直至粗品完全溶解,向溶液中加入10 ml·L-1盐酸至pH在0.4~0.6范围内,将锗元素、砷元素转化为氯化物,随后加入足量NaClO3固体充分反应,将AsCl3氧化为AsCl5;控制温度为84℃进行蒸馏,将馏分冷却后,与0℃的蒸馏水混合,充分搅拌直至无沉淀生成,过滤,洗涤2~3次,干燥得到GeO2。
      17.(16分)天然气既是一种清洁能源,也是重要的化工原料,研究天然气的净化和利用具有重要意义。
      (1)天然气中含少量H2S和CO2,需用一定方法脱除。
      已知:H2S的Ka1=10-6.97,Ka2=10-12.9,H2CO3的Ka1=10-6.38,Ka2=10-10.25。
      ①用NaOH溶液脱H2S和CO2,脱除后的溶液中存在:S2-+H2OHS-+OH-、CO32-+H2OHCO3-+OH-。下列说法正确的是 。
      a.适当升高温度,溶液中c(OH-)增大
      b.加入少量水,溶液中离子总数增大
      c.通入少量HCl气体,增大
      ②用Na2CO3溶液脱H2S和CO2。将含H2S和CO2的天然气缓缓通入100mL 0.1ml·L-1 Na2CO3溶液中,脱除过程中H2S与Na2CO3发生反应的离子方程式是 。
      (2)甲烷与硫化氢重整制氢反应为CH4(g)+2H2S(g)CS2(g)+4H2(g),其过程中反应ⅰ、ⅱ及其相对能量变化示意图如图1所示。在恒压条件下,起始时按n(H2S):n(CH4)=2:1 (同时通入一定量的N2进行稀释,N2不参与反应)向某密闭容器中充入反应混合物,温度变化对平衡时反应混合物中CH4、H2S、CS2、H2的物质的量分数(ω)的影响如图2所示。

      图1 图2
      ①反应CH4(g)+2H2S(g)CS2(g)+4H2(g)的ΔH= 。
      ②研究发现,在800~870℃温度区间内,随温度升高,H2S在平衡时反应混合物中含量迅速下降,而CS2的含量几乎为0,其原因可能是 。
      ③研究发现,当温度大于900℃时,平衡混合物中非常接近4。则N点对应温度下,CH4的平衡转化率为 ;保持其他条件不变,若起始时不通入N2进行稀释,则CH4的平衡转化率会 (填“降低”“升高”或“无影响”)。
      (3)CH4和CO2在Zn/ZSM—5分子筛催化反应生成CH3COOH反应机理如图所示:
      ①催化剂载体表面存在O2-、Zn2+两种活性吸附位,·CH3被 (填“O2-”或“Zn2+”)活性吸附位吸附。
      ②从电负性和化学键角度分析,过程ii可描述为 。
      【答案】(16分)(1)①AB(2分) ②H2S+CO32-=HCO3-+HS-(2分)
      (2)①+234 kJ·ml-1(2分) ②反应ⅱ的活化能比反应ⅰ大,在较低温度下,反应ⅱ未发生或其他合理答案(2分) ③或33.3%(2分) 降低(2分)
      (3)①Zn2+(1分) ②由于电负性:O > C > H,·CH3中碳原子带部分负电荷,CO2中碳原子带部分正电荷,两分子间形成C-C σ键,同时CO2中断裂π键,生成CH3COO·(3分)
      【解析】(1)①水解反应是吸热反应,升高温度,S2-和CO32-的水解程度增大,溶液中c(OH-)增大,A正确;加入少量水,溶液被稀释,S2-和CO32-的水解程度增大,溶液中离子总数增大,B正确;通入少量HCl气体,c(H+)增大,溶液的碱性减弱,CO32-的水解平衡正向移动,减小,C错误。②Ka1(H2CO3)>Ka1(H2S)>Ka2(H2CO3)>Ka2(H2S),故Na2CO3溶液吸收足量H2S气体后生成NaHCO3和NaHS:H2S+CO32-=HCO3-+HS-。
      (2)①由盖斯定律可知,反应CH4(g)+2H2S(g)CS2(g)+4H2(g)的ΔH =(170+64) kJ·ml-1=+234 kJ·ml-1。②在800~870℃温度区间内,H2S含量下降,而CS2含量几乎为0,说明主要发生的是反应i,反应ii几乎未发生,原因可能为反应ⅱ的活化能比反应ⅰ大,在较低温度下,反应ⅱ未发生。③温度大于900℃时,平衡混合物中ω(H2)/ω(CS2) 非常接近4,说明主要发生CH4(g)+2H2S(g)CS2(g)+4H2(g),故N点主要发生该反应,同时N点H2S和H2的物质的量分数相等,假设初始投入的CH4为1 ml,H2S为2 ml,转化的CH4为x ml,可列出三段式:
      则2-2x=4x,x=1/3,故CH4转化率为1/3。
      若起始时不通入N2,由于容器恒压,则各反应气体分压同等程度增大,等效于对反应CH4(g) +2H2S(g)CS2(g)+4H2(g)加压,根据等效平衡原理,CH4的转化率将降低。
      (3)①由催化反应机理图可知,CH4被催化剂活性吸附位吸附后,C—H键断裂分解为H原子和·CH3,由于电负性:C > H,·CH3中碳原子带部分负电荷,被阳离子Zn2+活性吸附位吸附。②由于电负性:O > C > H,·CH3中碳原子带部分负电荷,CO2中碳原子带部分正电荷,两分子间形成C-C σ键,同时CO2中断裂π键,生成CH3COO·。
      选项
      实验操作和现象
      结论
      A
      向BaCl2溶液中通入SO2和气体X,产生白色沉淀
      X有强氧化性,白色沉淀一定为BaSO4
      B
      向丙烯醇(CH2=CHCH2OH)中加入酸性KMnO4溶液,KMnO4溶液褪色
      验证丙烯醇中是否含碳碳双键
      C
      向Na2SO3溶液中先滴加酚酞,再滴加BaCl2溶液至过量,溶液红色变浅至消失
      Na2SO3溶液SO32-
      水解使溶液呈碱性
      D
      在2 mL 0.01 ml·L-1Na2S溶液中先滴入几滴0.01 ml·L-1CuSO4溶液有黑色沉淀生成,再滴入0.01 ml·L-1ZnSO4溶液,又有白色沉淀生成
      Ksp(ZnS)

      相关试卷

      2025年高考押题预测卷:化学(江苏卷01)(解析版):

      这是一份2025年高考押题预测卷:化学(江苏卷01)(解析版),共12页。试卷主要包含了下列化学反应的表示正确的是,已知等内容,欢迎下载使用。

      2025年高考押题预测卷:化学(江苏卷01)(考试版):

      这是一份2025年高考押题预测卷:化学(江苏卷01)(考试版),共6页。试卷主要包含了下列化学反应的表示正确的是,已知等内容,欢迎下载使用。

      2024年高考押题预测卷—化学(江苏卷01)(解析版):

      这是一份2024年高考押题预测卷—化学(江苏卷01)(解析版),共14页。

      资料下载及使用帮助
      版权申诉
      • 1.电子资料成功下载后不支持退换,如发现资料有内容错误问题请联系客服,如若属实,我们会补偿您的损失
      • 2.压缩包下载后请先用软件解压,再使用对应软件打开;软件版本较低时请及时更新
      • 3.资料下载成功后可在60天以内免费重复下载
      版权申诉
      若您为此资料的原创作者,认为该资料内容侵犯了您的知识产权,请扫码添加我们的相关工作人员,我们尽可能的保护您的合法权益。
      入驻教习网,可获得资源免费推广曝光,还可获得多重现金奖励,申请 精品资源制作, 工作室入驻。
      版权申诉二维码
      欢迎来到教习网
      • 900万优选资源,让备课更轻松
      • 600万优选试题,支持自由组卷
      • 高质量可编辑,日均更新2000+
      • 百万教师选择,专业更值得信赖
      微信扫码注册
      手机号注册
      手机号码

      手机号格式错误

      手机验证码 获取验证码 获取验证码

      手机验证码已经成功发送,5分钟内有效

      设置密码

      6-20个字符,数字、字母或符号

      注册即视为同意教习网「注册协议」「隐私条款」
      QQ注册
      手机号注册
      微信注册

      注册成功

      返回
      顶部
      学业水平 高考一轮 高考二轮 高考真题 精选专题 初中月考 教师福利
      添加客服微信 获取1对1服务
      微信扫描添加客服
      Baidu
      map