若您为此资料的原创作者,认为该资料内容侵犯了您的知识产权,请扫码添加我们的相关工作人员,我们尽可能的保护您的合法权益。
1/5
2/5
还剩3页未读,
继续阅读
人教统编版选择性必修1 国家制度与社会治理中国古代政治体制的形成与发展教案
展开
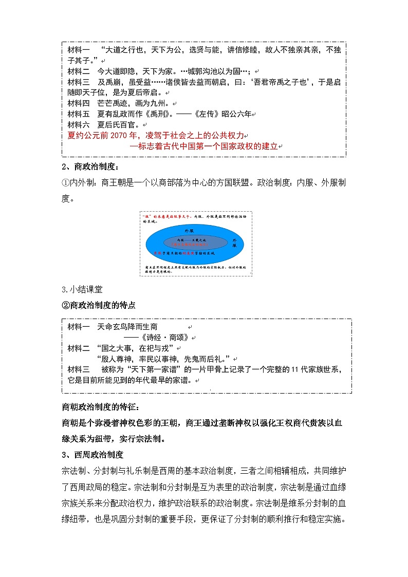
这是一份人教统编版选择性必修1 国家制度与社会治理中国古代政治体制的形成与发展教案,共5页。教案主要包含了课标要求,教学目标,教学重点,教学难点,教学过程,导入新课,讲授新课,课堂小结等内容,欢迎下载使用。
相关教案
人教统编版选择性必修1 国家制度与社会治理西方国家古代和近代政治制度的演变教学设计:
这是一份人教统编版选择性必修1 国家制度与社会治理西方国家古代和近代政治制度的演变教学设计,共7页。教案主要包含了课程标准,教学内容分析,学情分析,教学方法,教学过程设计,教学反思等内容,欢迎下载使用。
高中人教统编版中国古代政治体制的形成与发展教学设计及反思:
这是一份高中人教统编版中国古代政治体制的形成与发展教学设计及反思,共13页。教案主要包含了教学理念,教科书教学内容分析,学情分析,教学资源与教学方法,教学目标,教学重难点分析,教学设计思路,教学过程等内容,欢迎下载使用。
高中历史人教统编版(必修)中外历史纲要(下)文明的产生与早期发展教学设计及反思:
这是一份高中历史人教统编版(必修)中外历史纲要(下)文明的产生与早期发展教学设计及反思,共4页。教案主要包含了目标,过程等内容,欢迎下载使用。
相关教案 更多
资料下载及使用帮助
版权申诉
- 1.电子资料成功下载后不支持退换,如发现资料有内容错误问题请联系客服,如若属实,我们会补偿您的损失
- 2.压缩包下载后请先用软件解压,再使用对应软件打开;软件版本较低时请及时更新
- 3.资料下载成功后可在60天以内免费重复下载
版权申诉
免费领取教师福利

