高中历史人教统编版选择性必修1 国家制度与社会治理第1课 中国古代政治体制的形成与发展一课一练
展开清代学者王国维在《殷周制度论》中说:“周人制度之大异于商者,一曰立子立嫡之制,由是而生宗法及丧服之制,并由是而有封建子弟之制、君天子臣诸侯之制。”材料主要说明西周政治制度的显著特征是()
A. 通过血缘关系与地缘关系的结合来强化王权
B. 通过分封同姓诸侯来加强周王对地方的控制
C. 通过世袭制和嫡长子继承制以巩固奴隶主专政
D. 通过制定服饰规范等礼乐制度以维护贵族等级特权
商朝建立内外服制,商王直接控制内服王畿地区,王畿四周是外服。西周时期,天子控制镐京和洛邑附近的王畿地区,其他地方则分封给了贵族,在各地建立诸侯国。商与西周地方制度的主要区别是()
A. 王畿所在方位B. 诸侯权力范围C. 王位产生方式D. 封国面积大小
史家指出,中国历史上某一时期“有极关重要者四事”:一为中国版图之确立,二为中国民族之抟成,三为中国政治制度之创建,四为中国学术思想之奠定。这应是指
A. 春秋战国时期B. 秦汉时期C. 隋唐时期D. 明清时期
世界法律一般划分为五大法系:大陆法系,英美法系,阿拉伯法系,印度法系和中华法系。根据你对中国传统思想文化背景的了解,指出传统中华法系的特征是( )
A. 重私法和法典权威,明确立法与司法分工
B. 以礼入法,礼刑结合,国家确认家族法规
C. 以判例法为主要表现形式,宗教教规入法
D. 效法英美,中西结合,救亡图存色彩强烈
安史之乱后,唐代政治体制逐渐地由前期的三省六部制向后期的中书门下和使职差遣体制调整,直到宋神宗元封年间的官制改革才最后完成。这一调整的实质是()
A. 官职之间职权的转移B. 君主专制的不断加强
C. 监察体系的不断完善D. 行政机构的不断健全
有学者在研究中国早期国家时注意到:周“克殷践奄,灭国数十,而新建之国皆其功臣昆弟甥舅,本周之臣子;而鲁卫晋齐四国,又以王室至亲为东方大藩。”这表明( )
A. 官僚体制成为当时社会的主宰
B. 素养不同的人享有同等的国家管理权
C. 以分封制构架国家垂直管理地方形式
D. 国家制度受到宗族血缘关系的明显影响
雍正八年, 在皇帝寝宫旁设立了军机处, 便于对西北用兵; 乾隆时期, 军机处办理的事务越来越多, 职权也更大。“威命所寄, 不予内阁而于军机处, 盖隐然执政之府矣。”这表明军机处( )
A. 成为牵制相权的有力机构B. 权力与内阁并驾齐驱
C. 清政府高层权力争斗激烈D. 成为加强皇权的工具
从“政自天子出”到“政自诸侯出”,再到“天下之事无大小皆决于上”。这一系列的变化反映了
A. 战国时期中国政治的剧烈变化B. 封国制从产生到消亡的过程
C. 中央集权制诞生是历史的必然D. 从分封制到集权独断的变化
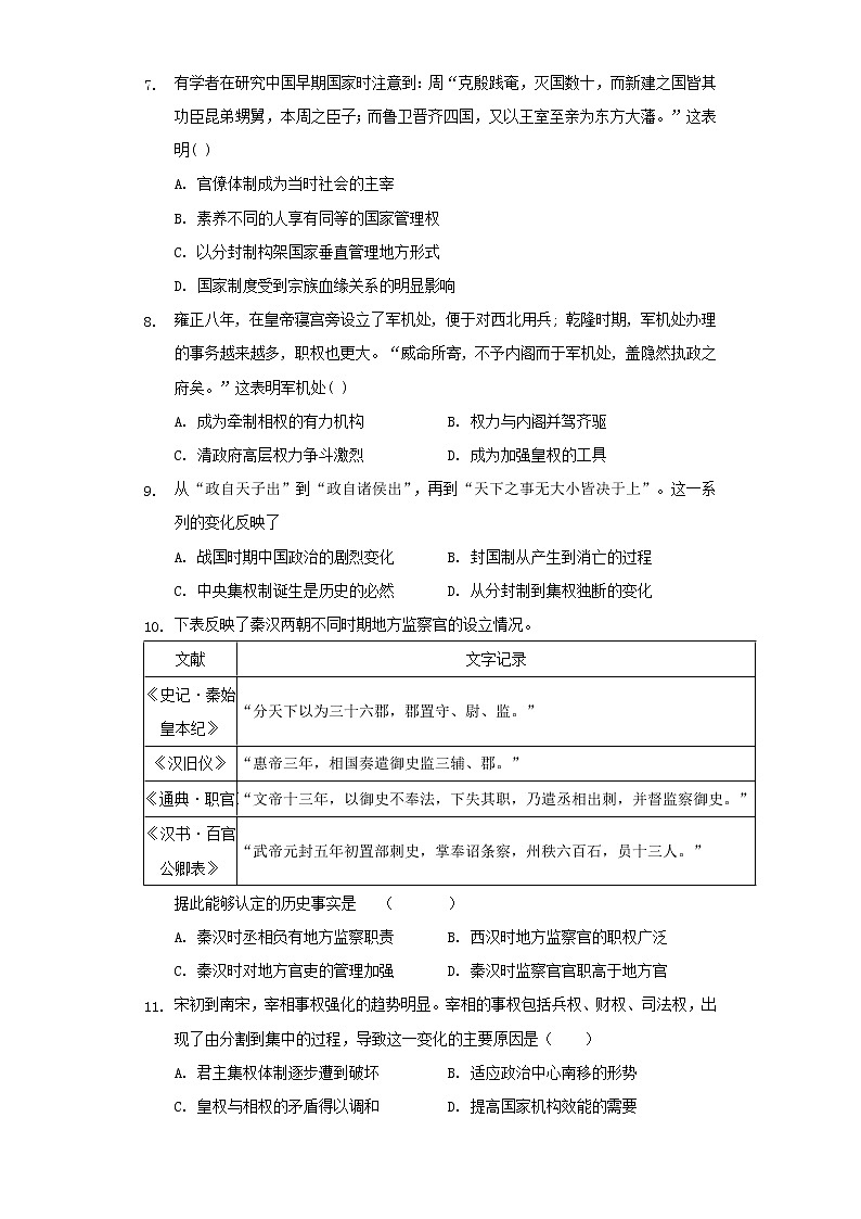
下表反映了秦汉两朝不同时期地方监察官的设立情况。
据此能够认定的历史事实是 ( )
A. 秦汉时丞相负有地方监察职责B. 西汉时地方监察官的职权广泛
C. 秦汉时对地方官吏的管理加强D. 秦汉时监察官官职高于地方官
宋初到南宋,宰相事权强化的趋势明显。宰相的事权包括兵权、财权、司法权,出现了由分割到集中的过程,导致这一变化的主要原因是( )
A. 君主集权体制逐步遭到破坏B. 适应政治中心南移的形势
C. 皇权与相权的矛盾得以调和D. 提高国家机构效能的需要
有学者在研究元朝历史时,引用了《元史·地理志一》中的材料:“岭北、辽阳与甘肃、四川、云南、湖广之边,唐所谓羁縻之州(边疆地区设置的由当地少数民族首领担任长官的州),往往在是,今皆赋役之,比于内地。”该学者引用这些材料主要是为了说明()
A. 元朝推行民族交融政策B. 元朝边疆经济得到发展
C. 元朝进行政治制度创新D. 元朝加强对边疆的管辖
北宋时期,文人参政热情高涨,“真、仁之世,范仲淹、欧阳修等诸贤以直言谠论倡于朝,于是中外缙绅知以名节相高,廉耻相尚,尽去五季之陋矣”。上自皇帝的所作所为,下到州县官的一举动,凡有越礼法者,皆有敢言之土极力弹劾。材料( )
A. 反映了重文思想B. 说明了北宋士大夫权力增大
C. 体现了皇权削弱D. 反映了宋朝士人的道德自觉
在周代分封制下,墓葬有严格的等级规定。考古显示,战国时期,秦国地区君王墓葬规模宏大,其余墓葬无明显等级差别;在经济发达的东方六国地区,君王、卿大夫、士的墓葬等级差别明显。这表明( )
A. 经济发展是分封制度得以维系的关键
B. 分封制中的等级规定凸显了君主集权
C. 秦国率先消除分封体制走向集权统治
D. 东方六国仍严格遵行西周的分封制度
唐宋时期,六部长官无权向皇帝直接奏事和发布皇帝命令。明代六部长官获得了直接上书皇帝并发布皇帝诏令的权力。这一变化表明明代( )
A. 中枢决策发生异变B. 君权与相权的矛盾不可调和
C. 君主专制得到强化D. 六部长官的权力迅速膨胀
在中国古代强化君主专制过程中,存在着君权与相权的矛盾,划分君、相的权限成了历代政治制度设计中的重要事情。阅读材料,回答问题。
材料一 秦代的朝廷,主要由“三公”和诸卿组成。“三公”即丞相、太尉和御史大夫。从制度上说,秦朝应有太尉的官位,实际上大概未.选任担当这一职务的官员。
——摘编自白寿彝《中国通史
材料二中书省起草诏书后 ,呈送皇帝,(皇帝若同意)画一敕字。经画救后,即为皇帝的命令,然后行达门下省,待门下省加以复核。若门下省反对此项诏书,即将原诏书批注送还中书省重拟。若诏敕获得门下省同意,送尚书省执行。尚书省则仅有执行命令之权。
——摘编自钱穆《中国历代政治得失》
材料三近四十年来普遍有一种误解 ,以为在民国成立以前,几千年来的政体全是君主专制的,甚至全是苛暴的、独栽的、黑暗的。这话显然有错误。在革命前后持这种论调以攻击君主政体,固然是一个合宜的策略。至少除开最后明清两代的六百年大体上说,一千四百年的君主政体,君权是有限制的。
——摘编自吴晗《历史上的君权的限制》
(1)据材料一,结合所学知识,归纳秦代“三公”的主要职责,并分析秦代从未将太尉一职授予大臣的原因。
(2)据材料二,分析唐代宰相制度的特点。结合所学知识,分析这一制度的作用。
(3)结合所学知识,列举明清两代君主专制强化的表现。结合材料二和所学知识,分析材料三中“一千四百年”的中国古代历史中限制君权的因素有哪些。
1.【答案】D
【解析】
【分析】
本题考查中国古代皇权的加强,要求运用所学分析解读题干信息。
【解答】
D.根据表格信息可知,从秦到明朝中央官制的演变体现的是皇权的不断加强,故D正确。
A.表格没提及地方管理制度,故排除A。
B.题干无提及监督制度,故排除B。
C.题干无体现,故排除C。
故选D。
2.【答案】A
【解析】
【分析】
本题考查西周的政治制度,要求运用所学分析解读题干信息。
【解答】
A.题干中“立子立嫡之制”“宗法及丧服之制”指的是宗法制,“封建子弟之制”“君天下臣诸侯之制”指的是分封制。因此,题干主要说明西周政治制度的主要特点是宗法制与分封制互为表里,即通过血缘关系和地缘关系相结合,以维护奴隶主贵族统治,故A项正确。
B.分封同姓诸侯仅体现了分封制,说法片面,故B项错误。
C.世袭制自夏启就已确立,并非西周政治制度的显著特征,故C项错误。
D.题干未体现礼乐制度,故排除D项。
故选A。
3.【答案】B
【解析】
【分析】
本题考查商朝内外服制与西周分封制,要求运用所学分析解读题干信息。
【解答】
B.题干体现的是商朝的内外服制下的商王同地方诸侯之间的关系较为松散,而周朝通过分封制强化了周天子与地方诸侯之间的关系,因此二者的主要区别是诸侯的权力范围大小,故B正确。
AD.此两项与题干信息无关,不符合题意,故排除AD。
C.二者的王位产生方式均是世袭制,故排除C。
故选B。
4.【答案】B
【解析】
【分析】
本题考查秦汉时期的相关知识,要求运用所学分析解读题干信息。
【解答】
B.根据所学可知,秦汉时期是中国版图确立的时期,也是中华民族的抟成时期,同时秦汉时期建立了专制主义中央集权制度,汉朝的新儒家思想逐渐成为中国传统文化的主流思想,故B正确。
ACD.综上分析,这三项不符合题干要求,故ACD错误。
故选B。
5.【答案】B
【解析】
【分析】
本题考查中华法系的特征,要求运用所学解读题干信息。
【解答】
B.依据所学可知,中华法系的特点有:第一,法律以君主意志为主;第二,礼教是法律的最高原则;第三,刑法发达,民法薄弱;第四,行政、司法合一。据此分析可以得出,故B项符合题意。
A.重私法和法典权威,明确立法与司法分工是西方英美法系的特点,A项与题意不符。
C.以判例法为主要表现形式是英美法系的特点,宗教教规入法是印度法系的特点,C项与题意不符。
效法英美,中西结合,救亡图存色彩强烈属于近代思想解放的特点,不是法系特点,D项与题意不符。
故选B。
6.【答案】B
【解析】
【分析】
本题考查唐宋时期君主专制的不断加强,要求运用所学分析解读题干信息。
【解答】
B.通过题干可以看出,安史之乱后中枢权力机构发生变化,三省六部制向使职差遣体制发展,实质上说明君主权力的不断强化,故B正确。
A.题干信息反映的是新的使职差遣官职的出现,不能说明官职之间职权的转移,故不选A。
C.使职差遣不一定都属于监察体系,故不选C。
D.行政机构的不断健全,不符合题干中实质的表述,故不选D。
故选B。
7.【答案】D
【解析】
【分析】
本题考查中国西周分封制,要求运用所学解读题干信息。
【解答】
A.官僚体制开始于秦朝,周实行贵族政治,故A项错误。
B.本项属于雅典民主政治的弊端,题干没有反映出分封对象的素养差异,故B项错误。
C.垂直管理地方形式开始于秦朝郡县制,周实行地方分权,故C项错误。
D.分封对象包括“昆弟甥舅”,国家制度受到宗族血缘关系的明显影响,故D项正确。
故选D。
8.【答案】D
【解析】
【分析】
本题考查军机处,要求运用所学分析解读题干信息。
【解答】
A.明太祖已经废除了丞相制度,故A项错误。
B.根据题干信息“威命所寄, 不予内阁而于军机处, 盖隐然执政之府矣”可知,内阁权力不及军机处,故B项错误。
C.清政府高层权力争斗激烈在题干中无法体现,故C项错误。
D.根据题干信息“威命所寄, 不予内阁而于军机处, 盖隐然执政之府矣”可知,军机处成为加强皇权的工具,故D项正确。
故选D。
9.【答案】D
【解析】
【分析】
本题考查中国古代政治制度演变情况,要求具备正确解读题干信息和分析问题的能力。
【解答】
D.题干“政白天子出”到“政自诸侯出”反映的是分封制走向瓦解,题干“天下之事无小大皆决于上”说明确立了君主专制体制,故D正确。
A.“天下之事无小大皆决于上”反映的是秦朝皇权至高无上的特征,并非是战国时期政治的变化,故排除A。
B.题干反映了分封制走向衰落,但是分封制并未就此消亡,后来西汉初年实行郡国并行制度,故排除B。
C.题干仅仅叙述了君主专制制度,并未指出中央集权制诞生的必然性,故排除C。
故选D。
10.【答案】C
【解析】
【分析】
本题考查秦汉时期的监察制度,要求运用所学分析解读表格信息。
【解答】
A.表中四段材料并不能说明秦汉时丞相有地方监察职责,故不选A。
B.“遣御史监三辅、郡”“刺史,掌奉诏条察”也不能说明西汉时地方监察官的职权广泛,故不选B。
C.四段材料都反映了秦汉时派官对地方监察,说明中央对地方官吏的管理加强,故C正确。
D.表格信息不能表明秦汉时监察官的官职高于地方官,故不选D。
故选C。
11.【答案】D
【解析】宰相权力的分散不利于行政效率的提升,所以宰相的事权由分割到集中主要是为了提高国家机构效能,故D正确。
宰相事权的强化并不能说明君主集权体制遭到破坏,排除A。
宰相事权的集中主要是为了提高国家机构效能,并非是为了适应政治中心南移,排除B。
皇权与相权的矛盾得以调和的内容由题意内容无从体现,排除C。
故选:D。
本题考查宋朝君主专制演进情况。关键信息是:相的事权包括兵权、财权、司法权,出现了由分割到集中的过程。
本题考查中国古代君主专制演进情况,旨在考查学生准确解读材料信息和分析问题的能力。依据材料结合所学知识可用排除法解决问题,难道适中。
12.【答案】D
【解析】
【分析】
本题考查元朝对边疆的管理,要求运用所学分析解读题干信息。
【解答】
A.该项“民族交融”,题干信息无从体现,故不选A。
B.题干信息不是在强调边疆经济的发展问题,故不选B。
C.从题干信息看不出制度创新,故不选C。
D.题干大致意思是元朝疆域辽阔,历来由少数民族自己管理的地方现在也由中央规定征发赋役,D项符合题干主旨和题意,故D正确。
故选D。
13.【答案】D
【解析】A.结合所学知识可知,重文思想是政府政策导致,题干所给材料信息未提及政策因素。
B.题干所给材料中重廉耻、维护礼法制度不能说明北宋士大夫权力上升。
C.依据题干所给材料信息克制,皇权受限是因为逾越礼法,不等于皇权削弱。
D.题干所给材料中“文人参政热情高涨”“上自皇帝的所作所为,下到州县官的一举动,凡有越礼法者,皆有敢言之土极力弹劾”说明宋朝士人的道德自觉。
故选:D。
本题主要考查宋朝加强君主专制的措施,解答本题需正确解读题干所给材料中“文人参政热情高涨”“上自皇帝的所作所为,下到州县官的一举动,凡有越礼法者,皆有敢言之土极力弹劾”的主旨,并正确掌握宋朝加强君主专制的措施。
本题主要考查宋朝加强君主专制的措施,考查学生获取、解读信息及调动、运用知识的能力,难度中等。
14.【答案】C
【解析】题干通过设定分封制下墓葬有严格的等级规定这一历史事实为前提,提供了战国秦国和东方六国中有无等级差别现象的对比,说明这些现象反映的历史变化。A项与随着经济发展,各国进行改革废除井田制从而使分封制崩溃这一历史事实相悖,故排除。
B选项中分封制下的等级关系的发展,分化了周王的权力,使周王室不再被诸侯尊重,这与君主集权是对立的,故排除。
秦国的墓葬显示在东方六国还维护着以等级为突出特征的分封制度的时候,而秦国君主独尊之外无明显等级差别的时代,说明秦国率先消除分封体制走向集权统治。故C项正确。
D项的表述不符合史实,因为早在春秋时期,东方六国中的齐国已经有不尊重周王而称霸一时的行为,这已经违反了分封制下诸侯对周王要尽的义务。故排除。
故选:C。
本题考查分封制和秦朝的君主专制制度。考查学生对分封制、君主专制的内涵和外延的把握,理解两者之间的历史演进关系以及学生获取并解读信息,调用相关知识判断历史现象的能力。
本题考查的是学生比较熟知的两个历史概念分封制、君主专制,墓葬中的现象考生能结合所学知识进行判断,题干中的引导语“这表明”体现了试题的思维力度,要求学生从材料中整理出有效信息并以此为基础调用所学知识分析各选项,而干扰选项中的历史描述与历史事实基本相反,比较容易排除,所以本题应属于中等难度,
15.【答案】C
【解析】
【分析】
本题考查明朝废除丞相,要求具备结合所学解读题干信息的能力。
【解答】
C.唐宋两朝,六部长官无权向皇帝直接奏事,必须经过丞相,再转达给皇帝。明太祖废除丞相后,六部直接归皇帝管辖,有权向皇帝直接奏事。废丞相正是明朝君主专制强化的表现,故C正确。
A.本项是错误的理解,故排除A。
B.丞相已经被废除,不存在君权与相权的矛盾,故排除B。
D.六部直接归皇帝管辖,不等于权力膨胀,故排除D。
故选C。
16.【答案】(1)职责:丞相为百官之首,帮助皇帝处理全国政事;御史大夫监察百官,执掌群臣奏章,下达皇帝诏令;太尉,管理全国军务。原因:便于皇帝直接掌管兵权,加强皇权。
(2)特点:三省长官都是宰相,相权分散,相互牵制和监督。作用:削弱了相权,加强了君主专制。
(3)表现:明朝废丞相、设内阁;清朝增设军机处。限制君权的因素有制度设计、儒家思想等。
【解析】【试题解析】
(1)本题考查秦朝的三公九卿制,要求运用所学分析解读材料信息。第一小问,依据材料一“‘三公’,即丞相、太尉和御史大夫”,可知三公是指丞相、太尉和御史大夫;结合所学可知,丞相为百官之首,帮助皇帝处理全国政事;御史大夫监察百官,执掌群臣奏章,下达皇帝诏令;太尉,管理全国军务。第二小问,根据材料一“秦朝应有太尉的官位,实际上大概未曾具体选任担当这一职务的官员”并结合所学可知,秦朝太尉是虚设的,这有利于加强皇权,即便于皇帝直接掌管兵权。
(2)本题考查唐朝三省六部制及其作用,要求运用所学分析解读材料信息。第一小问,依据材料二“中书省起草诏书后”“待门下省加予复核”“尚书省则仅有执行命令之权”,可见特点之一:三省长官都是宰相,相权分散;依据材料二“(皇帝若同意)画一敕字。经画敕后,即为皇帝的命令”“若门下省反对此项诏书,即将原诏书批注送还中书省重拟”,可知宰相制度的特点之二:相互牵制和监督。第二小问,结合所学知识可知,三省六部制使相权分散,从而削弱了相权,加强了君主专制。
(3)本题考查明清君主专制的强化及古代中国君权受到限制的因素,要求运用所学分析解决具体问题及解读材料信息。第一小问,结合所学知识可知,明朝加强君主专制的表现是明太祖废除丞相制度,明成祖设立内阁制度,清朝加强君主专制的表现是雍正皇帝设军机处。第二小问,由材料二“中书省起草诏书后,呈送皇帝,(皇帝若同意)画一敕字。经画救后,即为皇帝的命令,然后行达门下省,待门下省加以复核……若诏敕获得门下省同意,送尚书省执行”、材料三“一千四百年的君主政体,君权是有限制的”并结合所学可知,概括得出制约君权的因素有制度设计、儒家思想等。
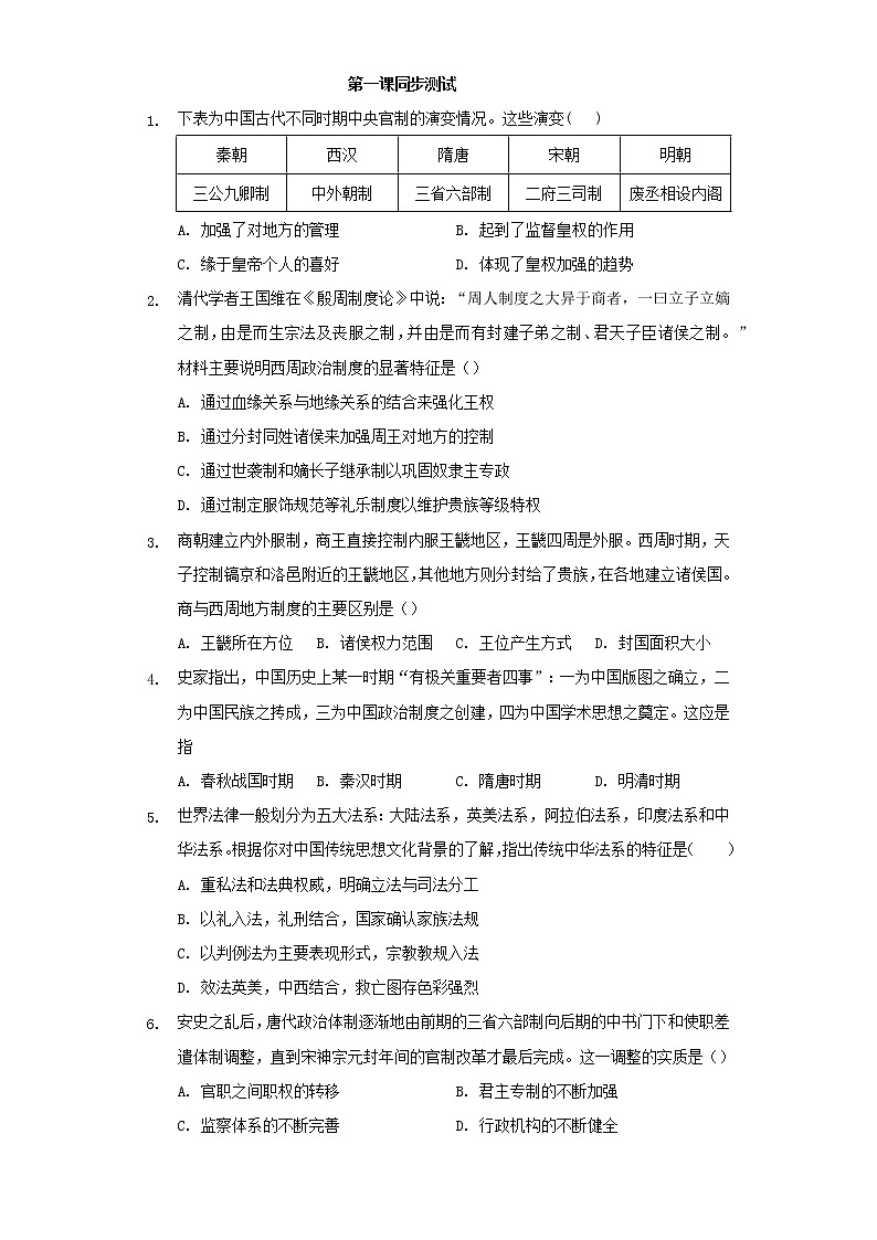
秦朝
西汉
隋唐
宋朝
明朝
三公九卿制
中外朝制
三省六部制
二府三司制
废丞相设内阁
文献
文字记录
《史记·秦始皇本纪》
“分天下以为三十六郡,郡置守、尉、监。”
《汉旧仪》
“惠帝三年,相国奏遣御史监三辅、郡。”
《通典·职官》
“文帝十三年,以御史不奉法,下失其职,乃遣丞相出刺,并督监察御史。”
《汉书·百官公卿表》
“武帝元封五年初置部刺史,掌奉诏条察,州秩六百石,员十三人。”
人教统编版选择性必修1 国家制度与社会治理第1课 中国古代政治体制的形成与发展精品复习练习题: 这是一份人教统编版选择性必修1 国家制度与社会治理第1课 中国古代政治体制的形成与发展精品复习练习题,共24页。
人教统编版第一单元 政治制度第1课 中国古代政治体制的形成与发展复习练习题: 这是一份人教统编版第一单元 政治制度第1课 中国古代政治体制的形成与发展复习练习题,共6页。试卷主要包含了单选题,材料分析题等内容,欢迎下载使用。
人教统编版选择性必修1 国家制度与社会治理第一单元 政治制度第1课 中国古代政治体制的形成与发展随堂练习题: 这是一份人教统编版选择性必修1 国家制度与社会治理第一单元 政治制度第1课 中国古代政治体制的形成与发展随堂练习题,文件包含培优分级练统编版高中历史选择性必修一第1课《中国古代政治制度的形成与发展》同步分级练解析版docx、培优分级练统编版高中历史选择性必修一第1课《中国古代政治制度的形成与发展》同步分级练原卷版docx等2份试卷配套教学资源,其中试卷共22页, 欢迎下载使用。

