


第四单元《100以内数的认识》单元综合复习 教案 数学北师大版(2024)一年级下册
展开 这是一份第四单元《100以内数的认识》单元综合复习 教案 数学北师大版(2024)一年级下册,共6页。
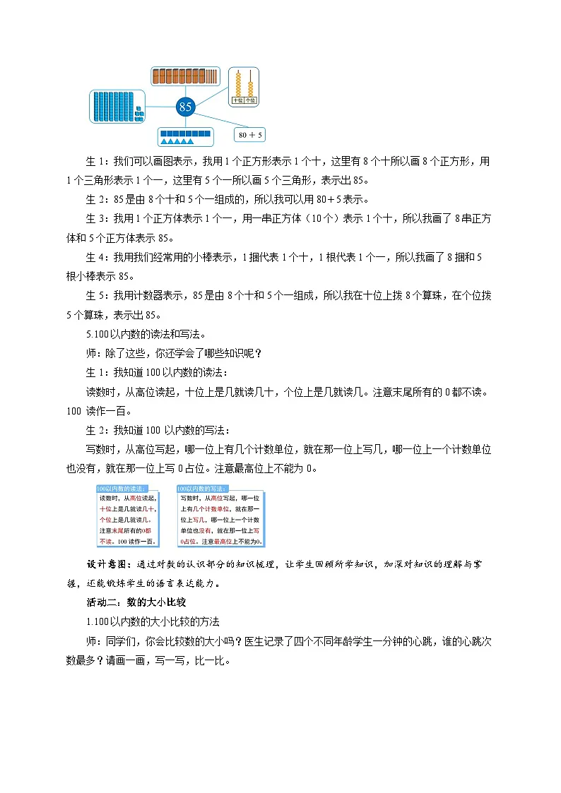
第四单元 100以内数的认识《单元综合复习》 一、教材分析本单元结合一些生活中的数来进行教学,强调从学生身边的事物出发去认识数。体现了数学与生活的密切联系。其次,利用学生在生活中积累100以内数的许多知识,把认数的范围从20以内扩展到100以内。主要内容包括数数、认数、读数、写数,认识计数单位“百”,进一步体会数位的意义、数的大小比较以及在具体情境中描述数的相对大小关系。这就为以后学习万以内、亿以内的数奠定了基础。 二、教学目标1.通过回顾第三单元所学的内容,进行单元整理,形成单元知识点网络图。2.通过学生举例,复习100以内数的数法、读写、大小比较,进一步巩固所学知识。3.通过知识点回顾、典型题目举例,总结相应知识的要点,发展归纳能力。 三、教学重难点重点:掌握100以内数的读、写方法,掌握100以内数的大小比较的方法。难点:在具体情境中描述数的相对大小关系。 四、教学过程单元导图师:第四单元的知识我们已经都学完了,还记得我们都学了哪些内容吗?今天我们就一起来整理本单元的知识,我们一起去看看吧!设计意图:通过介绍自己的数学画进行知识引入,从而很好地引入整理复习的知识,让学生感受数学知识的乐趣,激发学生的学习兴趣。知识梳理活动一:数的认识1.数数的几种方法。这个单元,我们主要学习了100以内的数,那你会几种数数的方法啦?生1:我不仅会一个一个地数,还会两个两个地数。生2:我可以五个五个地数。生3:我还会十个十个地数,这样数起来会更快。师表扬学生,并出示练习,让学生用不同的方法进行数数,让学生熟练掌握数数的几种方法。(1)从四十一,一个一个地数到六十。(2)从三十三,两个两个地数到五十五。(3)从五十一,五个五个地向后数六个数。(4)从五开始,十个十个地数到九十五。学生按照要求进行数数,老师适时提出表扬。2.100以内数的组成。师:看来,同学们都学会数数了。除了这些,你还学会了哪些知识呢?生1:我知道计数器从右边开始,第一位是个位,第二位是十位。第三位是百位。生2:我知道100以内数的组成:一个两位数是由几个十和几个一组成的。生3:我知道不同数位上的数表示的意义不同:十位上的数表示几个十,个位上的数表示几个一。3.在计数器上表示数。师:那谁能在计数器上表示55呢?学生想一想后回答。生:55里面有5个十和5个一组成,所以在十位上拨5个珠子,在个位上也拨5个珠子!师追问:那55中的两个“5”表示的意思一样吗?学生思考并回答。生:不一样,左边的 “5”在十位上,表示5个十,右边的“5”在个位上,表示5个一。老师提出表扬并小结:真棒!那看来呀,55虽然有两个“5”,可它们放在了不同的数位上,表示的意思就不一样了。4.用不同方式表示数。师:同学们,你能用多种方式表示85这个数吗?学生思考并回答。生1:我们可以画图表示,我用1个正方形表示1个十,这里有8个十所以画8个正方形,用1个三角形表示1个一,这里有5个一所以画5个三角形,表示出85。生2:85是由8个十和5个一组成的,所以我可以用80+5表示。生3:我用1个正方体表示1个一,用一串正方体(10个)表示1个十,所以我画了8串正方体和5个正方体表示85。生4:我用我们经常用的小棒表示,1捆代表1个十,1根代表1个一,所以我画了8捆和5根小棒表示85。生5:我用计数器表示,85是由8个十和5个一组成,所以我在十位上拨8个算珠,在个位拨5个算珠,表示出85。5.100以内数的读法和写法。师:除了这些,你还学会了哪些知识呢?生1:我知道100以内数的读法:读数时,从高位读起,十位上是几就读几十,个位上是几就读几。注意末尾所有的0都不读。100 读作一百。生2:我知道100 以内数的写法:写数时,从高位写起,哪一位上有几个计数单位,就在那一位上写几,哪一位上一个计数单位也没有,就在那一位上写0占位。注意最高位上不能为0。设计意图:通过对数的认识部分的知识梳理,让学生回顾所学知识,加深对知识的理解与掌握,还能锻炼学生的语言表达能力。活动二:数的大小比较1.100以内数的大小比较的方法师:同学们,你会比较数的大小吗?医生记录了四个不同年龄学生一分钟的心跳,谁的心跳次数最多?请画一画,写一写,比一比。学生自主思考并回答。生1:我们可以利用数线尺比较多个数的大小。我们在数线尺上分别标出79,85,92,95,然后根据数线尺上的数越往右,数越大,就可以判断出这几个数的大小关系,即79<85<92<95。 生2:我们也可以按照100以内数的大小比较的一般方法比较,即按照数位依次比较,我们可以在计数器上分别标出这些数,然后先比较十位,十位上大的数就大;如果十位上的数相同,接着比较个位,个位上大的数就大。所以我们就可以知道79<85<92<95。师:读数、写数、比较大小都要看数字所在的数位,数位太重要了。师小结100以内数的大小比较的方法:在比较数的大小时,应该先比较两个数的位数,位数多的数大于位数少的数。大小比较,位数相同时,先看十位上的数,十位上的数大,这个两位数就大,十位上的数相同时,再看个位上的数,个位上的数大,这个两位数就大。利用数线尺比较数的大小时,右边的数比左边的数大。 2.在具体情境中描述数的相对关系师:接下来让我们一起玩一个猜数游戏。注意听题看看谁能最快地猜出答案。笑笑说:“我妈妈今年38岁了。”淘气说:“我奶奶的年龄比你妈妈的多得多。”请问淘气的奶奶今年可能多少岁?在下面合适的答案下画“√”。生:我们发现淘气奶奶的年龄比笑笑妈妈的年龄多得多即比38多很多,我们在表格中发现比38多很多的数只有88,所以淘气奶奶今年88岁了。师:让我们一起回顾一下在具体情境中描述数的相对关系。描述两个数的相对大小的方法:当两个数的大小比较接近时,就说大数比小数多一些或小数比大数少一些;当两个数相差很大时,就说大数比小数多得多或小数比大数少得多;当两个数非常接近时,就说这两个数差不多。设计意图:通过数的大小比较部分的知识梳理,让学生回顾所学知识,加深对知识的理解与掌握,还能锻炼学生的语言表达能力。活动三:百数表中的规律师:同学们学习了做个百数表,你们知道在百数表中隐藏着什么规律吗?生1:我知道横着看:同一行中相邻两个数相差1。生2:我知道竖着看:同一列中相邻两个数相差10。生3:我知道从右上到左下看:同一斜行中相邻两个数相差9。生4:我知道从左上到右下看:同一斜行中相邻两个数相差11。师:学习了本单元你还有什么问题呢?生1:生活中的数数不完,我们能学完吗?生2:不能。因为数有无穷多个,我们能学到的是其中一部分,后面会学到极限思想!生1:比100大的数怎样读写?生2:比100大的数怎样比较大小?生3:还有哪些计数单位呢?成几个?将它们从小到大排一排。课堂小结师:通过今天的学习你都有什么收获呢?如何归纳梳理本单元的知识形成单元知识点网络图?如何数、读、写100以内的数?对多个数如何进行大小比较和相对关系描述?师:今天你的表现怎样呢?你的好朋友表现怎样呢,我们来回顾一下。(学生自由发言),再完成评价表。课后实践综合实践:和爸爸妈妈分享本单元知识,绘制一幅自己喜欢的单元知识网络图,并和同桌一起分享。
- 1.电子资料成功下载后不支持退换,如发现资料有内容错误问题请联系客服,如若属实,我们会补偿您的损失
- 2.压缩包下载后请先用软件解压,再使用对应软件打开;软件版本较低时请及时更新
- 3.资料下载成功后可在60天以内免费重复下载
免费领取教师福利 

.png)
.png)
(1)(1).png)



