搜索
      上传资料 赚现金

      [精] 广东省深圳市2025届高三下学期4月二模生物试题Word版含答案

      • 344.72 KB
      • 2025-05-10 15:14:49
      • 147
      • 1
      • 为梦奔跑
      加入资料篮
      立即下载
      压缩包含2份文件 展开
      文件列表(2份) 收起
      试卷
      2025届广东省深圳市高三下学期第二次调研考试生物试题.docx
      预览
      答案
      答案.pdf
      预览
      正在预览:2025届广东省深圳市高三下学期第二次调研考试生物试题.docx
      2025届广东省深圳市高三下学期第二次调研考试生物试题第1页
      1/9
      2025届广东省深圳市高三下学期第二次调研考试生物试题第2页
      2/9
      2025届广东省深圳市高三下学期第二次调研考试生物试题第3页
      3/9
       答案第1页
      1/1
      还剩6页未读, 继续阅读

      广东省深圳市2025届高三下学期4月二模生物试题Word版含答案

      展开

      这是一份广东省深圳市2025届高三下学期4月二模生物试题Word版含答案,文件包含2025届广东省深圳市高三下学期第二次调研考试生物试题docx、答案pdf等2份试卷配套教学资源,其中试卷共10页, 欢迎下载使用。
      本试卷共 8 页,21 小题,满分 100 分。考试用时 75 分钟。
      注意事项: 1.答卷前,考生务必将自己的姓名、考生号、考场号和座位号填写在答题卡上。
      用 2B 铅笔将试卷类型填涂在答题卡相应位置上。将条形码横贴在答题卡右上
      角“条形码粘贴处”。
      2.作答选择题时,选出每小题答案后,用 2B 铅笔在答题卡上对应题目选项的
      答案信息点涂黑;如需改动,用橡皮擦干净后,再选涂其他答案。答案不能
      答在试卷上。
      3.非选择题必须用黑色字迹的钢笔或签字笔作答,答案必须写在答题卡各题目
      指定区域内相应位置上;如需改动,先划掉原来的答案,然后再写上新答案;
      不准使用铅笔和涂改液。不按以上要求作答无效。
      4.考生必须保持答题卡的整洁。考试结束后,将试卷和答题卡一并交回。
      一、选择题:共 16 小题,共 40 分。第 1~12 小题,每小题 2 分;第 13~16 小题,每小题
      4 分。在每小题给出的四个选项中,只有一项是符合题目要求的。
      1.生长和衰老,出生和死亡,都是生物界的正常现象,生物个体是如此,作为基本生命系统
      的细胞也是如此。下列叙述错误的是
      A.衰老细胞会表现出细胞内物质的交流和传递受阻
      B.自由基攻击 DNA 导致基因突变可能引起衰老
      C.端粒 DNA 序列因分裂缩短可能导致细胞衰老
      D.细胞停止分裂和分化是细胞衰老的重要特征
      2.同位素可用于追踪物质的运行和变化规律。下列关于同位素应用的科学研究,不合理的是
      A.应用同位素探究 CO2 中的碳在暗反应中的转化
      B.应用同位素研究 DNA 在亲代与子代之间的传递
      C.利用同位素示踪技术测定化石中物质的最终去向
      D.利用同位素标记的单克隆抗体可以定位诊断肿瘤
      3.细胞呼吸过程中,由葡萄糖分解产生丙酮酸的过程称为糖酵解。下列叙述正确的是
      A.糖酵解是在线粒体基质中进行
      B.有氧呼吸中糖酵解产能效率最高
      C.无氧呼吸也要经过糖酵解过程
      D.糖酵解过程需要氧气的参与
      4.某植物果皮颜色受两对等位基因 W/w 和 Y/y 控制,Y/y 的表达受 W/w 影响。该植物自交,
      其子代植株果皮表现为:白色 126 株、黄色 33 株、绿色 11 株。下列推测合理的是
      A.W 存在时,果皮为白色
      B.W 不存在时,果皮为绿色
      C.Y 存在时,果皮为黄色
      D.Y 不存在时,果皮为绿色
      第 1 页 共 9 页
      5.宏演化理论是研究物种以上层次演化规律的理论体系。根据该理论推测,鸟类多样性的增
      加最早发生在侏罗纪时期。该推测之前一直未被证实,主要原因是缺少下列哪方面证据
      A.化石证据 B.解剖学证据 C.胚胎学证据 D.分子生物学证据
      6.健康人定期体检进行空腹血糖检测,通常需要禁食 8-12 小时。短时间空腹时,调节血糖
      来源的主要过程是
      A.胰岛素作用于肝细胞
      B.胰岛素作用于脂肪细胞
      C.胰高血糖素作用于肝细胞
      D.胰高血糖素作用于脂肪细胞
      7.以淀粉或纤维素的水解液为原料,通过发酵获得了大量的微生物菌体,即单细胞蛋白。酵
      母菌生产的单细胞蛋白可以作为食品添加剂。下列分析错误的是
      A.纤维素水解液为微生物提供碳源
      B.单细胞蛋白还含有糖类、脂质和维生素
      C.酵母菌生产单细胞蛋白通常是在厌氧条件下进行
      D.大规模生产单细胞蛋白的中心环节是发酵罐内发酵
      8.2015 年,我国科学家宣布:在我国东北长白山脉北部地区,共监测到东北豹 42 只,其中,
      幼体 2 只,雄性和雌性的成体分别为 21 只和 17 只,未能判断性别的成体 2 只。下列分析正
      确的是
      A.此次监测需捕捉部分个体进行人为标记并重捕
      B.东北豹种群所在地区的环境容纳量是 42 只左右
      C.东北豹的性别比例直接影响其出生率和死亡率
      D.东北豹的繁殖能力低导致该种群具有衰退风险
      9.生态学家将以同一方式利用共同资源的物种集团称为同资源种团,这些物种在群落中占据
      同一功能地位。下列分析正确的是
      A.某个同资源种团内的所有物种共同构成一个生物群落
      B.同资源种团内的物种数量越少更有利于维持群落稳定
      C.同资源种团内某一物种的位置无法被其他物种所取代
      D.了解同资源种团不同物种有利于对受损群落进行修复
      10.胞质雄性不育(CMS)是线粒体基因引起的胞质功能混乱现象,表现为花粉不育。经γ
      射线处理的芜菁细胞(AA,A 表示染色体组)和甘蓝细胞(BB,B 表示染色体组)融合,
      可获得 CMS 甘蓝植株(BB)。下列分析错误的是
      A.芜菁细胞和甘蓝细胞融合前需要去除两者的细胞壁
      B.γ射线照射的作用是促进芜菁细胞与甘蓝细胞融合
      C.融合后的 CMS 甘蓝获得了芜菁细胞的细胞质基因
      D.植物体细胞杂交技术为培育 CMS 甘蓝提供一种路径
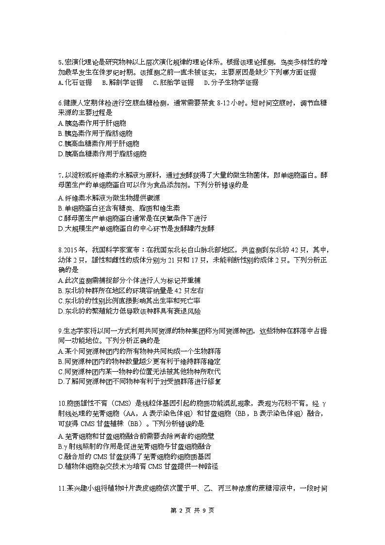
      11.某兴趣小组将植物叶片表皮细胞依次置于甲、乙、丙三种浓度的蔗糖溶液中,一段时间
      第 2 页 共 9 页
      后进行观察,整个实验过程植物细胞都有活性,实验结果如图 1。下列分析正确的是
      绝大部分发生质壁分离 少部分处于质壁分离状态 未发生质壁分离
      图 1
      A.甲溶液中植物细胞的失水速率逐渐加快
      B.转移到乙溶液中的植物细胞会发生吸水过程
      C.转移到丙溶液中的植物细胞细胞液浓度与丙浓度相等
      D.该实验无法确定甲、乙、丙起始浓度的相对大小
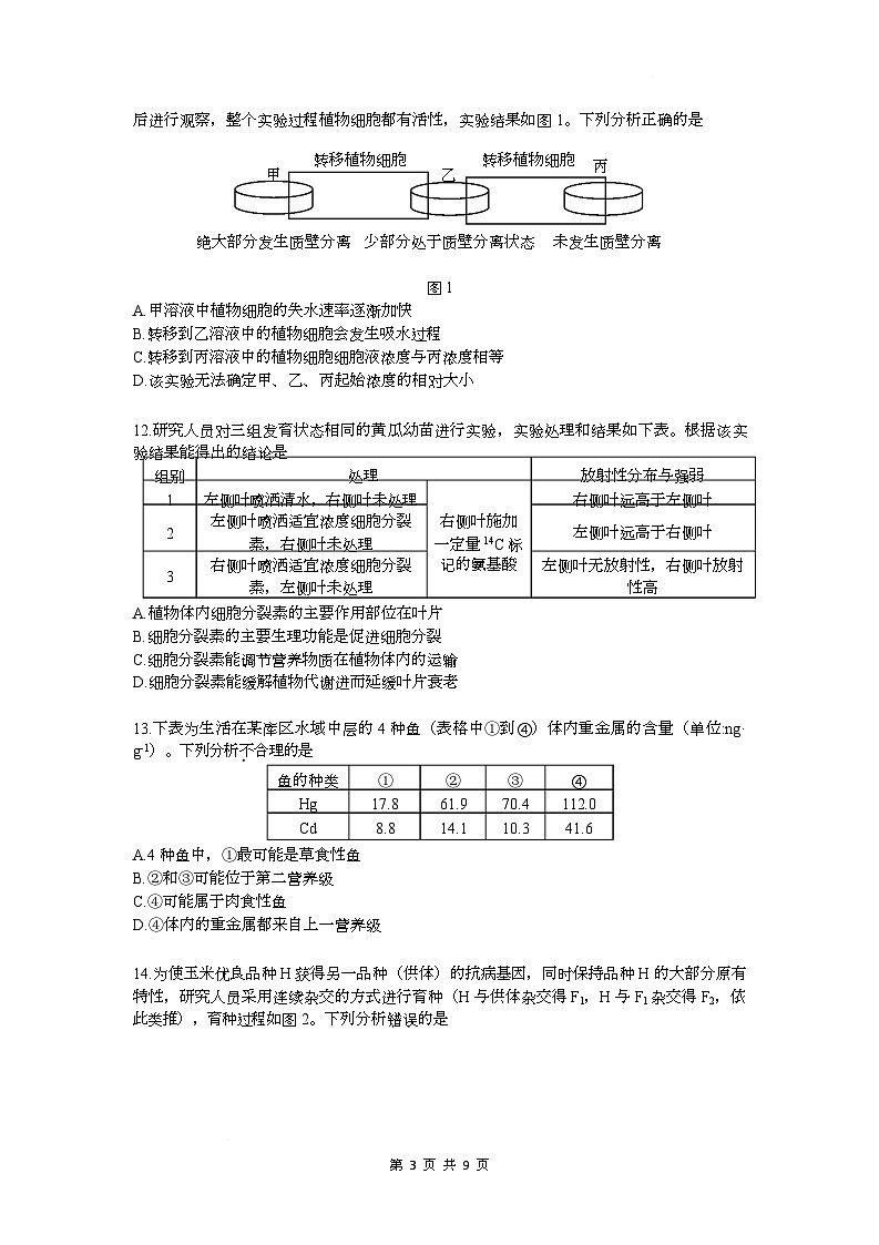
      12.研究人员对三组发育状态相同的黄瓜幼苗进行实验,实验处理和结果如下表。根据该实
      验结果能得出的结论是
      组别 处理 放射性分布与强弱
      1 左侧叶喷洒清水,右侧叶未处理 右侧叶远高于左侧叶
      A.植物体内细胞分裂素的主要作用部位在叶片
      B.细胞分裂素的主要生理功能是促进细胞分裂
      C.细胞分裂素能调节营养物质在植物体内的运输
      D.细胞分裂素能缓解植物代谢进而延缓叶片衰老
      13.下表为生活在某库区水域中层的 4 种鱼(表格中①到④)体内重金属的含量(单位:ng·
      g-1)。下列分析不合理的是
      鱼的种类 ① ② ③ ④
      Hg 17.8 61.9 70.4 112.0
      Cd 8.8 14.1 10.3 41.6
      A.4 种鱼中,①最可能是草食性鱼
      B.②和③可能位于第二营养级
      C.④可能属于肉食性鱼
      D.④体内的重金属都来自上一营养级
      14.为使玉米优良品种 H 获得另一品种(供体)的抗病基因,同时保持品种 H 的大部分原有
      特性,研究人员采用连续杂交的方式进行育种(H 与供体杂交得 F1,H 与 F1 杂交得 F2,依
      此类推),育种过程如图 2。下列分析错误的是
      第 3 页 共 9 页
      转移植物细胞 转移植物细胞
      甲 乙

      2
      左侧叶喷洒适宜浓度细胞分裂
      素,右侧叶未处理
      右侧叶施加
      一定量 14C 标
      左侧叶远高于右侧叶
      3
      右侧叶喷洒适宜浓度细胞分裂
      素,左侧叶未处理
      记的氨基酸
      左侧叶无放射性,右侧叶放射
      性高
      品种 H 品种 H 品种 H 品种 H
      × × × ……
      ×
      图 2
      A.该育种过程利用的主要原理是基因重组
      B.从 F1 和 F2 中随机选择植株与 H 进行杂交
      C.连续杂交目的是尽可能保持 H 原有的遗传特性
      D.经多代杂交后通过自交可得到抗病基因纯合子
      15.目前主流 AI 的学习是基于神经网络,以数学模型模仿人脑神经元及突触的结构,并结合
      多层次传导模拟神经元的互联结构。图 3 是巴甫洛夫联想记忆神经网络模型示意图。下列
      分析正确的是
      注:N1-N4 表示神经元,W14、W24 和 W34 代表突触
      图 3
      A.铃声和灯光都能使小狗分泌唾液,信号在同一个反射弧传递
      B.铃声反复单独出现而没有食物,经过 W24 通路的反应会减弱
      C.经过 W14、W24 和 W34 分泌唾液的反射都可以遗传给下一代
      D.在 W34 结构处先后发生光信号到化学信号再到电信号的转变
      第 4 页 共 9 页
      供体
      F1
      F2
      F3
      F6
      食物
      N1
      W14
      铃声
      N2
      W24
      唾液分泌
      灯光
      N3
      W34
      16.为研究光闪烁频率(光照黑暗交替频率,单位:Hz)对阿尔茨海默症(AD)鼠的影响,
      研究人员用不同闪烁频率的光作用于 AD 鼠,并检测其海马区β-淀粉样蛋白(简称 Aβ)的
      含量。各组处理及实验结果如图 4。下列分析错误的是
      200
      0
      光 - + + + + + +
      20Hz - - - - + - -
      40Hz - - + + - - -
      80Hz - - - - - + -
      PTX - - - + - - -
      随机频率 - - - - - - +
      组别 ① ② ③ ④ ⑤ ⑥ ⑦
      注:“-”表示未处理,“+”表示处理,PTX 可以阻断 GABA(一种神经递质)的作用
      图 4
      A.其他组的 Aβ含量是以①没有光照组作为对照
      B.40Hz 闪烁频率作用的结果可能与 GABA 的作用有关
      C.不同闪烁频率对海马区 Aβ含量的影响有差异
      D.⑦组结果表明光闪烁对 AD 鼠的影响有一个最适频率
      二、非选择题:共 5 小题,共 60 分。
      17.(11 分)甘蔗是我国南方重要的糖料作物。为研究磷元素对两个甘蔗品种(简称 R 和 Y)
      光合作用及生长的影响,研究人员设置无磷、低磷和高磷三组处理进行实验,测定部分指标
      如下表。
      R 10.31 16.65 0.07
      无磷
      Y 6.32 16.89 0.04
      R 15.70 18.93 0.15
      低磷
      Y 11.25 16.31 0.13
      R 17.60 21.60 0.14
      高磷
      Y 12.23 18.89 0.12
      注:气孔导度越大,气孔开放程度越高
      回答下列问题:
      (1)植物体缺磷常表现为生长发育不正常,这说明 。在作物光
      合作用过程中,H+与氧化型辅酶Ⅱ结合,形成的 含有磷元素。
      (2)与无磷组相比,低磷和高磷组品种 R 的净光合速率较高,推测原因可能是:①叶绿素
      总量增加,可以转化更多光能;② ,可以 。
      (3)不同组别呼吸速率基本一致的情况下,从光合作用整体性的角度并结合表格数据,推
      测整个实验过程中低磷组品种 Y 的光反应强度 (填“大于”、“小于”或“等于”)无
      磷组,判断的理由是 。
      第 5 页 共 9 页
      (4)某兴趣小组抽样检测甘蔗叶绿素总量时,为提高数据的可信度,在选择甘蔗叶片进行
      测定时,合理的处理是 。
      18.(11 分)研究发现,大白菜 9 号染色体上一对 Bra031539 基因控制合成的酶能催化番茄
      红素最终转化成浅色物质。经过多年培育,研究人员利用白心大白菜(内叶白色)得到了多
      种橘红心大白菜(内叶橘红色)。为进一步研究 Bra031539 基因的突变情况,研究人员选取
      了 10 份橘红心大白菜(1-10)和 1 份白心大白菜(11)进行实验,分别提取 Bra031539 基
      因中两个区域的 DNA 片段进行电泳分析,结果如图 5。
      图 5
      回答下列问题:
      (1)根据电泳结果分析,大多数橘红心大白菜的 Bra031539 基因最有可能发生了碱基对的
      _________(填“替换”、“增添”或“缺失”),从而导致_______________的积累,最终产生
      橘红心性状。
      (2)根据电泳图推测,2 号材料在区域一提取的 DNA 片段只有 1 个条带,而在区域二有 2
      个条带的原因是___________________。
      (3)若让橘红心大白菜 6 号和 7 号杂交,后代不会出现白心大白菜,原因是_______________。
      (4)研究人员推测,该基因除了上述两个区域发生突变外,可能还存在其他区域的突变,
      根据电泳图分析,支持该推测的依据是___________________________,这些 DNA 不同区
      域的突变体现了基因突变具有_______(特点)。
      19.(14 分)为了探究皮肤组织特异性 T 细胞对损伤神经细胞的修复作用,研究人员用下表
      方式处理小鼠并进行后续相关实验。
      组别 处理方式
      1 2 3 4 5 6 7 8 9 10 11 C 区 未
      域 TA 将一定量的金黄色葡萄

      ID 耳廓皮下注射一
      一方面原因是由于 的作用,导致域TA 肤组织辅助性 T 细胞类型的比例,结果如图二6。 分泌的细胞因子,前者主要由 Th17 细胞分泌。据图分析,可以得出的结论是

      第 6 页 共 9 页




      100
      品种 供磷水平
      净光合速率
      (μml·m−2·s−1)
      叶绿素总量
      (mg·g−1)
      气孔导度
      (ml·m−2·s−1)
      回答下列问题:
      (1)ID 处理组出现组织损伤、炎症反应,区TA
      1 2 3 4 5 6 7 8 9 10 11
      C TA ID
      30
      L F L F L
      F
      - - -
      图 6
      (2)研究人员对 TA 组处理的小鼠再进行 ID 组的处理,并与 TA 组进行比较,检测 Th17
      细胞增量变化如图 7。据图分析,该结果说明 。根据特异性
      免疫过程分析,出现这种现象的原因很可能与先前进行 TA 处理产生相应 有
      关。
      图 7
      (3)进一步研究发现,IL-17A 与全身细菌控制关系不大,在皮肤神经损伤部位有 Th17 细
      胞富集,根据此现象研究人员进一步提出假说 。
      ①为验证该假说,研究人员在先前处理好的小鼠中选择 (填写
      组别名称)为材料进行两组实验,观察实验现象。
      ②为从不同角度验证该假说,研究人员的思路是阻断 IL-17A 的作用,请提出一种具体的阻
      断方法 。
      (4)根据以上研究,试提出一个治疗神经疾病方面的新思路 。
      20.(11 分)为研究不同类型植物的水质净化效果,研究人员选择挺水植物节节草、浮叶植
      物水龙和沉水植物苦草为实验材料,一共设置 3 个种植池和 1 个空白对照池,并用某
      污染河流河水进行水质净化实验,结果如下表,不考虑物理吸附。
      处理组 生物量的增长率% 总氮去除率% 总磷去除率%
      水龙 1011.3 87.01 44.06
      苦草 45.0 49.50 43.10
      节节草 1013.4 85.96 41.30
      空白对照 — 84.09 14.40
      回答下列问题:
      (1)上述三种植物污染物净化能力都比较强,具有一定生态修复功能及景观效果,体现了
      生物多样性的 价值;在选择实验材料时,也考虑到三种植物
      第 7 页 共 9 页







      20
      10
      0
      I I I I I
      I
      在群落中各自的 差异,使其能够适应不同层次的水体环境。
      (2)一段时间后,各组种植池中氮磷含量都有不同程度下降,水体中氮磷含量下降的主要
      生理原因是 。根据总氮去除率分析,说明水体中总氮去除率大部
      分是由 作用贡献。
      (3)研究发现,苦草对总氮去除率较低是沉水植物普遍具有的现象。根据该现象,有人提
      出苦草不适合用于水质净化。根据表格数据并结合群落结构进行分析,提出你的观点和理
      由 。
      21.(13 分)噬菌体表面展示技术是一种基因工程技术,通过将外源基因插入噬菌体外壳蛋
      白基因中,使外源蛋白以融合蛋白形式表达在噬菌体表面,这种技术可用于筛选高亲和力抗
      体。丝状噬菌体呈细长管状,由衣壳蛋白和 DNA 组成,衣壳蛋白中有一类衣壳蛋白 III(PIII
      )与噬菌体感染有关。回答下列问题:
      (1)研究人员将 EcRI 基因和 PIII 基因融合进行表面展示,过程如图 8。首先将 EcRI 基
      因插入 PIII 基因中;再将重组噬菌体 DNA 成功导入 进行培养,获得子代重
      组噬菌体;为检测 EcRI 蛋白是否成功展示在重组噬菌体表面,可采用 对重
      组噬菌体进行检测。
      图 8
      (2)根据噬菌体表面展示技术的目的,推测展示在噬菌体表面的 EcRI 蛋白 (填
      “会”或“不会”)影响重组噬菌体的感染过程。为证明该推测,研究人员设计如下表实验
      并检测感染能力。根据以上信息,完成下列表格。
      对照组 1 对照组 2 对照组 3 实验组
      野生型噬菌体 - + + -
      重组噬菌体 + - - +
      过量游离的 EcRI 蛋白 + - + -
      ① 的抗体 + + + +
      感染能力 强 ② 强 弱
      注:“-”表示未添加,“+”表示添加
      (3)抗体的结构包含 VH 和 VL。研究人员从抗原 phOx 免疫的小鼠脾脏中提取 mRNA,经
      ________过程获得 VH 和 VL 的 cDNA。将一系列 VH 和 VL 的 cDNA 随机两两组合后,插入
      PIII 基因,构建出 2×105 种噬菌体克隆作为文库。从文库中选择 568 种噬菌体进行检测后发
      现,能与抗原 phOx 结合的噬菌体极少,若实验操作没有问题,则表明该噬菌体文库中
      __________________。
      第 8 页 共 9 页
      (4)研究人员将抗原 phOx 附着在特定基质上,将噬菌体文库中的噬菌体通过基质,并进
      行多次重复,每次重复时减少基质上抗原 phOx 的密度,推测多次重复的意义_____________

      第 9 页 共 9 页

      相关试卷

      广东省深圳市2025届高三下学期4月二模生物试题Word版含答案:

      这是一份广东省深圳市2025届高三下学期4月二模生物试题Word版含答案,文件包含2025届广东省深圳市高三下学期第二次调研考试生物试题docx、答案pdf等2份试卷配套教学资源,其中试卷共10页, 欢迎下载使用。

      广东省深圳市2025届高三下学期4月二模生物试题(PDF版附答案):

      这是一份广东省深圳市2025届高三下学期4月二模生物试题(PDF版附答案),文件包含9生物试卷pdf、9生物答案pdf等2份试卷配套教学资源,其中试卷共9页, 欢迎下载使用。

      广东省2025届高三下学期4月二模试题生物PDF版含答案:

      这是一份广东省2025届高三下学期4月二模试题生物PDF版含答案,文件包含广东省2025年普通高等学校招生全国统一考试模拟测试生物pdf、广东省2025年普通高等学校招生全国统一考试模拟测试生物答案pdf等2份试卷配套教学资源,其中试卷共10页, 欢迎下载使用。

      资料下载及使用帮助
      版权申诉
      • 1.电子资料成功下载后不支持退换,如发现资料有内容错误问题请联系客服,如若属实,我们会补偿您的损失
      • 2.压缩包下载后请先用软件解压,再使用对应软件打开;软件版本较低时请及时更新
      • 3.资料下载成功后可在60天以内免费重复下载
      版权申诉
      若您为此资料的原创作者,认为该资料内容侵犯了您的知识产权,请扫码添加我们的相关工作人员,我们尽可能的保护您的合法权益。
      入驻教习网,可获得资源免费推广曝光,还可获得多重现金奖励,申请 精品资源制作, 工作室入驻。
      版权申诉二维码
      欢迎来到教习网
      • 900万优选资源,让备课更轻松
      • 600万优选试题,支持自由组卷
      • 高质量可编辑,日均更新2000+
      • 百万教师选择,专业更值得信赖
      微信扫码注册
      手机号注册
      手机号码

      手机号格式错误

      手机验证码 获取验证码 获取验证码

      手机验证码已经成功发送,5分钟内有效

      设置密码

      6-20个字符,数字、字母或符号

      注册即视为同意教习网「注册协议」「隐私条款」
      QQ注册
      手机号注册
      微信注册

      注册成功

      返回
      顶部
      学业水平 高考一轮 高考二轮 高考真题 精选专题 初中月考 教师福利
      添加客服微信 获取1对1服务
      微信扫描添加客服
      Baidu
      map