搜索
      上传资料 赚现金

      2022届北京市通州区高三下学期三模考试化学试题 附答案

      • 2.67 MB
      • 2025-05-07 21:48:10
      • 52
      • 0
      • 教习网2954337
      加入资料篮
      立即下载
      2022届北京市通州区高三下学期三模考试化学试题 附答案第1页
      高清全屏预览
      1/30
      2022届北京市通州区高三下学期三模考试化学试题 附答案第2页
      高清全屏预览
      2/30
      2022届北京市通州区高三下学期三模考试化学试题 附答案第3页
      高清全屏预览
      3/30
      还剩27页未读, 继续阅读

      2022届北京市通州区高三下学期三模考试化学试题 附答案

      展开

      这是一份2022届北京市通州区高三下学期三模考试化学试题 附答案,共30页。试卷主要包含了5 Fe 56, 下列说法不正确的是,1醋酸溶液中,, 等内容,欢迎下载使用。
      (考试时间90分钟 满分100分)
      可能用到的相对原子质量:H 1 C 12 O 16 Na 23 C1 35.5 Fe 56
      第一部分(选择题,共42分)
      每小题只有一个选项符合题意。共14个小题,每小题3分,共42分。
      1. 下列我国科研成果所涉及的物质转化中,物质所含元素位于0族的是
      A. 由二氧化碳制取汽油:等
      B. 液氦到超流氦的转变:液氦(-269℃)→超流氦(-271℃)
      C. 煤炭的清洁化利用:煤炭→
      D. 利用太阳能合成燃料:
      2. 下列说法不正确的是
      A. 疫苗等生物制剂需要在低温下保存B. 在伤口处涂抹医用酒精可消毒、杀菌
      C. 蛋白质、氨基酸中均含有D. 蛋白质水解可以得到氨基酸
      3. 下列关于的化学用语或图示表达不正确的是
      A. 醋酸溶液呈酸性:
      B. 一定条件下,与反应能生成
      C. 测定相对分子质量的质谱如图
      D. 0.1醋酸溶液中,
      4. 下列关于第ⅣA族元素及相关物质的性质比较中,不正确的是
      A. 热稳定性:CH4>SiH4>GeH4B. 酸性:CH3COOH>H2CO3>H2SiO3
      C. 熔点:金刚石>晶体硅>晶体锗D. 第一电离能:C<Si<Ge
      5. 下列过程所用物质中,利用了其氧化性的是
      A. 用溶液腐蚀覆铜板B. 用块防止钢铁船体腐蚀
      C. 用的水溶液吸收D. 用粉防止溶液氧化
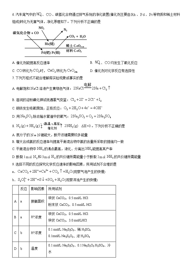
      6. 汽车尾气中的、、碳氢化合物通过排气系统的净化装置(催化剂主要由、、等物质和稀土材料组成)转化为无害气体,净化原理如下。下列分析不正确的是
      A. 催化剂能提高反应速率B. 、均发生了氧化反应
      C. 转化为时,转化为D. 催化剂对化学反应有选择性
      7. 下列方程式不能合理解释实验现象或事实的是
      A. 电解饱和溶液产生黄绿色气体:
      B. 湿润的淀粉碘化钾试纸遇氯气变蓝:
      C. 钢铁发生吸氧腐蚀,正极反应:
      D. 用除去输水管道中的氧气:
      8. 。下列分析不正确的是
      A. 氮分子的键能大,断开该键需要较多能量
      B. 增大合成氨的反应速率与提高平衡混合物中氨的含量所采取的措施均一致
      C. 平衡混合物中的沸点最高,液化、分离出能提高其产率
      D. 断裂1和3的共价键所需能量小于断裂2的共价键所需能量
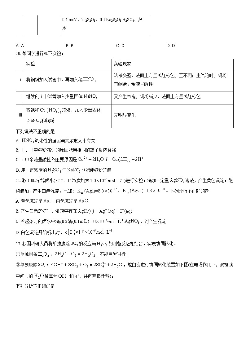
      9. 选择不同的反应探究化学反应速率的影响因素,所用试剂不合理的是
      a.(观察气泡产生的快慢)
      b.(观察浑浊产生的快慢)
      A. AB. BC. CD. D
      10. 某同学进行如下实验:
      下列说法不正确的是
      A. 氧化性的强弱与其浓度大小有关
      B. ⅰ、ⅱ中铜粉减少的原因能用相同的离子反应解释
      C. ⅰ中余液呈酸性主要原因是
      D. 用一定浓度的与也能使铜粉溶解
      11. 取1.0L浓缩卤水(、浓度均为)进行实验:滴加一定量溶液,产生黄色沉淀;继续滴加,产生白色沉淀。已知:、。下列分析不正确的是
      A. 黄色沉淀是,白色沉淀是
      B. 产生白色沉淀时,溶液中存在
      C. 若起始时向卤水中滴加2滴(0.1),能产生沉淀
      D. 白色沉淀开始析出时,
      12. 我国科研人员将单独脱除的反应与的制备反应相结合,实现协同转化。
      ①单独制备:,不能自发进行。
      ②单独脱除:,能自发进行协同转化装置如下图(在电场作用下,双极膜中间层的解离为和,并向两极迁移)。
      下列分析不正确的是
      A. 反应②释放的能量可以用于反应①
      B. 产生的电极反应:
      C. 反应过程中不需补加稀
      D. 协同转化总反应:
      13. 高分子M广泛用于纺织、涂料等产品,合成路线如下:
      已知:
      下列说法不正确的是
      A. 化合物A不存在顺反异构体B. A是的同系物
      C. A→N为聚合反应D. M、N均可水解得到
      14. 以、为原料合成涉及的主要反应如下:


      的平衡转化率()、的选择性()随温度、压强变化如下:
      已知:
      下列分析不正确的是
      A.
      B. 400℃左右,体系发生的反应主要是②
      C. 由图可知,,
      D. 初始、,平衡后、,若只发生①、②,则的平衡转化率为24%
      第二部分(非选择题,共58分)
      15. 青蒿素()是治疗疟疾的有效药物,白色针状晶体,溶于乙醇和乙醚,对热不稳定。青蒿素晶胞(长方体,含4个青蒿素分子)及分子结构如下图所示。
      (1)提取青蒿素
      在浸取、蒸馏过程中,发现用沸点比乙醇低的乙醚()提取,效果更好。
      ①乙醚的沸点低于乙醇,原因是_______。
      ②用乙醚提取效果更好,原因是_______。
      (2)确定结构
      ①测量晶胞中各处电子云密度大小,可确定原子的位置、种类。比较青蒿素分子中C、H、O的原子核附近电子云密度大小:_______。
      ②图中晶胞的棱长分别为a、b、c,晶体的密度为_______。(用表示阿伏加德罗常数;;青蒿素的相对分子质量为282)
      ③能确定晶体中哪些原子间存在化学键、并能确定键长和键角,从而得出分子空间结构的一种方法是_______。
      a.质谱法 b.X射线衍射 c.核磁共振氢谱 d.红外光谱
      (3)修饰结构,提高疗效
      一定条件下,用将青蒿素选择性还原生成双氢青蒿素。
      ①双氢青蒿素分子中碳原子的杂化轨道类型为_______。
      ②的空间结构为_______。
      双氢青蒿素比青蒿素水溶性更好,治疗疟疾的效果更好。
      16. 近年来,研究人员提出利用含硫物质热化学循环实现太阳能的转化与存储。过程如下:
      (1)反应Ⅰ由两步反应组成:
      ①;
      ②_______。
      (2)反应Ⅱ:
      ①不同条件下,达到相同的平衡转化率,温度越高,所需的压强越大,_______0。
      ②一定压强下,与的投料比[]对体系中平衡转化率的影响如下:
      时,解释平衡转化率随投料比增大而降低的原因:_______。
      (3)可以作为水溶液中歧化反应的催化剂。可能的催化过程如下:
      ①ⅰ.
      ⅱ._______。
      ②反应结束后,分离混合物[硫酸(含、)、S(吸附了)等],从中获得固体S以及与的混合液,便于循环利用。
      a.该过程中,应选取的化学试剂是_______。
      b.根据所选取的化学试剂,设计方案,得到S以及与的混合液。实验方案是:_______。(用简要文字说明即可)
      17. 用零价铁()去除含氮废水中的硝酸盐()是环境修复的重要方法。一种去除的过程如下。
      (1)Ⅱ中充分反应后,分离混合物的方法是_______。
      (2)Ⅱ中反应的离子方程式是_______。
      (3)实验发现,在Ⅱ中补充一定量的可以明显提高的去除率。向两份含氮废水[]中均加入足量粉,做对比研究。
      分析ⅱ中的去除率提高的原因:
      a.直接还原了。
      通过计算说明电子得、失数量关系:_______,证明该原因不合理
      b.研究发现:(导电)覆盖在铁粉表面;随着反应的进行,产生(不导电),它覆盖在表面,形成钝化层,阻碍电子传输。
      c.能与反应生成。
      用做同位素示踪实验,证明该原因合理
      d.破坏钝化层。
      将ⅱ中的替换为_______,的去除率约为50%,证明该原因不合理。
      (4)ⅰ、ⅱ中均能发生。该反应明显有助于ⅰ中的去除,结合方程式解释原因:_______。
      (5)测定含量
      步骤1.取v含氮()水样,加入催化剂、标准溶液(过量),再加入稀。
      步骤2.用标准溶液滴定剩余的(被还原为),终点时消耗。
      已知:
      ①水样中的含量为_______。
      ②溶液中影响测定。向步骤1中加入适量,产生驱赶,否则会使测定结果_______(填“偏大”或“偏小”)。
      18. 褪黑激素的前体K的合成路线如下。
      已知:(R表示烃基或氢)
      (1)A能发生银镜反应。A中所含的官能团有_______。
      (2)D→E的反应类型是_______。
      (3)试剂W的分子式是,其结构简式是_______。
      (4)G中只含酯基一种官能团。生成G的反应方程式是_______。
      (5)F的分子式为。M的结构简式是_______。
      (6)由K合成Q(),Q再经下列过程合成褪黑激素。
      ①X的结构简式是_______。
      ②Z的结构简式是_______。
      ③试剂b是_______。
      19. 物质的大小会对其性质有极大影响。
      (1)纳米金:具有高电子密度、介电特性和催化作用。纳米金的制法:将0.01%的溶液煮沸,迅速加入1%的柠檬酸钠()溶液,持续煮沸7~10分钟。制备时溶液会因为加入的柠檬酸钠的量不同而产生不同的颜色,如下表所示。
      资料:的溶液呈黄色,其酸性比柠檬酸强。
      ①在制备过程中,存在如下反应,已知产物是柠檬酸脱去一个羧基得到的,核磁共振氢谱显示其有4组峰。请补全并配平下面的反应方程式(要写出的结构简式) _______。
      □→□_______+□_______()+□+□HCl
      ②柠檬酸钠的作用是_______,如果一段时间后的液体仍为黄色,则可以_______(填操作)来检验是否生成纳米金。
      (2)微米水:可以高效诱导分子的还原反应,且不需要任何的外加还原剂或外加电荷。科学家使用上述方法制取纳米金时,引入了不加柠檬酸的对照组。令人惊奇的是对照组也发生了反应,他经过猜想与论证,最终将目光锁定在水身上,用如下装置(如图1所示)进行验证。
      ①使用丙酮酸()来验证,通过检验由丙酮酸生成的产物_______,证明猜想成立。
      ②发现随着丙酮酸浓度的增加,还原效率会迅速降低,图2与图3中丙酮酸浓度均为10uml/L。
      还原效率会随着雾化气体压强的增大而增大的原因是_______。
      ③为探究还原反应具体过程,继续设计实验:向水中加入一种指示剂R,这种指示剂正常状态下不显色,R在遇到一定浓度的与还原剂后会显示红色荧光,过程可以表示为:R(无色)(红色荧光)。加入R后观测到的现象如图4所示。
      结合图4和上述实验,你可以得出什么推论?_______。
      (3)综合上述内容,你对物质有了哪些更深入的认识?_______。
      参考答案
      1. 下列我国科研成果所涉及的物质转化中,物质所含元素位于0族的是
      A. 由二氧化碳制取汽油:等
      B. 液氦到超流氦的转变:液氦(-269℃)→超流氦(-271℃)
      C. 煤炭的清洁化利用:煤炭→
      D. 利用太阳能合成燃料:
      【答案】B
      【解析】
      【分析】稀有气体元素最外层达到稳定结构,性质稳定,化合价常表现零价,位于0族,包含He、Ne、Ar、Kr、Xe、Rn。
      【详解】A.,包含H、C、O三种元素,没有0族元素,A项错误;
      B.液氦到超流氦的转变:液氦(-269℃)→超流氦(-271℃),包含He,有0族元素,B项正确;
      C.煤炭的清洁化利用:煤炭→,包含H、C、O三种元素,没有0族元素,C项错误;
      D.利用太阳能合成燃料:,包含H、C、O三种元素,没有0族元素,D项错误;
      故答案选B。
      2. 下列说法不正确的是
      A. 疫苗等生物制剂需要在低温下保存B. 在伤口处涂抹医用酒精可消毒、杀菌
      C. 蛋白质、氨基酸中均含有D. 蛋白质水解可以得到氨基酸
      【答案】C
      【解析】
      【详解】A.疫苗等生物制剂含有蛋白质,需要在低温下保存,温度较高易使蛋白质变性而失去生理活性,A正确;
      B.医用酒精能使蛋白质变性,在伤口处涂抹医用酒精可消毒、杀菌,B正确;
      C.蛋白质由氨基酸缩聚得到,其中均含有酰胺键,氨基酸含有羧基和氨基,单个氨基酸分子没有,C不正确;
      D.蛋白质水解可以得到氨基酸,氨基酸缩聚可得到蛋白质,D正确;
      故选C。
      3. 下列关于的化学用语或图示表达不正确的是
      A. 醋酸溶液呈酸性:
      B. 一定条件下,与反应能生成
      C. 测定相对分子质量的质谱如图
      D. 0.1醋酸溶液中,
      【答案】C
      【解析】
      【详解】A.醋酸是一元弱酸,溶液呈酸性,电离方程式:,A正确;
      B.酯化反应过程中羧酸提供羟基,醇提供氢原子,生成水分子,发生取代反应,故与反应能生成,B正确;
      C.的相对分子质量是60,其质谱图中质荷比最大值应达到60,C不正确;
      D.根据物料守恒,醋酸溶液中电离得到与未电离的CH3COOH之和等于未电离时的CH3COOH,故0.1醋酸溶液中,,D正确;
      故选C。
      4. 下列关于第ⅣA族元素及相关物质的性质比较中,不正确的是
      A. 热稳定性:CH4>SiH4>GeH4B. 酸性:CH3COOH>H2CO3>H2SiO3
      C. 熔点:金刚石>晶体硅>晶体锗D. 第一电离能:C<Si<Ge
      【答案】D
      【解析】
      【详解】A.元素的非金属性越强,其简单氢化物的稳定性就越强。C、Si、Ge是同一主族元素,原子序数越大,元素的非金属性越弱,所以元素的非金属性:C>Si>Ge,则氢化物的稳定性:CH4>SiH4>GeH4,A正确;
      B.醋酸能够与Na2CO3溶液反应制取CO2气体,说明酸性:CH3COOH>H2CO3;将CO2气体通入Na2SiO3溶液中,反应产生H2SiO3沉淀,说明酸性: H2CO3>H2SiO3。因此三种酸的酸性强弱关系为:CH3COOH>H2CO3>H2SiO3,B正确;
      C.金刚石、晶体硅、晶体锗都是共价晶体,原子之间以共价键结合。由于原子半径:C<Si<Ge,所以键能:C-C>Si-Si>Ge-Ge,故物质的熔点:金刚石>晶体硅>晶体锗,C正确;
      D.C、Si、Ge是同一主族元素,同一主族元素,元素的非金属性随原子序数的增大而逐渐减弱,元素的第一电离能逐渐减小,所以元素的第一电离能大小关系为:C>Si>Ge,D错误;
      故合理选项是D。
      5. 下列过程所用的物质中,利用了其氧化性的是
      A. 用溶液腐蚀覆铜板B. 用块防止钢铁船体腐蚀
      C. 用的水溶液吸收D. 用粉防止溶液氧化
      【答案】A
      【解析】
      【详解】A.用FeCl3溶液腐蚀覆铜板发生的反应为2Fe3++Cu=2Fe2++Cu2+,铁元素的化合价降低,被还原,利用其还原性,故A正确;
      B.用Zn块防止钢铁船体腐蚀,是利用其还原性,故B错误;
      C.用SO2的水溶液吸收Br2,S元素的化合价升高,被氧化,利用其还原性,故D错误;
      D.用Fe粉防止FeSO4溶液氧化,利用其还原性,故D错误;
      故选:A。
      6. 汽车尾气中的、、碳氢化合物通过排气系统的净化装置(催化剂主要由、、等物质和稀土材料组成)转化为无害气体,净化原理如下。下列分析不正确的是
      A. 催化剂能提高反应速率B. 、均发生了氧化反应
      C. 转化为时,转化为D. 催化剂对化学反应有选择性
      【答案】B
      【解析】
      【详解】A.催化剂能降低反应的活化能,加快反应速率,A正确;
      B.中氮元素化合价降低到0价,发生还原反应,CO中碳元素化合价升高到+4价,发生氧化反应,B错误;
      C.由图示可知,CO转化为CO2时,碳元素化合价升高失电子,则反应时应得电子化合价降低转化为,C正确;
      D.催化剂对特定反应具有催化作用,故催化剂对化学反应有选择性,D正确;
      答案选B。
      7. 下列方程式不能合理解释实验现象或事实的是
      A. 电解饱和溶液产生黄绿色气体:
      B. 湿润的淀粉碘化钾试纸遇氯气变蓝:
      C. 钢铁发生吸氧腐蚀,正极反应:
      D. 用除去输水管道中的氧气:
      【答案】A
      【解析】
      【详解】A.电解饱和食盐水,阴极水放电生成氢气、氢氧化钠,阳极氯离子放电生成氯气,是黄绿色气体,方程式为:2NaCl+2H2O2NaOH+H2↑+Cl2↑,故A错误;
      B.湿润的淀粉碘化钾试纸遇氯气变蓝是由于氯气与碘离子反应生成碘单质,碘单质遇淀粉变蓝,发生的反应为:Cl2+2I-=I2+2Cl-,故B正确;
      C.钢铁发生吸氧腐蚀的正极反应为氧气得到电子生成氢氧根离子,电极反应式为:O2+2H2O+4e-═4OH-,故C正确;
      D.Na2SO3有强还原性,能将氧气还原,自身被氧化为硫酸钠,化学方程式为2Na2SO3+O2=2Na2SO4,故D正确;
      故选:A。
      8. 。下列分析不正确是
      A. 氮分子的键能大,断开该键需要较多能量
      B. 增大合成氨的反应速率与提高平衡混合物中氨的含量所采取的措施均一致
      C. 平衡混合物中的沸点最高,液化、分离出能提高其产率
      D. 断裂1和3的共价键所需能量小于断裂2的共价键所需能量
      【答案】B
      【解析】
      【详解】A.氮分子的N≡N键能大,破坏化学键所需要吸收的能量多,分子稳定,故A正确;
      B.升高温度,反应速率加快,但合成氨反应正向为放热反应,升高温度,平衡逆向移动,氨的含量减小,故B错误;
      C.平衡混合物中NH3的沸点最高,液化、分离出NH3,平衡正向移动,氨气产率提高,故C正确;
      D.反应正向为放热反应,故反应物的总键能小于生成物的总键能,断裂1mlN2和3mlH2的共价键所需能量小于断裂2 ml NH3的共价键所需能量,故D正确;
      故选:B。
      9. 选择不同的反应探究化学反应速率的影响因素,所用试剂不合理的是
      a.(观察气泡产生的快慢)
      b.(观察浑浊产生的快慢)
      A. AB. BC. CD. D
      【答案】C
      【解析】
      【分析】采用控制变量方法进行研究,即只改变一个外界条件,其它外界条件都相同,然后逐一进行分析判断。
      【详解】A.只有CaCO3的接触面积不相同,其它外界条件相同,两个实验是研究固体与盐酸的接触面积大小对化学反应速率的影响,A正确;
      B.该反应的实质是CaCO3+2H+=Ca2++CO2↑+H2O,只有HCl溶液中的c(H+)不相同,其它外界条件相同,是研究H+浓度大小对化学反应速率的影响,B正确;
      C.浓硫酸中H2SO4主要以电解质分子存在,稀硫酸中则完全电离产生H+及,浓硫酸溶于水时会放出大量热量使溶液温度升高,因此两个实验对比,不仅溶液中c(H+)不同,而且溶液温度也不相同,因此不是探究H+浓度大小对化学反应速率的影响,C不正确;
      D.两个实验对比,其它外界条件都相同,只有溶液温度不相同,是探究反应温度对化学反应速率的影响,D正确;
      故合理选项是C。
      10. 某同学进行如下实验:
      下列说法不正确的是
      A. 氧化性的强弱与其浓度大小有关
      B. ⅰ、ⅱ中铜粉减少的原因能用相同的离子反应解释
      C. ⅰ中余液呈酸性的主要原因是
      D. 用一定浓度的与也能使铜粉溶解
      【答案】C
      【解析】
      【分析】i.将铜粉加入试管中,再加入稀HNO3,稀硝酸和铜反应生成NO、硝酸铜,溶液变蓝,开始产生无色气体,无色气体又变为红棕色;铜粉有剩余,溶液为酸性;
      ii.继续向i中试管加入少量固体NaNO3,由于铜粉剩余,溶液为酸性,加入硝酸钠,等同于加入了稀硝酸,所以稀硝酸和铜反应生成NO、硝酸铜,产生无色气体,无色气体又变为红棕色,同时可知推论i中的酸性是硝酸有剩余;
      iii饱和Cu(NO3)2溶液,加入少量固体NaNO3和铜粉,三者不反应,无明显变化;
      【详解】A.由i、ii分析可知i还有硝酸剩余,不能将铜全部溶解,故硝酸氧化性和浓度有关,A正确;
      B.i、ii铜粉减少的原因均为硝酸和铜发生了氧化还原反应,能用相同的离子反应解释,B正确;
      C.由i、ii分析可知i还有剩余氢离子,不能说明余液呈酸性的主要原因是铜离子水解所导致,C错误;
      D.硝酸根离子在酸性条件下具有强化性,可以将铜氧化,故用一定浓度的H2SO4与NaNO3也能使铜粉溶解,D正确;
      故答案选C。
      11. 取1.0L浓缩卤水(、浓度均为)进行实验:滴加一定量溶液,产生黄色沉淀;继续滴加,产生白色沉淀。已知:、。下列分析不正确的是
      A. 黄色沉淀是,白色沉淀是
      B. 产生白色沉淀时,溶液中存在
      C. 若起始时向卤水中滴加2滴(0.1),能产生沉淀
      D. 白色沉淀开始析出时,
      【答案】D
      【解析】
      【详解】A.碘化银的溶度积小于氯化银,则先生成的黄色沉淀为碘化银,A项正确;
      B.产生白色沉淀时,碘化银已经达到沉淀溶解平衡,B项正确;
      C.若起始时向1.0L卤水中滴加2滴(0.1),则混合后的硝酸银浓度约等于,,比碘化银的溶度积大,则有碘化银沉淀生成,C项正确;
      D.根据氯化银的溶度积常数,白色沉淀氯化银开始析出时,,所以,D项错误;
      故答案选D。
      12. 我国科研人员将单独脱除的反应与的制备反应相结合,实现协同转化。
      ①单独制备:,不能自发进行。
      ②单独脱除:,能自发进行协同转化装置如下图(在电场作用下,双极膜中间层的解离为和,并向两极迁移)。
      下列分析不正确的是
      A. 反应②释放的能量可以用于反应①
      B. 产生的电极反应:
      C. 反应过程中不需补加稀
      D. 协同转化总反应:
      【答案】D
      【解析】
      【分析】该装置为原电池,根据图中电子移动方向可知,左侧电极为负极,负极上SO2发生失电子的反应生成,右侧电极为正极,正极上O2发生得电子的反应生成H2O,负极反应式为,正极反应式为,所以协同转化总反应为SO2+O2+2NaOH═H2O2+Na2SO4,原电池工作时,阴离子移向负极,阳离子移向正极,据此分析解答。
      【详解】A.反应①不能自发进行,则反应①是吸热反应,反应②能自发进行,则反应②是放热反应,反应②释放的能量可以用于反应①,A项正确;
      B.由图可知,生成H2O2的电极反应为,B项正确;
      C.H+、电子所带电荷数值相等,则右侧消耗H+的量等于迁移过来H+的量,硫酸的总量不变,所以反应过程中不需补加稀H2SO4,C项正确;
      D.负极反应式为,正极反应式为,则协同转化总反应为SO2+O2+2NaOH═H2O2+Na2SO4,D项错误;
      故答案选D。
      13. 高分子M广泛用于纺织、涂料等产品,合成路线如下:
      已知:
      下列说法不正确的是
      A. 化合物A不存在顺反异构体B. A是的同系物
      C. A→N为聚合反应D. M、N均可水解得到
      【答案】B
      【解析】
      【分析】CH3COOH与C2H2加成得到A CH3COOCH=CH2,A加聚得到N ,N与CH3OH发生已知信息的反应得到CH3COOCH3和高分子M。
      【详解】A.据分析,化合物A的结构简式是CH3COOCH=CH2,碳碳双键的一个碳原子上连接两个相同原子(H原子),则A分子不存在顺反异构体,A正确;
      B.A是CH3COOCH=CH2,与的官能团不完全相同,二者不是同系物, B不正确;
      C.据分析,A→N是:CH3COOCH=CH2加聚得到,是聚合反应,C正确;
      D.M和N均有链节中的酯基可发生水解,得到和CH3COOH,D正确;
      故选B。
      14. 以、为原料合成涉及的主要反应如下:


      的平衡转化率()、的选择性()随温度、压强变化如下:
      已知:
      下列分析不正确的是
      A.
      B. 400℃左右,体系发生的反应主要是②
      C. 由图可知,,
      D. 初始、,平衡后、,若只发生①、②,则的平衡转化率为24%
      【答案】D
      【解析】
      【详解】A.反应①的正反应为气体体积减小的方向,反应②反应前后气体体积不变,故增大压强,反应①正向移动,CO2的转化率增大,反应②不移动,因此 P1>P2,A正确;
      B.400℃时,由图可以看出, CH3OH 的选择性趋近为0,意味着转化为CH3OH的CO2为0,因此此时体系发生的反应主要是②,B正确;
      C.由图看出,随着温度升高,的选择性()逐渐降低,反应①向逆方向进行,因此正反应0,C正确;
      D .平衡后,根据CO2的平衡转化率为30%,得出两个反应共消耗0.3ml CO2,又因为可知0.3ml CO2中有80%发生反应①转化为CH3OH,而0.3ml CO2中有20%发生反应②转化为CO,根据三段式可得:

      两个反应中氢气的转化总量为0.78ml,所以氢气的转化率=,D错误;
      故答案为:D。
      第二部分(非选择题,共58分)
      15. 青蒿素()是治疗疟疾的有效药物,白色针状晶体,溶于乙醇和乙醚,对热不稳定。青蒿素晶胞(长方体,含4个青蒿素分子)及分子结构如下图所示。
      (1)提取青蒿素
      在浸取、蒸馏过程中,发现用沸点比乙醇低的乙醚()提取,效果更好。
      ①乙醚的沸点低于乙醇,原因是_______。
      ②用乙醚提取效果更好,原因是_______。
      (2)确定结构
      ①测量晶胞中各处电子云密度大小,可确定原子的位置、种类。比较青蒿素分子中C、H、O的原子核附近电子云密度大小:_______。
      ②图中晶胞的棱长分别为a、b、c,晶体的密度为_______。(用表示阿伏加德罗常数;;青蒿素的相对分子质量为282)
      ③能确定晶体中哪些原子间存在化学键、并能确定键长和键角,从而得出分子空间结构的一种方法是_______。
      a.质谱法 b.X射线衍射 c.核磁共振氢谱 d.红外光谱
      (3)修饰结构,提高疗效
      一定条件下,用将青蒿素选择性还原生成双氢青蒿素。
      ①双氢青蒿素分子中碳原子的杂化轨道类型为_______。
      ②的空间结构为_______。
      双氢青蒿素比青蒿素水溶性更好,治疗疟疾的效果更好。
      【答案】(1) ①. 乙醇分子间能形成氢键 ②. 乙醚沸点低,蒸馏时所需温度较低,青蒿素不易分解
      (2) ①. O>C>H ②. ③. b
      (3) ①. sp3 ②. 正四面体
      【解析】
      【小问1详解】
      ①乙醚的结构简式为C2H5OC2H5,乙醇的结构简式为C2H5OH, 乙醇分子间能形成氢键,乙醚分子间不能形成氢键,故乙醚的沸点低于乙醇;
      ②青蒿素溶于乙醇和乙醚,对热不稳定,用乙醚提取青蒿素后,乙醚沸点低,蒸馏时所需温度较低,青蒿素不易分解,故用乙醚提取效果更好。
      【小问2详解】
      ①元素的电负性越强,其原子核附近电子云密度越大;电负性:O>C>H,原子核附近电子云密度:O>C>H;
      ②青蒿素晶胞含有4个青蒿素分子,晶胞质量m=,晶胞体积V= a10-7cmb10-7cmc10-7cm=abc10-21cm3,晶体的密度ρ===;
      ③a.质谱法可以测定有机物的相对分子质量,a不符合题意;
      b.通过晶体的X射线衍射实验,可以确定晶体中哪些原子间存在化学键、并能确定键长和键角,从而得出物质的空间结构,b符合题意;
      c.核磁共振氢谱法可确定有机物中氢原子的种类和相对数目,c不符合题意;
      d.红外光谱法可用于鉴定有机物中所含的各种官能团和化学键,d不符合题意;
      故选b。
      【小问3详解】
      ①如图所示,双氢青蒿素分子中碳原子均为饱和碳原子,这些碳原子的轨道杂化类型为sp3;
      ②种,B原子的孤对电子数为0,价层电子对数为4,根据价层电子互斥理论可知,该离子的空间结构为正四面体。
      16. 近年来,研究人员提出利用含硫物质热化学循环实现太阳能的转化与存储。过程如下:
      (1)反应Ⅰ由两步反应组成:
      ①;
      ②_______。
      (2)反应Ⅱ:
      ①不同条件下,达到相同的平衡转化率,温度越高,所需的压强越大,_______0。
      ②一定压强下,与的投料比[]对体系中平衡转化率的影响如下:
      时,解释平衡转化率随投料比增大而降低的原因:_______。
      (3)可以作为水溶液中歧化反应的催化剂。可能的催化过程如下:
      ①ⅰ.
      ⅱ._______。
      ②反应结束后,分离混合物[硫酸(含、)、S(吸附了)等],从中获得固体S以及与的混合液,便于循环利用。
      a.该过程中,应选取的化学试剂是_______。
      b.根据所选取的化学试剂,设计方案,得到S以及与的混合液。实验方案是:_______。(用简要文字说明即可)
      【答案】(1)2SO32SO2+O2
      (2) ①. < ②. SO2在水中浓度降低对该平衡逆向移动的影响大于H2O的增加对该平衡正向移动的影响
      (3) ①. ②. SO2水溶液 ③. 将固体S(吸附了)加热,用SO2水溶液吸收气体
      【解析】
      【小问1详解】
      根据氧化还原反应原理,反应Ⅰ第一步反应①,没有发生化合价的改变,则第二步发生+6价S化合价降低,-2价氧化化合价升高,得到产物SO2和O2的反应,反应方程式②:2SO32SO2+O2。
      【小问2详解】
      ①该反应气体分子数正向减少,压强增大平衡正向移动,而达到相同的平衡转化率,温度越高,所需的压强越大,说明温度升高平衡逆向移动,故

      相关试卷

      2022届北京市通州区高三下学期三模考试化学试题 附答案:

      这是一份2022届北京市通州区高三下学期三模考试化学试题 附答案,共30页。试卷主要包含了5 Fe 56, 下列说法不正确的是,1醋酸溶液中,, 等内容,欢迎下载使用。

      北京市通州区2025届高三下学期一模考试化学试题含答案:

      这是一份北京市通州区2025届高三下学期一模考试化学试题含答案,共19页。试卷主要包含了 Mg有三种稳定的同位素, 下列性质的比较中,不正确的是, 下列说法不正确的是,1 MPa等内容,欢迎下载使用。

      北京通州区2022-2023学年高三期末化学试题及答案:

      这是一份北京通州区2022-2023学年高三期末化学试题及答案,共12页。

      资料下载及使用帮助
      版权申诉
      • 1.电子资料成功下载后不支持退换,如发现资料有内容错误问题请联系客服,如若属实,我们会补偿您的损失
      • 2.压缩包下载后请先用软件解压,再使用对应软件打开;软件版本较低时请及时更新
      • 3.资料下载成功后可在60天以内免费重复下载
      版权申诉
      若您为此资料的原创作者,认为该资料内容侵犯了您的知识产权,请扫码添加我们的相关工作人员,我们尽可能的保护您的合法权益。
      入驻教习网,可获得资源免费推广曝光,还可获得多重现金奖励,申请 精品资源制作, 工作室入驻。
      版权申诉二维码
      欢迎来到教习网
      • 900万优选资源,让备课更轻松
      • 600万优选试题,支持自由组卷
      • 高质量可编辑,日均更新2000+
      • 百万教师选择,专业更值得信赖
      微信扫码注册
      手机号注册
      手机号码

      手机号格式错误

      手机验证码 获取验证码 获取验证码

      手机验证码已经成功发送,5分钟内有效

      设置密码

      6-20个字符,数字、字母或符号

      注册即视为同意教习网「注册协议」「隐私条款」
      QQ注册
      手机号注册
      微信注册

      注册成功

      返回
      顶部
      学业水平 高考一轮 高考二轮 高考真题 精选专题 初中月考 教师福利
      添加客服微信 获取1对1服务
      微信扫描添加客服
      Baidu
      map