





所属成套资源:河南省许平汝名校2025届高三下学期二模各学科试卷及答案
河南省许平汝名校2025届高三下学期二模生物试卷(Word版附解析)
展开 这是一份河南省许平汝名校2025届高三下学期二模生物试卷(Word版附解析),文件包含2025届河南省许平汝名校高三下学期二模生物试题Word版含解析docx、2025届河南省许平汝名校高三下学期二模生物试题Word版无答案docx等2份试卷配套教学资源,其中试卷共30页, 欢迎下载使用。
1.本试卷分选择题和非选择题两部分。满分100分,考试时间75分钟。
2.答题前,考生务必用直径0.5毫米黑色墨水签字笔将密封线内项目填写清楚。
3.考生作答时,请将答案答在答题卡上。选择题每小题选出答案后,用2B铅笔把答题卡上对应题目的答案标号涂黑;非选择题请用直径0.5毫米黑色墨水签字笔在答题卡上各题的答题区域内作答,超出答题区域书写的答案无效,在试题卷、草稿纸上作答无效。
4.本卷命题范围:高考范围。
一、选择题:本题共16小题,每小题3分,共48分。在每小题给出的四个选项中,只有一项是符合题目要求的。
1. 下列关于内质网结构和功能的叙述,错误的是( )
A. 内质网是细胞内蛋白质、脂质和糖类合成或加工的重要场所
B. 内质网膜不仅可与核膜相连,还能通过细胞骨架与细胞膜相连
C. 内质网膜由两层磷脂双分子层构成,可形成运输蛋白质的囊泡
D. 区分粗面和光面内质网的依据是内质网上是否附着有核糖体
【答案】C
【解析】
【分析】内质网能有效地增加细胞内的膜面积,其外连细胞膜,内连核膜,将细胞中的各种结构连成一个整体,具有承担细胞内物质运输的作用。根据内质网膜上有没有附着核糖体,将内质网分为滑面型内质网和粗面型内质网两种,滑面内质网上没有核糖体附着,这种内质网所占比例较少,但功能较复杂,它与脂类、糖类代谢有关;粗面内质网上附着有核糖体,其排列也较滑面内质网规则,功能主要与蛋白质的合成有关。
【详解】A、内质网是细胞内蛋白质、脂质和糖类合成或加工的重要场所,A正确;
B、细胞骨架是由蛋白质纤维组成的网架结构,内质网膜不仅可与核膜相连,还能通过细胞骨架与细胞膜相连,B正确;
C、内质网为具有单层膜的细胞器,内质网膜由一层磷脂双分子层构成,可形成运输蛋白质的囊泡,C错误;
D、附着有核糖体的内质网称为粗面内质网,无核糖体附着的内质网,称为光面内质网,D正确。
故选C。
2. 蛋白激酶(PK)是催化蛋白质磷酸化的酶。这类酶催化从ATP转移出磷酸,并使其结合到特定蛋白质分子中的某些氨基酸残基上。PK分子内都存在一同源的约由270个氨基酸残基构成的催化结构区。下列叙述错误的是( )
A. PK作用的底物包括ATP和特定的蛋白质
B. 蛋白质的磷酸化会改变蛋白质的构象和活性
C. 蛋白质的磷酸化需ATP供能,属于放能反应
D. 催化结构区是PK与底物结合和发生作用的区域
【答案】C
【解析】
【分析】ATP:(1)元素组成:C、H、O、N、P。(2)结构组成:由1分子腺苷和3分子磷酸基团组成,所以又叫腺苷三磷酸。(3)结构简式:A—P~P~P;ATP中,A代表腺苷,由腺嘌呤和核糖组成;T代表三,P代表磷酸基团;—代表普通化学键,~代表一种特殊的化学键。(4)ATP水解放能,释放的能量供吸能反应利用;ATP合成吸能,吸收的能量由放能反应提供。
【详解】A、题意显示,蛋白激酶(PK)是催化蛋白质磷酸化的酶。这类酶催化从ATP转移出磷酸,并使其结合到特定蛋白质分子中的某些氨基酸残基上,PK作用的底物包括特定蛋白质和ATP,A正确;
B、蛋白质的磷酸化会改变蛋白质的构象和活性,促进蛋白质发挥作用,B正确;
C、蛋白质的磷酸化需ATP供能,属于吸能反应,即蛋白质的水解与吸能反应相联系,C错误;
D、催化结构区是PK与底物结合和发生作用的区域,说明酶发挥作用需要与底物的特定部位结合,D正确。
故选C。
3. 研究发现,小鼠肝脏受损后体内衰老的巨噬细胞数目激增,这些细胞通过分泌炎症因子促进肝纤维化(结缔组织异常增生),而内皮细胞虽显老态,但仍在肝组织修复过程中发挥限制肝损伤和肝纤维化的作用。下列叙述正确的是( )
A. 衰老巨噬细胞的细胞膜通透性发生改变,各种酶活性均降低
B. 对衰老内皮细胞的基因进行改造,可能使衰老内皮细胞重获增殖能力
C. 某小鼠内皮细胞和巨噬细胞功能不同的根本原因是它们的DNA不同
D. 衰老巨噬细胞分泌的炎症因子是通过促进细胞分化来促进肝纤维化的
【答案】B
【解析】
【分析】衰老细胞的特征:(1)细胞内的水分减少,细胞萎缩,体积变小,细胞新陈代谢的速率减慢。(2)细胞内多种酶的活性降低。(3)细胞内的色素会随着细胞衰老而逐渐积累。(4)细胞内的呼吸速率减慢,细胞核体积增大,核膜内折,染色质收缩、染色加深。(5)细胞膜通透性改变,物质运输功能降低。
【详解】A、细胞衰老后,细胞膜通透性发生改变,多数酶活性降低,而不是各种酶活性均降低,A错误;
B、对衰老内皮细胞的基因进行重编程,可能会使衰老细胞的增殖能力增强等,B正确;
C、同一小鼠中不同细胞功能不同的根本原因是基因的选择性表达,C错误;
D、根据题意无法得出巨噬细胞分泌的炎症因子能促进细胞分化,D错误。
故选B。
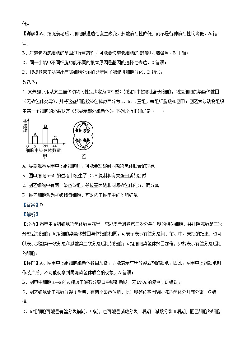
4. 某兴趣小组从某二倍体动物(性别决定为XY型)的组织中提取出部分细胞,测定细胞的染色体数目(无染色体变异),并将这些细胞按染色体数目分为a、b、c三组,每组细胞数如图甲;图乙为该动物组织中某一个细胞的分裂状态(只显示部分染色体)。下列分析正确的是( )
A. 显微观察图甲中c组细胞时,可能会观察到同源染色体联会的现象
B. 图甲细胞a→b的过程中发生了DNA复制和有关蛋白质的合成
C. 图乙细胞中有两个染色体组,等位基因随非同源染色体的分开而分离
D. 图乙细胞称为初级精母细胞,可对应于图甲中的b组细胞
【答案】D
【解析】
【分析】图甲中a组细胞染色体数目减半,只能表示减数第二次分裂时期的相关细胞,并排除减数第二次分裂后期细胞;b组细胞染色体数目与体细胞相同,可表示表示有丝分裂间、前、中、末期的细胞,也可以表示减数第一次分裂和减数第二次分裂后期的细胞;c组细胞染色体数目加倍,只能表示有丝分裂后期的细胞。
【详解】A、图甲中c组细胞染色体数目加倍,只能表示有丝分裂后期的细胞,因此,图甲中c组细胞制作装片后,不可能观察到同源染色体联会的现象,A错误;
B、图甲中细胞a→b的过程属于减数分裂Ⅱ中期到后期,无DNA的复制,B错误;
C、图乙细胞处于减数分裂Ⅰ后期,有两个染色体组,此时期等位基因随同源染色体分开而分离,C错误;
D、b组细胞可能是有丝分裂前期、中期,也可能是减数分裂Ⅰ后期、减数分裂Ⅱ后期,图乙细胞的细胞质均等分裂,说明该细胞为初级精母细胞,可处于图甲的b组,此时细胞中染色体数:核DNA数=1:2,D正确。
故选D。
5. 某实验小组探究了不同浓度双氯芬酸对烟草BY-2细胞有氧呼吸的抑制作用(如图所示)。下列叙述错误的是( )
A. 该实验中,烟草BY-2细胞有氧呼吸强度与双氯芬酸浓度呈负相关
B. 推测双氯芬酸抑制烟草BY-2细胞有氧呼吸可能与其影响线粒体的功能有关
C. 在双氯芬酸作用下,烟草BY-2细胞呼吸过程中会产生乳酸,但不产生NADH和CO2
D. 单位时间内双氯芬酸浓度为0.10时细胞呼吸作用产生的ATP少于0.04时
【答案】C
【解析】
【分析】据图可知,随着双氯芬酸浓度的增加,对烟草细胞的呼吸抑制率增加,但浓度超过时,抑制程度增加缓慢。
【详解】A、实验中,随着双氯芬酸浓度的增大,烟草BY-2细胞有氧呼吸受抑制程度越强,双氯芬酸浓度与烟草BY-2细胞有氧呼吸强度呈负相关,A正确;
B、双氯芬酸会抑制细胞的有氧呼吸,线粒体是有氧呼吸的主要场所,故推测双氯芬酸抑制烟草BY-2细胞的有氧呼吸可能与其影响线粒体的功能有关,B正确;
C、双氯芬酸并不完全抑制细胞呼吸作用,故在双氯芬酸作用下,烟草BY-2细胞呼吸过程中仍会产生NADH和CO2,但无法确定烟草细胞是否产生乳酸,C错误;
D、本实验的自变量是双氯芬酸浓度,因变量是呼吸抑制率,双氯芬酸浓度为时抑制程度高于时,因此,单位时间内双氯芬酸浓度为时烟草细胞呼吸作用产生的ATP少于时,D正确。
故选C。
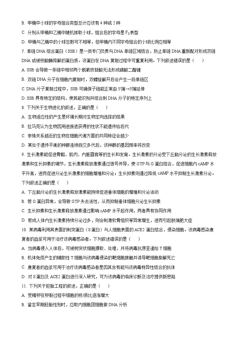
6. 某雌雄同花植物的高秆(A)对矮秆(a)为显性,红花(D)对白花(d)为显性,两对等位基因独立遗传。纯种高秆白花植株与纯种矮秆红花植株杂交获得F1。现通过如图甲桶和乙桶的小球抓取实验模拟F1测交过程,乙桶中的ad小球模拟纯种矮秆白花植株产生的配子。下列叙述正确的是( )
A. F1测交时需对母本去雄并立即进行人工授粉和套袋
B. 甲桶中小球的字母组合类型总计应该有4种或2种
C. 分别从甲桶和乙桶中随机抓取小球,组合后的字母是F2表型
D. 甲桶与乙桶中的小球总数可不相等,但甲桶内不同字母组合的小球比例应相等
【答案】D
【解析】
【分析】由题意可知,纯种高秆白花植株AAdd与纯种矮秆红花aaDD、植株杂交获得F1(AaDd),过如图甲桶和乙桶的小球抓取实验模拟F1测交过程,乙桶中的ad小球模拟纯种矮秆白花植株产生的配子,则甲桶模拟F1产生的配子,其可产生AD、Ad、aD、ad。
【详解】A、F1测交时需对母本去雄并套袋,等雌雄蕊成熟后进行人工授粉和套袋,A错误;
B、已知两对等位基因独立遗传,表明遵循自由组合定律,可产生4种配子AD、Ad、aD、ad,甲桶中小球的字母组合模拟的是配子种类,总计应有4种,B错误;
C、分别从甲桶和乙桶随机抓取小球的字母组合是F2的基因型,C错误;
D、甲桶与乙桶中的小球总数可不等,但桶内不同字母组合的小球比例应相等,以保证不同类型配子间的比例相等,即AD:Ad:aD:ad=1:1:1:1,D正确。
故选D。
7. 单链DNA结合蛋白(SSB)是一类专门负责与DNA单链区域结合,防止单链DNA重新配对形成双链DNA或被核酸酶降解的蛋白质。该蛋白在DNA复制过程中可重复利用。下列叙述错误的是( )
A. SSB会导致一条链中相邻两个脱氧核苷酸无法形成磷酸二酯键
B. 双链DNA分子在细胞内复制时,双螺旋解开后会产生一段单链区
C. DNA分子复制过程中,SSB可确保子链能正常由5'端→3'端延伸
D. SSB具有特定的结构,使其能识别并结合到DNA分子的特定序列上
【答案】A
【解析】
【分析】根据题意,SSB能很快地与DNA复制时解旋形成的单链结合,防止解旋的单链重新配对,使DNA呈伸展状态,且SSB在复制过程中可以重复利用,则可推知,该蛋白能够在DNA解旋后与单链结合,在DNA复制结束后离开单链。
【详解】A、SSB与DNA单链区域结合,可防止碱基重新配对,与一条链中相邻两个脱氧核苷酸之间的磷酸二酯键形成无关,A错误;
B、双链DNA分子在细胞内复制时,双螺旋解开后会产生一段单链区,B正确;
C、由题意可知,DNA分子复制过程中,SSB可确保子链能正常由5'端→3'端延伸,C正确;
D、单链DNA结合蛋白(SSB)是一类专门负责与DNA单链区域结合,推测SSB具有特定的结构,使其能识别并结合到DNA分子的特定序列上,D正确。
故选A。
8. 下列关于生物进化的叙述,正确的是( )
A. 生物适应性的产生是环境长期对生物定向选择的结果
B. 拉马克认为生物因用进废退获得的性状不能遗传给后代
C. 亲缘关系越近的生物在细胞代谢方面的共同特征会越少
D. 某处于遗传平衡种群连续自交多代后,该种群的基因频率将改变
【答案】A
【解析】
【分析】适应的普遍性和相对性:1、普遍性:(1)含义:生物体的形态结构适合于完成一定的功能;生物体形态结构及其功能适合于该生物在一定环境中生存和繁殖。(2)原因:自然选择。2、相对性的原因:遗传物质的稳定性和环境条件的变化相互作用的结果。
【详解】A、环境决定生物进化的方向,适应是环境对生物进行定向选择的结果,A正确;
B、拉马克认为因用进废退而获得的生物性状是可以遗传给后代的,B错误;
C、亲缘关系越近的生物在细胞代谢方面表现的共同特征会越多,C错误;
D、遗传平衡定律:在数量足够多的随机交配的群体中,没有基因突变、没有迁入和迁出、没有自然选择的前提下,种群的基因频率逐代不变,基因型频率也将保持平衡,因此某处于遗传平衡的种群连续自交多代后,该种群的基因频率不变,D错误。
故选A。
9. 生长激素能促进骨骼、肌肉、内脏器官等的生长和发育。生长激素的分泌受下丘脑分泌的生长激素释放激素和生长抑素的调节,生长激素释放激素通过信号传导,使GTP与G蛋白结合,促进细胞内cAMP水平升高,进而促进分泌生长激素的细胞增殖和分泌;生长抑素则通过降低cAMP水平抑制生长激素分泌。下列叙述正确的是( )
A. 下丘脑分泌的生长激素释放激素能持续促进垂体细胞的增殖和分泌活动
B. 若G蛋白异常,会导致GTP失去活性,从而抑制垂体细胞分泌生长抑素
C. 生长抑素和生长激素释放激素通过影响cAMP水平起作用,两者具有协同作用
D. 若成人体内生长激素持续分泌过多,则会刺激软骨组织等异常增生,进而引起肢端肥大症
【答案】D
【解析】
【分析】人们将下丘脑、垂体和靶腺体之间存在的这种分层调控, 称为分级调节。分级调节可以放大激素的调节效应,形成 多级反馈调节,有利于精细调控,从而维持机体的稳态。根据题意,生长激素释放激素能促进cAMP水平升高,进而促进生长激素的分泌,而生长抑素会降低cAMP的水平,进而抑制生长激素的分泌,两者在功能上具有相反作用。
【详解】A、下丘脑分泌的生长激素释放激素发挥作用后立即失活,不能持续作用于垂体细胞,A错误;
B、G蛋白异常不会导致GTP失去活性,生长抑素由下丘脑分泌,不是垂体分泌的,B错误;
C、根据题意,生长激素释放激素能促进cAMP水平升高,进而促进生长激素的分泌,而生长抑素会降低cAMP的水平,进而抑制生长激素的分泌,两者在功能上具有相反作用,C错误;
D、在成人时期,若生长激素持续过度分泌,则会刺激软骨组织异常增生等,进而引起肢端肥大症,D正确。
故选D。
10. 某病毒利用其表面的刺突蛋白(S蛋白)与人细胞表面的ACE2蛋白结合,侵染细胞。该病毒感染康复者的血浆可用于治疗该病毒感染者。下列叙述错误的是( )
A. 当病毒侵入人体后,可被树突状细胞摄取、处理,并将病毒抗原呈递给T细胞
B. 机体免疫产生的辅助性T细胞与该病毒侵染的靶细胞接触并诱导靶细胞裂解死亡
C. 康复者的血浆可用于治疗该病毒感染者是因其含有能与该病毒特异性结合的抗体
D. 对S蛋白及ACE2蛋白进行深入研究,可为该病毒的临床诊断及治疗提供新思路
【答案】B
【解析】
【分析】1、体液免疫的过程为,当病原体侵入机体时,一些病原体可以和B细胞接触,这为激活B细胞提供了第一个信号。一些病原体被树突状细胞、B细胞等抗原呈递细胞摄取。抗原呈递细胞将抗原处理后呈递在细胞表面,然后传递给辅助性T细胞。辅助性T细胞表面的特定分子发生变化并与B细胞结合,这是激活B细胞的第二个信号;B细胞受到两个信号的刺激后开始分裂、分化,大部分分化为浆细胞,小部分分化为记忆细胞,细胞因子能促进B细胞的分裂、分化过程;浆细胞产生和分泌大量抗体,抗体可以随体液在全身循环并与这种病原体结合。在多数情况下,抗体与病原体结合后会发生进一步的变化,如形成沉淀等,进而被其他免疫细胞吞噬消化。记忆细胞可以在抗原消失后存活,当再接触这种抗原时,能迅速增殖分化,分化后快速产生大量抗体。
2、细胞免疫的过程:被病毒感染的靶细胞膜表面的某些分子发生变化,细胞毒性T细胞识别变化的信号,开始分裂并分化,形成新的细胞毒性T细胞和记忆T细胞。同时辅助性T细胞分泌细胞因子加速细胞毒性T细胞的分裂、分化。新形成的细胞毒性T细胞在体液中循环,识别并接触、裂解被同样病原体感染的靶细胞,靶细胞裂解、死亡后,病原体暴露出来,抗体可以与之结合,或被其他细胞吞噬掉。
【详解】A、当病毒侵入人体时,树突状细胞即抗原呈递细胞可摄取、处理病毒,并将抗原呈递给其他免疫细胞,A正确;
B、机体免疫产生的细胞毒性Т细胞与病毒侵染的靶细胞接触并诱导靶细胞裂解死亡,释放抗原,B错误;
C、该病毒感染康复者的血浆中含有抗该病毒的抗体,故其血浆可用于治疗该病毒感染者,C正确;
D、某病毒利用其表面的刺突蛋白(S蛋白)与人细胞表面的ACE2蛋白结合,侵染细胞,对S蛋白及ACE2蛋白进行深入研究,有望为该病毒的临床诊断及治疗提供新思路,D正确。
故选B。
11. 下列关于胚胎工程的叙述,正确的是( )
A. 受精卵在卵裂过程中细胞的核/质比逐渐增大
B. 鉴定早期胚胎性别时,应取内细胞团细胞做DNA分析
C. 移植早期胚胎时,应向受体注射一定剂量的免疫抑制剂
D. 胚胎分割的份数越多,移植成功率越高,产生的新个体越多
【答案】A
【解析】
【分析】胚胎发育过程:
(1)卵裂期:细胞进行有丝分裂,数量增加,胚胎总体积不增加;
(2)桑椹(桑葚)胚:32个细胞左右的胚胎[之前所有细胞都能发育成完整胚胎的潜能属全能细胞];
(3)囊胚:细胞开始分化,其中个体较大的细胞叫内细胞团将来发育成胎儿的各种组织;而滋养层细胞将来发育成胎膜和胎盘;胚胎内部逐渐出现囊胚腔;
(4)原肠胚:内细胞团表层形成外胚层,下方细胞形成内胚层,由内胚层包围的囊腔叫原肠腔。
【详解】A、细胞卵裂过程中单个细胞体积减小,但核物质(DNA)不变,此时核/质比逐渐增大,A正确;
B、鉴定早期胚胎性别时,应取滋养层细胞做DNA分析,B错误;
C、受体不会对外来植入的胚胎发生免疫排斥反应,无需向受体注射免疫抑制剂,C错误;
D、胚胎分割可以获得多个胚胎,能提高胚胎的利用率,但并非分割胚胎份数越多,移植成功率越高,相反会降低移植成功率,D错误。
故选A。
12. 农田中,某种害虫的种群数量较高,在a时间时喷洒杀虫剂,取得了较好的防治效果。在b时间后害虫数量出现反弹,c时间开始放养青蛙来代替杀虫剂,d时间害虫种群数量得到控制。如图为整个防治时期内害虫各龄期种群数量变化与防治措施效果示意图。下列叙述错误的是( )
A. 由图示可知,杀虫剂对幼年期害虫的杀伤作用最强
B. c时间害虫种群数量达到K值,此时出生率等于死亡率
C. b时间和d时间种群数量虽下降,但年龄结构仍属于增长型
D. 与喷洒杀虫剂相比,用青蛙防治害虫的显著优点是不污染环境
【答案】B
【解析】
【分析】种群的特征包括种群密度、出生率和死亡率、迁入率和迁出率、年龄结构和性别比例。其中种群密度是种群最基本的数量特征;出生率和死亡率、迁入率和迁出率对种群数量起着决定性作用;性别比例通过影响出生率而影响种群数量变化,年龄结构可以预测种群数量发展的变化趋势。
【详解】A、由图可知,杀虫剂对各龄期害虫都有杀伤作用,但对幼年期个体的杀伤作用最强,A正确;
B、据图可知,c时间害虫年龄结构为增长型,出生率大于死亡率,B错误;
C、b时间和d时间时虽然害虫种群数量下降,但年龄结构仍属于增长型,C正确;
D、杀虫剂防治害虫为化学防治,青蛙防治害虫为生物防治,与化学防治相比,生物防治对环境无污染,D正确。
故选B。
13. 玉米根部细胞有H+-ATPase及Na+/H+逆向转运载体,二者共同作用可将Na+运出细胞。H+-ATPase能够水解ATP,并逆浓度梯度跨膜转运H+。科研人员探究了AtLOS5基因过表达玉米(M-2和M-10型)和野生型(WT)玉米在受NaCl胁迫前后,以及抑制剂(阿米洛利、钒酸钠)处理后,根细胞的Na⁺流动情况,结果如图所示。下列叙述错误的是( )
A. Na+/H+逆向转运载体将Na+运出细胞需消耗H+的电化学势能
B. 野生型玉米未受NaCl胁迫时,抑制剂不影响细胞的Na+净流入量
C. 野生型玉米受NaCl胁迫后,Na+外排增多与酶和载体参与转运有关
D. 受NaCl胁迫后,抑制剂对AtLOS5基因过表达玉米的Na+转运抑制作用减弱
【答案】D
【解析】
【分析】物质跨膜运输的方式:(1)自由扩散:物质从高浓度到低浓度,不需要载体蛋白,不耗能,例如气体、小分子脂质;(2)协助扩散:物质高浓度到低浓度,需要膜转运蛋白的协助,不耗能,如葡萄糖进入红细胞;(3)主动运输:物质从低浓度到高浓度,需要载体蛋白的协助,耗能,如离子、氨基酸、葡萄糖等。
【详解】A、Na+/H+逆向转运载体将Na+运出细胞消耗的能量来自细胞膜内外H+浓度差产生的化学势能,A正确;
B、由图可知,WT各处理组中,未受NaCl胁迫时,细胞的净Na+流出量为负值,B正确;
C、由题意可知,玉米根部细胞可通过H+-ATPase及Na+/H+逆向转运载体等将Na+运出细胞,C正确;
D、由图可知,受NaCl胁迫后,抑制剂对AtLOS5基因过表达玉米的Na+转运抑制作用增强,D错误。
故选D。
14. 遗传病是由遗传物质改变而引起的人类疾病,主要分为单基因遗传病、多基因遗传病和染色体异常遗传病三大类。下列叙述正确的是( )
A. 携带某遗传病基因的个体一定是该病患者
B. 抗维生素D佝偻病的患者中男性多于女性
C. 原发性高血压在人群中的发病率比多指遗传病低
D. 猫叫综合征是人的第5号染色体部分缺失引起的遗传病
【答案】D
【解析】
【分析】人类遗传病分为单基因遗传病、多基因遗传病和染色体异常遗传病:
(1)单基因遗传病包括常染色体显性遗传病(如并指)、常染色体隐性遗传病(如白化病)、伴X染色体隐性遗传病(如血友病、色盲)、伴X染色体显性遗传病(如抗维生素D佝偻病);
(2)多基因遗传病是由多对等位基因异常引起的,如青少年型糖尿病;
(3)染色体异常遗传病包括染色体结构异常遗传病(如猫叫综合征)和染色体数目异常遗传病(如21三体综合征)。
【详解】A、携带某致病基因的个体不一定患病,如常染色体隐性遗传病,正常杂合子个体携带致病基因,但不表现患病,A错误;
B、抗维生素D佝偻病为伴X染色体显性遗传病,在患者中,女性多于男性,B错误;
C、原发性高血压为多基因遗传病,在人群中的发病率比较高,多指为常染色体显性遗传病,在人群中的发病率相较于多基因遗传病低,C错误;
D、猫叫综合征是人的第5号染色体部分缺失引起的遗传病,属于染色体异常遗传病,D正确。
故选D。
15. 当细胞受到阈下刺激时,细胞膜上Na+通道少量开放,少量Na+内流,使膜的静息电位值减小。当膜电位达到某一临界值时,膜上的Na+通道开放,大量的Na+内流而产生动作电位,膜电位的这个临界值就叫阈电位(如图所示)。下列叙述正确的是( )
A. 膜电位达到阈电位时就能引发动作电位,使膜外电位由负变正
B. 随着刺激强度的增大,神经细胞膜产生动作电位的幅度也增大
C. 不同神经纤维兴奋产生动作电位时需要达到的阈电位可能存在差异
D. 图中神经细胞膜电位达到阈电位时,膜上K+通道开放,导致K+外流
【答案】C
【解析】
【分析】动作电位形成Na+内流的结果,Na+的浓度差决定了动作电位的峰值,内外浓度差越大,峰值越大。静息电位的强度与K+的浓度差有关,K+的浓度差越大,静息电位的绝对值越大。
【详解】A、当膜电位达到阈电位时就能引发动作电位,但膜外电位由正变负,A错误;
B、神经细胞膜上的Na+通道有限,当刺激强度达到阈电位时,增加刺激强度,并不能使神经细胞的动作电位幅度增大,B错误;
C、不同神经纤维的结构和功能存在差异,因而推测不同神经纤维兴奋产生动作电位时要达到的阈电位可能存在差异,C正确;
D、当膜电位达到阈电位时仍为Na+内流,K+通道关闭,在恢复静息电位的过程中K+外流,D错误。
故选C。
16. 某池塘生态系统的食物链具有三个相邻的营养级,营养级之间具有如图所示的物质和能量流动关系,其中a表示第一营养级的同化量,b、c分别表示各自从上一营养级同化的能量,a1,b1、c1表示呼吸作用消耗的能量,d1和d2分别表示流入该池塘生态系统的其他能呼吸作用人工饲料量来源。下列叙述错误的是( )
A. 流入该池塘生态系统的总能量为a+d1+d2
B. 生产者同化的CO2可来自自身呼吸作用或化石燃料燃烧
C. 第二营养级到第三营养级的能量传递效率为c/(b+d1)×100%
D. 第二、三营养级流向分解者的能量不可能超过第一营养级流向分解者的能量
【答案】D
【解析】
【分析】流入一个营养级的能量=一个营养级所同化的能量=呼吸作用消耗的能量+被下一营养级同化的能量+分解者利用的能量+未被利用的能量。
【详解】A、流入该池塘生态系统的总能量为生产者固定的太阳能和饲料有机物中的能量之和,即a+d1+d2,A正确;
B、生产者同化的CO2可来自自身呼吸作用产生的CO2或化石燃料燃烧产生的CO2,B正确;
C、第二营养级到第三营养级的能量传递效率为第二营养级传递给第三营养级的能量与第二营养级同化的能量之比,即c/(b+d1)×100%,C正确;
D、因第二、三营养级中有d1、d2能量的输入,因此第二、三营养级流向分解者的能量有可能超过第一营养级流向分解者的能量,D错误。
故选D。
二、非选择题:本题共5小题,共52分。
17. 人工光合系统有重要应用前景。研究人员从螺旋藻(一种蓝细菌)中分离出参与光合作用的相关结构,并将其附着在氧化反应的电极(氧化钛薄膜)上,分离的酶附着在还原反应的电极上,利用该系统可生产甲醇,如图1所示。图2是转基因烟草细胞利用甲醇合成淀粉的过程。回答下列问题:
(1)螺旋藻参与光合作用的“相关结构”上分布的光合色素有______;光照时,该结构除产生氧气外,还产生______,从而为暗反应的进行提供能量基础。
(2)据图1分析,电子转移分子吸附膜的作用是_______,图中利用CO2合成甲醇的途径是______(用文字和箭头表示)。该系统实现的能量转换形式是_______。
(3)据图1分析,转基因烟草可能由于导入了表达产物为_______的相关基因,从而具备合成甲醇的能力。与野生型烟草相比,转基因烟草固定CO2的能力增强,其可能原因是______。
(4)肿瘤细胞在快速增殖中会消耗大量的氧气,导致缺氧微环境的产生,使肿瘤疗效受限。将螺旋藻浸涂磁性涂层制成微纳米机器人后,光动力治疗时,通过调节外部磁场,成功改善了肿瘤疗效,请说明肿瘤疗效得到改善的原理是_______。
【答案】(1) ①. 叶绿素和藻蓝素 ②. ATP和NADPH
(2) ①. 转移电子、固定酶 ②. CO2→甲酸→甲醛→甲醇(CO2甲酸甲醛甲醇) ③. 光能转变成电能,再转变成甲醇中的化学能
(3) ①. ADH、ALdDH、FDH ②. 转基因烟草同化甲醇产生的6—磷酸果糖进入暗反应(卡尔文循环),促进C5生成,加快了暗反应的进行(表述合理即可)
(4)螺旋藻在外部磁场控制下,能够定向运动至肿瘤,并能通过光合作用产生的O₂改善肿瘤细胞缺氧的微环境(表述合理即可)
【解析】
【分析】光合作用的过程包括光反应和暗反应两个阶段,其中光反应过程的物质变化包括水的光解和ATP和NADPH的产生,暗反应过程包括二氧化碳的固定和C3的还原,光反应产生的NADPH和ATP会在C3还原过程中被消耗,影响光合作用的主要因素有二氧化碳浓度、光照强度和温度等。
【小问1详解】
螺旋藻是一种一种蓝细菌,可进行光合作用,其参与光合作用的“相关结构”上分布的光合色素有叶绿素和藻蓝素;光照时,该结构除产生氧气外,还产生ATP和NADPH,从而为暗反应的进行提供能量基础,同时NADPH还可为C3还原过程提供还原剂。
【小问2详解】
据图1分析,电子转移分子吸附膜的作用是转移电子、固定酶,有利于光反应的进行,结合图示可知,图中利用CO2合成甲醇的途径是CO2→甲酸→甲醛→甲醇。该系统实现的能量转换形式是光能转变成电能,再转变成甲醇中的化学能,进而实现了无机物向有机物的转化。
【小问3详解】
据图1分析,转基因烟草可能由于导入甲醇合成过程中涉及相关物质的基因,因而转基因烟草细胞中能表达ADH、ALdDH、FDH进而实现了甲醇的合成,从而具备合成甲醇的能力,进而提高了固定二氧化碳的能力。与野生型烟草相比,转基因烟草固定CO2的能力增强,这是因为转基因烟草产生的甲醇参与暗反应过程中,即甲醇通过一系列转化产生的6—磷酸果糖进入暗反应(卡尔文循环),促进C5生成,加快了暗反应的进行。
【小问4详解】
肿瘤细胞在快速增殖中会消耗大量的氧气,导致缺氧微环境的产生,使肿瘤疗效受限。将螺旋藻浸涂磁性涂层制成微纳米机器人后,光动力治疗时,通过调节外部磁场,成功改善了肿瘤疗效,这是因为螺旋藻在外部磁场控制下,能够定向运动至肿瘤,并能通过光合作用产生的O₂改善肿瘤细胞缺氧的微环境,进而起到了增进疗效的作用。
18. 某昆虫的蓝色盲对正常眼为显性,受常染色体上的等位基因A、a控制。红色盲遗传方式为伴X染色体隐性遗传,红色盲对正常眼为隐性,由等位基因B、b控制。已知染色体上一个包含蓝色盲基因的片段会移接到某条非同源染色体末端而产生变异(细胞分裂不受影响,缺失蓝色盲基因片段的染色体用“0”表示)。现已知甲、乙、丙3只蓝色盲雄昆虫都发生了该种变异。为探究该种昆虫的减数分裂过程及染色体的移接情况,某实验小组进行了如表所示的杂交实验(假设实验中不发生其他类型变异)。回答下列问题:
(1)甲、乙、丙3只蓝色盲雄虫发生的变异类型为______。只考虑控制蓝色盲的一对等位基因,则甲的基因型是_____,甲蓝色盲基因所在的常染色体移接到______的末端。
(2)实验②的F1中蓝色盲个体的基因型为______,F1蓝色盲群体中a基因频率为______。
(3)若丙的一个蓝色盲基因移接到X染色体上,丙与红色盲雌虫交配,后代出现蓝一红色盲雄虫,则丙与红色盲雌虫所育后代的表型及比例为______;可用后代中的蓝—红色盲雄虫对后代中的蓝色盲雌虫进行基因型鉴定,让该雌虫与上述蓝—红色盲雄虫进行交配,若子代中蓝—红色盲昆虫所占比例为_____,则可说明该雌虫的基因型为AaXABXb。
【答案】(1) ①. 染色体结构变异(易位) ②. A0A ③. 另一条非同源常染色体
(2) ①. aaXBYA或a0XBYA ②. 3/5
(3) ①. 蓝色盲:蓝—红色盲:红色盲=2:1:1(蓝色盲雌:蓝—红色盲雄:红色盲雌=2:1:1) ②. 3/8
【解析】
【分析】1、基因的分离定律的实质是:在杂合子的细胞中,位于一 对同源染色体上的等位基因,具有一定的独立性;在减数分 裂形成配子的过程中,等位基因会随同源染色体的分开而分 离,分别进入两个配子中,独立地随配子遗传给后代;
2、基因的自由组合定律的实质是:位于非同源染色体上 的非等位基因的分离或组合是互不干扰的;在减数分裂过 程中,同源染色体上的等位基因彼此分离的同时,非同源 染色体上的非等位基因自由组合。
【小问1详解】
题意显示,染色体上一个包含蓝色盲基因的片段会移接到某条非同源染色体末端而产生变异,该变异属于染色体结构变异中的易位,且甲、乙、丙3只蓝色盲雄昆虫都发生了该种变异,因此,甲、乙、丙3只蓝色盲雄虫发生的变异类型属于染色体结构变异(易位);实验①结果显示,子代中的性状表现与性别无关,且子代表现型比例为蓝色盲∶正常眼=3∶1,因而推测,甲的蓝色盲基因所在的常染色体移接到另一条非同源常染色体的末端,甲的基因型可表示为A0A,其在减数分裂时会产生四种比例均等的配子;
【小问2详解】
实验②结果显示,蓝色盲∶正常眼=1∶1,且蓝色盲个体均为雄性,因而推测乙的蓝色盲基因所在的常染色体移接到Y染色体的末端,其基因型可表示为a0YA。乙与正常雌虫交配,即:a0XYA×aaXX,F1中蓝色盲个体的基因型及比例为aaXYA:a0XYA=1:1,假设蓝色盲个体各100个,F1蓝色盲群体中a基因频率为300/500=3/5。
【小问3详解】
若丙的蓝色盲基因移接到X染色体上,且与红色盲雌虫交配,后代出现蓝—红色盲雄虫,说明丙的基因型为A0XABY,则丙与红色盲雌虫交配,即A0XABY×aaXbXb,所育后代的表型及比例为蓝色盲(雌)∶蓝—红色盲(雄)∶红色盲(雌)=2∶1∶1。后代中蓝色盲雌虫的基因型为AaXABXb或a0XABXb,若要鉴定其基因型,可让蓝—红色盲雄虫AaXbY与该雌虫杂交,若子代中蓝一红色盲虫所占比例为3/4×1/2=3/8,则可说明该雌虫的基因型为AaXABXb。若子代中蓝一红色盲虫所占比例为1/2×1/2=1/4,则可说明该雌虫的基因型为a0XABXb。
19. 拟南芥顶端钩发育中有一种由TMK1介导的生长素非经典信号途径。生长素在顶端钩凹侧的不对称积累触发DAR1催化TMK1c的释放,TMK1c入核后磷酸化并稳定IAA32/34,以抑制细胞伸长,从而导致黄化苗顶钩的形态建成,机理如图所示。(注:TMK1c的C端激酶结构域被切割后入核,切割受到生长素诱导且调控顶端弯钩的形成;“”表示抑制,“→”表示促进)回答下列问题:
(1)为了保护子叶和幼嫩的分生组织免受机械阻力和摩擦的伤害,拟南芥演化出顶钩这一结构,根据图示,在生长素浓度_____(填“高”或“低”)时,凹侧细胞触发了TMK1c的释放,促使IAA32/34发生磷酸化,同时抑制_____作用下的IAA32/34泛素化修饰,磷酸化的IAA32/34抑制_____的功能,促生长基因不能表达,从而抑制细胞伸长。
(2)通过对比凹侧细胞和凸侧细胞,凸侧细胞中IAA32/34发生降解的前提条件是_____,IAA32/34降解后,______,从而促进细胞伸长;为验证这一前提条件,研究人员分别用野生型拟南芥和WAV突变体(WAVs基因突变,不能合成WAVs)进行实验,得到电泳结果如下图所示:
①IAA32-GFP指融合有GFP(绿色荧光蛋白)的IAA32,IAA32连接GFP的作用是______。
②根据90min的电泳实验结果可得出的结论是_____。
【答案】(1) ①. 高 ②. WAVs ③. 生长素响应因子(ARFs)
(2) ①. IAA32/34进行泛素化修饰 ②. 生长素响应因子(ARFs)的抑制被解除,促生长基因得到正常表达 ③. 用于指示IAA32的位置和含量(其他合理表述也可) ④. WAVs对IAA32的泛素化修饰是IAA32发生降解的前提条件(WAVs对IAA32进行的泛素化修饰可促进IAA32的降解)
【解析】
【分析】生长素主要的合成部位是幼嫩的芽、叶和发育中的种子。在这些部位,色氨酸经过一系列反应可转变成生长素。
【小问1详解】
为了保护子叶和幼嫩的分生组织免受机械阻力和摩擦的伤害,拟南芥演化出顶钩这一结构,根据图示,在生长素浓度“高”时,凹侧细胞触发了TMK1c的释放,促使IAA32/34发生磷酸化,同时抑制WAVs作用下的IAA32/34泛素化修饰,磷酸化的IAA32/34抑制生长素响应因子(ARFs)的功能,促生长基因不能表达,从而抑制细胞伸长,表现为凹侧细胞伸长受到抑制。
【小问2详解】
通过对比凹侧细胞和凸侧细胞,凸侧细胞中生长素响应因子(ARFs)的抑制被解除,促生长基因得到正常表达/34进行泛素化修饰,进而促进IAA32/34发生降解,IAA32/34降解后,生长素响应因子(ARFs)的抑制被解除,促生长基因得到正常表达,进而促进细胞伸长,顶端弯钩形成;为验证这一前提条件,研究人员分别用野生型拟南芥和WAV突变体进行实验,实验材料的选择满足了自变量的控制,因变量是检测得到的IAA32-GFP的量,电泳结果显示如图:
①IAA32-GFP指融合有GFP(绿色荧光蛋白)的IAA32,IAA32连接GFP的作用是用于指示IAA32的位置和含量,因为GFP容易被检测出来,同时可以根据荧光的强弱判断含量的多少和存在部位;
②根据90min的电泳实验结果可得出的结论是,WAV突变体不能合成WAVs,因而其中含有的IAA32多,结合题意可推测,WAVs对IAA32的泛素化修饰是IAA32发生降解的前提条件。
20. 桉树林是我国西南地区重要的经济林。为探索新型桉树林的培育模式,研究人员设置了三片林地:纯桉树林(PE)、桉树—红椎混交林(MEC)、桉树—大叶栎混交林(MEQ),探讨不同培育模式对桉树生长和植物多样性的影响,实验结果如表。回答下列问题:
注:林分蓄积总量代表树林的生产力。
(1)与纯桉树林相比,MEQ林下植被物种丰富度_____(填“高”或“低”),据表分析,可能的原因是_____,可采取______措施缓解。
(2)假设你是当地林业部门的顾问,依据表格数据,你会推荐采用的桉树培育模式是_____,理由是_____。
(3)若要判断PE是否处于生态平衡,主要依据的是该生态系统的_____是否平衡。桉树高大,喜阳,且生长速度快,容易占据林中上层空间。设计桉树混交林的关键是选好混交树种。根据生态工程的协调原理和不同植物生态位的差异,请你提出合理选择树种的建议:_____。
【答案】(1) ①. 低 ②. MEQ树冠层郁闭度高,使林下部分植物缺少充足的光照而不能生存 ③. 适当修剪上层树枝(适当砍伐高大树木)(其他合理答案也可)
(2) ①. MEC(桉树—红椎混交林培育模式) ②. 该培育模式下桉树树高最高,林分蓄积总量最大,林下植物种类数最多,说明红椎可促进桉树生长、增大桉树林生产力和提高生态系统的稳定性(表述合理即可)
(3) ①. 结构、功能、收支 ②. 选择比桉树矮且生长速度慢的耐阴本地天然树种
【解析】
【分析】物种丰富度,又称物种多样性或物种数目多样性,是指在一定空间范围内(如一个群落、生态系统或地理区域)存在的不同物种的总数量。它是衡量生物多样性的一个重要指标,反映了该地区生物种类的多少和复杂性。物种丰富度越大其结构越复杂,抵抗力稳定性就大。
【小问1详解】
根据表格数据可知,与纯桉树林(林下植物种类数为93)相比,MEQ(林下植物种类数为45)林下植被物种丰富度低;因为与纯桉树林相比,桉树—大叶栎混交林(MEQ)中营养结构复杂,但桉树-大叶栎混交林树冠层郁闭度高,使林下植物缺少充足的光照,因此林下植被物种丰富度低,可采取适当修剪上层树枝(或适当砍伐高达树木),以增加林下光照的措施来缓解。
【小问2详解】
根据图表数据可知应推荐采取桉树—红椎混交林(MEC)模式,因为该模式下桉树树高最高,林分蓄积总量最大,林下植物种类数最多,说明桉树-红椎混交林模式可促进桉树生长、增大桉树林的生产力和提高生态系统的稳定性。
【小问3详解】
生态平衡是指生态系统的结构平衡、功能平衡和能量收支平衡。因此若要判断PE是否处于生态平衡,主要依据的是该生态系统的结构、功能、收支是否平衡。桉树高大,喜阳,且生长速度快,容易占据林中上层空间,为提高桉树混交林生态系统的稳定性,根据生态工程的协调原理和不同植物生态位的差异可以选择比桉树矮且生长速度慢的耐阴的本地天然树种与桉树一起种植。
21. 共生放线菌可通过产生次级代谢产物帮助宿主抵御病原菌侵染。某实验小组以中药桂花蝉为研究对象,研究其肠道共生放线菌的多样性,为抗菌药物的开发提供新的微生物资源。回答下列问题:
(1)用手术剪将桂花蝉腹部切开,取出中肠,置于无菌水进行研磨。采用平板划线法将研磨液接种于培养基表面时,若连续划线4次,至少需灼烧接种环______次。接种后的平板需倒置培养,原因是_____(填序号)。
①防止冷凝水污染和空气污染
②减缓培养基水分的蒸发速度
③避免菌落扩散混合,提高菌落分离效果
④便于操作、观察和记录
(2)培养一段时间后,根据放线菌的_____,挑出所需菌株,将其接种于培养基平板上进一步纯化培养。
(3)实验中需避免已经灭菌的材料用具与周围物品接触。为避免周围环境中微生物的污染,接种操作应在______进行。实验中使用过的培养基需灭菌处理后才能丢弃,目的是______。
(4)抗菌实验结果表明,共生放线菌的代谢产物对细菌S.aureus具有抗菌活性。实验小组探究了共生放线菌产生的乙酸乙酯(EA)、正丁醇(n-but)对S.aureus活性的空白对照EA影响。用滤纸片蘸取EA、n-but及Psitive,并置于S.aureus培养基上,培养结果如图所示。结果表明,与n-but相比,EA的抑菌效果更好,较准确的判断依据是______。抑菌圈由图示阳性对照的结果可知,阳性对照组是指_____。
注:Psitive(氨苄西林)为阳性组
(5)实验小组发现,从共生放线菌中分离获得的次级代谢产物放线菌素n-butPsitiveD和CllismycinA对S.aureus也具有抗菌活性。欲探究放线菌素D和CllismycinA是否对S.aureus具有协同抗菌作用,请设计实验进行探究。
实验思路:______。
【答案】(1) ①. 5 ②. ①②③④
(2)菌落特征 (3) ①. 超净工作台上并在酒精灯火焰附近 ②. 杀死培养基上残留的菌种,避免微生物污染环境和感染操作者
(4) ①. EA的抑菌圈与菌落直径比值更大 ②. 必定会出现预期实验结果的对照
(5)设置甲、乙、丙三组实验,甲组培养基中加入一定量的放线菌素D,乙组培养基中加入等量的CllismycinA,丙组培养基中加入适量放线菌素D和CllismycinA,各组再接种等量的S.aureus菌种,一段时间后检测并比较各组的抗菌效果(S.aureus的生长状况)(其他实验思路合理也可)
【解析】
【分析】1、无菌技术的主要内容:①对实验操作的空间、操作者的衣着和手,进行清洁和消毒;②将用于微生物培养的器皿、接种用具和培养基等器具进行灭菌;③为避免周围环境中微生物的污染,实验操作应在酒精灯火焰附近进行;④实验操作时应避免已经灭菌处理的材料用具与周围的物品相接触。
2、微生物常见的接种的方法:①平板划线法:将已经熔化的培养基倒入培养皿制成平板,接种,划线,在恒温箱里培养。在线的开始部分,微生物往往连在一起生长,随着线的延伸,菌数逐渐减少,最后可能形成单个菌落。②稀释涂布平板法:将待分离的菌液经过大量稀释后,均匀涂布在培养皿表面,经培养后可形成单个菌落。
【小问1详解】
用手术剪将桂花蝉腹部切开,取出中肠,置于无菌水进行研磨。采用平板划线法将研磨液接种于培养基表面时,若连续划线4次,至少需灼烧接种环5次,包括每次划线前的灼烧和接种完成后的最后灼烧。接种后的平板需倒置培养,其优点包括①避免冷凝水滴落到培养基上,防止冷凝水污染和空气污染;②倒置培养可以减缓培养基水分的蒸发速度;③倒置培养在重力的作用下可避免菌落扩散混合,提高菌落分离效果;④倒置培养可将相关信息记录在皿底,便于操作、观察和记录。
故选①②③④。
【小问2详解】
培养一段时间后,根据放线菌的菌落特征,挑出所需菌株,将其接种于培养基平板上进一步纯化培养,因为菌落特征具有种的特异性,据此可对不同菌种做出鉴别。
【小问3详解】
实验中需避免已经灭菌的材料用具与周围物品接触,其目的是避免周围环境中微生物的污染,接种操作应在超净工作台上并在酒精灯火焰附近进行,因为酒精灯火焰旁是无菌区。实验中使用过的培养基需灭菌处理后才能丢弃,此时灭菌的目的是杀死培养基上残留的菌种,避免微生物污染环境和感染操作者。
小问4详解】
抗菌实验结果表明,共生放线菌的代谢产物对细菌S.aureus具有抗菌活性。实验小组为了探究共生放线菌产生的乙酸乙酯(EA)、正丁醇(n-but)对S.aureus活性的影响,同时以空白滤纸片作对照。用滤纸片蘸取EA、n-but及Psitive,并置于S.aureus培养基上,培养结果如图所示。结果表明,与n-but相比,EA的抑菌效果更好,这是因为EA的抑菌圈与菌落直径比值更大。图示Psitive组为阳性对照,阳性对照组是指必定会出现预期实验结果的对照。
【小问5详解】实验①:甲×正常眼雌虫→F1中蓝色盲:正常眼=3:1,且蓝色盲和正常眼群体中的雌雄比都是1:1
实验②:乙×正常眼雌虫→F1中蓝色盲:正常眼=1:1,且蓝色盲个体均为雄性
培育模式
树冠层郁闭度/%
桉树树高/m
林分蓄积总量/(m3/hm2)
林下植物种类数/种
PE
80
28.3
339.86
93
MEC
80
29.2
373.73
95
MEQ
90
28.3
366.04
45
相关试卷 更多
- 1.电子资料成功下载后不支持退换,如发现资料有内容错误问题请联系客服,如若属实,我们会补偿您的损失
- 2.压缩包下载后请先用软件解压,再使用对应软件打开;软件版本较低时请及时更新
- 3.资料下载成功后可在60天以内免费重复下载
免费领取教师福利 

.png)




