搜索
      上传资料 赚现金

      黑龙江省哈尔滨市第三中学2025届高三下学期三模生物试题(PDF版附答案)

      • 4.77 MB
      • 2025-05-07 07:13:41
      • 172
      • 0
      • 教习网3275309
      加入资料篮
      立即下载
      查看完整配套(共2份)
      包含资料(2份) 收起列表
      试卷
      2025届黑龙江省哈尔滨市第三中学高三下学期第三次模拟考试生物试卷.pdf
      预览
      答案
      哈三中三模生物答案.docx
      预览
      正在预览:2025届黑龙江省哈尔滨市第三中学高三下学期第三次模拟考试生物试卷.pdf
      2025届黑龙江省哈尔滨市第三中学高三下学期第三次模拟考试生物试卷第1页
      1/12
      2025届黑龙江省哈尔滨市第三中学高三下学期第三次模拟考试生物试卷第2页
      2/12
      2025届黑龙江省哈尔滨市第三中学高三下学期第三次模拟考试生物试卷第3页
      3/12
      哈三中三模生物答案第1页
      1/1
      还剩9页未读, 继续阅读

      黑龙江省哈尔滨市第三中学2025届高三下学期三模生物试题(PDF版附答案)

      展开

      这是一份黑龙江省哈尔滨市第三中学2025届高三下学期三模生物试题(PDF版附答案),文件包含2025届黑龙江省哈尔滨市第三中学高三下学期第三次模拟考试生物试卷pdf、哈三中三模生物答案docx等2份试卷配套教学资源,其中试卷共13页, 欢迎下载使用。
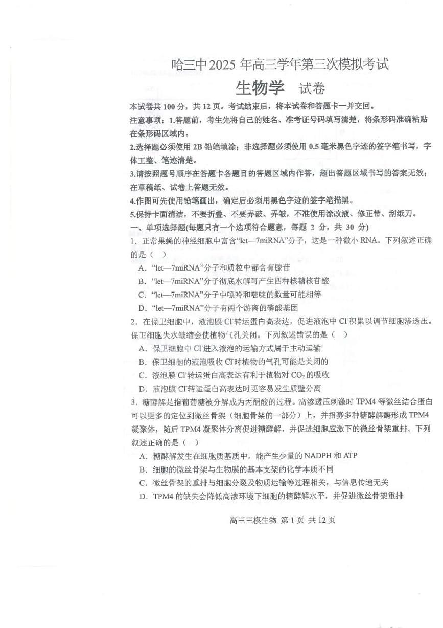
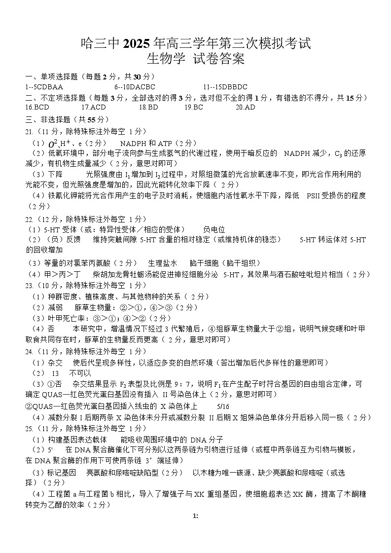
      一、单项选择题(每题 2 分,共 30 分)
      1--5CDBAA 6--10DACBC 11--15DBBDC
      二、不定项选择题(每题 3 分,全部选对的得 3 分,选对但不全的得 1 分,有错选的不得分,共 15 分) 16.BCD 17.ACD 18.BD 19.BC 20.AD
      三、非选择题(共 55 分)
      21.(11 分,除特殊标注外每空 1 分)
      (1) H+、e(2 分) NADPH 和 ATP(2 分)
      (2)低氧环境中,部分电子流向参与生成氢气的代谢过程,使用于暗反应的 NADPH 减少,C3 的还原
      减少,有机物生成量减少(2 分,意思对即可)
      (3)下降 光照强度由 I1 增加到 I2 过程中,对照组微藻的光合放氧速率不变,即光合作用利用的
      光能不变,但光照强度是增加的,因此光能转化效率下降(2 分)
      (4)铁氰化钾能将光合作用产生的电子及时消耗,使细胞内活性氧水平下降,降低 PSII 受损伤的程度
      (2 分)
      22.(12 分,除特殊标注外每空 1 分)
      (1)5-HT 受体(或:特异性受体/相应的受体) 负电位
      (2)(负)反馈 维持突触间隙 5-HT 含量的相对稳定(或维持机体的稳态) 5-HT 转运体对 5-HT
      的回收增加
      (3)等量的对氯苯丙氨酸(2 分) 生理盐水 脑干细胞(脑干组织)
      (4)甲>丙>丁 柴胡加龙骨牡蛎汤能促进神经细胞分泌 5-HT,其效果与酒石酸唑吡坦片相当(2 分)
      23.(10 分,除特殊标注外每空 1 分)
      (1)种群密度、植株高度、与其他物种的关系(2 分)
      (2)减弱 豚草生物量:②>①,④>③(2 分)
      (3)叶甲死亡率:③>①;④>②(2 分)
      (4)否 本研究中,增温情况下经过 3 代繁殖后,④组豚草生物量大于②组,说明气候变暖和叶甲
      取食共同存在时,豚草的生物量反而更高(2 分,意思对即可)
      24.(11 分,除特殊标注外每空 1 分)
      (1)杂交 使后代呈现多样性,以适应多变的自然环境(答出增加后代多样性的意思即可)
      (2) 13 不可以
      (3)①否 杂交结果显示 F2 表型及比例是 9:7,说明 F1 在产生配子时符合基因的自由组合定律,可
      确定 QUAS—红色荧光蛋白基因没有插入 II 号染色体上(2 分,意思对即可)
      ②QUAS—红色荧光蛋白基因插入线虫的 X 染色体上 5/16
      (4)减数分裂 I 后期两条 X 染色体未分开或减数分裂 II 后期 X 姐妹染色单体分开后移入同一极(2 分)
      25.(11 分,除特殊标注外每空 1 分)
      (1)构建基因表达载体 能吸收周围环境中的 DNA 分子
      (2)5' 在 DNA 聚合酶催化下可分别以这两条链为引物进行延伸(或框中两条链互为引物与模板,
      在 DNA 聚合酶的作用下可使两条链 3’端延伸)
      (3)标记基因 亮氨酸和尿嘧啶缺陷型(2 分) 以木糖为唯一碳源、缺少亮氨酸和尿嘧啶(或选 择)(2 分)
      (4)工程菌 a 与工程菌 b 相比,导入了增强子与 XK 重组基因,使细胞超表达 XK 酶,提高了木酮糖
      转变为乙醇的效率(2 分)
      1:

      相关试卷

      黑龙江省哈尔滨市第三中学2025届高三下学期三模生物试题(PDF版附答案):

      这是一份黑龙江省哈尔滨市第三中学2025届高三下学期三模生物试题(PDF版附答案),文件包含2025届黑龙江省哈尔滨市第三中学高三下学期第三次模拟考试生物试卷pdf、哈三中三模生物答案docx等2份试卷配套教学资源,其中试卷共13页, 欢迎下载使用。

      黑龙江省哈尔滨市第三中学2025届高三下学期四模生物试题(PDF版附答案):

      这是一份黑龙江省哈尔滨市第三中学2025届高三下学期四模生物试题(PDF版附答案),文件包含黑龙江省哈尔滨市第三中学校2025届高三第四次模拟考试生物pdf、黑龙江省哈尔滨市第三中学校2025届高三第四次模拟考试生物答案pdf等2份试卷配套教学资源,其中试卷共14页, 欢迎下载使用。

      黑龙江省哈尔滨市第三中学2024-2025学年高一下学期期末考试生物试题(PDF版附答案):

      这是一份黑龙江省哈尔滨市第三中学2024-2025学年高一下学期期末考试生物试题(PDF版附答案),文件包含哈尔滨第三中学2024-2025学年度下学期高一学年期末考试生物pdfpdf、哈尔滨第三中学2024-2025学年度下学期高一学年期末考试生物答案pdfpdf等2份试卷配套教学资源,其中试卷共9页, 欢迎下载使用。

      资料下载及使用帮助
      版权申诉
      • 1.电子资料成功下载后不支持退换,如发现资料有内容错误问题请联系客服,如若属实,我们会补偿您的损失
      • 2.压缩包下载后请先用软件解压,再使用对应软件打开;软件版本较低时请及时更新
      • 3.资料下载成功后可在60天以内免费重复下载
      版权申诉
      若您为此资料的原创作者,认为该资料内容侵犯了您的知识产权,请扫码添加我们的相关工作人员,我们尽可能的保护您的合法权益。
      入驻教习网,可获得资源免费推广曝光,还可获得多重现金奖励,申请 精品资源制作, 工作室入驻。
      版权申诉二维码
      高考专区
      • 精品推荐
      • 所属专辑6份
      欢迎来到教习网
      • 900万优选资源,让备课更轻松
      • 600万优选试题,支持自由组卷
      • 高质量可编辑,日均更新2000+
      • 百万教师选择,专业更值得信赖
      微信扫码注册
      手机号注册
      手机号码

      手机号格式错误

      手机验证码 获取验证码 获取验证码

      手机验证码已经成功发送,5分钟内有效

      设置密码

      6-20个字符,数字、字母或符号

      注册即视为同意教习网「注册协议」「隐私条款」
      QQ注册
      手机号注册
      微信注册

      注册成功

      返回
      顶部
      学业水平 高考一轮 高考二轮 高考真题 精选专题 初中月考 教师福利
      添加客服微信 获取1对1服务
      微信扫描添加客服
      Baidu
      map