河南省名校大联考2024-2025学年高二上学期12月月考生物试卷(解析版)
展开
这是一份河南省名校大联考2024-2025学年高二上学期12月月考生物试卷(解析版),共20页。试卷主要包含了 某实验室为研究K562细胞等内容,欢迎下载使用。
1.答题前,考生务必将自己的姓名、考生号填写在试卷和答题卡上,并将考生号条形码粘贴在答题卡上的指定位置。
2.回答选择题时,选出每小题答案后,用铅笔把答题卡对应题目的答案标号涂黑。如需改动,用橡皮擦干净后,再选涂其他答案标号。回答非选择题时,将答案写在答题卡上。写在本试卷上无效。
3.考试结束后,将本试卷和答题卡一并交回。
一、选择题:本题共16小题,每小题3分,共48分。在每小题给出的四个选项中,只有一项是符合题目要求的。
1. 血浆蛋白是血浆中多种蛋白质的总称,其种类繁多,功能各异,绝大部分由肝脏合成。下列有关叙述正确的是( )
A. 血浆蛋白和血红蛋白均属于内环境的组成成分
B. 抽取血液检测血浆蛋白的含量可初步判断肝脏的健康状况
C. 蛋白质在细胞内合成,因此组织液中的蛋白质含量高于血浆
D. 血浆蛋白含量减少会导致血浆渗透压升高,引起组织水肿
【答案】B
【分析】影响血浆渗透压的因素主要是蛋白质和无机盐,影响组织液渗透压的因素主要是钠离子和氯离子。
【详解】A、血红蛋白位于红细胞内,不属于内环境的组成成分,A错误;
B、由于绝大部分血浆蛋白是由肝脏合成的,肝脏功能异常,会导致血浆蛋白含量异常,因此抽取血液检测血浆蛋白的含量可初步判断肝脏的健康状况,B正确;
C、血浆较组织液的区别是血浆中含蛋白质较多,若血浆蛋白大量存在于组织液中将导致组织水肿,C错误;
D、血浆蛋白含量减少会导致血浆渗透压降低,组织液的渗透压相对增加,水分进入组织液增加,引起组织水肿,D错误。
故选B。
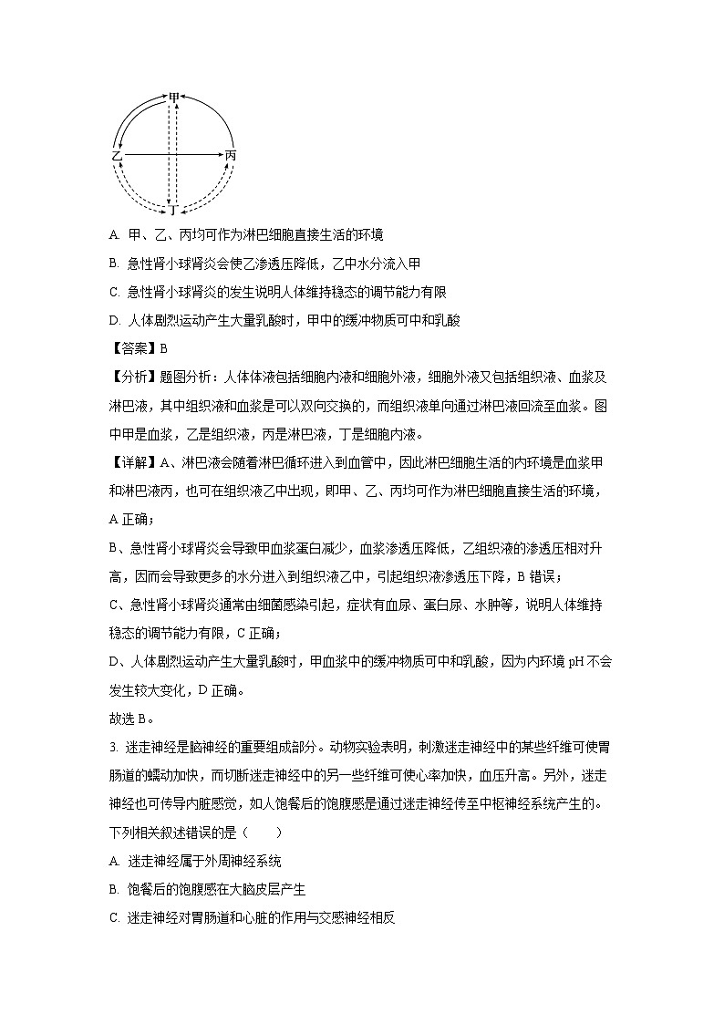
2. 急性肾小球肾炎通常由细菌感染引起,症状有血尿、蛋白尿、水肿等。下图的甲、乙、丙、丁分别表示不同的体液。下列叙述错误的是( )
A. 甲、乙、丙均可作为淋巴细胞直接生活的环境
B. 急性肾小球肾炎会使乙渗透压降低,乙中水分流入甲
C. 急性肾小球肾炎的发生说明人体维持稳态的调节能力有限
D. 人体剧烈运动产生大量乳酸时,甲中的缓冲物质可中和乳酸
【答案】B
【分析】题图分析:人体体液包括细胞内液和细胞外液,细胞外液又包括组织液、血浆及淋巴液,其中组织液和血浆是可以双向交换的,而组织液单向通过淋巴液回流至血浆。图中甲是血浆,乙是组织液,丙是淋巴液,丁是细胞内液。
【详解】A、淋巴液会随着淋巴循环进入到血管中,因此淋巴细胞生活的内环境是血浆甲和淋巴液丙,也可在组织液乙中出现,即甲、乙、丙均可作为淋巴细胞直接生活的环境,A正确;
B、急性肾小球肾炎会导致甲血浆蛋白减少,血浆渗透压降低,乙组织液的渗透压相对升高,因而会导致更多的水分进入到组织液乙中,引起组织液渗透压下降,B错误;
C、急性肾小球肾炎通常由细菌感染引起,症状有血尿、蛋白尿、水肿等,说明人体维持稳态的调节能力有限,C正确;
D、人体剧烈运动产生大量乳酸时,甲血浆中的缓冲物质可中和乳酸,因为内环境pH不会发生较大变化,D正确。
故选B。
3. 迷走神经是脑神经的重要组成部分。动物实验表明,刺激迷走神经中的某些纤维可使胃肠道的蠕动加快,而切断迷走神经中的另一些纤维可使心率加快,血压升高。另外,迷走神经也可传导内脏感觉,如人饱餐后的饱腹感是通过迷走神经传至中枢神经系统产生的。下列相关叙述错误的是( )
A. 迷走神经属于外周神经系统
B. 饱餐后的饱腹感在大脑皮层产生
C. 迷走神经对胃肠道和心脏的作用与交感神经相反
D. 迷走神经中传导内脏感觉的神经属于副交感神经
【答案】D
【分析】一、人体神经系统是由脑、脊髓和它们所发出的神经组成的,其中脑和脊髓是神经系统的中枢部分,组成中枢神经系统;脑神经和脊神经是神经系统的周围部分,组成外周神经系统。
二、自主神经系统分叫交感神经和副交感神经。
【详解】A、脑神经和脊神经属于神经系统的外周神经系统,迷走神经是脑神经的重要组成部分,可见,迷走神经属于外周神经系统,A正确;
B、感觉的形成是在大脑皮层中产生的,即饱餐后的饱腹感在大脑皮层产生,B正确;
C、题意显示,刺激迷走神经中的某些纤维可使胃肠道的蠕动加快,而切断迷走神经中的另一些纤维可使心率加快,血压升高,交感神经活动会使胃肠道蠕动变慢、心率加快、血压升高,即迷走神经对胃肠道和心脏的作用与交感神经相反,C正确;
D、迷走神经中传导内脏感觉的神经不属于副交感神经,因为副交感神经属于传出神经,D错误。
故选D。
4. 人体在急性大出血时,血量减少,血压降低,此时肾上腺素、抗利尿激素和醛固酮等激素分泌量增加,以维持血量和血压的稳定。下列相关叙述错误的是( )
A. 醛固酮和肾上腺素分别由肾上腺的皮质和髓质分泌
B. 这些激素都要与靶细胞的相关受体结合后才能发挥作用
C. 肾上腺素分泌增加可使人体物质代谢减慢,使呼吸频率和心率加快
D. 抗利尿激素和醛固酮都可促进肾小管对水分的重吸收,进而增加血量
【答案】C
【分析】人体水盐平衡的调节过程为,饮水少或吃的食物过咸时→细胞外液渗透压升高→下丘脑感受器受到刺激→垂体释放抗利尿激素多→肾小管、集合管重吸收增加→尿量减少,同时大脑皮层产生渴觉(饮水)。
【详解】A、醛固酮和肾上腺素分别由肾上腺的皮质和髓质分泌,前者调节水盐平衡,后者可参与调节血糖平衡调节,A正确;
B、肾上腺素、抗利尿激素和醛固酮等激素都要与靶细胞的相关受体结合后才能发挥作用,这是激素作用的特点之一,B正确;
C、肾上腺素分泌增加可使人体物质代谢加快,使呼吸频率和心率加快,是由肾上腺髓质分泌的,C错误;
D、醛固酮是由肾上腺分泌的一种调节血容量的固醇类激素,当血容量下降时,醛固酮分泌增加促进肾小管和集合管对Na+的重吸收,进而增加血容量,同时也能促进对水分的吸收,抗利尿激素的作用是促进肾小管和集合管对水分的重吸收,进而也能起到增加血容量的作用,D正确。
故选C。
5. 发汗是皮肤温度感受器引起的反射性汗腺活动,中枢神经系统中有控制发汗的神经中枢。发汗是机体散热的重要途径,在体温调节中发挥重要作用。下列相关叙述错误的是( )
A. 控制发汗的神经中枢可能位于下丘脑
B. 发汗属于人体维持体温相对稳定的生理性调节
C. 剧烈运动时机体可通过发汗来增加散热以维持体温相对稳定
D. 炎热环境中发汗增多的同时会出现皮肤血管收缩,血流量减少等现象
【答案】D
【分析】寒冷环境→皮肤冷觉感受器→下丘脑体温调节中枢→增加产热(骨骼肌战栗、立毛肌收缩、甲状腺激素分泌增加),减少散热(毛细血管收缩、汗腺分泌减少)→体温维持相对恒定。
【详解】A、体温调节中枢在下丘脑,发汗是机体散热的重要途径,因此控制发汗的神经中枢可能位于下丘脑,A正确;
B、在下丘脑体温调节中枢控制下,随机体内外环境温热性刺激信息的变动,通过增减皮肤的血流量、发汗、战栗等生理调节反应,都属于生理性调节,B正确;
C、剧烈运动时机体产热增加,可通过发汗来增加散热以维持体温相对稳定,C正确;
D、炎热环境中发汗增多的同时会出现皮肤血管舒张,血流量增加等现象,以增加机体的散热,D错误。
故选D。
6. 下图所示为某种病原体侵入人体后的部分调节过程,下列有关叙述错误的是( )
A. 物质a属于细胞因子,可促进细胞③增殖、分化
B. 二次免疫时,细胞④可迅速增殖分化产生细胞⑤
C. 物质b与入侵的病原体结合后直接将其分解清除
D. 除图中所示外,细胞③的活化还需要病原体的刺激
【答案】C
【分析】据图分析,图示为体液免疫过程示意图,其中细胞①为抗原呈递细胞,细胞②为辅助性T细胞,细胞③为B细胞,细胞④为记忆细胞,细胞⑤为浆细胞,物质a为细胞因子,物质b为抗体。
【详解】A、病原体被抗原呈递细胞摄取并处理后呈递给辅助性T细胞,辅助性T细胞表面特定的分子变化与B细胞结合,使B细胞活化,同时辅助性T细胞释放a细胞因子,细胞因子可促进③B淋巴细胞增殖、分化,A正确;
B、物质b是抗体,因此细胞⑤是浆细胞,细胞④是记忆细胞,二次免疫时,细胞④可迅速增殖分化产生细胞⑤,B正确;
C、b是抗体,抗体与抗原发生特异性结合可阻止病原体的传播,但不能将病原体直接分解清除,C错误;
D、B细胞活化需要病原体直接刺激和辅助性T细胞特定分子的变化与之结合,因此除图中所示外,细胞③B淋巴细胞的活化还需要病原体的刺激,D正确。
故选C。
7. 某实验室为研究K562细胞(一种肿瘤细胞)的外泌体对NK细胞(一种免疫细胞)功能的影响,进行了相关实验,结果见下图。下列相关分析错误的是( )
A. NK细胞杀伤K562细胞体现了免疫系统的免疫监视功能
B. 图示说明白细胞介素-2促进NK细胞杀伤K562细胞
C. K562细胞的外泌体能抑制NK细胞杀伤K562细胞
D. K562细胞降解率会随NK细胞数量的下降而下降
【答案】B
【分析】据题图表分析可知,本实验的自变量为肺癌细胞外泌体浓度以及NK细胞和K562细胞的数量比例,因变量为K562细胞降解率,据图可知,随着NK细胞和K 562细胞的数量比例降低,K562细胞降解率降低,白细胞介素-2处理过后,随着癌细胞外泌体浓度升高,K562细胞降解率降低。
【详解】A、免疫监视是指机体识别和清除突变的细胞,防止肿瘤发生的功能。机体内的细胞因物理、化学或病毒等致癌因素的作用而发生癌变,这是体内最危险的“敌人”。机体免疫功能正常时,可识别这些突变的肿瘤细胞,然后调动切免疫因素将其消除,A正确;
B、图示不能说明白细胞介素-2促进NK细胞杀伤K562细胞,因为四组实验都加了白细胞介素-2,缺乏生理盐水空白对照组,故无法得出结论,B错误;
C、与不加外泌体组相比,加了外泌体的组K562细胞的降解率下降,故外泌体抑制NK细胞杀伤K562细胞,C正确;
D、NK细胞和K562细胞数量比从60:1降低为30:1,只添加白细胞介素-2的对照组中K562细胞降解率大致不变,说明在60:1条件下,NK细胞的杀伤作用是饱和的。添加白细胞介素-2和外泌体的实验组中K562细胞降解率明显下降,原因是外泌体抑制了NK细胞的杀伤作用,K562细胞降解率会随NK细胞数量下降而下降,D正确。
故选B。
8. 炎症反应是机体在受到外伤、感染等伤害时所作出的防御反应,如病原体侵入机体组织时,会激活局部的巨噬细胞和树突状细胞,这些细胞被激活后释放肿瘤坏死因子等,募集更多免疫细胞向感染部位迁移并活化,以吞噬病原体和清除损伤组织。下列相关叙述错误的是( )
A. 巨噬细胞和树突状细胞被病原体激活后释放的肿瘤坏死因子属于免疫活性物质
B. 炎症反应中巨噬细胞和树突状细胞直接吞噬消灭病原体属于第二道免疫防线起作用
C. 巨噬细胞和树突状细胞吞噬病原体后可将抗原呈递给辅助性T细胞引发特异性免疫
D. 炎症反应是机体的一种防御反应,故自身正常的组织细胞和成分绝不会引起炎症反应
【答案】D
【分析】疫三道防线包括体表屏障(皮肤、黏膜及其附属物)、非特异性免疫(体液中的吞噬细胞和杀菌物质)、特异性免疫。
【详解】A、巨噬细胞和树突状细胞被病原体激活后释放的肿瘤坏死因子募集更多免疫细胞向感染部位迁移并活化,以吞噬病原体和清除损伤组织属于免疫活性物质,属于免疫活性物质,A正确;
B、炎症反应中巨噬细胞和树突状细胞直接吞噬消灭病原体属于第二道免疫防线起作用,B正确;
C、巨噬细胞和树突状细胞属于抗原呈递细胞,吞噬病原体后可将抗原呈递给辅助性T细胞引发特异性免疫,C正确;
D、自身正常的组织细胞和成分出现在不合适的位置也会引起炎症反应,D错误。
故选D。
9. 免疫耐受是指机体在受到抗原刺激后,免疫系统对特定抗原的免疫反应受到抑制,不能产生特异性免疫效应细胞及特异性抗体,从而不能正常执行免疫应答的现象。下列相关叙述错误的是( )
A. 免疫耐受无须抗原诱导即可产生,与非特异性免疫一样生来就有
B. 如何有效避免机体对肿瘤细胞产生免疫耐受是肿瘤预防和治疗的关键
C. 器官移植后使用药物使受者对移植物产生免疫耐受可以提高移植成活率
D. B细胞被抗原刺激后若缺乏辅助性T细胞的作用可能会使机体对该种抗原产生免疫耐受
【答案】A
【分析】免疫耐受是在抗原刺激下免疫细胞不能被激活不能执行正常免疫应答的现象。
【详解】A、免疫耐受是指机体在受到抗原刺激后而产生的,所以须抗原诱导产生,与特异性免疫有关,A错误;
B、免疫耐受是不能正常执行免疫应答的现象,则避免机体对肿瘤细胞产生免疫耐受是肿瘤预防和治疗的关键,B正确;
C、为了防止器官移植时的免疫排斥,可人工诱导机体对移植的器官产生免疫耐受,C正确;
D、B细胞需要被抗原刺激后,在辅助性T细胞的作用下才能激活,若缺乏辅助性T细胞的作用可能会使机体对该种抗原产生免疫耐受,D正确。
故选A。
10. 关于植物顶端优势现象的生理机制存在多种假说,仍有待进一步的研究。某位科学家做了两个实验,实验一是去除顶芽后,检测发现侧芽中生长素的浓度降低,侧芽萌动、加快生长;实验二是去除顶芽后,在顶芽处涂抹放射性标记的生长素,一段时间后在侧芽中未检测到放射性。下列相关叙述错误的是( )
A. 植物芽中,生长素可由色氨酸经过一系列反应生成
B. 在植物幼嫩组织中生长素进行的极性运输需要消耗能量
C. 实验一的结果说明了高浓度的生长素可以促进侧芽的生长
D. 实验二的结果不支持顶芽产生的生长素在侧芽处积累的假说
【答案】C
【分析】极性运输指的是生长素只能从植物的形态学上端往形态学下端运输,而不能倒转过来运输。是由遗传物质决定的而不受重力影响。生长素的作用具有低浓度促进生长而高浓度抑制生长。所以导致侧芽的生长素浓度增加,浓度大抑制侧芽生长。
【详解】A、生长素的合成原料是色氨酸,A正确;
B、生长素的极性运输是一个主动过程,需要能量,B正确;
C、实验一显示去除顶芽后,侧芽中生长素浓度降低,侧芽开始生长,这表明高浓度的生长素实际上抑制了侧芽的生长,而不是促进,C错误;
D、因为实验二中在顶芽处涂抹放射性标记的生长素后,在侧芽中未检测到放射性,说明顶芽产生的生长素并没有在侧芽处积累,D正确。
故选C。
11. 种群密度是种群最基本数量特征,下列有关种群密度的叙述,正确的是( )
A. 一块草地上所有野兔的数量就是这个野兔种群的种群密度
B. 调查山坡上某稀有高大乔木的种群密度时可采用逐个计数法
C. 种群密度与出生率和迁入率成正比,与死亡率和迁出率成反比
D. 用样方法调查种群密度时应缩小样方面积并增加样方数量以减少误差
【答案】B
【分析】种群的特征包括种群密度、出生率和死亡率、迁入率和迁出率、年龄结构和性别比例。其中,种群密度是种群最基本的数量特征;出生率和死亡率对种群数量起着决定性作用;年龄结构可以预测一个种群数量发展的变化趋势。
【详解】A、种群密度是单位面积或单位体积中某种群的个体数,一块草地上所有野兔的数量不是单位面积中的个体数,不属这个野兔种群的种群密度,A错误;
B、对个个体较大、数量较少、分布范围较小的物种,可采用逐个计数法,因此调查山坡上某稀有高大乔木的种群密度时可采用逐个计数法,B正确;
C、决定种群密度大小的最直接因素是出生率和死亡率、迁入率和迁出率,种群密度的大小由出生率和死亡率的差值、迁入率和迁出率的差值决定,种群密度与出生率和迁入率的关系并不一定是正比,与死亡率和迁出率也不一定是反比,C错误;
D、用样方法调查种群密度时样方面积要适宜,增加样方数量,取平均值,可以减少误差,D错误。
故选B。
12. 北美地区的雪兔具有9~10年的周期性数量变动规律,这种现象与生活在雪兔体内的蠕虫(羊肝蛭、绦虫等)有关,如下图所示。下列有关分析错误的是( )
A. 蠕虫和雪兔的种间关系与马蛔虫和马的种间关系相同
B. 雪兔和蠕虫的数量变化存在先增先减、后增后减的趋势
C. 寄生虫、天敌均属于影响雪兔种群数量的密度制约因素
D. 蠕虫和雪兔的种群数量变化是通过正反馈调节来实现的
【答案】D
【分析】密度制约因素一般是指食物和天敌等生物因素对种群数量的作用强度与该种群密度是相关的。
【详解】A、蠕虫和雪兔的种间关系与马蛔虫和马的种间关系相同,均为寄生关系,A正确;
B、据图可知,雪兔和蠕虫的数量变化存在先增先减、后增后减的趋势,B正确;
C、寄生虫、天敌均为生物因素,均属于影响雪兔种群数量的密度制约因素,C正确;
D、蠕虫和雪兔的种群数量变化是通过负反馈调节来实现的,D错误。
故选D。
13. 草地螟是一种农业常见害虫,成虫喜食花蜜。当地温度、湿度变化会影响雌蛾卵巢的发育程度。下列有关叙述错误的是( )
A. 适当减少草地螟喜食的蜜源植物数量有利于防治草地螟虫害
B. 使草地螟的种群数量维持在K/2左右最有利于控制草地螟虫害
C. 当地温度、湿度变化可通过影响草地螟种群的出生率来影响其数量
D. 若要防治草地螟,需调查草地螟种群的年龄结构、性别比例等特征
【答案】B
【分析】“S”形曲线:种群在一个有限的环境中增长时,当种群数量为K/2时,增长速率达最大值。种群数量达到K值时,种群数量将停止增长。
【详解】A、适当减少草地螟喜食的蜜源植物数量进而达到减少草地螟数量的目的,因而有利于防治草地螟虫害,A正确;
B、K/2时,种群增长速率达最大值,种群数量恢复最快,因此使草地螟的种群数量维持在K/2左右不利于控制草地螟虫害,B错误;
C、当地温度、湿度变化可通过影响草地螟种群的出生率来影响其数量,因为出生率和死亡率是决定种群数量变化的直接因素,C正确;
D、若要防治草地螟,需调查草地螟种群的年龄结构、性别比例等特征,因为年龄结构是预测种群数量变化的重要因素,性别比例是影响种群数量变化的又一重要因素,D正确。
故选B。
14. 如图所示为“研究土壤小动物类群的丰富度”实验中的某一装置,下列有关说法正确的是( )
A. 该装置常用于采集体型较大的土壤小动物
B. 纱布的作用是给土壤小动物提供无菌空气
C. 在土壤表层取样以调查土壤群落的丰富度
D. 酒精用于固定动物的形态方便后续的鉴定
【答案】D
【分析】许多土壤动物有较强的活动能力,而且身体微小,因此不适于用样方法或标记重捕法进行调查在进行这类研究时,常用取样器取样的方法进行采集、调查。即用一定规格的捕虫器 (如采集罐、吸虫器等)进行取样,通过调查样本中小动物的种类和数量来推测某一区域内土壤动物的丰富度。
【详解】A、该装置常用于采集体型较小的土壤小动物,A错误;
B、装置中纱布的作用是避免小动物被吸走,将其收集在试管中,B错误;
C、调查丰富度时用取样器从5cm的土壤表层取样,用以调差土壤小动物的丰富度,C错误;
D、采集的小动物可以放入体积分数为70%的酒精溶液中,以固定杀死小动物并保存,D正确。
故选D。
15. 某个区域植物群落发生演替,若稀疏的植被逐渐演变为森林群落,则为进展演替。而若环境条件发生改变,森林群落逐渐演变为稀疏的植被,则为逆行演替。下列有关叙述错误的是( )
A. 群落演替的实质是原有物种的消失和新物种的出现
B. 封山育林往往导致进展演替,滥砍滥伐常会导致逆行演替
C. 人类活动和气候变化均可导致逆行演替,前者的影响可能是短暂的
D. 进展演替最终会达到一个与群落所处环境相适应的相对稳定的状态
【答案】A
【分析】进展演替是指生物群落的结构和种类成分由简单到复杂的过程,通常伴随着物种多样性的增加。逆行演替则是生物群落结构简单化的过程,通常伴随着物种多样性的减少。
【详解】A、群落演替的实质是优势取代,A错误;
B、封山育林使得物种多样性增加导致进展演替,滥砍滥伐常使得物种多样性减少,导致逆行演替,B正确;
C、人类活动和气候变化均可导致物种多样性较少,出现逆行演替,人类活动停止后,对群落演替的影响会消失,影响可能是短暂的,C正确;
D、进展演替最终会达到一个与群落所处环境相适应的相对稳定的状态,D正确。
故选A。
16. 生态学家高斯将形态和习性很接近的双小核草履虫和大草履虫混合培养时,双小核草履虫占优势而大草履虫消亡。将双小核草履虫与另一种袋状草履虫混合培养却形成了两者共存的局面,但两者的密度均低于单独培养。仔细观察发现,双小核草履虫多生活于培养器的中上层,主要以细菌为食,而袋状草履虫生活于底层,主要以酵母菌为食。下列相关分析错误的是( )
A. 双小核草履虫与大草履虫之间存在种间竞争关系,且前者的竞争力大于后者
B. 双小核草履虫与大草履虫不能共存的原因可能与两者的生态位高度重叠有关
C. 估算袋状草履虫的种群密度时,需待培养器静置一段时间后,再从上层取样
D. 双小核草履虫和袋状草履虫的主要分布场所不同,体现了群落的垂直结构
【答案】C
【分析】竞争是指两种生物生活在一起,因为争夺资源、空间等而发生斗争的现象,因为空间、食物有限,两种生物呈现出“你死我活”的变化,导致“强者更强弱者更弱”,甚至弱者最终被淘汰如果两个物种生存能力相当,因为竞争和种内斗争的双重调节,使两种生物互为消长,能长期共存于同一环境中,表现出趋同进化。
【详解】A、双小核草履虫和大草履虫混合培养时,双小核草履虫占优势而大草履虫消亡,则说明双小核草履虫与大草履虫之间存在种间竞争关系,且前者的竞争力大于后者,A正确;
B、将双小核草履虫与另一种袋状草履虫混合培养却形成了两者共存的局面,双小核草履虫多生活于培养器的中上层,主要以细菌为食,而袋状草履虫生活于底层,主要以酵母菌为食,则说明他们之间发生了生态位的分化,竞争减小,则双小核草履虫与大草履虫不能共存的原因可能与两者的生态位高度重叠有关,B正确;
C、袋状草履虫生活于底层,则需要混合均匀再取样调查,C错误;
D、双小核草履虫多生活于培养器的中上层,而袋状草履虫生活于底层,双小核草履虫和袋状草履虫的主要分布场所不同,体现了群落的垂直结构,D正确。
故选C。
二、非选择题:本题共5小题,共52分。
17. 中国科研团队研究发现,光可直接激活视网膜神经节细胞(ipRGC)使其产生兴奋,兴奋经下丘脑支配的交感神经使棕色脂肪细胞利用葡萄糖的速率明显降低,进而降低机体的血糖耐受性。血糖耐受性越低,机体的血糖调节能力越弱。回答下列问题:
(1)光刺激ipRGC产生兴奋时,ipRGC膜内的电位变化为______兴奋传递过程中,交感神经释放______(填“兴奋性”或“抑制性”)神经递质作用于棕色脂肪细胞。
(2)促进棕色脂肪细胞利用葡萄糖的激素是______;在减少血糖来源方面,该激素调节血糖浓度的途径是______。
(3)有人提出,夜间长时间看手机可能会增大患糖尿病的风险,理由是______。
(4)进一步研究发现,蓝光会使ipRGC产生兴奋,而红光没有此效应,试推测原因可能是______。为验证上述发现,请以若干健康的生理状况相同的小鼠、血糖仪等为材料设计简要实验,实验思路为______。
【答案】(1)①. 由负电位变为正电位 ②. 抑制性
(2)①. 胰岛素 ②. 抑制肝糖原分解和非糖物质转变成葡萄糖
(3)夜间长期暴露于手机发出光下,会降低机体血糖耐受性,降低机体血糖调节能力,进而增加患糖尿病的风险
(4)①. ipRGC上有蓝光受体而无红光受体 ②. 将若干健康的生理状况相同的小鼠随机均分为三组,一组黑暗处理、一组蓝光处理、一组红光处理,三组均注射等量的葡萄糖,在相同且适宜的条件下培养,每隔一段时间用血糖仪检测三组小鼠的血糖含量
【分析】兴奋以电信号的形式沿着神经纤维进行传导,神经纤维未受到刺激时,K+外流,细胞膜内外的电位表现是外正内负,当某一部位受刺激时,Na+内流,其膜电位变为外负内正。
【小问1详解】光刺激ipRGC产生兴奋时,钠离子内流,ipRGC膜内的电位由负变正。根据题意可知,兴奋经下丘脑支配的交感神经使棕色脂肪细胞利用葡萄糖的速率明显降低,说明兴奋传递过程中,交感神经释放抑制性神经递质作用于棕色脂肪细胞,降低了棕色脂肪细胞利用葡萄糖的速率。
【小问2详解】葡萄糖进入脂肪细胞被利用可降低血糖,而降低血糖的唯一激素是胰岛素,因此促进棕色脂肪细胞利用葡萄糖的激素是胰岛素。胰岛素可促进组织细胞对葡萄糖的摄取、利用和储存,同时还可抑制肝糖原分解和非糖物质转变成葡萄糖,进而使血糖降低。
【小问3详解】根据题意可知,光可直接激活视网膜神经节细胞(ipRGC)使其产生兴奋,兴奋经下丘脑支配的交感神经使棕色脂肪细胞利用葡萄糖的速率明显降低,进而降低机体的血糖耐受性。因此夜间长期暴露于手机发出的光下,会降低机体血糖耐受性,血糖耐受性越低,机体的血糖调节能力越弱。因此夜间长时间看手机会降低机体血糖调节能力,进而增加患糖尿病的风险。
【小问4详解】光照作为信号需要被光受体接受才能发挥作用,蓝光会使ipRGC产生兴奋,而红光没有此效应,可能是ipRGC上有蓝光受体而无红光受体,为验证蓝光会使ipRGC产生兴奋,而红光没有此效应,则自变量为光的种类,因变量为血糖含量,其它无关变量应相同且适宜,故实验思路为:将若干健康的生理状况相同的小鼠随机均分为三组,一组黑暗处理、一组蓝光处理、一组红光处理,三组均注射等量的葡萄糖,在相同且适宜的条件下培养,每隔一段时间用血糖仪检测三组小鼠的血糖含量。
18. 某研究小组为研究光质对莴苣种子萌发的影响,用红光R和远红光FR对莴苣种子进行处理,得到如下表所示的实验结果。回答下列问题:
(1)种子萌发的过程受多种植物激素调节,决定种子萌发的是不同激素的______(填“绝对含量”或“相对含量”);赤霉素可促进种子萌发,而______可抑制种子萌发。由表中实验结果可得到的结论有______(答出两点)。
(2)研究表明,红光和远红光对莴苣种子萌发的调控与一种光敏色素有关,下图为红光调控莴苣种子萌发的机制图:
①“休息”状态的光敏色素位于种子细胞质中,转变为“工作”状态后可通过______(填结构)进入细胞核。
②据图分析,红光调控莴苣种子萌发的机制为光敏色素受红光刺激时从“休息”状态转变为“工作”状态,“工作”状态的光敏色素进入细胞核中,与______结合,并在Ub的作用下使其降解,从而______GA合成酶的表达,以调节赤霉素的合成量,影响种子萌发。
(3)不同植物种子萌发所需要的光照条件不同,为验证某种作物种子需在黑暗中才能萌发,可选取若干生理状况相同的该种植物种子均分为两组后,分别进行______处理,一段时间后检测______。该种作物播种适宜______(填“深播”或“浅播”)。
【答案】(1)①. 相对含量 ②. 脱落酸 ③. 红光能够促进莴苣种子萌发,而远红光会抑制莴苣种子萌发(或能够一定程度上逆转这种效应);莴苣种子萌发率取决于最后所照光的类型(或莴苣种子萌发率取决于红光和远红光照射次数的比值,该比值大于1时,莴苣种子萌发率高)
(2)①. 核孔 ②. PIF1(或赤霉素合成酶基因的转录抑制因子) ③. 提高
(3)①.(适宜)光照和黑暗 ②. 两组种子的萌发情况 ③. 深播
【分析】对照实验:在探究某种条件对研究对象的影响时,对研究对象进行的除了该条件不同以外,其他条件都相同的实验。根据变量设置一组对照实验,使实验结果具有说服力。一般来说,对实验变量进行处理的,就是实验组,没有处理的就是对照组。根据题意可知该实验的目的是:探究不同光照及不同光照的间隔对莴苣种子萌发影响的实验,实验中将莴苣种子交替在红光(R)和远红光(FR)下连续曝光处理,实验的自变量为是否进行照光处理及不同间隔光照的处理,因变量是种子的萌发率,因此实验中应该设置黑暗条件作为对照处理。
【小问1详解】种子萌发的过程受多种植物激素调节,决定种子萌发的是不同激素的相对含量。赤霉素能解除种子的休眠,提高种子的萌发率,而脱落酸可抑制种子萌发。由表中实验结果可知最后一次FR处理与最有一次是R处理相比,种子的萌发率更高,故说明红光对莴苣种子的萌发起促进作用,而远红光会抑制莴苣种子萌发。根据表格数据可知,最后曝光的是R的组比最后曝光的是FR的组萌发率高,说明种子萌发率的高低由最后曝光的光的类型(波长)决定。
【小问2详解】①光敏色素是大分子物质,需要通过核孔进入细胞核。
②据图可知RIF1能抑制基因的表达,“工作”状态的光敏色素进入细胞核中,与PIF1结合并在Ub的作用下使其降解,则促进了GA合成酶基因的表达,以调节赤霉素的合成量,影响种子萌发。
【小问3详解】不同植物种子萌发所需要的光照条件不同,为验证某种作物种子需在黑暗中才能萌发,则实验的自变量为是否光照,因变量为种子的萌发情况,则需要将种子分两组后分别进行黑暗和光照处理,一段时间后检测两组种子的萌发情况。由于是验证实验,则说明该种子在黑暗条件下萌发,则该种作物播种适宜深播,提供黑暗环境促进萌发。
19. 酵母菌是一类单细胞真菌,可用于制作果酒、面包等。某学习兴趣小组为了研究酵母菌种群数量的变化规律,做了一些实验,下表是其中一项实验的记录表,根据记录表数据得到了酵母菌数量增长的“S”形曲线,回答下列问题:
(1)由记录表可知,该实验的自变量是______,因变量是______,表格中的(1)和(2)处分别为______和______。
(2)可采用______法对酵母菌进行计数,该方法需要利用血细胞计数板;若血细胞计数板的一个小方格内酵母菌过多,难以数清,应采取的措施是______;对于压在小方格界线上的酵母菌,正确的计数方法是______。
(3)若其他条件不变,适当增加培养液的量,则该酵母菌种群的K值会______;若其他条件不变,提高培养液中酵母菌起始种群数量,则该酵母菌种群的K值会______。(填“增大”“减小”或“不变”)
(4)用血细胞计数板直接计数无法区分活酵母和死酵母。亚甲蓝染料(氧化型为蓝色,还原型为无色;使用的亚甲蓝为氧化型,且能进入细胞)可用于区分活酵母和死酵母。亚甲蓝染色的活酵母细胞从蓝色变为无色的原因是______。
【答案】(1)①. 培养时间 ②. 酵母菌的数量 ③. 平均值 ④. 初始值
(2)①. 抽样检测 ②. 适当地稀释一定倍数,重新计数 ③. 计数相邻两边及其夹角
(3)①. 增大 ②. 不变
(4)活酵母菌细胞呼吸产生还原氢(NADH),能使亚甲蓝从蓝色的氧化型变为无色的还原型
【分析】一、影响酵母菌种群数量变化的因素很多:营养物质的量、温度、pH、溶氧量等。
二、酵母菌种群密度调查方法:抽样检测方法--显微计数。相关注意事项:(1)显微镜计数时,对于压在小方格边线上的酵母菌,应只计固定的相邻两个边及其顶角的酵母菌。(2)从试管中吸出培养液进行计数前,需将试管轻轻振荡几次,目的是使培养液中的酵母菌均匀分布,减少误差。(3)结果记录最好用记录表。(4)每天计数酵母菌量的时间要固定。(5)培养和记录过程要尊重事实,不能主观臆造。
【小问1详解】为了研究酵母菌种群数量的变化规律,则实验的自变量为酵母菌的培养时间,因变量为酵母菌的数量。不同的试管编号,说明进行了重复实验,则(1)表示平均值,(2)表示初始值作为对照。
【小问2详解】酵母个体微小需要用抽样检测的方法对酵母菌进行计数,该方法需要利用血细胞计数板;若血细胞计数板的一个小方格内酵母菌过多,难以数清,则适当地稀释一定倍数,重新计数;对于压在小方格界线上的酵母菌的计数原则是计数相邻两边及其夹角上的酵母菌。
【小问3详解】若其他条件不变,适当增加培养液的量,则相当于环境变好,则K值会增大。若其他条件不变,提高培养液中酵母菌起始种群数量,环境条件没变,则该酵母菌种群的K值不会改变。
【小问4详解】活酵母菌细胞呼吸产生还原氢(NADH),能使亚甲蓝从蓝色的氧化型变为无色的还原型,所以使用亚甲蓝可用于区分活酵母和死酵母。
20. 某森林由于常年高温高湿,树木长得高大茂密,从林冠到林下植物分为多个层次,上层为树高30m以上的乔木,中层为树高10~30m的乔木,下层为灌木和草本植物。研究人员对其中的鸟类分层情况也做了统计,结果如下表,回答下列问题:
(1)该森林从林冠到林下植物出现了______现象,这种现象对于群落整体结构的生态意义是______。
(2)该森林从林冠到林下植物的多个层次为动物创造了______条件。由于阳光、温度和水分等随季节而变化,群落的外貌和结构也会随之发生有规律的变化,这体现了群落的______。
(3)表中的煤山雀和血雉具有不同的生态位,判断依据是______;而煤山雀和黄腰柳莺的生态位不一定相同,原因可能是______。
【答案】(1)①. (垂直)分层 ②. 显著提高了群落利用光照等环境资源的能力
(2)①. 多种多样的栖息空间和食物 ②. 季节性
(3)①. 它们的栖息地不同,食物不完全相同 ②. 动物的生态位包含栖息地、食物、天敌以及与其他物种的关系等要素,表中只涉及了栖息地和食物,且二者栖息地及觅食生境的具体分布、觅食方式等也可能不同
【分析】一、垂直结构:在垂直方向上,大多数群落都具有明显的分层现象。这种垂直结构显著提高了群落利用阳光等环境资源的能力,群落中植物的垂直结构又为动物创造了多种多样的栖息空间和食物条件,因此,动物也有类似的分层现象;
二、水平结构:群落的结构特征不仅表现在垂直方向上,也表现在水平方向上。
【小问1详解】不同植物对光照强度的需求不同,该森林从林冠到林下植物出现了垂直分层的特点,这种现象显著提高了群落利用光照等环境资源的能力。
【小问2详解】植物的分层能为动物提供多种多样的栖息空间和食物,从而使动物在垂直结构上也出现了分层的特点。群落的季节性是指群落的外貌和结构随季节变化而发生有规律的变化,因此由于阳光、温度和水分等随季节而变化,群落的外貌和结构也会随之发生有规律的变化,这体现了群落的季节性。
【小问3详解】生态位是指一个物种在群落中的地位或作用,包括所处的空间位置、占用资源情况以及与其他物种的关系等。煤山雀分布在中层,血雉分布在下层,且它们的食物也不完全相同,因此表中的煤山雀和血雉具有不同的生态位。煤山雀和黄腰柳莺都生活在中层,它们的觅食生境和食物接近,但由于动物的生态位包含栖息地、食物、天敌以及与其他物种的关系等要素,表中只涉及了栖息地和食物,且二者栖息地及觅食生境的具体分布、觅食方式等也可能不同,因此煤山雀和黄腰柳莺的生态位不一定相同。
21. 有着“塞外明珠”之称的内蒙古乌梁素海地区是我国珍稀保护动物疣鼻天鹅的重要栖息地。该地自20世纪90年代以来,随着工业和城镇化的发展,工业废水和生活污水的排放一度成为当地的生态之患。近年来,由于生态修复和环境治理举措的实施,如今的乌梁素海与四周的沙漠、平原、山脉、草原组成了一个山水林田湖草沙共融共生的生命共同体。回答下列问题:
(1)可利用红外触发相机调查乌梁素海地区疣鼻天鹅的种群密度,与标记重捕法相比,该方法的优点有______(答出一点)。生物的栖息环境是指该生物周围对其有影响的各种因素。栖息环境的恶化是影响疣鼻天鹅种群数量变化的______(填“密度制约”“非密度制约”或“密度制约因素和非密度制约”)因素。
(2)分析题中信息,乌梁素海群落的前后变化说明人类活动对群落演替的影响是______。
(3)如今的乌梁素海地区多种群落交错,形成了湖泊和草原、湖泊和树林以及草原和树林多种群落的交错区。区分不同群落的重要特征是______。在湖泊—草原群落交错区,由草原向着湖泊的方向依次分布着乔木、灌木、陆生草本植物、挺水植物和浮游植物等,这体现了群落的______结构,影响群落该结构的因素有______(答出三点)。
(4)群落交错区是两个或多个群落之间的过渡区域。与相邻的单一群落相比,群落交错区中的物种丰富度更大,原因是______。
【答案】(1)①. 对疣鼻天鹅的干扰较小,不影响其正常的活动和行为;不受时间和人力限制,能获取更长期和全面的数据 ②. 密度制约因素和非密度制约
(2)人类活动能够影响群落演替的方向和速度(或人类活动能够使群落演替按照不同于自然演替的方向和速度进行)
(3)①. 物种组成 ②. 水平 ③. 地形的变化、土壤湿度和盐碱度的差异、光照强度的不同、生物自身生长特点的不同、人与动物的影响
(4)群落交错区环境复杂,相邻群落中的生物都能够在此生存繁殖
【分析】制约种群数量的因素很多,大体分为两类:密度制约因素和非密度制约因素,密度制约因素包括食物、生殖力、抑制物分泌以及疾病、寄生物等,非密度制约因素如干旱、大寒、洪灾等自然灾难。
群落的垂直结构:在垂直方向上大多数群落都具有明显的分层现象。群落的水平结构:群落的水平结构主要表现特征是镶嵌分布。
【小问1详解】利用红外触发相机调查种群密度时无须对动物进行捕获和标记操作,因此会减少对动物正常生活的干扰,影响其正常的活动和行为,且受环境等的影响较小。栖息环境中的气温、干旱等非生物因素是影响疣鼻天鹅种群数量变化的“非密度制约”因素,栖息环境中的食物、天敌往往属于影响种群数量变化的密度制约因素。
【小问2详解】由题意可知,人类活动能够影响群落演替的方向和速度。
【小问3详解】群落的物种组成是区分不同群落的重要特征。群落的水平结构是水平方向上由于光线明暗、地形起伏、湿度的高低等因素的影响,不同地段上分布着不同的生物种群,在湖泊—草原群落交错区,由草原向着湖泊的方向依次分布着乔木、灌木、陆生草本植物、挺水植物和浮游植物等,这体现了群落的水平结构,影响群落该结构的因素有地形的变化、土壤湿度和盐碱度的差异、光照强度的不同、生物自身生长特点的不同、人与动物的影响等。
【小问4详解】由于群落交错区的光照、水分等环境条件往往比较复杂,相邻群落中的生物都能够在此生存繁殖,导致群落交错区中的物种丰富度较相邻的单一群落区更大。
光照处理
萌发率/%
黑暗(对照)
8.5
R
98
R+FR
54
R+FR+R
100
R+FR+R+FR
43
R+FR+R+FR+R
99
R+FR+R+FR+R+FR
54
R+FR+R+FR+R+FR+R
98
试管编号
培养时间/h
(2)
1
2
3
甲
乙
丙
(1)
植物群落分层情况
鸟种
主要食物
上层
一种雀鸟
以高大乔木的种子为食
中层
煤山雀、黄腰柳莺、橙红鹤等
以昆虫、种子为食
下层
血雉、白尾梢虹雉等
以幼嫩植物体、苔藓或昆虫为食
相关试卷
这是一份【生物】辽宁省名校联盟大联考2024-2025学年高二上学期12月月考(解析版),共23页。
这是一份2024~2025学年河南省名校大联考(月考)高一下开学考试生物试卷(含解析),共14页。
这是一份2024-2025学年辽宁省名校联盟大联考高二上学期12月月考生物试卷(解析版),共24页。
相关试卷 更多
- 1.电子资料成功下载后不支持退换,如发现资料有内容错误问题请联系客服,如若属实,我们会补偿您的损失
- 2.压缩包下载后请先用软件解压,再使用对应软件打开;软件版本较低时请及时更新
- 3.资料下载成功后可在60天以内免费重复下载
免费领取教师福利

