河南省天一大联考2024-2025学年高二上学期10月月考生物试卷(解析版)
展开
这是一份河南省天一大联考2024-2025学年高二上学期10月月考生物试卷(解析版),共20页。
2.回答选择题时,选出每小题答案后,用铅笔把答题卡对应题目的答案标号涂黑。如需改动,用橡皮擦干净后,再选涂其他答案标号。回答非选择题时,将答案写在答题卡上。写在本试卷上无效。
3.考试结束后,将本试卷和答题卡一并交回。
一、选择题:本题共13小题,每小题2分,共26分。在每小题给出的四个选项中,只有一项是符合题目要求的。
1. 下图是人体内环境的结构示意图,其中①~④表示不同的液体,a、b分别表示毛细血管的流入端和流出端。下列有关叙述正确的是( )
A. 人体所有的细胞都直接生活在内环境中
B. ①中的渗透压只取决于Na+和Cl- 等无机盐
C. 图中的④主要来自组织液,属于外界环境
D. 若③是肝细胞内液,则a 端的O₂浓度大于b端
【答案】D
【分析】内环境包括血浆、组织液和淋巴液。内环境的理化性质主要包括温度、pH和渗透压:(1)人体细胞外液的温度一般维持在37℃左右;(2)正常人的血浆接近中性,pH为7.35~7.45.血浆的pH之所以能够保持稳定,与它含有的缓冲物质有关;(3)血浆渗透压的大小主要与无机盐、蛋白质的含量有关。
【详解】A、人体的绝大多数细胞直接生活在内环境中,A错误;
B、①血浆中的渗透压主要取决于Na+和Cl-等无机盐,也与蛋白质等有机物有关,B错误;
C、图中的④是淋巴液,主要来自组织液,淋巴液属于内环境,不属于外界环境,C错误;
D、若③是肝细胞内液,则a端流入的血液中含有较多的O2,经肝细胞吸收部分O2后,b端的O2浓度下降,即a 端的O₂浓度大于b端,D正确。
故选D。
2. 人体细胞与外界环境的物质和能量交换离不开内环境。下列有关内环境及其稳态的叙述,错误的是( )
A. 淋巴管堵塞可能会导致人体出现局部组织水肿
B. 内环境稳态的维持需要人体多个器官和系统的直接参与
C. 血浆 pH 保持相对稳定主要与其含有等物质有关
D. 人体细胞不仅依赖于内环境,也参与了内环境的形成和维持
【答案】C
【分析】内环境主要由血浆、组织液和淋巴等细胞外液组成,其中血浆是血细胞直接生存的环境,组织液是组织细胞直接生存的环境,淋巴是淋巴细胞和吞噬细胞直接生存的环境。正常人的血浆pH为7.35~7.45,血浆的pH之所以能够保持稳定,与它含有的缓冲物质有关。
【详解】A、组织液单向进入淋巴,淋巴管堵塞会使组织液中的水分不能进入淋巴,导致组织液含量升高,可能会出现局部组织水肿,A正确;
B、内环境稳态的维持需要机体呼吸、消化、循环和泌尿等系统和多种器官的直接参与,B正确;
C、血浆pH保持相对稳定与其含有HCO3-、H2CO3等缓冲物质有关,C错误;
D、人体大多数细胞依赖于内环境才能与外界环境进行物质与能量的交换,同时,细胞的代谢产物进入内环境,也能影响内环境的形成和维持,D正确。
故选C。
3. 自主神经系统是指支配内脏、血管和腺体的神经,由交感神经和副交感神经两部分构成。 下列有关叙述错误的是( )
A. 神经系统包括中枢神经系统、外周神经系统和自主神经系统
B. 人在受到惊吓时,心跳与呼吸的变化不受意识的支配
C. 饭后不宜剧烈运动,是因为交感神经兴奋会抑制胃肠蠕动
D. 交感神经和副交感神经相互作用使机体对外界刺激作出更精准的反应
【答案】A
【分析】神经系统包括中枢神经系统和外周神经系统,中枢神经系统由脑和脊髓组成,脑分为大脑、小脑和脑干;外周神经系统包括脊神经、脑神经、自主神经,自主神经系统包括交感神经和副交感神经。交感神经和副交感神经是调节人体内脏功能的神经装置,所以也叫内脏神经系统,因为其功能不完全受人类的意识支配,所以又叫自主神经系统,也可称为植物性神经系统。
【详解】A、神经系统包括中枢神经系统和外周神经系统,自主神经系统属于外周神经系统的一部分,A错误;
B、由惊吓引起的呼吸和心跳变化受自主神经系统的调节,而自主神经系统的活动不受意识支配,B正确;
C、运动时交感神经兴奋,而交感神经兴奋会抑制胃肠蠕动,不利于消化,所以饭后不宜剧烈运动,C正确;
D、自主神经系统中,交感神经和副交感神经相互作用,使机体对外界的刺激能够作出更精准的反应,更好地适应环境的变化,D正确。
故选A。
4. 研究人员进行了如下实验:①给予食物,小狗分泌唾液;②只给铃声,小狗不分泌唾液;③每 次给狗喂食之前先给铃声,重复若干次后,只给铃声,小狗也分泌唾液。下列有关实验的分析,错误的是( )
A. 实验①③中,狗的反射都需要中枢神经系统的参与
B. 实验①③中,狗发生反射的前提是反射弧必须完整
C. 经多次与食物结合后,铃声由无关刺激变为条件刺激
D. 实验③中狗的反射需要大脑皮层参与,该反射不会消退
【答案】D
【分析】反射一般可以分为两大类:非条件反射和条件反射。非条件反射是指人生来就有的先天性反射,是一种比较低级的神经活动,由大脑皮层以下的神经中枢〈如脑干、脊髓)参与即可完成;条件反射是人出生以后在生活过程中逐渐形成的后天性反射,是在非条件反射的基础上,在大脑皮层参与下完成的,是高级神经活动的基本方式。
【详解】A、分析实验可知,实验①中狗的反射是非条件反射,实验③中狗的反射是条件反射,条件反射和非条件反射都需要中枢神经系统的参与,A正确;
B、反射的结构基础是反射弧,因此反射发生的前提是反射弧必须完整,B正确;
C、食物是非条件刺激,铃声是无关刺激,经多次与食物结合后,铃声由无关刺激变为条件刺激,C正确;
D、实验③中狗的反射是条件反射,条件反射需要大脑皮层参与,该反射建立后如果没有非条件刺激,会逐渐消退,D错误。
故选D。
5. 大脑皮层是神经系统最高级的神经中枢,下列有关叙述正确的是( )
A. 大脑皮层控制躯体运动不需要小脑、脑干和脊髓的参与
B. 第一运动区中皮层代表区的范围与躯体相应部位的大小呈负相关
C. 第一运动区中皮层代表区的位置与躯体各部分的关系是倒置的
D. 长期服用兴奋剂可以提高运动成绩,对运动员的健康没有影响
【答案】C
【分析】脑皮层是调节人体生理活动的最高级中枢,下丘脑中有渗透压感受器,是体温调节、水平衡调节、血糖调节的中枢,还与生物节律等的控制有关。脑干有许多维持生命必要的中枢,如呼吸中枢。小脑有维持身体平衡的中枢。位于脊髓的低级中枢受脑中相应的高级中枢的调控;人能有意识地控制排便和排尿反射,表明脊髓里的神经中枢也是受大脑控制的。
【详解】A、大脑皮层对躯体运动的控制是分级调节的,控制躯体运动需要小脑、脑干和脊髓的参与,A错误;
B、大脑皮层第一运动区中皮层代表区的范围与躯体相应部位的大小无关,与躯体相应部位的运动精细程度有关,B错误;
C、大脑皮层第一运动区中皮层代表区的位置与躯体各部分的关系是倒置的,C正确;
D、兴奋剂能影响神经递质的合成和释放,或干扰神经递质与受体的识别等,长期服用兴奋剂会违背体育比赛公平公正的原则,还将严重影响运动员的身体健康,D错误。
故选C。
6. 动物和人体某些激素的分泌存在“下丘脑—垂体—X轴”的分级调节。下列有关激素分泌调节轴的叙述,错误的是( )
A. X可以是甲状腺、性腺或肾上腺皮质
B. 甲状腺激素的靶器官只有下丘脑和垂体
C. 垂体细胞膜上存在促甲状腺激素释放激素受体
D. 给成年公鸡注射睾酮,下丘脑和垂体的分泌活动减弱
【答案】B
【分析】人体内具有“下丘脑—垂体—腺体X”的分级调节机制,比如:下丘脑-垂体-甲状腺轴、下丘脑-垂体-肾上腺皮质轴、下丘脑-垂体-性腺轴,是多级反馈调节机制。下丘脑分泌的促激素释放激素促使垂体分泌相应的促激素,促激素随血液循环,作用于靶器官腺体X,促使靶器官激素的合成和分泌。当腺体X分泌的激素含量在血液中增加到一定程度时,会抑制下丘脑和垂体分泌相关激素,使腺体X分泌的激素减少不至于浓度过高。
【详解】A、人体内具有“下丘脑—垂体—腺体X”的分级调节机制,比如:下丘脑-垂体-甲状腺轴、下丘脑-垂体-肾上腺皮质轴、下丘脑-垂体-性腺轴,A正确;
B、甲状腺激素可以促进组织细胞的新陈代谢,因而其靶器官靶细胞几乎遍布全身,B错误;
C、下丘脑分泌的促甲状腺激素释放激素可以作用于垂体,因此垂体细胞膜上存在促甲状腺激素释放激素受体,C正确;
D、性激素分泌过程还存在负反馈调节,因此给成年公鸡注射睾酮,下丘脑和垂体的分泌活动减弱,D正确。
故选B。
7. 在日常生活和临床医学中,有许多关于神经调节和体液调节的应用实例。下列有关叙述正确的是( )
A. 胰岛素能降低血糖,糖尿病患者可注射或口服胰岛素药物
B. 严重腹泻导致患者细胞外液渗透压下降,注射醛固酮可恢复正常
C. 临床上给呼吸困难的患者输入纯氧,以提高其有氧呼吸速率
D. 对心脏骤停的休克患者,可注射肾上腺素以辅助其心肺复苏
【答案】D
【分析】当大量丢失水分使细胞外液量减少以及血钠含量降低时,肾上腺皮质增加分泌醛固酮,促进肾小管和集合管对Na+的重吸收,维持血钠含量的平衡。相反,当血钠含量升高时,则醛固酮的分泌量减少,其结果也是维持血钠含量的平衡。水和无机盐的平衡,是在神经调节和激素调节的共同作用下,通过调节尿量和尿的成分实现的。
【详解】A、胰岛素本质是蛋白质,所以糖尿病患者不能口服胰岛素药物,A错误;
B、严重腹泻会丢失大量的水分和无机盐,导致患者细胞外液渗透压上升,醛固酮可以促进肾小管和集合管对钠离子的重吸收,故注射醛固酮可恢复正常,B错误;
C、临床上给呼吸困难的患者输入的是95%的氧气和5%的二氧化碳,二氧化碳的作用是刺激呼吸中枢,C错误;
D、肾上腺素能让人呼吸加快(提供大量氧气),心跳与血液流动加速,瞳孔放大,为身体活动提供更多能量,使反应更加快速,因此对心脏骤停的休克患者,可注射肾上腺素以辅助其心肺复苏,D正确。
故选D。
8. 尿崩症是指由抗利尿激素(ADH)缺乏或肾脏对ADH敏感性缺陷导致的一类临床综合征。下列有关叙述错误的是( )
A. 下丘脑或垂体病变可能导致患者出现尿崩症状
B. 尿崩症患者临床表现为多饮、多尿、低比重尿
C. ADH能促进肾小管和集合管以主动运输方式重吸收水
D. 部分尿崩症患者的肾小管和集合管细胞膜上缺少ADH受体
【答案】C
【分析】抗利尿激素是由下丘脑合成并分泌,由垂体释放的,其作用是促进肾小管和集合管对水的重吸收。
【详解】A、抗利尿激素是由下丘脑合成和分泌,垂体释放的,可以促进肾小管和集合管对水的重吸收,由题干可知,尿崩症是肾脏对水的重吸收产生障碍导致的综合征,若下丘脑或垂体病变,可能会引起抗利尿激素含量的减少,从而引起尿崩症,A正确;
B、尿崩症患者的肾脏对水分的重吸收产生障碍,导致尿液渗透压降低,临床表现为多饮、多尿、低比重尿,B正确;
C、ADH能促进肾小管和集合管以协助扩散和自由扩散的方式重吸收水,C错误;
D、抗利尿激素作用发生异常的原因可能是肾脏细胞表面缺乏相应的受体,D正确。
故选C。
9. 免疫系统包括免疫器官、免疫细胞和免疫活性物质。下列有关免疫系统的叙述,正确的是( )
A. 免疫细胞产生并发育成熟的场所和“作战”场所不同
B. 抗原呈递细胞包括B细胞、树突状细胞和辅助性T细胞
C. 树突状细胞、巨噬细胞等淋巴细胞都来自造血干细胞的分化
D. 抗体、溶菌酶和细胞因子都是淋巴细胞合成并分泌的免疫活性物质
【答案】A
【分析】免疫活性物质是由免疫细胞或其他细胞产生的发挥免疫作用的物质,包括抗体(由浆细胞分泌)、细胞因子(由辅助性T细胞分泌)、溶菌酶等。
【详解】A、免疫细胞产生并发育成熟的场所是骨髓和胸腺处,作战场所主要是各免疫器官和血液中,A正确;
B、抗原呈递细胞有B细胞、树突状细胞和巨噬细胞等,B错误;
C、淋巴细胞包括B细胞、T细胞,不包括树突状细胞、巨噬细胞,C错误;
D、唾液腺、泪腺细胞都可产生溶菌酶,D错误。
故选A。
10. 抗体是由免疫细胞合成并分泌的、能与抗原特异性结合的一类免疫球蛋白。下列关于抗体的叙述,正确的是( )
A. 过敏原刺激机体产生的抗体只分布在细胞外液中
B. 合成并分泌抗体的细胞都是由B细胞增殖分化而来的
C. 某种抗体随体液运输到全身各组织,可与各种抗原结合
D. 抗体与抗原结合能形成沉淀,最终被免疫细胞吞消化
【答案】D
【分析】体液免疫的过程:当病原体侵入机体时,一些病原体可以和B细胞接触,这为激活B细胞提供了第一个信号。一些病原体被树突状细胞、B细胞等抗原呈递细胞摄取。抗原呈递细胞将抗原处理后呈递在细胞表面,然后传递给辅助性T细胞。辅助性T细胞表面的特定分子发生变化并与B细胞结合,这是激活B细胞的第二个信号;B细胞受到两个信号的刺激后开始分裂、分化,大部分分化为浆细胞,小部分分化为记忆细胞,细胞因子能促进B细胞的分裂、分化过程;浆细胞产生和分泌大量抗体,抗体可以随体液在全身循环并与这种病原体结合。在多数情况下,抗体与病原体结合后会发生进一步的变化,如形成沉淀等,进而被其他免疫细胞吞噬消化。记忆细胞可以在抗原消失后存活,当再接触这种抗原时,能迅速增殖分化,分化后快速产生大量抗体。
【详解】A、过敏原刺激机体产生的抗体主要吸附在呼吸道、消化道、皮肤血管等部位,正常二次免疫机体产生的抗体主要分布在细胞外液中,A错误;
B、合成并分泌抗体的细胞是浆细胞,浆细胞可以由B细胞和记忆细胞增殖分化,B错误;
C、抗体具有特异性,只能可特定抗原结合,不能与各种抗原结合,C错误;
D、抗体可以和相应抗原特异性结合形成沉淀或细胞集团,最后被吞噬细胞(免疫细胞的一种)吞噬消化掉,D正确。
故选D。
11. 在再次感染相同的病原体时,人体内的抗体水平和机体患病程度与初次感染病原体相比存在明显的差异(如图所示)。下列有关分析正确的是( )
A. 曲线a代表机体患病程度,曲线b表示抗体水平
B. 感染病毒后,机体通过细胞免疫和体液免疫共同作战
C. 二次免疫过程中,记忆B细胞只能增殖分化为浆细胞
D. 二次免疫时患病程度低与记忆细胞合成大量的抗体有关
【答案】B
【分析】二次免疫过程中产生的抗体的浓度,与初次免疫相比,二次免疫产生抗体的速度快、数量多,所以病原体再次感染引发的疾病程度往往较轻,且后遗症概率较少。
【详解】A、发生二次免疫时,记忆细胞会快速分裂、分化形成浆细胞,产生大量抗体,所以患病程度减轻,抗体数量增加,所以a表示抗体水平,b表示患病程度,A错误;
B、病毒寄生于人体细胞中,人体通过细胞免疫将靶细胞裂解,使病毒失去藏身之所,在体液中抗体和病毒结合,所以感染病毒后,机体通过细胞免疫和体液免疫共同作战,B正确;
C、二次免疫过程中,记忆B细胞可以增殖形成新的记忆B细胞,同时可以分化形成浆细胞,C错误;
D、抗体由浆细胞合成,不是由记忆细胞合成的,D错误。
故选B。
12. mRNA疫苗是由纳米膜材料包裹病毒的RNA片段构成的新型疫苗,注射到人体肌细胞内可表达出抗原蛋白。与传统灭活病毒疫苗相比,下列对mRNA疫苗的分析,不合理的是( )
A. mRNA疫苗储存与运输的温度可能更低
B. 注射mRNA疫苗不会产生过敏反应
C. 疫苗的mRNA能在肌细胞内翻译成抗原
D. mRNA疫苗能使机体产生更强的细胞免疫
【答案】B
【分析】疫苗通常是用灭活的或减毒的病原体制成的生物制品。接种疫苗后,人体内可产生相应的抗体,从而对特定传染病具有抵抗力。
【详解】A、mRNA疫苗相对不稳定,可能需要在更低温度下储存和运输,A正确;
B、任何疫苗都有可能引起过敏反应,注射mRNA疫苗也不例外,B错误;
C、mRNA疫苗注射到人体肌细胞内可表达出抗原蛋白,也就是mRNA能在肌细胞内翻译成抗原,C正确;
D、mRNA疫苗能在细胞内表达抗原,可能会使机体产生更强的细胞免疫,D正确。
故选B。
13. 神经系统、内分泌系统和免疫系统能相互作用,且在维持机体内环境稳态方面有重要的调节作用(如图所示)。下列有关说法正确的是( )
A. 信息分子X发挥作用时不需要直接与受体结合
B. 糖皮质激素是由肾上腺髓质分泌的微量、高效的激素
C. 某些免疫器官可作为神经调节反射弧上效应器的一部分
D. 三个系统通过信息分子的相互调节,即可维持内环境的稳态
【答案】C
【分析】神经系统、内分泌系统与免疫系统之间存在着相互调节,通过信息分子构成一个复杂网络。这三个系统各自以特有的方式在内环境稳态的维持中发挥作用,它们之间的任何一方都不能取代另外两方。神经调节、体液调节和免疫调节的实现都离不开信号分子(如神经递质、激素和细胞因子等),这些信号分子的作用方式,都是直接与受体接触。受体一般是蛋白质分子,不同受体的结构名异,因此信号分子与受体的结合具有特异性。通过这些信号分子,复杂的机体才能够实现统一协调,稳态才能够得以保持。
【详解】A、信息分子X是由免疫系统产生的免疫活性物质,发挥作用时需要与靶细胞细胞膜表面的特异性受体结合,A错误;
B、糖皮质激素是由肾上腺皮质分泌的微量、高效的激素,B错误;
C、在神经-激素调节方式中某些免疫器官可作为神经调节中效应器的一部分,C正确;
D、三大系统相互配合,借助信息分子相互作用,构成了神经—体液—免疫调节网络,共同维持内环境的稳态,但如果外界环境变化过于激烈也会引起内环境稳态失调,如热射病,D错误。
故选C。
二、多项选择题:本题共5小题,每小题3分,共15分。在每小题给出的四个选项中,有两个或两个以上选项符合题目要求,全部选对得3分,选对但不全的得1分,有选错的得0分。
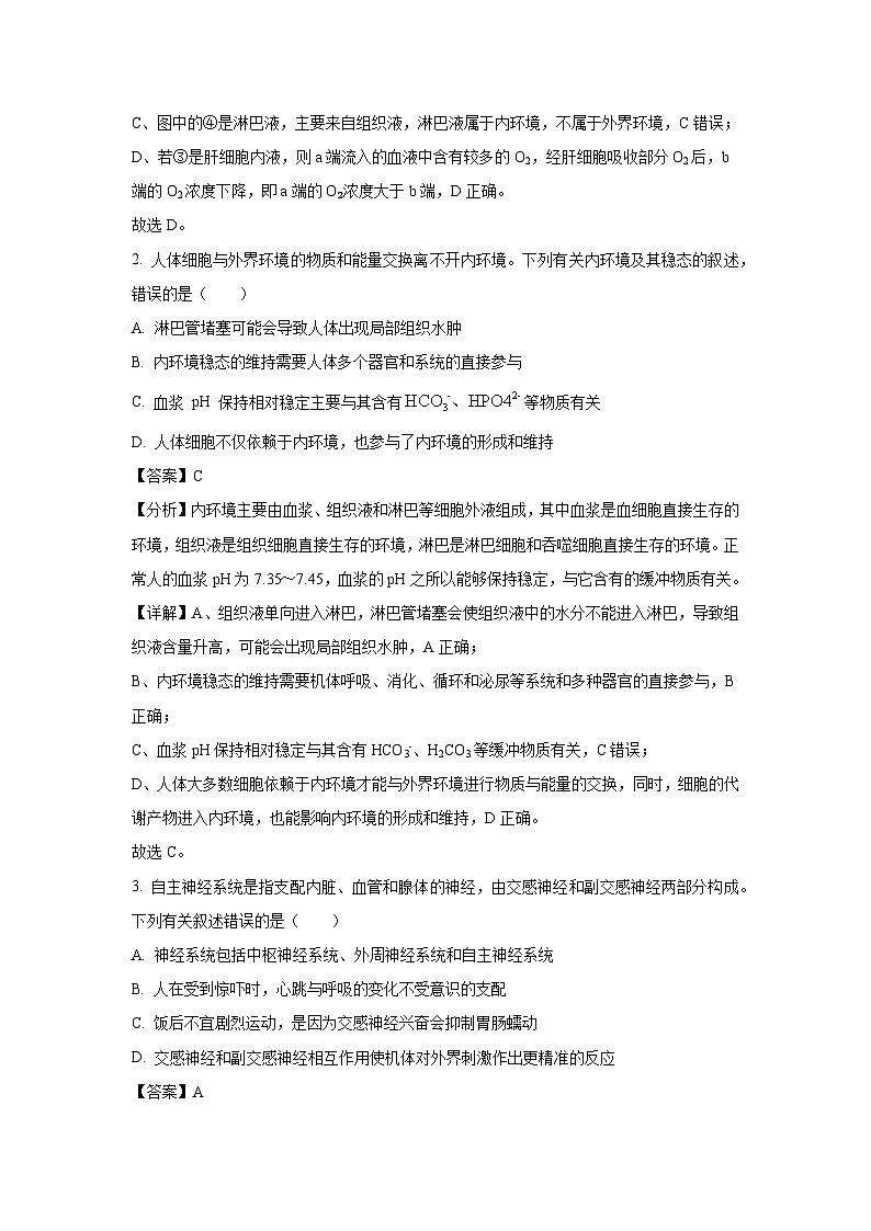
14. 下表中的甲~丁表示人体的四种体液,不同体液中部分物质的相对含量(%)如下表所示。 下列有关叙述错误的是( )
A. 根据K+的相对含量可以判断甲是细胞外液
B. 丙中蛋白质含量高,是血浆,其中血红蛋白的含量最多
C. 正常情况下,甲的液体量大于乙、丙、丁三种液体量之和
D. 若乙是组织液,则乙流向丙的液体量小于丙流向乙的液体量
【答案】AB
【分析】血浆渗透压的大小主要与无机盐、蛋白质的含量有关。与血浆相比,组织液和淋巴所含的蛋白质较少。
【详解】A、细胞内液的K+含量远高于细胞外液,根据K+的相对含量可判断甲是细胞内液,A错误;
B、丙的蛋白质含量高于乙和丁,说明丙是血浆,血红蛋白不是血浆的成分,B错误;
C、甲是细胞内液,约占体液的2/3,乙、丙、丁是细胞外液,总和约占体液的1/3,C正确;
D、若乙是组织液,则组织液还有少部分流向淋巴液,故其流向血浆的液体量小于血浆流向组织液的液体量,D正确。
故选AB。
15. 神经发生是指神经干细胞经过细胞增殖和分化,逐渐向功能区迁移,并与其他神经元建立 突触联系,产生神经功能的过程。下列关于神经发生的叙述,正确的是( )
A. 神经发生主要出现在胚胎期和出生后的早期阶段
B. 神经干细胞分化过程中细胞的遗传物质发生改变
C. 新建立的突触类型包含轴突—树突型和轴突一胞体型
D. 丰富的学习活动和生活情感体验可以促进人体的神经发生
【答案】ACD
【分析】相邻神经元的细胞通过突触相联系,突触的类型有轴突﹣胞体型和轴突﹣树突型,轴突末端细胞质中小泡内的神经递质,可使下一个神经元产生兴奋或抑制。
【详解】A、神经发生的本质是细胞分化,胚胎期和出生后的早期阶段是生长发育的关键期,推测神经发生主要出现在胚胎期和出生后的早期阶段,A正确;
B、神经干细胞分化过程中细胞的遗传物质不变,细胞的基因发生选择性表达,B错误;
C、新建立的突触由相邻神经元组成,突触类型包含轴突一树突型和轴突一胞体型,C正确;
D、丰富的学习活动和生活情感体验可以促进人体脑中神经元的产生,促进神经发生,D正确。
故选ACD。
16. 将青蛙带肌肉的离体神经纤维置于任氏液(蛙的生理盐水)中,在神经纤维某一部位给予一适宜强度的刺激,测定其膜电位的变化情况如下图所示。下列有关叙述正确的是( )
A. 测定图示电位前通常需要将电表的两个电极均置于膜外
B. ce段变化的原因是膜内的Na+通过主动运输的方式外流
C. 兴奋在神经纤维中的传导方向与膜内相同,与膜外相反
D. 适当增加任氏液中Na+浓度,动作电位峰值可大于30 mV
【答案】CD
【分析】静息电位形成的原因是钾离子外流,动作电位形成的原因是钠离子内流,钠离子内流、钾离子的外流都是协助扩散,扩散的速率与浓度差有关。
【详解】A、若电表的两个电极均置于膜外,则测得的静息状态下的电位为0,故测得图示膜电位变化曲线需要将电表的两个电极分别置于膜外和膜内,A错误;
B、ac段产生动作电位,是由膜外的Na+通过协助扩散内流引起的,ce段恢复静息电位,是由膜内的K+通过协助扩散外流引起的,B错误;
C、兴奋在神经纤维中由兴奋部位向未兴奋部位传导,方向与膜内相同,与膜外相反,C正确;
D、适当增加任氏液中Na+浓度,Na+内流速率加快,Na+内流增多,神经纤维的动作电位增大,D正确。
故选CD。
17. 促胰液素是由27个氨基酸残基组成的多肽类激素。下面是科学家发现促胰液素过程中的几组实验。下列有关叙述错误的是( )
①稀盐酸注入狗的血液→胰腺不分泌胰液;
②稀盐酸注入狗的小肠肠腔→胰腺分泌胰液;
③切断通向小肠的神经,稀盐酸注入狗的小肠肠腔→?
④刮下小肠黏膜加入稀盐酸研磨制成提取液,注入狗的静脉→胰腺分泌胰液。
A. 促胰液素和胰蛋白酶都分泌到细胞外
B. 第③组的实验结果是胰腺不分泌胰液
C. 该实验证明胰液分泌的调节方式为体液调节
D. 小肠黏膜分泌的促胰液素需要体液运输
【答案】B
【分析】①与②组成的实验的自变量是盐酸刺激的部位,因变量是胰液是否分泌,其结果说明稀盐酸是通过小肠肠腔起作用的,不能直接起作用。
【详解】A、促胰液素和胰蛋白酶都是分泌蛋白,都分泌到细胞外发挥作用,A正确;
B、切断通向小肠的神经,稀盐酸注入狗的小肠肠腔,盐酸也会刺激小肠粘膜使其分泌促胰液素,促胰液素作用于胰腺让其分泌胰液,B错误;
CD、①②③④对比说明胰腺分泌胰液受小肠黏膜产生的物质由体液运输来调节(即存在体液调节),且可以不通过神经调节,CD正确。
故选B。
18. 科学研究发现,活化的T细胞表面的受体PD-1能识别正常细胞表面的配体PD-L1,形成PD-1/PD-L1信号通路,识别后的T细胞能记住正常细胞从而不发生免疫反应,而肿瘤细胞通过过量表达PD-L1来逃避免疫系统的“追杀”。据此推测,下列叙述正确的是( )
A. T细胞的活化可能需要抗原和细胞因子的共同作用
B. T细胞对肿瘤细胞的“追杀”体现了免疫系统的免疫防御功能
C. 在进行器官移植时,若使膜表面的PD-L1增加,免疫排斥反应会减弱
D. 用PD-L1抗体阻断PD-1/PD-L1信号通路,有助于T细胞攻击癌细胞
【答案】ACD
【分析】免疫系统的基本功能:①免疫防御:机体排除外来抗原性异物的一种免疫防护作用。这是免疫系统最基本的功能。该功能正常时,机体能抵抗病原体的入侵;异常时,免疫反应过强、过弱或缺失,可能会导致组织损伤或易被病原体感染等问题。②免疫自稳:指机体清除衰老或损伤的细胞,进行自身调节,维持内环境稳态的功能。正常情况下,免疫系统对自身的抗原物质不产生免疫反应;若该功能异常,则容易发生自身免疫病。③免疫监视:指机体识别和清除突变的细胞,防止肿瘤的发生。机体内的细胞因物理、化学或病毒等致癌因素的作用而发生癌变,这是体内最危险的“敌人”。机体免疫功能正常时,可识别这些突变的肿瘤细胞,然后调动一切免疫因素将其消除;若此功能低下或失调,机体会有肿瘤发生或持续的病毒感染。
【详解】A、T细胞需要再抗原和细胞因子的共同作用下活化,A正确;
B、T细胞对肿瘤细胞的追杀体现了免疫系统的免疫自稳功能,B错误;
C、根据题干信息“活化的T细胞表面的受体PD-1能识别正常细胞表面的配体PD-L1,形成PD-1/PD-L1信号通路,识别后的T细胞能记住正常细胞从而不发生免疫反应”,因此如果膜表面的PD-L1增加,免疫排斥反应会减弱,C正确;
D、根据题干信息“肿瘤细胞通过过量表达PD-L1来逃避免疫系统的“追杀”,如果用PD-L1抗体阻断PD-1/PD-L1信号通路,则有利于T细胞攻击癌细胞,D正确。
故选ACD。
三、非选择题:本题共5小题,共59分。
19. 人体组织细胞与外界环境进行物质交换的过程如下图所示。回答下列有关问题:
(1)图中A、B、C是人体内环境的主要组成部分,A是 _________ ,毛细淋巴管壁上皮细胞直接生活的内环境是 _________ (用图中大写字母表示)。
(2)若a、b、c均代表直接参与细胞和外界环境物质与能量交换的人体的几大系统,则b、c分别是 ______
(3)溶液渗透压是指溶液中溶质微粒对水的吸引力。正常情况下,内环境的渗透压 _______ (填“小于”“等于”或“大于”)细胞内液的渗透压,其意义在于____(答出2点)。
(4)研究发现,生物组织匀浆对酸碱具有一定的缓冲作用。现提供猪肝匀浆、自来水和pH 为7的磷酸盐缓冲液,以及物质的量浓度为0.1 ml/L 的 HCl 和物质的量浓度为 0.1ml/L的 NaOH,pH 试纸与必要的实验器材。请你设计一个简单实验,验证生物组 织匀浆对酸或碱具有一定的缓冲作用。
实验思路:________ 预期实验结果:________
【答案】(1)①. 血浆 ②. B、C
(2)消化系统和泌尿系统
(3)①. 等于 ②. 维持组织细胞的正常形态和功能,有利于组织细胞与内环境的物质交换
(4)①. 取等量的猪肝匀浆、自来水和磷酸盐缓冲液分别加入三支试管中,测试pH,再分别滴加相同滴数的HCl(或NaOH),测试pH,比较实验前后pH的变化 ②. 实验前后自来水的pH变化较大,猪肝匀浆和磷酸盐缓冲液的pH基本不变或变化较小
【分析】人体的体液包括细胞内液和细胞外液,细胞外液又包括血浆、组织液和淋巴等。内环境是细胞生活的液体环境,其稳态对于细胞的正常生命活动至关重要。
【小问1详解】根据图示箭头分析,图中A、B、C是内环境的三种主要液体,分别表示血浆、淋巴液和组织液。毛细淋巴管壁上皮细胞的内侧是淋巴液,外侧是组织液,直接生活的内环境是B和C。
【小问2详解】内环境与外界环境的物质交换过程,需要体内各个系统参与,消化系统将营养物质摄入体内,呼吸系统吸入O2,排出CO2,泌尿系统把代谢废物、水和无机盐排出体外,若a、b、c均代表直接参与细胞和外界环境物质与能量交换的人体系统,则a、b、c分别是呼吸系统、消化系统和泌尿系统。
【小问3详解】渗透压是指溶液中溶质微粒对水的吸引力,单位体积中的溶质微粒数目越多,对水的吸引力越大,渗透压就越大,内环境渗透压大小主要与无机盐、蛋白质的含量有关,正常情况下,内环境的渗透压约等于细胞内液的渗透压,这样才能维持组织细胞的正常形态和功能,有利于组织细胞与内环境的物质交换。
【小问4详解】为验证生物组织匀浆对酸或碱具有一定的缓冲作用,实验思路为取等量的猪肝匀浆、自来水和磷酸盐缓冲液分别加入三支试管中,测试pH,再分别滴加相同滴数的HCl(或NaOH),测试pH,比较实验前后pH的变化,若自来水的pH变化较大,猪肝匀浆和磷酸盐缓冲液的pH基本不变或变化较小,则说明生物组 织匀浆对酸或碱具有一定的缓冲作用,若实验前后自来水和猪肝匀浆的pH变化较大,磷酸盐缓冲液的pH基本不变或变化较小,则说明生物组 织匀浆对酸或碱不具有一定的缓冲作用,所以实验结果为实验前后自来水的pH变化较大,猪肝匀浆和磷酸盐缓冲液的pH基本不变或变化较小。
20. 大脑皮层中存在大量的如下图所示的突触结构,其中M、N 表示神经元,a、b表示 神经纤维轴突末梢膜上的两点,数字表示有关结构,⑤处分布着兴奋性神经递质多巴胺 (DA)。 回答下列有关问题:
(1)当兴奋从a点传到b 点时,a、b两点膜外电位分别表现为 _____。
(2)②是线粒体,线粒体位于突触小体中的具体作用是_____。
(3)③是 _________ ,受到信号刺激后,③与④融合,释放泡内的多巴胺进入⑤,多巴胺在⑤中扩散后被⑥上的特异性受体识别,形成_____ 复合物,导致膜外的 _________ ,使神经元N 产生兴奋。
(4)正常情况下,多巴胺发挥作用后会被突触前膜上的转运蛋白从突触间隙回收到神经元M中,毒品可卡因能使人的兴奋增强,原因可能是 __________ 吸食毒品对人体有哪些危害? _______ (答出2点)。
【答案】(1)正电位和负电位
(2)为神经递质的合成和释放等生命活动提供能量
(3)①. 突触小泡 ②. 多巴胺—受体 ③. Na+内流
(4)①. 可卡因能抑制多巴胺转运蛋白的活性,导致突触间隙的多巴胺增多并持续发挥作用,使神经元N兴奋性增强 ②. 长期吸食易产生幻觉;抑制人体免疫系统的功能;使人情绪不稳定,易引发暴力和攻击行为;使人抑郁、焦虑、失眠、厌食等
【分析】多巴胺合成后,贮存在突触小泡中,多巴胺受体存在于突触后膜上,能够识别多巴胺,同时突触前膜上存在多巴胺转运体,可将多余的多巴胺转运回突触前膜内,同时可卡因具有封闭多巴胺转运体的作用,会导致突触间隙中多巴胺含量增多,延长多巴胺的作用时间,从而使人产生强烈的愉悦感。
【小问1详解】当兴奋从a点传到b点时,a点已恢复为静息电位,膜外表现为正电位,b点为动作电位,膜外表现为负电位。
【小问2详解】②是线粒体,线粒体是有氧呼吸的主要场所,有氧呼吸为生命活动提供能量,结合突触的结构和功能,推测线粒体位于突触小体中的具体作用是为神经递质的合成和释放等生命活动提供能量。
【小问3详解】由图可知③是突触小泡,受到信号刺激后,③突触小泡与④突触前膜融合,释放泡内的多巴胺进入⑤突触间隙,多巴胺在⑤突触间隙中扩散后被⑥突触后膜上的特异性受体识别,形成多巴胺—受体(神经递质—受体)复合物,导致膜外的Na+内流,使神经元N产生兴奋。
【小问4详解】正常情况下,多巴胺发挥作用后会被突触前膜上的转运蛋白从突触间隙回收到神经元M中,毒品可卡因能使人兴奋增强,原因可能是可卡因能抑制多巴胺转运蛋白的活性,导致突触间隙的多巴胺增多并持续发挥作用,使神经元N兴奋性增强。吸食毒品对人体有许多危害,例如毒品使人成瘾,产生心理依赖性,长期吸食易产生幻觉;抑制人体免疫系统的功能;使人情绪不稳定,易引发暴力和攻击行为;使人抑郁、焦虑、失眠、厌食等。
21. 糖尿病是一种血糖平衡失调的慢性疾病,血糖平衡及其调节的机制十分复杂,需要多个系统和器官的参与。回答下列问题:
(1)空腹时,人体血糖含量的正常范围是______mml/L,血糖含量保持相对稳定的原因是血糖的来源和去路能够保持平衡,血糖的去路有___________________(答出2点)。
(2)胰岛素的分泌受多种方式的调节,如血糖含量升高可直接刺激胰岛B细胞分泌胰岛素,同时,胰岛B细胞分泌胰岛素还受到神经的调控和胰高血糖素的调节。因此推测,胰岛B细胞膜上可能存在____________(答出2点)等受体蛋白。
(3)在血糖调节过程中,与胰岛素的作用相抗衡的激素有__________________(答出3种)。胰岛素起作用后就被灭活,但机体的内环境中胰岛素含量始终保持在一定的水平,原因是__________________。
(4)糖尿病与胰岛素缺乏或胰岛素受体受损有关,患者临床表现为“多饮、多食、多尿、体重减少”。患者体重减少的原因是______________________。
【答案】(1)①. 3.9~6.1 ②. 被组织细胞摄取,氧化分解;在肝和骨骼肌细胞内合成肝糖原和肌糖原储存起来;变为非糖物质,如甘油三酯等
(2)葡萄糖、神经递质、胰高血糖素
(3)①. 胰高血糖素、糖皮质激素、肾上腺素和甲状腺激素等 ②. 源源不断地产生激素
(4)对血糖利用较差,在供能时会消耗脂肪和蛋白质
【分析】一、血糖的来源主要有以下几个方面:食物中的糖类经消化、吸收进入血液,是血糖的主要来源;肝糖原分解成葡萄糖进入血液,是空腹时血糖的重要来源;非糖物质可以转化为葡萄糖进入血液,补充血糖。血糖的去向可以概括为以下几个方面:随血液流经各组织时,被组织细胞摄取,氧化分解;在肝和骨骼肌细胞内合成肝糖原和肌糖原储存起来;脂肪组织和肝可将葡萄糖转变为非糖物质,如甘油三酯等。
二、人体内有多种激素参与调节血糖浓度,如糖皮质激素、肾上腺素、甲状腺激素等,它们通过调节有机物的代谢或影响胰岛素的分泌和作用,直接或间接地提高血糖浓度。胰岛素是唯一能够降低血糖浓度的激素。
【小问1详解】空腹时,人体血糖含量的正常范围是3.9~6.1mml/L,血糖含量保持相对稳定的原因是血糖的来源和去路能够保持平衡,血糖的去路有:随血液流经各组织时,被组织细胞摄取,氧化分解;在肝和骨骼肌细胞内合成肝糖原和肌糖原储存起来;脂肪组织和肝可将葡萄糖转变为非糖物质,如甘油三酯等。
【小问2详解】由题意可知,当血糖升高时,可直接刺激胰岛B细胞分泌胰岛素,所以胰岛B细胞膜上可能存在葡萄糖受体;同时,胰岛B细胞分泌胰岛素还受到神经的调控和胰高血糖素的调节,推测胰岛B细胞膜上可能存在神经递质的受体和胰高血糖素等受体。
【小问3详解】在血糖调节过程中,与胰岛素的作用相抗衡的激素有胰高血糖素、糖皮质激素、肾上腺素和甲状腺激素等。由于激素经靶细胞接受并起作用后就被灭活,因此人体内需要源源不断地产生激素,以维持内环境激素含量的动态平衡。
【小问4详解】糖尿病患者由于对血糖利用较差,在供能时会消耗脂肪和蛋白质,使体重减少。
22. 室外作业人员在突遇极端降温天气时,机体会迅速启动一系列调节机制以适应低温环境,部分调节机制如图所示。回答下列有关问题:
(1)在寒冷刺激下,皮肤冷觉感受器兴奋,并将兴奋由______传至下丘脑体温调节中枢,再传至大脑皮层产生冷觉。产生冷觉的过程中,兴奋在神经纤维上是______(填“单向”或“双向”)传导的。
(2)体温保持相对稳定是机体的产热与散热保持动态平衡的结果。安静状态下,机体产热的器官主要有______,散热的器官主要是____________。
(3)据图分析,寒冷环境下,机体一方面通过激素A、B的作用促进产热,激素A、B在促进产热方面的具体作用是__________________;另一方面通过传出神经使皮肤毛细血管收缩、汗腺分泌减少、立毛肌收缩,减少散热,使机体逐渐适应寒冷环境,保持体温相对稳定。可见,体温平衡的调节方式是______(填“神经调节”“体液调节”或“神经一体液调节”)。
(4)相对于室温环境,人在寒冷环境中体内的甲状腺激素含量略有增加,但不会明显增加,不会明显增加的原因是____________________。
【答案】(1)①. 传入神经 ②. 单向
(2)①. 肝脏 ②. 皮肤
(3)①. 促进细胞的新陈代谢,增加产热量 ②. 神经一体液调节
(4)甲状腺激素的分泌存在负反馈调节
【分析】寒冷时,下丘脑分泌促甲状腺激素释放激素促进垂体分泌促甲状腺激素,促甲状腺激素促进甲状腺分泌甲状腺激素,甲状腺激素促进代谢增加产热。因此激素B为甲状腺激素。
【小问1详解】在低温刺激下,皮肤冷觉感受器兴奋,并将兴奋通过传入神经传至下丘脑体温调节中枢,再传至大脑皮层产生冷觉。产生冷觉的过程中,涉及到不止一个神经元,存在突触结构,因此兴奋在神经纤维上是单向的。
【小问2详解】安静状态下,机体产热的器官主要有肝脏,散热的器官主要是皮肤。
【小问3详解】激素A是肾上腺素,B是甲状腺激素,二者均可以促进细胞的新陈代谢进而增加产热,该过程属于激素调节,另一方面通过传出神经使皮肤毛细血管收缩、汗腺分泌减少、立毛肌收缩,减少散热,使机体逐渐适应寒冷环境,保持体温相对稳定,因此体温调节过程中既存在神经调节又存在体液调节。
【小问4详解】相对于室温环境,人在寒冷环境中体内的甲状腺激素含量略有增加以增加产热,但甲状腺激素的分泌存在负反馈调节,当甲状腺激素分泌过多时会反过来作用于下丘脑和垂体,使TRH和TSH的分泌量降低,从而减少甲状腺激素的分泌,故不会明显增加。
23. 下图表示人体在感染胞外病原体后产生的特异性免疫反应。据图分析,回答下列问题:
(1)既能参与图中特异性免疫,又能参与非特异性免疫的细胞是____________(答细胞名称),细胞A和细胞B密切接触,体现了细胞膜具有______的功能。
(2)细胞C的名称是______,其活化需要的两个信号是____________。
(3)物质Ⅰ和物质Ⅱ的作用分别是______________、_____________。
(4)图示的特异性免疫体现了免疫系统的______功能。若感染人体的是致病性病毒,则机体产生的特异性免疫,除图示细胞外还需要____________等淋巴细胞的参与。
【答案】(1)①. 吞噬细胞 ②. 进行细胞间的信息交流
(2)①. B(淋巴)细胞 ②. 病原体和B细胞接触;辅助性T细胞表面的特定分子发生变化并与B细胞结合
(3)①. 促进B细胞的分裂、分化过程 ②. 特异性的和病原体结合,以抑制病原体的增殖或对人体细胞的黏附
(4)①. 免疫防御 ②. 细胞毒性T细胞
【分析】分析图可知,图中产生的抗体,表示体液免疫过程,其中细胞A表示抗原呈递细胞,细胞B表示辅助性T细胞,细胞C表示B(淋巴)细胞,细胞D表示浆细胞,浆细胞分泌物质Ⅱ为抗体,物质Ⅰ表示细胞因子,据此答题即可。
【小问1详解】既能参与图中特异性免疫,又能参与非特异性免疫的细胞是吞噬细胞。图中细胞A表示抗原呈递细胞,细胞B表示辅助性T细胞,两种细胞密切接触,体现了细胞膜具有进行细胞间的信息交流的供能。
【小问2详解】分析图可知,细胞C的名称是B(淋巴)细胞。体液免疫基本过程:一些病原体可以和B细胞接触,这为激活B细胞提供了第一个信号。一些病原体被树突状细胞、B细胞等抗原呈递细胞摄取。抗原呈递细胞将抗原处理后呈递在细胞表面,然后传递给辅助性T细胞。辅助性T细胞表面的特定分子发生变化并与B细胞结合,这是激活B细胞的第二个信号,即B细胞活化需要的两个信号是:一是病原体和B细胞接触;二是辅助性T细胞表面的特定分子发生变化并与B细胞结合。
【小问3详解】物质Ⅰ表示细胞因子,作用是够促进B细胞的分裂、分化过程;物质Ⅱ为抗体,作用是特异性的和病原体结合,以抑制病原体的增殖或对人体细胞的黏附。
【小问4详解】免疫防御是机体排除外来抗原性异物的一种免疫防护作用,图示的特异性免疫体现了免疫系统的免疫防御功能。若感染人体的是致病性病毒,则需要体液免疫和细胞免疫共同发挥作用,因此除图示细胞外还需要细胞毒性T细胞等淋巴细胞的参与。
蛋白质
葡萄糖
Na'
CI
K*
甲
12.5
0.05
0.02
0.01
0.35
乙
2.15
0.07
0.37
0.35
0.02
丙
7.20
0.08
0.38
0.36
0.02
丁
2.00
0.06
0.34
0.34
0.01
相关试卷
这是一份南阳六校联考(天一大联考)2024-2025学年高二上学期期中生物试卷及答案,共16页。
这是一份河南省天一大联考2024-2025学年高二上学期10月月考生物试题,共2页。
这是一份河南省天一大联考2024-2025学年高二上学期10月月考生物试题(无答案),共6页。试卷主要包含了研究人员进行了如下实验,尿崩症是指由抗利尿激素等内容,欢迎下载使用。

