2025年中考第一次模拟考试(吉林省卷)生物试卷(解析版)
展开
这是一份2025年中考第一次模拟考试(吉林省卷)生物试卷(解析版),共18页。试卷主要包含了根据瓣膜作用的理解推测等内容,欢迎下载使用。
注意事项:
1.答卷前,考生务必将自己的姓名、准考证号填写在答题卡上。
2.回答第Ⅰ卷时,选出每小题答案后,用2B铅笔把答题卡上对应题目的答案标号涂黑。如需改动,用橡皮擦干净后,再选涂其他答案标号。写在本试卷上无效。
3.回答第Ⅱ卷时,将答案写在答题卡上。写在本试卷上无效。
4.考试结束后,将本试卷和答题卡一并交回。
第Ⅰ卷(选择题 共20分)
本题共20小题,每小题1分,共20分。在每小题的四个选项中,选出最符合题目要求的一项。
长白山人参被誉为百草之王,稀世珍宝,民间称人参为长白山上三宝之首,是吉林省著名的中草药特产。若要人工养殖人参,最适宜的环境应为( )
A.高温 B. 强光照射 C. 弱光 D. 干旱
【答案】C
【详解】人参喜欢冷凉的气候环境,它既喜湿、怕涝、不耐旱,喜欢散光、但怕强光,尤其不能被阳光直射,它怕高温环境,但又不耐寒,它喜欢腐殖质丰富、质地疏松、排水良好的土壤环境,但又对土壤的酸碱度要求比较高。因此,弱光环境比较适宜人参的生长。故选C。
2.下列诗句能体现生物之间竞争关系的是( )
A.春眠不觉晓,处处闻啼鸟 B.离离原上草,一岁一枯荣
C.人间四月芳菲尽,山寺桃花始盛开 D.种豆南山下,草盛豆苗稀
【答案】D
【详解】春眠不觉晓,处处闻啼鸟,意思是春日里贪睡不知不觉天就亮了,到处可以听见小鸟的鸣叫声,体现了环境影响生物。不符合题意。离离原上草,一岁一枯荣,是说小草每年的枯萎和萌发,体现了生物衰老死亡与新生。不符合题意。人间四月芳菲尽,山寺桃花始盛开是说山下花已经谢了,但山上寺庙中的桃花才盛开,这是温度对花开的影响。不符合题意。种豆南山下,草盛豆苗稀,草长的旺盛,豆苗却长的稀疏,体现了草和豆苗之间的竞争。符合题意。故选D。
3.某小组同学用显微镜观察某生物玻片标本,发现标本的细胞结构中有细胞壁和大液泡。该标本最可能来自( )
A.植物 B.动物 C.细菌 D.病毒
【答案】A
【详解】植物细胞的基本结构包括细胞壁、细胞膜、细胞质、细胞核、线粒体和液泡等结构;因此,该标本最可能来自植物,A正确。动物细胞的基本结构包括细胞膜、细胞质、细胞核、线粒体等,无液泡,B错误。细菌细胞的结构包括细胞壁、细胞膜、细胞质、DNA集中区域,无液泡,C错误。病毒无细胞结构,D错误。故选A。
4.如图为植物细胞分裂过程示意图,有关叙述正确的是( )
(第4题图)
A.分裂过程的先后顺序为a→c→b B.在a时期,染色体会进行复制
C.该图也能表示动物细胞的分裂过程 D.新细胞与原细胞所含的遗传物质是一样的
【答案】D
【详解】观察图示可知,a表示细胞核由一个分成两个,c表示细胞中央形成新的细胞膜和细胞壁,一个细胞分成两个,b表示细胞分裂前细胞核、细胞质和细胞膜的状态。因此,植物细胞分裂过程的先后顺序为b→a→c,A错误。染色体是遗传物质的载体,在a细胞核分裂时期,染色体会进行复制,再平均分配到两个子细胞中,以确保新细胞获得与母细胞相同的遗传信息,B错误。虽然植物细胞和动物细胞在分裂过程中有许多相似之处,但它们也存在一些关键差异。特别是在细胞质的分裂和细胞膜的形成方面,植物细胞会形成新的细胞壁来分隔两个新细胞,而动物细胞则通过细胞膜的凹陷和缢裂来形成新细胞。因此,该图不能准确地表示动物细胞的分裂过程,C错误。在细胞分裂过程中,遗传物质会进行复制并平均分配到两个新细胞中。因此,新细胞与原细胞所含的遗传物质是一样的。这是细胞分裂的一个重要特征,它确保了生物体的遗传稳定性,D正确。故选D。
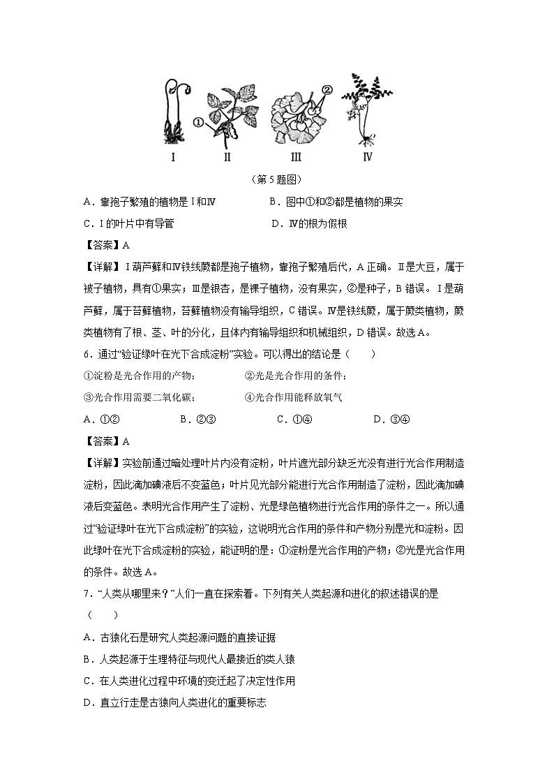
5.小秦对下列几种植物进行了观察记录,绘图如下所示:Ⅰ是葫芦藓,Ⅱ是大豆,Ⅲ是银杏,Ⅳ是铁线蕨,下列记录正确的是( )
(第5题图)
A.靠孢子繁殖的植物是I和Ⅳ B.图中①和②都是植物的果实
C.I的叶片中有导管 D.Ⅳ的根为假根
【答案】A
【详解】Ⅰ葫芦藓和Ⅳ铁线蕨都是孢子植物,靠孢子繁殖后代,A正确。Ⅱ是大豆,属于被子植物,具有①果实;Ⅲ是银杏,是裸子植物,没有果实,②是种子,B错误。Ⅰ是葫芦藓,属于苔藓植物,苔藓植物没有输导组织,C错误。Ⅳ是铁线蕨,属于蕨类植物,蕨类植物有了根、茎、叶的分化,且体内有输导组织和机械组织,D错误。故选A。
6.通过“验证绿叶在光下合成淀粉”实验。可以得出的结论是( )
①淀粉是光合作用的产物; ②光是光合作用的条件;
③光合作用需要二氧化碳; ④光合作用能释放氧气
A.①②B.②③C.①④D.③④
【答案】A
【详解】实验前通过暗处理叶片内没有淀粉,叶片遮光部分缺乏光没有进行光合作用制造淀粉,因此滴加碘液后不变蓝色;叶片见光部分能进行光合作用制造了淀粉,因此滴加碘液后变蓝色。表明光合作用产生了淀粉、光是绿色植物进行光合作用的条件之一。所以通过“验证绿叶在光下合成淀粉”的实验,这说明光合作用的条件和产物分别是光和淀粉。因此绿叶在光下合成淀粉的实验,能证明的是:①淀粉是光合作用的产物;②光是光合作用的条件。故选A。
7.“人类从哪里来?”人们一直在探索着。下列有关人类起源和进化的叙述错误的是( )
A.古猿化石是研究人类起源问题的直接证据
B.人类起源于生理特征与现代人最接近的类人猿
C.在人类进化过程中环境的变迁起了决定性作用
D.直立行走是古猿向人类进化的重要标志
【答案】B
【详解】目前为止多数科学家认为:非洲大陆曾发生过剧烈的地壳运动,形成剧烈的东非大裂谷,使得部分森林古猿不得不到陆地生活,根据现最早的原始人类化石在非洲的发现,可以说非洲是人类的发源地。因此,古人类的化石是研究人类起源问题的直接证据的说法正确,A正确。人类和类人猿起源于森林古猿。B错误。由于森林的大量消失等环境的改变古猿被迫下到地面上来生活,上肢慢慢解放出来,由臂行慢慢变为直立行走,直立行走是进化发展的基础。直立行走是人类脱离森里束缚,开拓新家园的标志,是使用工具制造工具的基础,因此,森林大量消失与部分森林古猿向直立行走方向发展有直接关系。可见,在人类进化过程中环境的变迁起了决定性作用,C正确。直立行走是进化发展的基础,直立行走是人类脱离森里束缚,是森林古猿于人类分别的重要标志,是使用工具制造工具的基础,D正确。故选B。
8.2024年1月17日,天舟七号货运飞船发射成功,为神舟十七号航天员送去了新鲜果蔬。下列说法错误的是( )
A.果蔬中的维生素C能有效预防坏血病
B.果蔬不能为宇航员提供蛋白质和脂肪
C.果蔬中的铁能成为血红蛋白的组成成分
D.果蔬中的膳食纤维能促进肠道蠕动和排空
【答案】B
【详解】维生素C确实是一种重要的水溶性维生素,它在人体内具有多种生理功能,其中之一就是参与胶原蛋白的合成,维持血管、皮肤、骨骼和牙齿的正常结构和功能。缺乏维生素C会导致坏血病,表现为牙龈出血、皮肤瘀斑等症状,A正确。果蔬不仅富含维生素、矿物质和膳食纤维,还含有一定量的蛋白质和脂肪,尽管它们的含量相对较低。果蔬中的蛋白质虽然不如肉类和豆类丰富,但仍然对维持人体正常生理功能有重要作用。同样,果蔬中的脂肪虽然主要是不饱和脂肪酸,含量也不高,但也是人体所需的营养素之一,B错误。铁是血红蛋白的组成成分之一,血红蛋白是一种含铁的蛋白质。它在人体内主要负责运输氧气和二氧化碳。缺铁会导致血红蛋白合成不足,进而引发贫血。果蔬中含有一定量的铁元素,虽然不如肉类和动物肝脏丰富,但仍然对预防贫血有积极作用,C正确。膳食纤维是一种不被人体消化吸收的多糖类物质,它主要存在于果蔬、全谷类和豆类等食物中。膳食纤维在人体内具有多种生理功能,其中之一就是促进肠道蠕动和排空,有助于预防便秘和肠道疾病,D正确。故选B。
9.“白肺”是人体的一种肺部炎症反应,患者肺泡会被大量免疫细胞和渗出液填充,肺部影像检查呈白色。表现为胸闷、呼吸急促、血液供氧能力下降。下列说法正确的是( )
A.“白肺”患者的呼吸频率和心率偏低
B.“白肺”仅阻碍了肺泡与外界的气体交换
C.“白肺”患者血液中白细胞数量比正常值高
D.“白肺”患者体内的氧气无法从肺泡进入血液
【答案】C
【详解】“白肺”患者在平静状态下呼吸频率和心率偏高,A错误。“白肺”不仅阻碍肺泡与外界的气体交换,也阻碍肺泡内的气体交换,B错误。“白肺”是人体应对病原体产生的一种肺部炎症反应,所以“白肺”患者的血液中白细胞数量比正常值高,C正确。“白肺”患者由于肺泡内充满大量积液或肺泡塌陷,所以不能通过输入纯氧满足组织细胞的氧气需求,D错误。故选C。
10.根据瓣膜作用的理解推测:当左心室射血时,心脏瓣膜的开闭情况及血液流动方向是( )
A.房室瓣关闭,动脉瓣开放,血液由心室流向主动脉
B.房室瓣关闭,动脉瓣开放,血液由心房流向主动脉
C.房室瓣开放,动脉瓣开放,血液由心室流向主动脉
D.房室瓣开放,动脉瓣开放,血液由心室流向心房
【答案】A
【详解】在心室和动脉之间有动脉瓣,其作用是防止血液倒流,使血液只能从心室流向动脉;静脉内有静脉瓣,其作用是防止血液倒流,使血液只能从全身流回心脏;心室与心房之间有房室瓣,其作用是防止血液倒流,使血液只能从心房流向心室;当左心室射血时,左心室收缩,房室瓣关闭,动脉瓣开放,血液由左心室流向主动脉,此时心房舒张,血液由静脉流向心房,故选A。
11.如图为尿的形成过程示意图(序号表示结构),以下说法不正确的是( )
(第11题图)
A.肾单位是肾脏结构和功能的基本单位,由③④⑤构成
B.血液流经④过滤到③内的液体称为原尿
C.从①端流入,从②端流出的均为动脉血
D.若c中出现葡萄糖,一定是由肾小球病变引起的
【答案】D
【详解】肾单位包括肾小体和⑤肾小管,肾小体包括呈球状的④肾小球和呈囊状包绕在肾小球外面的③肾小囊,囊腔与肾小管相通,A正确。当血液流经肾小球和肾小囊内壁时,除了血细胞和大分子的蛋白质外,血浆中的一部分水、无机盐、葡萄糖和尿素等物质,都可以经过肾小球滤过到肾小囊内,形成原尿,故B正确。①入球小动脉,②出球小动脉,从①端流入,从②端流出的均为动脉血,C正确。当原尿流经肾小管时,其中对人体有用的物质,包括大部分水、全部葡萄糖和部分无机盐,被肾小管重新吸收,当肾小管病变时,c中尿液中可能会出现葡萄糖,此外当人体胰岛素分泌过少时,尿液中也会出现葡萄糖,若c中尿液中出现葡萄糖,不一定是由肾小球病变引起的,D错误。故选D。
12.如下血液流经某器官示意图,图中a、b代表血管,甲代表器官,下列说法正确的是( )
(第12题图)
A.若甲表示肺,则a内氧气含量大于b内氧气含量
B.若甲表示大脑,则a内二氧化碳含量大于b内二氧化碳含量
C.若甲表示肾,则a内尿素含量大于b内尿素含量
D.若甲表示小肠,则a内营养物质含量大于b内营养物质含量
【答案】C
【详解】肺是呼吸系统的主要器官,空气中的氧气进入肺后,氧气由肺泡扩散到血液里,二氧化碳由血液扩散到肺泡里。这样,血液流经肺部毛细血管,进行气体交换后后就由静脉血变成了动脉血。所以,若甲是肺,则氧气含量a<b,A错误。大脑部位的组织细胞需要进行呼吸作用利用氧分解有机物,同时产生二氧化碳和其它代谢废物。故经过大脑的血液营养物质含量减少,氧气含量减少,二氧化碳含量增多,尿素等代谢废物增多。所以,若甲是大脑,则二氧化碳含量a<b,B错误。肾脏作为一个排泄器官,要将流经肾脏的血液中的一些代谢废物形成尿液排出体外,故血液流经肾脏后血液中的废物会减少。所以,若甲是肾脏,则尿素含量a>b,C正确。小肠是吸收营养物质的主要场所,故血液流经小肠后,葡萄糖等营养物质会显著增多。所以,若甲是小肠,则营养物质含量a<b,D错误。故选C。
13.2024年亚洲体操锦标赛中,我国的秦心怡取得2金1银的好成绩。她在空中完成高难度动作需要很强的平衡能力,人体协调运动、维持身体平衡的结构主要是下图的( )
(第13题图)
A.①B.②C.③D.④
【答案】B
【详解】大脑是神经系统的中枢,负责处理各种信息、产生意识和控制行为。虽然大脑对运动有重要的调控作用,但它不是专门负责协调运动和维持平衡的结构,A不符合题意。小脑是维持身体平衡的关键结构。它负责接收来自身体各部分的感觉输入,并协调肌肉的运动以保持平衡。当我们在空中完成高难度动作时,小脑起着至关重要的作用,确保我们能够稳定地完成这些动作而不失去平衡,B符合题意。脑干连接大脑和脊髓,包含许多重要的生命维持中枢,如呼吸中枢、心血管中枢等。虽然脑干对身体的整体功能至关重要,但它不是专门负责协调运动和维持平衡的结构,C不符合题意。脊髓是神经系统的重要组成部分,负责传递大脑和周围神经之间的信息。它参与运动的调控,但同样不是专门负责协调运动和维持平衡的结构,D不符合题意。故选B。
ChatGPT是一种人工智能技术驱动的自然语言处理工具,它通过“任务接收——模型计算——结果反馈”模型,根据提问者的语句,给出答案,使其看上去可以与人交流。在这个模式中,“模型计算”相当于人体反射弧中的( )
A.感受器B.传入神经
C.神经中枢D.效应器
【答案】C
【详解】感受器一般是神经组织末梢的特殊结构,所以感受器是一种信号转换装置,这特定感受器所在的部位称为该反射的感受器,A错误。具有从神经末梢向中枢传导冲动的神经称为传入神经,B错误。神经中枢是一般是在灰质里功能相同的神经元细胞体汇集在一起,它能够调控生物体的某一项生理功能、分析,所以“模型计算”相当于人体反射弧中的神经中枢,C错误。效应器由传出神经末梢和它控制的肌肉或腺体组成,引起肌肉或腺体活动,D错误。故选C。
15.某学校为加强阳光体育运动,开设了飞盘等体育课程。有关说法正确的是( )
A.扔出飞盘时肱二头肌的状态由舒张转变为收缩
B.肌腹和肌腱都可以接收神经传来的刺激而收缩
C.运动时所需的能量来自细胞的呼吸作用
D.运动时内分泌腺中的肾上腺及汗腺所分泌的肾上腺素和汗液增加
【答案】C
【详解】扔出飞盘是一个伸肘动作,伸肘时肱二头肌舒张,肱三头肌收缩,所以扔出飞盘时肱二头肌的状态由收缩转变为舒张,A错误。 骨骼肌由肌腹和肌腱两部分组成,肌腹能够收缩产生动力,肌腱将骨骼肌附着在不同的骨上,只有肌腹可以接收神经传来的刺激而收缩,肌腱不能接收神经传来的刺激而收缩,B错误。 运动时所需的能量来自细胞的呼吸作用,呼吸作用是指细胞内的有机物在氧的参与下被分解成二氧化碳和水,同时释放出能量的过程,这些能量一部分以热能的形式散失,一部分为生命活动提供动力,C正确。 肾上腺属于内分泌腺,能分泌肾上腺素,肾上腺素能使人心跳加快、血压升高,增强神经系统的兴奋性,而汗腺属于外分泌腺,分泌的汗液不属于激素,其主要作用是调节体温、排泄等,D错误。 故选C。
16.微山湖大闸蟹、四孔鲤鱼、汶上芦花鸡,泗水青山羊的宣传推介语。下列对上述四种动物的叙述,错误的是( )
A.按照体内有无脊柱,蟹属于无脊椎动物,鱼、鸡和羊属于脊椎动物
B.从体温是否恒定看,蟹是变温动物,鱼、鸡和羊是恒温动物
C.按照生殖方式,蟹、鱼和鸡为卵生,羊为胎生
D.从呼吸器官看,蟹和鱼用鳃呼吸、鸡和羊用肺呼吸
【答案】B
【详解】按照体内有无脊柱这一分类标准,动物可以分为脊椎动物和无脊椎动物。蟹作为节肢动物,体内没有脊柱,因此属于无脊椎动物。而鱼(鱼类)、鸡(鸟类)和羊(哺乳动物)体内都有脊柱,所以它们属于脊椎动物,A正确。 从体温是否恒定这一特性来看,蟹和鱼都是变温动物,它们的体温会随着环境温度的变化而变化。而鸡作为鸟类,羊作为哺乳动物,它们都是恒温动物,能够保持相对恒定的体温,B错误。按照生殖方式这一分类标准,蟹、鱼和鸡都是通过产卵来繁殖后代的,因此它们属于卵生动物。而羊则是通过胎生的方式来繁殖后代,即幼崽在母体内发育到一定阶段后才出生,C正确。 从呼吸器官这一特性来看,蟹作为节肢动物,其呼吸器官是鳃,鱼也是用鳃来呼吸的。而鸡作为鸟类,其呼吸器官是肺,并且具有气囊来辅助呼吸。羊作为哺乳动物,其呼吸器官同样是肺,D正确。 故选C。
在某岛上狼是驼鹿唯一的天敌,而驼鹿也是狼唯一的食物来源,狼和驼鹿完全依靠彼此而生存。20世纪50~90年代,科学家对岛上驼鹿的数量与狼的数量进行了持续调查,结果发现岛上驼鹿的数量与狼的数量具有一定的关系,如下图所示。下列叙述正确的是( )
(第17题图)
A.狼和驼鹿只存在竞争关系
B.该生态系统中驼鹿属于生产者,狼属于消费者
C.1965年至1980年狼的数量始终少于驼鹿的数量
D.若狼大量死亡,短时间内驼鹿的数量会迅速上升
【答案】D
【详解】狼是驼鹿唯一的天敌,而驼鹿也是狼唯一的食物来源,所以狼和驼鹿只存在捕食关系,A错误。
在生态系统中,生产者是指能够利用光能或化学能把无机物转变为有机物的生物,如绿色植物。而消费者则是指那些以其他生物为食的生物。根据题目描述,驼鹿是狼的食物来源,因此驼鹿属于消费者,B错误。由图可知,1975年至1980年,狼的数量一直比驼鹿的数量多,C错误。如果狼大量死亡,驼鹿数量短时间内会因失去天敌迅速上升,D正确。故选D。
18.如图为鸡卵结构示意图,下列有关叙述正确的是( )
(第18题图)
A.一个鸡卵就是一个卵细胞 B.③有保护作用,是密闭、不透气的
C.②上的①将发育成雏鸡 D.能为胚胎发育提供营养物质的只有②
【答案】C
【详解】鸡卵中的卵细胞指的是卵黄、卵黄膜、胚盘。其中卵黄为胚胎发育提供丰富的营养物质;卵黄膜指的是细胞膜,具有保护作用;胚盘内有细胞核,是胚胎发育的场所,将来发育成胚胎,胚胎进一步发育成雏鸡,A错误。卵壳是鸡卵外面所包围着的坚硬的保护层,表面密布小孔(能够透气)。卵壳主要由有机质和钙盐构成,有防止水分蒸发、保护内部结构的作用,B错误。在观察鸡卵的结构时,②卵黄表面有一小白点,该结构就是①胚盘。胚盘内含有细胞核,胚盘在受精后可发育成胚胎,胚盘是将来发育成雏鸡的重要结构,C正确。卵黄位于鸟卵的中央,呈黄色,为胚胎发育提供主要的营养物质;卵白在卵壳膜与卵黄膜之间,能为胚胎发育提供水和营养物质。因此,为胚胎发育提供营养的结构有②卵黄和⑥卵白,D错误。故选C。
19.人类的性别是由性染色体决定的,下列叙述错误的是( )
A.卵细胞内含有Y染色体B.X染色体上有DNA和蛋白质
C.生男生女的机会是均等的D.精子中含有23条染色体
【答案】A
【详解】女性体细胞内的染色体是22对+XX,只产一种含22+X染色体的卵细胞,A错误。染色体是细胞核中容易被碱性染料染成深色的物质,染色体包括DNA和蛋白质。所X染色体上也有DNA和蛋白质,B正确。结合分析可知,生男生女的机会是均等的,都是50%,C正确。男性体细胞内的染色体是22对+XY,可产生两种类型的精子:含22+X染色体的精子和含22+Y染色体的精子,D正确。故选A。
20.某生物兴趣小组进行了抗生素对细菌的选择作用的探究。实验过程如下,将含有一定浓度不同抗生素的滤纸片放置在已接种同种细菌的固体培养基表面,抗生素向周围扩散,如果抑制细菌生长,则在滤纸片周围出现抑菌圈,如图甲所示。用其中抑菌效果最好的抗生素对细菌进行处理,并测定细菌数量随时间的变化,如图乙所示。下列说法正确的是( )
(第20题图)
A.图甲中不同的滤纸片所含的抗生素浓度不同
B.图乙中c时刻细菌开始产生耐药性
C.长期使用同一种抗生素会诱导细菌产生抗药性变异
D.图甲中培养皿④中的抗生素抑菌效果最显著
【答案】D
【详解】分析题干可知,图甲中不同的滤纸片所含的抗生素种类不同,A错误。抗生素对细菌进行了定向选择,淘汰了没有抗性的细菌,保留了具有抗性的细菌。可见,图乙中,c时刻之后细菌的数量可能会因抗性细菌的大量繁殖而再次上升,B错误。由于变异是不定向的,而自然选择是定向的,细菌的抗药性在环境变化之前就已经产生了,故长期使用同一种抗生素会对有抗药性的细菌进行定向选择,而不是诱导细菌产生抗药性变异,故C错误。抑菌圈越大,说明抗性越强,由图甲分析可知④培养皿中的抑菌圈最大,这说明其抑菌效果最显著,D正确。故选D。
第 = 2 \* ROMAN II卷(非选择题 共30分)
本题共6题,共30分。
21.(5分)食物的消化从口腔开始。食物入口,首先要经过牙齿切断、撕裂、磨碎,同时舌头把食物与唾液搅拌混合,形成容易下咽的食团。唾液中的唾液淀粉酶可促使淀粉分解。某生物兴趣小组的同学设计了下表所示的实验方案。请分析回答下列问题。
(注:馒头中的主要成分是淀粉;淀粉遇碘会呈现蓝色,可用此颜色反应来鉴别淀粉。)
(1)若将1号和2号试管进行对照,这两组实验的变量是 。根据唾液淀粉酶的作用推测,1号和2号试管中加入碘液后,呈现蓝色的是 号试管。
(2)要探究牙齿的研磨作用对淀粉分解的影响,应该用 试管进行对照实验。
(3)若要利用1号、4号和5号试管进行对照,探究温度对唾液淀粉酶分解淀粉的影响,请对上表实验方案中的①②两处进行补充完善:①适量馒头碎屑;② 2ml唾液。这样操作的目的是 。
(4)每组实验都严格规范操作,实验结果符合预期。滴加碘液后,1号试管不呈蓝色,4号试管和5号试管都呈蓝色,比较这3组实验结果能得出的结论是 。
【答案】(1)唾液;2
(2)1号和3号
(3)遵循单一变量原则
(4)温度能影响唾液淀粉酶对淀粉的分解(或消化)
【详解】(1)1和2号试管为一组对照实验,则实验的变量是有无唾液,其他条件相同,1号试管不变蓝,2号试管变蓝,说明唾液淀粉酶对淀粉有消化作用。
(2)1号试管和3号试管形成了以牙齿和舌的搅拌为变量的对照实验,该组实验的结果表明牙齿的咀嚼和舌的搅拌有助于淀粉的消化。
(3)若要利用1号、4号和5号试管进行对照,探究温度对唾液淀粉酶分解淀粉的影响,遵循变量唯一原则,只有温度不同,其他条件相同,因此①适量馒头碎屑,②2ml唾液。
(4)1号、4号和5号试管的变量是温度,其他条件相同,1号试管不呈蓝色,4号试管和5号试管都呈蓝色证明淀粉没有被分解,温度会影响唾液淀粉酶对淀粉的消化作用。
22.(5分)学习细菌、真菌等微生物知识后,某生物小组通过观察、实验及查阅资料等方式,了解这些微生物的结构以及它们对人类有益的方面。请结合所学知识回答下列问题:
(第22题图)
(1)图A是噬菌体,结构由蛋白质外壳和 组成。
(2)图中生物中属于单细胞生物的是 (填字母)。
(3)图C所示的生物能产生青霉素来治疗疾病,但是无法治疗由甲型H1N1病毒引起的甲型流感,原因是 。
(4)图B所代表的生物能够进行 生殖,图E生物产生的生殖细胞是 (填字母)。
【答案】(1)遗传物质
(2)B、D(少一个不给分)
(3)青霉素对病毒无效
(4)分裂;a
【详解】(1)A噬菌体是细菌病毒,该病毒结构简单,没有细胞结构,基本结构包括蛋白质外壳和内部的遗传物质,蛋白质外壳起到保护作用,而遗传物质则携带着病毒的遗传信息。
(2)结合分析和题图可知:A噬菌体没有细胞结构,C青霉和E蘑菇是多细胞生物,而B是细菌,细菌都是单细胞生物,D酵母菌是单细胞真菌。
(3)抗生素可以用来治疗相应的细菌性疾病,如青霉素是一种著名的抗生素,它是由真菌中的C青霉菌产生的,可以治疗多种细菌性疾病,但是抗生素不能抑制或杀死病毒,故抗生素不能治疗由甲型H1N1病毒引起的甲型流感。
(4)图B所代表的生物是细菌能够进行分裂生殖,图E所带边生物是产生是的生殖细胞是a孢子。
23. (4分)细胞色素C是一种具有104~112个氨基酸的蛋白质,通过对不同种类生物的细胞色素C进行比较,可以知道它们之间的亲缘关系。下表是一些生物的细胞色素C的氨基酸比较,数字表示相应物种的细胞色素C与人的细胞色素C不同的氨基酸数目。分析回答问题:
(1)分析表格,与人类亲缘关系最近的生物是 。
(2)化石是指保存在地层中的古代生物的 、遗物和生活痕迹。通过对孔子鸟化石的研究可以推断:鸡所属动物类群是由表中 所属动物类群进化来的。
(3)金枪鱼的身体呈梭形,有利于减小在水中游泳时的阻力,这体现了结构与功能相适应生物学观点。生物在进化过程中形成了各自适应环境的形态结构和生活习性,这是长期的 结果。
【答案】(1)黑猩猩
(2)遗体;响尾蛇
(3)自然选择
【详解】(1)亲缘关系越近的生物,细胞色素C的差异越小;亲缘关系越远的生物,细胞色素C的差异则越大。由表可知,与人的亲缘关系最近的动物是黑猩猩。
(2)化石是指保存在地层中的古代生物的遗体、遗物和生活痕迹。通过研究化石,孔子鸟的身体结构既和爬行动物有相似之处,又和鸟类有相同之处,根据以上特征,科学家认为鸟类可能是古代的爬行类进化来的。表中的爬行动物是响尾蛇。
(3)金枪鱼属于鱼类,生活在水中,它的身体呈梭形,有利于减小在水中游泳时的阻力,这体现了结构与功能相适应的生物学观点。生物在进化过程中形成了各自适应环境的形态结构和生活习性,这是长期的自然选择的结果。
24.(6分)北京鸭由绿头鸭祖先种驯化而来,通身为白色羽、体型肥硕,而绿头鸭为有色羽、体型纤瘦。下图是北京鸭和绿头鸭羽色的遗传情况。结合图示回答问题。
(第24题图)
(1)控制羽色性状的基因位于染色体上。染色体主要是由蛋白质和 组成的。
(2)图中亲代均为有色羽,子代中也出现了有色羽,这种现象在遗传学上叫做 。
(3)依据图中遗传情况可知,有色羽和白色羽是一对 ,其中显性性状是 (填“有色羽”或“白色羽”)。
(4)若显性基因用D 表示,隐性基因用d表示。由图可知,子代中白色羽的基因组成是 。子代中出现有色羽的概率是 。
【答案】(1)DNA
(2)遗传
(3)相对性状;有色羽
(4)dd;75%(3/4)
【详解】(1)染色体是细胞核中容易被碱性染料染成深色的物质,染色体是由DNA和蛋白质两种物质组成。DNA是遗传信息的载体,主要存在于细胞核中,DNA分子为双螺旋结构,像螺旋形的梯子。DNA上决定生物性状的小单位叫基因,基因决定生物的性状。
(2)遗传是指生物亲子间的相似性,变异是生物的亲代与子代之间以及子代的个体之间在性状上的差异性。可见,图中亲代均为有色羽,子代中也出现了有色羽,这种现象在遗传学上叫做遗传。
(3)有色羽和白色羽是同种生物同一性状的不同表现形式,属于一对相对性状。
在一对相对性状的遗传过程中,子代个体中出现了亲代没有的性状,新出现的性状一定是隐性性状,亲代的性状是显性性状,亲代的基因组成是杂合的。所以,根据题图的遗传规律(亲代:有色羽×有色羽→子代出现:白色羽),可推知有色羽是显性性状,白色羽是隐性性状。
(4)若显性基因用D表示,隐性基因用d表示,则有色羽的基因组成为DD或Dd,白色羽的基因组成为dd。
白色羽子代的基因组成是dd,一个d基因来自父方,一个d基因来自母方,因此有色羽亲代的基因组成为Dd和Dd,遗传图解如下:
可见,子代中白色羽的基因组成是dd,子代中出现有色羽的概率是75%(3/4)。
(6分)同学们利用马铃薯、葵花子、大米等材料,开展了为期几个月的栽培实践活动,活动任务如下。回答下列问题:
(1)任务一:育苗
同学们用马铃薯块茎来繁殖幼苗,这种生殖方式属于 。在栽培条件适宜的情况下,大米始终不萌发,其原因是 。
(2)任务二:施肥管理
随着幼苗的生长,向日葵叶片开始发黄,推测可能是缺氮引起的。选取部分叶片发黄的向日葵,施加适量的氮肥,一段时间后,观察叶片颜色变化:若向日葵叶片恢复正常,则向日葵叶片发黄是缺氮引起的;若 ,则向日葵叶片发黄不是缺氮引起的。
(3)任务三:花期管理
一段时间后,观察到马铃薯和向日葵开花。据菜农传授经验,马铃薯花期要进行“掐花去顶”处理,这种操作能提高马铃薯的产量吗?为此,同学们查阅了相关论文,得到以下数据:
结合表格中的数据,可得到的实验结论 。(2分)
(4)任务四:成熟期采收
在采收过程中,同学们发现向日葵花盘中有些“葵花子”是空瘪的。你认为可采取什么措施减少空瘪现象? 。
【答案】(1)无性生殖;大米只有胚乳,缺少种子的萌发需要的完整的胚
(2)向日葵叶片仍为黄色
(3)掐花去顶能提高马铃薯的产量(1分),对品种3的促进效果要高于品种1和2(1分)(可酌情给分)
(4)人工辅助授粉
【详解】(1)生殖过程没有经过两性生殖细胞的结合,由母体直接产生新个体的生殖方式叫做无性生殖。同学们用马铃薯块茎来繁殖幼苗,这种生殖方式属于无性生殖。自身条件是胚是完整的、胚是活的、种子不在休眠期以及胚发育所需的营养物质。在栽培条件适宜的情况下,大米始终不萌发,其原因是大米只有胚乳,缺少种子萌发需要的完整的胚。
(2)随着幼苗的生长,向日葵叶片开始发黄,推测可能是缺氮引起的。选取部分叶片发黄的向日葵,施加适量的氮肥,一段时间后,观察叶片颜色变化:若向日葵叶片恢复正常,则 向日葵叶片发黄是缺少含氮的无机盐引起的;若向日葵的叶片仍为黄色,则向日葵叶片发黄不是缺氮引起的。
(3)“掐花去顶”处理可使马铃薯亩产量增加,因为这样能够抑制马铃薯的生殖器官的生长,将叶制造的有机物更多的运输到地下茎,以提高产量。通过图中数据可知,掐花去顶能提高马铃薯的产量(1分),对品种3的促进效果要高于品种1和2(1分)。
(4)在采收过程中,同学们发现向日葵花盘中有些“葵花子”是空瘪的,出现这种现象的主要原因是传粉不足,导致胚珠不能发育为种子。所以减少空瘪现象的方法是进行人工辅助授粉。
26. (4分)健康是我们每个人的愿望,也是每个人都要面对的问题。请分析回答问题。
(1)生活方式文明化:合理营养、坚持体育锻炼……是健康的生活方式,青春期最显著地变化是 ;是身体发育和智力发育的黄金时期,应该多吃鱼、豆类等含蛋白质丰富的食物。
(2)健康生活科学化:健康不仅仅是没有疾病和不虚弱,还要有完整的生理、心理状态和良好的社会适应能力;心情愉快是儿童青少年心理健康的核心,当遇到心情郁闷时,你调节情绪的正确方式是
(写一种方式即可)。
(3)疾病预防常态化:对急性传染病人做到早发现、早报告、早诊断、早隔离、早治疗,在预防传染病的措施中属于 ;计划免疫是在易感人群中有计划的进行预防接种,原理是让疫苗刺激淋巴细胞产生相应的 ,存在于血清中。
【答案】(1)身高突增
(2)合理宣泄、转移注意力、向他人倾诉(合理即可)
(3)控制传染源;抗体
【详解】(1)青春期是一个生长和发育发生重要变化的时期,其中身高突增是青春期的一个显著特点。是身体发育和智力发育的黄金时期,应该多吃鱼、豆类等含蛋白质丰富的食物。
(2)健康是指身体健康、心理健康和具有良好的社会适应能力;身体健康意味着身体器官的正常运转和正常的状态;心理健康意味着情绪稳定、有自信心、有效应对压力等;良好的社会适应能力意味着有良好的人际关系、有生活价值且受到尊重。心情愉快是儿童青少年心理健康的核心、学会与他人相处,维持良好的人际关系可以促进健康,心理健康也是健康的重要方面,当遇到心情郁闷时,你调节情绪的正确方式是:转移注意力、合理宣泄、自我安慰等。(写一种方式即可)
(3)预防传染病的3个措施是:控制传染源,切断传播途径,保护易感人群。早发现、早报告、早诊断、早隔离、早治疗,在预防传染病的措施中属于控制传染源。
组别
1
2
3
4
5
馒头碎屑或馒头块
适量馒头碎屑
适量馒头碎屑
适量馒头块
①
适量馒头碎屑
唾液或清水
2mL唾液
2mL清水
2mL唾液
2mL唾液
②
温度
37℃
0℃
100℃
加入碘液
3滴
生物名称
黑猩猩
猕猴
狗
鸡
响尾蛇
金枪鱼
小麦
酵母菌
螺旋菌
氨基酸差别(个)
0
1
11
13
1
21
35
44
45
马铃薯品种
1
2
3
处理方法
不处理
掐花去顶
不处理
掐花去顶
不处理
掐花去顶
亩产量(kg)
1906
2073
2110
2292
1875
2532
相关试卷
这是一份2025年中考第一次模拟考试(云南卷)生物试卷(解析版),共27页。试卷主要包含了在同一玻片上连通草履虫培养液等内容,欢迎下载使用。
这是一份2025年中考第一次模拟考试(海南卷)生物试卷(解析版),共27页。试卷主要包含了农田中影响小麦生活的生态因素有等内容,欢迎下载使用。
这是一份2025年中考第一次模拟考试(盐城卷)生物试卷(解析版),共18页。试卷主要包含了如图,幼根吸水的主要部位是等内容,欢迎下载使用。
相关试卷 更多
- 1.电子资料成功下载后不支持退换,如发现资料有内容错误问题请联系客服,如若属实,我们会补偿您的损失
- 2.压缩包下载后请先用软件解压,再使用对应软件打开;软件版本较低时请及时更新
- 3.资料下载成功后可在60天以内免费重复下载
免费领取教师福利

