搜索
      上传资料 赚现金

      [精] 2025年高考第二次模拟考试卷:物理(全国卷)(解析版)

      • 1.37 MB
      • 2025-04-28 13:33:05
      • 422
      • 0
      • 为梦奔跑
      加入资料篮
      立即下载
      2025年高考第二次模拟考试卷:物理(全国卷)(解析版)第1页
      1/14
      2025年高考第二次模拟考试卷:物理(全国卷)(解析版)第2页
      2/14
      2025年高考第二次模拟考试卷:物理(全国卷)(解析版)第3页
      3/14
      还剩11页未读, 继续阅读

      2025年高考第二次模拟考试卷:物理(全国卷)(解析版)

      展开

      这是一份2025年高考第二次模拟考试卷:物理(全国卷)(解析版),共14页。
      1.答卷前,考生务必将自己的姓名、准考证号等填写在答题卡和试卷指定位置上。
      2.回答选择题时,选出每小题答案后,用铅笔把答题卡上对应题目的答案标号涂黑。如
      需改动,用橡皮擦干净后,再选涂其他答案标号。回答非选择题时,将答案写在答题卡上。写
      在本试卷上无效。
      3.考试结束后,将本试卷和答题卡一并交回
      一、选择题:本题共8小题,每小题6分,共48分。在每小题给出的四个选项中,第14~18题只有一项符合题目要求,第19~21题有多项符合题目要求。全部选对的得6分,选对但不全的得3分,有选错或不答的得0分。
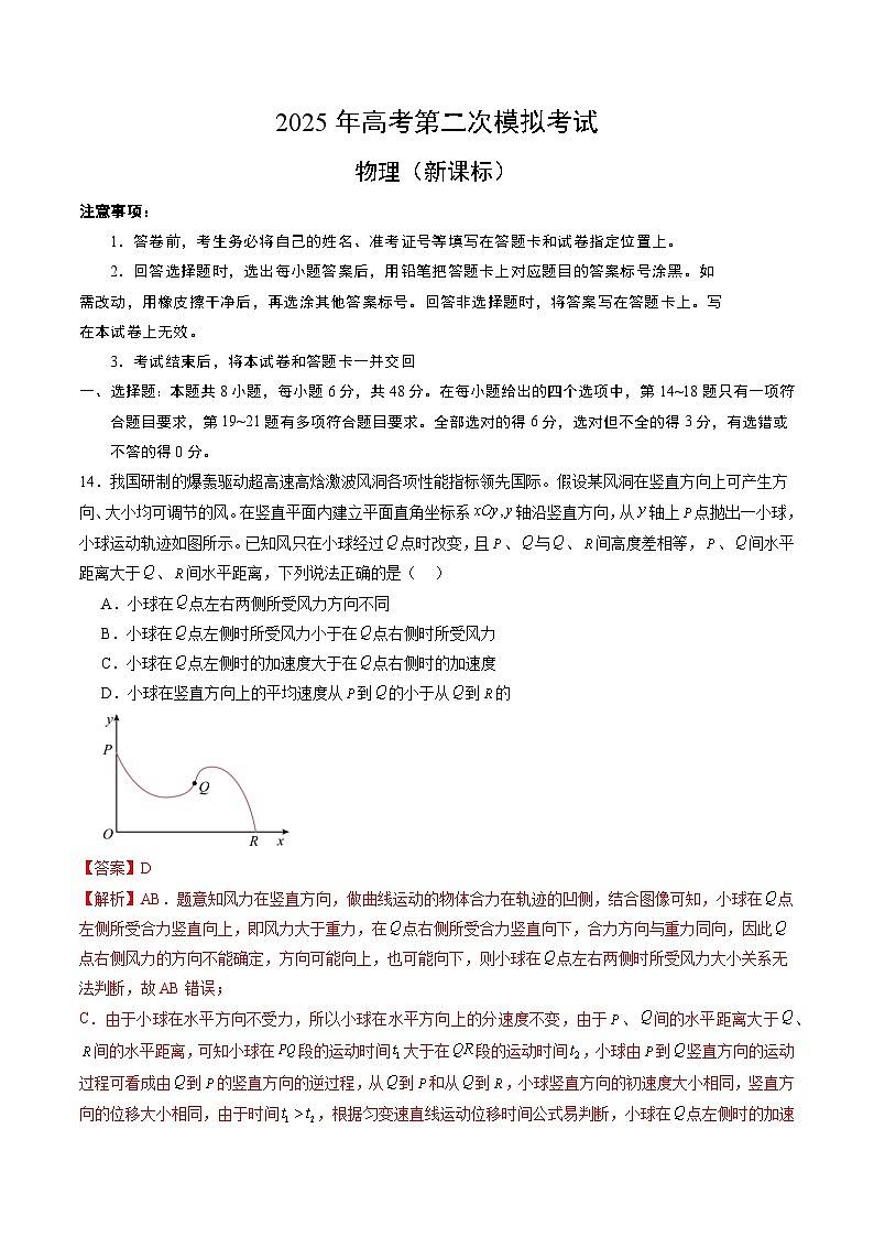
      14.我国研制的爆轰驱动超高速高焓激波风洞各项性能指标领先国际。假设某风洞在竖直方向上可产生方向、大小均可调节的风。在竖直平面内建立平面直角坐标系轴沿竖直方向,从轴上点抛出一小球,小球运动轨迹如图所示。已知风只在小球经过点时改变,且、与、间高度差相等,、间水平距离大于、间水平距离,下列说法正确的是( )
      A.小球在点左右两侧所受风力方向不同
      B.小球在点左侧时所受风力小于在点右侧时所受风力
      C.小球在点左侧时的加速度大于在点右侧时的加速度
      D.小球在竖直方向上的平均速度从到的小于从到的
      【答案】D
      【解析】AB.题意知风力在竖直方向,做曲线运动的物体合力在轨迹的凹侧,结合图像可知,小球在点左侧所受合力竖直向上,即风力大于重力,在点右侧所受合力竖直向下,合力方向与重力同向,因此点右侧风力的方向不能确定,方向可能向上,也可能向下,则小球在点左右两侧时所受风力大小关系无法判断,故AB错误;
      C.由于小球在水平方向不受力,所以小球在水平方向上的分速度不变,由于、间的水平距离大于、间的水平距离,可知小球在段的运动时间大于在段的运动时间,小球由到竖直方向的运动过程可看成由到的竖直方向的逆过程,从到和从到,小球竖直方向的初速度大小相同,竖直方向的位移大小相同,由于时间,根据匀变速直线运动位移时间公式易判断,小球在点左侧时的加速度小于在点右侧时的加速度,故C错误;
      D.平均速度公式,由于小球在段的运动时间大于在段的运动时间,且、与、间高度差相等,故小球从到在竖直方向上的平均速度小于从到的平均速度,D正确。
      故选 D。
      15.如图所示,竖直轻质弹簧与竖直轻质杆相连,轻质杆可在固定的“凹”形槽内沿竖直方向向下移动。轻质杆与槽间的最大静摩擦力等于滑动摩擦力,且滑动摩擦力大小不变。将小球由距轻弹簧上端h处静止释放,弹簧压缩至最短时,弹性势能为EP1。若增大h,重复此前过程,小球再次将弹簧压缩至最短时,弹簧的弹性势能为EP2。(弹簧始终处于弹性限度内,轻质杆底部与槽不发生碰撞)则( )
      A.EP2可能等于EP1
      B.EP2可能小于EP1
      C.EP2一定小于EP1
      D.EP2一定大于EP1
      【答案】A
      【解析】若弹簧压缩至最短时,弹簧对轻质杆的弹力小于轻质杆与槽间的最大静摩擦力,则轻质杆不会滑动,小球的重力势能转化为弹簧的弹性势能,则,可知h越大,弹簧的压缩量x越大,弹簧的弹性势能越大,即h增大,。若弹簧压缩时,弹簧对轻质杆的弹力大于轻质杆与槽间的最大静摩擦力,轻质杆会向下滑动,当小球和轻质杆速度相等时,弹簧的弹性势能达到最大,此时小球的重力等于弹簧的弹力,即,不管h如何增大,当弹性势能最大时,弹簧的形变量不变,弹簧的弹性势能不变,即。
      故选A。
      16.嫦娥六号圆满完成任务的背后离不开鹊桥二号卫星的协作。鹊桥二号卫星在地球、月球引力的作用下运行在环月大椭圆冻结轨道上,如图所示,轨道的远月点一直在月球南极地区上空,且不需要耗费额外的推进剂维持轨道飞行状态。则( )
      A.鹊桥二号卫星的发射速度大于第二宇宙速度
      B.鹊桥二号与月球中心连线在相同时间扫过面积不相等
      C.以地球为参考系,鹊桥二号的运行轨迹可能是圆
      D.鹊桥二号绕地球运行轨道半长轴的三次方与公转周期平方的比值与月球的相等
      【答案】B
      【解析】A.鹊桥二号卫星未脱离地球引力的作用,发射速度小于第二宇宙速度,A错误。
      BD.由题述可知,月球、地球均不是鹊桥二号的中心天体,而开普勒行星运动定律只针对同一中心天体成立,可知鹊桥二号与月球中心连线在相同时间扫过面积不相等;鹊桥二号绕地球运行轨道半长轴的三次方与公转周期平方的比值与月球的也不相等,B正确,D错误。
      鹊桥二号绕月球做椭圆运动,且始终经过月球南极上方,月球绕地球近似做圆周运动,则鹊桥二号相对地球的运行轨迹不可能是圆,C错误。
      故选B。
      17.太阳能电池发电的原理主要是半导体的光电效应,太阳能硅晶片中,P型半导体中含有较多的空穴(可视为正电荷),而N型半导体中含有较多的电子。当能量等于、波长为的光子打在太阳能硅晶片上时,太阳能硅晶片吸收一个光子恰好产生一对自由电子和空穴,电子—空穴对从太阳能硅晶片表面向内迅速扩散,在结电场的作用下,最后建立一个与光照强度有关的电动势,工作原理如图所示。太阳光照强度越大,太阳能硅晶片单位时间内释放的电子越多,若光速为,则( )
      A.可以得出普朗克常量
      B.太阳能硅晶片内部电流方向从下极板流向上极板
      C.继续增大太阳光照强度,上下电极间的电势差不会变化
      D.用能量为的光子照射太阳能硅晶片,电子和空穴的最大初动能为零
      【答案】D
      【解析】A.根据,可以得出普朗克常量,A错误;
      由题图可知发生光电效应时,太阳能硅晶片中电子向上极板移动,空穴向下极板移动,所以太阳能硅晶片内部电流方向从上极板流向下极板,B错误;
      继续增大太阳光照强度,太阳能硅晶片单位时间内释放的电子越多,上下电极间电势差越大,C错误;
      用能量为的光子照射太阳能硅晶片,恰好发生光电效应,即为逸出功,电子和空穴的最大初动能为零,D正确。
      故选D。
      18.如图,弹电吉他琴弦,音乐传播的波速不仅与弦绷紧的程度有关,还取决于弦的单位长度的质量。如果弦的张力为F,弦单位长度的质量为µ,则波速为。最粗的一根弦质量为20g、长为0.80m,弹一下该弦,用传感器和电脑转换处理得到的波形如图,波传播的频率为100Hz,则该弦的张力约为( )
      A.250N B.500N C.2500N D.5000N
      【答案】A
      【解析】由图可知,所以波速为,弦质量为20g、长为0.80m,则,根据,可得,故选A。
      19.如图所示,在倾角为的光滑斜面上点和点固定有两个带电小球,两小球所带电荷量绝对值均为Q,M、两点间距为L,O点为的中点,点为中点,点为中点。将一个质量为的带正电小球轻放在点时恰好可以静止。小球大小均不计,静电力常量为,重力加速度为。关于两小球形成的电场,下列判断正确的是( )
      A.、两点处的小球带同种电荷
      B.点处小球所带的电荷量为
      C.点处不放置带电小球时,、、三点处的电势关系为
      D.点处不放置带电小球时,、、三点处的电场强度大小之比为
      【答案】BD
      【解析】A.带正电小球轻放在点时恰好可以静止,根据受力平衡可得,点处合电场强度应沿斜面向上,故点处小球应该带正电,点处小球应该带负电,A错误;
      B.设点处小球所带电荷量为,由受力平衡有,得,B正确;
      C.点处不放置带电小球时,在等量异种点电荷产生的电场中,根据沿电场线方向电势降低可得A、B、三点处的电势关系为,C错误;
      D.点处的合电场强度大小,A、B点处的合电场强度大小,所以,D正确。
      故选BD。
      20.分析推理、类比归纳是重要的科学研究方法。如图甲所示,矩形线圈abcd绕轴匀速转动产生的交流电i-t图像如图乙所示,电流最大值为,周期为T。如图丙所示,一劲度系数为k的轻质弹簧一端固定,另一端与小球相连,静置于光滑水平面上,现将小球向右缓慢移动一段距离A(不超过弹簧的弹性限度),小球被无初速释放后,其运动的v-t 图像如图丁所示,速度最大值为,周期为T。已知图乙和图丁分别为余弦和正弦函数图线,下列说法正确的是( )
      A.时间内,通过线圈横截面积的电量
      B.时间内,通过线圈横截面积的电量
      C.类比图乙和图丁,小球运动过程中的速度最大值
      D.类比图乙和图丁,小球运动过程中的速度最大值
      【答案】AD
      【解析】AB.时间内,通过线圈横截面积的电量为,,,而最大电流为,联立可得,故A正确,B错误;
      CD.类比图乙和图丁,图像的面积为电量,而图像的面积为位移,在时间内的位移为振幅,有,可得小球运动过程中的速度最大值为,故C错误,D正确。
      故选AD。
      21.斯特林循环包括等温膨胀、等容降温、等温压缩和等容加热四个过程,一个完整斯特林循环过程中的关系如图所示。工作气体在热交换器之间来回流动,从而实现热能和机械能的转化。若将工作气体看成理想气体,关于斯特林循环,下列说法正确的是( )
      A.过程是等温膨胀,工作气体吸收的热量等于对外做的功
      B.过程是等容降温,所有气体分子的动能都减小
      C.过程是等温压缩,工作气体平均动能不变
      D.过程是等容加热,工作气体吸收的热量大于内能的增加量
      【答案】AC
      【解析】A.过程是一定质量的理想气体的温度不变,内能不变,体积增大,气体对外做功,为等温膨胀过程,根据热力学第一定律可知气体从外界吸收热量等于对外做的功,A正确;
      过程是一定质量的理想气体的压强减小,温度降低,为等容降温过程,分子的平均动能减小,并不是所有气体分子的动能都减小,B错误;
      过程是一定质量的理想气体的压强增大,体积减小,分子密集程度增大,温度不变,为等温压缩过程,工作气体平均动能不变,C正确;
      过程是外界对气体不做功,一定质量的理想气体的压强增大,温度升高,为等容加热过程,内能的增加量等于气体从外界吸收的热量,D错误。
      故选AC。
      二、实验题:本题共2小题,共18分。
      22.(8分)为探究两钢球碰撞过程中系统动量与机械能是否守恒,设计实验如下,如图所示,一截面为圆弧的长凹槽固定于水平桌面上,凹槽左侧放置质量为的铝球A,右侧放置质量为的钢球B,球B通过轻绳悬挂于O点,两球直径均为(d远小于细绳长度),球心与光电门光源等高。开始时, A、B两球均静止, B球与凹槽接触但无挤压。使A球以某一初速度向右运动,经过光电门后,与B球发生正碰。碰后A球反向弹回,再次经过光电门,从凹槽左端离开,光电门记录的两次挡光时间分别为、球向右摆动,测得细绳长L,最大摆角为。
      (1)若两球碰撞过程中系统动量守恒,则应满足的关系式为 (用题中所给字母表示);
      (2)若两球碰撞过程中系统动量、机械能都守恒,则应满足的关系式为 (用、、、表示);
      (3)反复实验发现:碰后的系统机械能比碰前的少一些,原因是 ;若发现碰后的系统动量比碰前的多一些,原因是 。
      A.测量钢球B的摆角偏大
      B.圆弧凹槽存在摩擦
      C.两钢球碰撞过程中发生的形变没能完全恢复
      【答案】(1) (2分) (2)(2分)
      (3) BC (2分) AB(2分)
      【解析】(1)由题意,若两球碰撞过程中系统动量守恒,有,其中,,,可得应满足的关系式为
      (2)若两球碰撞过程中系统动量、机械能都守恒
      可得
      代入和,可得
      若碰后的系统机械能比碰前的少一些。
      测量钢球B的摆角偏大,碰后速度偏大,碰后机械能偏大,故A不正确;
      圆弧凹槽存在摩擦,A球碰后速度偏小,机械能变小,故B正确;
      碰撞过程中发生的形变没能完全恢复,系统有机械能损失,故C正确;
      故选BC。
      若发现碰后的系统动量比碰前的多一些。
      测量钢球B的摆角偏大,碰后速度偏大,碰后动量偏大,故A正确;
      圆弧凹槽存在摩擦,A碰前动量偏小,有可能碰后动量偏大,故B正确;
      碰撞过程中发生的形变没能完全恢复,不影响动量守恒,故C错误。
      故选AB。
      23.(10分)某同学学习多用电表的原理和使用方法后,设计了一个有两个挡位(,)的欧姆表,原理电路如图:
      使用的器材有:
      直流电源(电动势,内阻可忽略);
      电阻箱R(量程);
      电流表A(量程,内阻);
      滑动变阻器(最大阻值);
      红黑表笔各一个,导线若干。
      回答下列问题:
      (1)按照多用电表的使用原则,表笔a应为 (填“红”或“黑”)表笔。
      (2)使用欧姆表的档测量电阻时,若发现电流表指针偏转幅度 (填“偏大”或“偏小”),则应换成档。
      (3)若滑动变阻器的滑片移动至M,N两点处时刚好对应欧姆表的两个挡位,则M处应为 (填“”,或“”)档。
      (4)该同学想把该欧姆表的档内阻设计为,且电流表满偏时对应的欧姆表刻度为0。则他应首先调节电阻箱的阻值为 ,然后将红黑表笔短接,调节滑动变阻器的滑片,使 ,此时变阻器滑片左侧的电阻值为 。
      【答案】(1)黑 (1分) (2)偏小(1分) (3)×10(2分)
      (4) 75(2分) 电流表满偏(2分) 50(2分)
      【解析】(1)按照多用电表的使用原则,黑表笔接内部电源的高电势端,故表笔a应为黑表笔。
      使用欧姆表的×1挡测量电阻时,若发现电流表指针偏转幅度偏小,说明待测电阻较大,则应换成×10档。
      若滑动变阻器的滑片移动至M,N两点处时刚好对应欧姆表的两个挡位,根据电流表的改装原理可知,M处对应的量程较小;则M处应为×10挡。
      该同学想把该欧姆表的×10挡内阻设计为150Ω,且电流表满偏时对应的欧姆表刻度为0,此时电路中的电流为
      设变阻器滑片左侧的电阻值为R1,根据电表改装原理可知
      解得R1=50Ω
      并联总电阻为
      电阻箱的阻值为R2=R内-R并
      解得R2=75Ω
      三、计算题:本题共3小题,共44分。解答应写出必要的文字说明、方程式和重要演算步骤。只写出最后答案的不能得分。有数值计算的题,答案中必须明确写出数值和单位。
      24.(10分)某水平安装的“智能缓冲器”的结构如图所示,其核心部件是形成如图所示N极和S极的柱状电磁铁,该电磁铁产生的磁场(视为匀强磁场)分布在长度为d(未知)的整个侧面区域,磁场方向垂直于N极侧面指向左右两侧,N极上下空间无磁场,该电磁铁由智能调节器(图中未画出)自动调节磁场的磁感应强度大小。与N极完美重合固连的柱状长杆其横截面是边长为L的正方形,涂有绝缘漆及润滑油的正方形金属框(边长略大于L)质量为m、电阻为R。金属框套在长杆上以任意初速度沿着杆向磁场运动,进入磁场前智能调节器根据框的初速度大小调定磁场的磁感应强度大小,让框进入磁场后都能在磁场末端恰好减速到零。某次测试,框的初速度为,智能调节器调定的磁感应强度大小为,不计一切摩擦。求:
      (1)该次测试,框在磁场中减速到零的过程中,框上感应电流所产生的焦耳热;
      (2)该次测试,框刚进入磁场时受到的安培力大小;
      (3)若某次测试,框的初速度为,则磁感应强度大小应调定为多少?
      【答案】(1) (2) (3)
      【解析】(1)由能量守恒,环的初动能全部转化为电能,所以(3分)
      (2)环刚进入磁场时(1分)
      (1分)
      左右两边的环都要受到安培力,所以(1分)
      (3)由第一次测试,由动量定理得(1分)
      解得(1分)
      当初速度为时(1分)
      解得(1分)
      25.(14分)如图(a),我国航天员太空授课时演示了质量的测量实验。图(b)为测量装置示意图及光栅尺的放大图,其中单色平行光源、定光栅与光电探测器保持固定;右侧的支架与动光栅在恒力F作用下向左做匀加速直线运动,支架与动光栅的总质量为,光栅尺由空间周期皆为d的定光栅与动光栅组成。两光栅透光部分宽度相等,光栅面平行,刻线间有一微小夹角。平行光垂直透过光栅尺后形成的周期性图样,称为莫尔条纹,相邻虚线间距为莫尔条纹的空间周期。沿莫尔条纹移动方向,在A、B两点放置两个探测器,A、B间距为莫尔条纹空间周期。由于θ很小,动光栅的微小位移会被放大成莫尔条纹的位移,由探测器记录光强I随时间t的变化。
      (1)若,,空载时动光栅由静止开始运动,求第1ms内的动光栅位移大小x。
      (2)若,求(1)问中对应莫尔条纹移动的距离y。
      (3)若某次测量中连续两个时间间隔T内,A、B两点测得的曲线如图(c)所示。判断图中虚线对应的探测点,并求航天员的质量m(用F,d,T和表示)。
      【答案】(1) (2) (3)B点,
      【解析】(1)根据牛顿第二定律可知(1分)
      解得(1分)
      则第1ms内的动光栅位移大小为(2分)
      由题意可知(3分)
      由于明纹是斜向左下运动,图中虚线对应的是探测点B;对实线分析,根据题意可知在第一个T内移动的距离为(1分)
      在第二个T内移动的距离为(1分)
      第一个T内的平均速度为(1分)
      第二个T内的平均速度为(1分)
      两个T内的平均加速度为(1分)
      根据牛顿第二定律有(1分)
      联立可得(1分)
      26.(20分)如图所示,位于x轴下方的离子源C发射比荷为的一束正离子,其初速度大小范围为,这束离子经加速后的最大速度为2v,从小孔O(坐标原点)沿与x轴正方向夹角为射入x轴上方区域。在x轴的上方存在垂直纸面向外、磁感应强度大小为B的匀强磁场,x轴下方距离d处放置一平行于x轴的足够长的探测板,探测板左边缘与O对齐,在x轴下方与探测板之间的区域存在大小为、方向垂直x轴向上的匀强电场。假设离子首次到达x轴上时均匀分布,忽略离子间的相互作用且不计重力。求:
      (1)加速电压U;
      (2)离子首次到达x轴的坐标范围;
      (3)到达探测板的离子数占发射的总离子数的比例。
      【答案】(1) (2) (3)
      【解析】(1)由离子经加速后的最大速度为2v,初速度范围,显然初速度最大离子加速后速度最大,由动能定理有(2分)
      解得(2分)
      由于粒子带正电,磁场垂直于纸面向外;可以做出离子在磁场中的轨迹。最小速度的轨迹圆最小,将出射点标记为A。最大速度的轨迹圆最大,将出射点标记为B。离子首次到达x轴的范围在A、B之间。过入射点O做入射速度方向的垂线,过出射点A做出射速度方向的垂线,交汇于C点,该点为最小轨迹圆的圆心,OC、AC为半径。如图所示
      由于入射速度与x轴正方向的夹角为,所以(1分)
      由于OC、AC为轨迹圆半径,故,(1分)
      所以AC的长度等于最小轨迹圆半径,入射速度为v,
      由于向心力等于离子所受的洛伦兹力(2分)
      解得(1分)
      所以A的坐标,同理,由于最大轨迹圆的入射速度方向不变,大小为2v。
      所以该轨迹圆的圆心角不变,半径大小为原来的2倍。B的坐标为,综上离子首次到达x轴的坐标范围为(2分)
      由于探测板足够长,所以不用考虑粒子从水平方向离开探测板范围的可能性。仅需要考虑竖直方向的运动。电场强度方向向上,对正离子的作用力和加速度向上,大小为(1分)
      (1分)
      设出射速度为的离子恰好达到探测板,该速度的离子竖直方向速度刚好在到达探测板时减为0。当离子进入电场的速度大于等于该临界速度时能达到探测板,小于临界速度时不能达到。由于为所以出射速度与x轴方向的夹角为,所以进入电场前竖直方向的速度为(1分)
      根据离子竖直方向速度刚好在到达探测板时减为0,列写运动学方程(2分)
      (1分)
      (1分)
      所以当离子速度,不能到达探测板。当离子速度,能到达探测板。粒子首次到达x轴上时分布均匀,所以(2分)

      相关试卷

      2025年高考第二次模拟考试卷:物理(全国卷)(解析版):

      这是一份2025年高考第二次模拟考试卷:物理(全国卷)(解析版),共14页。

      2025高考第二次模拟考试物理(全国卷)含解析:

      这是一份2025高考第二次模拟考试物理(全国卷)含解析,共26页。

      2025年高考第二次模拟考试卷:物理(全国卷)(考试版):

      这是一份2025年高考第二次模拟考试卷:物理(全国卷)(考试版),共8页。

      资料下载及使用帮助
      版权申诉
      • 1.电子资料成功下载后不支持退换,如发现资料有内容错误问题请联系客服,如若属实,我们会补偿您的损失
      • 2.压缩包下载后请先用软件解压,再使用对应软件打开;软件版本较低时请及时更新
      • 3.资料下载成功后可在60天以内免费重复下载
      版权申诉
      若您为此资料的原创作者,认为该资料内容侵犯了您的知识产权,请扫码添加我们的相关工作人员,我们尽可能的保护您的合法权益。
      入驻教习网,可获得资源免费推广曝光,还可获得多重现金奖励,申请 精品资源制作, 工作室入驻。
      版权申诉二维码
      欢迎来到教习网
      • 900万优选资源,让备课更轻松
      • 600万优选试题,支持自由组卷
      • 高质量可编辑,日均更新2000+
      • 百万教师选择,专业更值得信赖
      微信扫码注册
      手机号注册
      手机号码

      手机号格式错误

      手机验证码 获取验证码 获取验证码

      手机验证码已经成功发送,5分钟内有效

      设置密码

      6-20个字符,数字、字母或符号

      注册即视为同意教习网「注册协议」「隐私条款」
      QQ注册
      手机号注册
      微信注册

      注册成功

      返回
      顶部
      学业水平 高考一轮 高考二轮 高考真题 精选专题 初中月考 教师福利
      添加客服微信 获取1对1服务
      微信扫描添加客服
      Baidu
      map