所属成套资源:中考数学专题复习合辑
中考数学专题复习第15讲 几何图形的初步(讲义,5考点+2命题点15种题型(含4种解题技巧))(原卷版)
展开
这是一份中考数学专题复习第15讲 几何图形的初步(讲义,5考点+2命题点15种题型(含4种解题技巧))(原卷版),共28页。
TOC \ "1-1" \n \h \z \u \l "_Tc186100570" 01考情透视·目标导航
\l "_Tc186100571" 02知识导图·思维引航
\l "_Tc186100572" 03考点突破·考法探究
\l "_Tc186100573" 考点一 直线,射线,线段
\l "_Tc186100574" 考点二 角
\l "_Tc186100575" 考点三 相交线
\l "_Tc186100576" 考点四 相交线中的角
\l "_Tc186100577" 考点五 平行线的性质与判定
\l "_Tc186100578" 04题型精研·考向洞悉
\l "_Tc186100579" 命题点一 几何图形的初步
\l "_Tc186100580" ►题型01 从不同方向看几何体
\l "_Tc186100581" ►题型02 由几何体展开图计算表面积、体积
\l "_Tc186100582" ►题型03 正方体的展开图
\l "_Tc186100583" ►题型04 平面图形旋转所得的立体图形
\l "_Tc186100584" ►题型05 指出现实问题后的数学依据
\l "_Tc186100585" ►题型06 与线段中点有关的计算
\l "_Tc186100586" ►题型07 方向角
\l "_Tc186100587" ►题型08 与角平分线有关的计算
\l "_Tc186100588" ►题型09 与余角、补角、对顶角、邻补角有关的计算
\l "_Tc186100589" ►题型10 三线八角的识别
\l "_Tc186100590" 命题点二 平行线的性质与判定
\l "_Tc186100591" ►题型01 利用平行线的判定进行证明
\l "_Tc186100592" ►题型02 根据平行线的性质求解
\l "_Tc186100593" ►题型03 平行线的形状在生活中的应用
\l "_Tc186100594" ►题型04 根据平行线性质与判定求角度
\l "_Tc186100595" ►题型05 根据平行线性质与判定证明
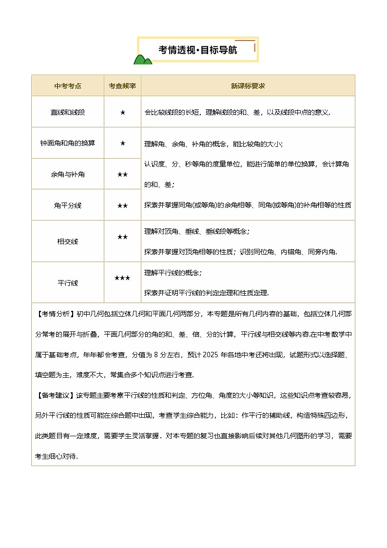
01考情透视·目标导航
02知识导图·思维引航
\l "_Tc186031184" 03考点突破·考法探究
考点一 直线,射线,线段
1、线段
定义:直线上两点和它们之间的部分叫做线段,这两个点叫做线段的端点.
【补充】线段的长度可以度量,所以能够比较线段的长短,而且线段的长度是非负数.
注意:线段没有方向,但线段的延长线和反向延长线是有方向的,如“线段AB的延长线”和“线段BA的延长线”表示的方向是不同的.(延长线一般用虚线表示).
2、射线
定义:直线上一点和它一侧的部分叫射线,这个点叫射线的端点.
【易错点】
1)表示射线时端点一定在左边,而且不能度量,因此射线BA和射线AB是不同的射线.
2)因为射线可以向一个方向无限延伸,所以射线没有延长线,但它有反向延长线.
3、有关直线的基本事实:经过两点有一条直线,并且只有一条直线,简述为两点确定一条直线.
4、线段的性质
两点的距离:连接两点间的线段的长度,叫做这两点的距离.它是线段的长度,是数量.
线段基本性质:两点的所有连线中,线段最短.简记为:两点之间,线段最短.
1.(2022·广西柳州·中考真题)如图,从学校A到书店B有①、②、③、④四条路线,其中最短的路线是( )
A.①B.②C.③D.④
2.(2024·贵州铜仁·一模)如图,田亮同学用剪刀沿直线将一片平整的树叶剪掉一部分,发现剩下树叶的周长比原树叶的周长要小,能正确解释这一现象的数学知识是( )
A.两点确定一条直线B.经过一点有无数条直线
C.经过两点,有且仅有一条直线D.两点之间,线段最短
3.(2022·浙江金华·中考真题)如图,圆柱的底面直径为AB,高为AC,一只蚂蚁在C处,沿圆柱的侧面爬到B处,现将圆柱侧面沿AC“剪开”,在侧面展开图上画出蚂蚁爬行的最近路线,正确的是( )
A.B.C.D.
4.(2022·山东临沂·中考真题)如图,A,B位于数轴上原点两侧,且OB=2OA.若点B表示的数是6,则点A表示的数是( )
A.-2B.-3C.-4D.-5
5.(2024·河北·模拟预测)如图,下列给出的直线,射线,线段能相交的是( )
A.a与bB.b与dC.b与cD.c与d
考点二 角
角的度量单位:度、分、秒是常用的角的度量单位,
1)把一个周角平均分成360等份,每一份就是1度的角,记为1°;
2)把1°的角60等分,每一份就是1分的角,记为1″;
3)把1′的角60等分,每一份就是1秒的角,记为1′.
角的换算:1周角=360°,1平角=180°,1°=60′,1′=60″,
1周角=2平角=4直角=360°,1平角=2直角=180°
角的换算方法:
1)由度化为分、秒的形式(即由高位向低位化):1°=60′,1′=60″;
2)由分、秒化为度的形式(即由低位向高位化):,.
【注意】
1)在进行度、分、秒运算时,由低级单位向高级单位转化或由高级单位向低级单位转化要逐步进行.
2)在计算两个角的和或差时,要将度与度、分与分、秒与秒分别相加减,分、秒相加时,逢60要进位,相减时要借1作60.
3)两个角的和或两个角的差,仍然是一个角;两个角的和或差的度数,就是它们度数的和或差.
1.(2023·山东临沂·中考真题)下图中用量角器测得∠ABC的度数是( )
A.50°B.80°C.130°D.150°
2.(20-21七年级上·北京海淀·期末)如图,用三角板比较∠A与∠B的大小,其中正确的是( )
A.∠A>∠BB.∠A
相关试卷
这是一份通用版【中考数学】精品【二轮复习】第15讲 几何图形的初步(讲义)(原卷版),共41页。试卷主要包含了考情分析,知识建构等内容,欢迎下载使用。
这是一份通用版【中考数学】精品【二轮复习】第15讲 几何图形的初步(练习)(原卷版),共38页。
这是一份2025年中考数学专项复习第15讲 几何图形的初步(练习)(解析版),共84页。
相关试卷 更多
- 1.电子资料成功下载后不支持退换,如发现资料有内容错误问题请联系客服,如若属实,我们会补偿您的损失
- 2.压缩包下载后请先用软件解压,再使用对应软件打开;软件版本较低时请及时更新
- 3.资料下载成功后可在60天以内免费重复下载
免费领取教师福利

