搜索
      上传资料 赚现金

      5.1 原子核的组成-高二物理精讲与精练高分突破考点专题系列(选择性必修第三册)

      • 99.1 KB
      • 2025-04-24 17:58:41
      • 92
      • 0
      • 小红cccc
      加入资料篮
      立即下载
      5.1 原子核的组成-高二物理精讲与精练高分突破考点专题系列(选择性必修第三册)第1页
      高清全屏预览
      1/4
      5.1 原子核的组成-高二物理精讲与精练高分突破考点专题系列(选择性必修第三册)第2页
      高清全屏预览
      2/4
      还剩2页未读, 继续阅读

      物理选择性必修 第三册原子核的组成课后作业题

      展开

      这是一份物理选择性必修 第三册原子核的组成课后作业题,共4页。试卷主要包含了天然放射现象,射线的本质,原子核的组成等内容,欢迎下载使用。
      考点一、天然放射现象
      1.1896年,法国物理学家贝可勒尔发现铀和含铀的矿物能够发出看不见的射线.
      2.物质发出射线的性质称为放射性,具有放射性的元素称为放射性元素,放射性元素自发地发出射线的现象,叫作天然放射现象.
      3原子序数大于83的元素,都能自发地发出射线,原子序数小于或等于83的元素,有的也能发出射线.
      考点二、射线的本质
      1.α射线:
      (1)是高速粒子流,其组成与氦原子核相同.
      (2)速度可达到光速的eq \f(1,10).
      (3)电离作用强,穿透能力较弱,在空气中只能前进几厘米,用一张纸就能把它挡住.
      2.β射线:
      (1)是高速电子流.
      (2)它的速度更大,可达光速的99%.
      (3)电离作用较弱,穿透能力较强,很容易穿透黑纸,也能穿透几毫米厚的铝板.
      3.γ射线:
      (1)是能量很高的电磁波,波长很短,在10-10 m以下.
      (2)电离作用更弱,穿透能力更强,甚至能穿透几厘米厚的铅板和几十厘米厚的混凝土.
      考点三、原子核的组成
      1.质子的发现:1919年,卢瑟福用α粒子轰击氮原子核发现了质子.
      2.中子的发现:卢瑟福猜想,原子核内可能还存在着一种质量与质子相同,但不带电的粒子,称为中子,查德威克通过实验证实了中子的存在,中子是原子核的组成部分.
      3.原子核的组成:原子核由质子和中子组成,质子和中子统称为核子.
      4.原子核的符号
      5.同位素:具有相同质子数而中子数不同的原子核组成的元素,在元素周期表中处于同一位置,它们互称为同位素.例如,氢有三种同位素eq \\al(1,1)H、eq \\al(2,1)H、eq \\al(3,1)H.
      技巧归纳:α、β、γ三种射线的比较
      二:考点题型归纳
      题型一:天然放射现象
      1.(2021·上海·复旦附中高二期中)与原子核内部变化有关的现象是( )
      A.α粒子散射现象 B.光电效应现象 C.电离现象 D.天然放射现象
      2.(2021·广东东莞·高二期末)下列叙述符合物理学史的有( )
      A.汤姆孙通过研究阴极射线实验,发现了质子的存在
      B.卢瑟福通过对粒子散射实验现象的分析,提出原子的核式结构模型
      C.巴耳末发现天然放射性现象
      D.玻尔提出的原子模型,可以成功地解释所有原子的光谱现象
      3.(2021·广东中山·高二期末)在物理学发展过程中,有许多科学家做出了突出的贡献。下列说法正确的是( )
      A.爱因斯坦首先提出能量量子化的观点,成功解释了光电效应现象
      B.玻尔提出的原子能级结构假说,成功解释了氢原子光谱的不连续性
      C.法拉第对电磁感应现象进行深入研究,总结出了楞次定律
      D.贝克勒尔通过对天然放射现象的研究,发现了原子中存在电子
      题型二:α、β、γ三种射线的比较
      4.(2021·宁夏·海原县第一中学高二期末)关于天然放射现象,下列说法正确的是( )
      A.射线在磁场中不能发生偏转 B.射线是由氦原子核衰变产生的
      C.射线是原子核外的电子受激跃迁而产生的 D.工业上常用射线来探测塑料板或金属板的厚度
      5.(2019·北京·101中学高二期末)关于天然放射性,下列说法正确的是
      A.天然放射现象说明原子是可分的
      B.放射性元素的半衰期与外界的温度有关,温度越高半衰期越短
      C.放射性元素发生β衰变时所释放出的电子是原子核内的中子转化为质子时产生的
      D.机场、车站进行安检时,能发现箱内危险物品,是利用了α射线较强的穿透能力
      6.(2021·河北·武安市第一中学高二阶段练习)如图所示为研究某未知元素放射性的实验装置,实验开始时在薄铝片和荧光屏之间有图示方向的匀强电场E,通过显微镜可以观察到在荧光屏的某一位置上每分钟闪烁的亮点数,若撤去电场后继续观察,发现每分钟的闪烁亮点数没有变化;如果再将薄铝片移开,观察到每分钟闪烁的亮点数大大增加,由此可以判断,放射源发出的射线可能为( )
      A.α射线和γ射线 B.α射线和β射线 C.β射线和X射线 D.β射线和γ射线
      题型三:原子核的组成
      7.(2019·江苏宿迁·高二期末)对原子的认识,错误的是
      A.原子由原子核和核外电子组成 B.原子核的质量就是原子的质量
      C.原子核的电荷数就是核中的质子数 D.原子序数等于核电荷与电子电荷大小的比值
      8.(2019·全国·高二)下列说法中正确的是
      A.氦4核中有4个质子,4个中子 B.氦4核与氦3核不是互为同位素
      C.Be中的质子数比中子数少6 D.Si中的质子数比中子数少2
      9.(2022·宁夏·银川二中高二阶段练习)人类认识微观世界是逐步深入的,下列微观粒子按发现顺序从先到后正确的是( )
      A.夸克、原子核、质子、原子B.夸克、质子、原子核、原子
      C.原子、原子核、质子、夸克D.质子、原子核、原子、夸克
      题型四:原子核的符号、质子数和中子数
      10.(2020·全国·高二课时练习)原子核的表示符号为,下列说法正确的是( )
      A.原子核的质子数为AB.原子的电子数为A
      C.原子的质量数为ZD.原子核的质子数为Z
      11.(2021·四川遂宁·高二期末)在四个核反应方程中,、、、各代表一种粒子,① , ②③④,下列判断正确的是 ( )
      A.为质子B.为正电子C.为中子D.为电子
      12.(2021·广西·大化二中高二期中)大亚湾核电站位于珠三角地区,是中国大陆第一座商用核电站。大亚湾核电站利用的是核裂变。一种典型的核裂变反应方程为,其中原子核X的中子数为( )
      A.52B.53C.54D.55
      三:课堂过关精练
      一、单选题
      13.(2022·河南洛阳·高二期中)下列关于光和辐射的说法正确的是( )
      A.黑板吸收可见光,故为黑色,它是一种黑体
      B.部分物质有放射性,可使人致癌,因此,放射性射线只会对人有害
      C.放射性物质可使人致癌,因此,我们应当远离放射性物质,类似的,我们也应当远离有辐射的物质
      D.光子频率越高,能量越大,光强却可以很小
      14.(2022·吉林市第十二中学高二阶段练习)下列关于物理学史的叙述不正确的是( )
      A.贝克勒尔发现了天然放射现象,表明原子核内部具有结构
      B.汤姆孙发现电子,提出原子核式结构模型
      C.玻尔理论成功地解释了氢原子光谱的实验规律
      D.爱因斯坦的光电效应方程可以很好地解释光电效应现象
      15.(2022·江苏南通·高二期末)下列关于近代物理学研究的说法,正确的是( )
      A.普朗克为解释黑体辐射的规律,提出了能量子假说
      B.汤姆孙研究阴极射线,发现了电子并精确测定了电子的电荷量
      C.卢瑟福在α粒子散射实验中对小角度偏转的研究提出了原子核式结构模型
      D.玛丽·居里最早发现铀和含铀的矿物能够发出看不见的射线
      16.(2021·福建省福州高级中学高二期末)原子核表示( )
      A.核内有90个电子B.核内有234个电子
      C.核内有144个中子D.核内有90个核子
      17.(2021·山东菏泽·高二期末)下列说法正确的是( )
      A.射线、射线、射线均为带电粒子流
      B.电磁波的波长越长,其穿透能力越强
      C.贝克勒尔发现天然放射现象,揭示了原子内部存在复杂的结构
      D.各种原子吸收光谱中的每一条暗线与明线光谱中的每一条亮线一一对应,可用于光谱分析
      18.(2021·山东泰安·高二)人类在研究光、原子结构及核能利用等方面经历了漫长的过程,我国在相关研究领域虽然起步较晚,但是近年对核能的开发与利用却走在了世界的前列。有关原子物理的相关知识,下列说法正确的是( )
      A.汤姆孙发现电子并提出原子核式结构模型 B.爱因斯坦的光电效应理论很好地解释了光的波动性
      C.玻尔原子理论成功解释了氢原子光谱的实验定律 D.贝克勒耳发现天然放射现象说明原子核由质子和中子组成
      19.(2021·安徽省泗县第一中学高二)物理学家通过对实验的深入观察和研究,获得正确的科学认知,推动物理学的发展。下列说法符合事实的是( )
      A.查德威克用粒子轰击获得反冲核,发现了质子
      B.德布罗意提出假设:实物粒子也具有波动性
      C.居里夫妇发现的天然放射性现象,说明原子核有复杂结构
      D.汤姆孙通过对阴极射线的研究,提出了原子核式结构模型
      20.(2021·黑龙江·哈尔滨市松北区对青山镇第一中学高二期末)关于原子的核式结构学说,下列说法正确的是( )
      A.原子中绝大部分是“空”的,原子核很小 B.电子在核外绕核旋转的向心力是原子核对它的强相互作用力
      C.原子的全部正电荷和质量都集中在原子核里 D.原子核的直径约是10-10m
      21.(2020·全国·高二)氢有三种同位素,分别是氕H、氘H、氚H,则下列说法正确的是( )
      A.它们的质子数相等 B.它们的核外电子数不相等
      C.它们的核子数相等 D.它们的中子数相等
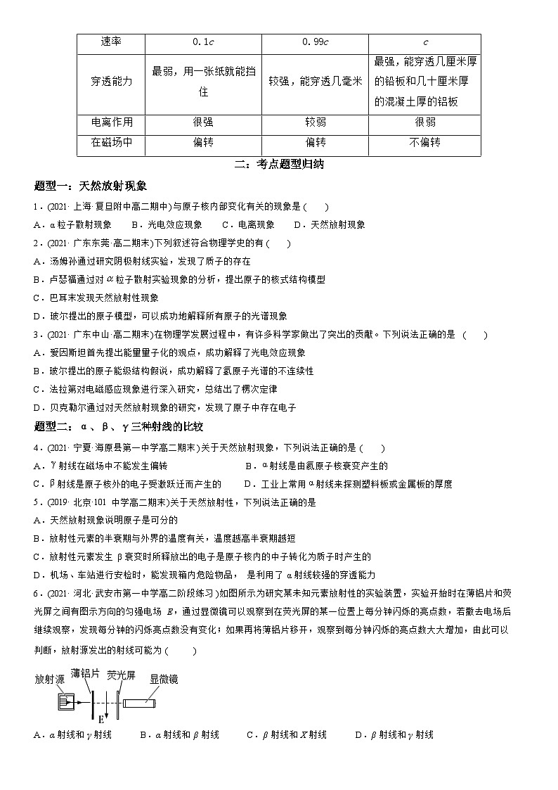
      种类
      α射线
      β射线
      γ射线
      组成
      高速氦核流
      高速电子流
      光子流(高频电磁波)
      质量
      4mp(mp=1.67×10-27kg)
      eq \f(mp,1 836)
      静止质量为零
      带电荷量
      2e
      -e
      0
      速率
      0.1c
      0.99c
      c
      穿透能力
      最弱,用一张纸就能挡住
      较强,能穿透几毫米
      最强,能穿透几厘米厚的铅板和几十厘米厚的混凝土厚的铝板
      电离作用
      很强
      较弱
      很弱
      在磁场中
      偏转
      偏转
      不偏转

      相关试卷

      物理选择性必修 第三册原子核的组成课后作业题:

      这是一份物理选择性必修 第三册原子核的组成课后作业题,共4页。试卷主要包含了天然放射现象,射线的本质,原子核的组成等内容,欢迎下载使用。

      物理人教版 (2019)1 原子核的组成精品课堂检测:

      这是一份物理人教版 (2019)1 原子核的组成精品课堂检测,文件包含51原子核的组成解析版docx、51原子核的组成原卷版docx等2份试卷配套教学资源,其中试卷共18页, 欢迎下载使用。

      物理选择性必修 第三册1 原子核的组成复习练习题:

      这是一份物理选择性必修 第三册1 原子核的组成复习练习题,文件包含人教版高中物理选择性必修三同步精讲精练专题51原子核的组成原卷版docx、人教版高中物理选择性必修三同步精讲精练专题51原子核的组成解析版docx等2份试卷配套教学资源,其中试卷共31页, 欢迎下载使用。

      资料下载及使用帮助
      版权申诉
      • 1.电子资料成功下载后不支持退换,如发现资料有内容错误问题请联系客服,如若属实,我们会补偿您的损失
      • 2.压缩包下载后请先用软件解压,再使用对应软件打开;软件版本较低时请及时更新
      • 3.资料下载成功后可在60天以内免费重复下载
      版权申诉
      若您为此资料的原创作者,认为该资料内容侵犯了您的知识产权,请扫码添加我们的相关工作人员,我们尽可能的保护您的合法权益。
      入驻教习网,可获得资源免费推广曝光,还可获得多重现金奖励,申请 精品资源制作, 工作室入驻。
      版权申诉二维码
      高中物理人教版 (2019)选择性必修 第三册电子课本

      1 原子核的组成

      版本: 人教版 (2019)

      年级: 选择性必修 第三册

      切换课文
      • 同课精品
      • 所属专辑22份
      • 课件
      • 教案
      • 试卷
      • 学案
      • 更多
      欢迎来到教习网
      • 900万优选资源,让备课更轻松
      • 600万优选试题,支持自由组卷
      • 高质量可编辑,日均更新2000+
      • 百万教师选择,专业更值得信赖
      微信扫码注册
      手机号注册
      手机号码

      手机号格式错误

      手机验证码 获取验证码 获取验证码

      手机验证码已经成功发送,5分钟内有效

      设置密码

      6-20个字符,数字、字母或符号

      注册即视为同意教习网「注册协议」「隐私条款」
      QQ注册
      手机号注册
      微信注册

      注册成功

      返回
      顶部
      学业水平 高考一轮 高考二轮 高考真题 精选专题 初中月考 教师福利
      添加客服微信 获取1对1服务
      微信扫描添加客服
      Baidu
      map