搜索
      上传资料 赚现金

      [精] 2025年中考第二次模拟考试卷:生物(济南卷)(解析版)

      • 457.76 KB
      • 2025-04-23 14:03:06
      • 174
      • 0
      • 为梦奔跑
      加入资料篮
      立即下载
      2025年中考第二次模拟考试卷:生物(济南卷)(解析版)第1页
      1/21
      2025年中考第二次模拟考试卷:生物(济南卷)(解析版)第2页
      2/21
      2025年中考第二次模拟考试卷:生物(济南卷)(解析版)第3页
      3/21
      还剩18页未读, 继续阅读

      2025年中考第二次模拟考试卷:生物(济南卷)(解析版)

      展开

      这是一份2025年中考第二次模拟考试卷:生物(济南卷)(解析版),共21页。试卷主要包含了细胞的生活需要物质和能量等内容,欢迎下载使用。
      (考试时间:60分钟 试卷满分:100分)
      注意事项:
      1.答卷前,考生务必将自己的姓名、准考证号填写在答题卡上。
      2.回答第Ⅰ卷时,选出每小题答案后,用2B铅笔把答题卡上对应题目的答案标号涂黑。如需改动,用橡皮擦干净后,再选涂其他答案标号。写在本试卷上无效。
      3.回答第Ⅱ卷时,将答案写在答题卡上。写在本试卷上无效。
      4.考试结束后,将本试卷和答题卡一并交回。
      第Ⅰ卷(选择题 共50分)
      本题共25小题,每小题2分,共25分。在每小题的四个选项中,选出最符合题目要求的一项。
      第 = 2 \* ROMAN II卷(非选择题 共50分)
      1.塞罕坝人50多年坚持植树造林,极大缓解了沙尘暴灾害。下列选项所描述的生物与环境关系与此一致的是( )
      A.沙漠中植物稀少B.大树底下好乘凉
      C.爬行动物体表有角质的鳞片或甲D.人间四月芳菲尽,山寺桃花始盛开
      【答案】B
      【分析】(1)生物影响环境:是指由于生物的存在或者某些活动,使得环境有了改观或变化。
      “塞罕坝人50多年坚持植树造林,极大缓解了沙尘暴灾害”,体现了生物能够影响环境。
      (2)环境影响生物。
      【详解】A.沙漠中植物稀少体现了环境对生物的影响,A不符合题意。
      B.大树底下好乘凉,是大树的蒸腾作用可以增加大气的湿度,降低温度,同时大树遮阴,也能降低温度,大树还能进行光合作用释放氧气,使树下氧气较多,因此大树下空气凉爽、湿润、清新好乘凉,体现了生物对环境的影响,B符合题意。
      C.爬行动物体表有角质的鳞片或甲体现了生物适应环境,C不符合题意。
      D.“人间四月芳菲尽,山寺桃花始盛开”,表明环境影响生物的生长开花等,海拔每升高1千米气温下降6℃左右,因此山上的温度比山下低,山上的桃花比山下的开的晚,才有了人间四月芳菲尽,山寺桃花始盛开的自然现象,造成这一差异的环境因素是温度,D不符合题意。
      故选B。
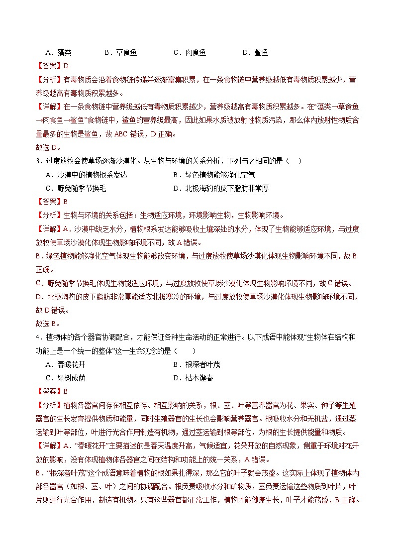
      2.去年8月,日方不顾国际社会普遍质疑和有关国家强烈反对,强行启动并不断推进自2011年福岛核事故以来积累的134万吨核污染水排海。经过一段时间后,推测在“藻类→草食鱼→肉食鱼→鲨鱼”食物链中,体内放射性物质含量最多的生物是( )
      A.藻类B.草食鱼C.肉食鱼D.鲨鱼
      【答案】D
      【分析】有毒物质会沿着食物链传递并逐渐富集积累,在一条食物链中营养级越低有毒物质积累越少,营养级越高有毒物质积累越多。
      【详解】在一条食物链中营养级越低有毒物质积累越少,营养级越高有毒物质积累越多。在“藻类→草食鱼→肉食鱼→鲨鱼”食物链中,鲨鱼的营养级最高,因此如果水质被放射性物质污染,那么体内放射性物质含量最多的生物是鲨鱼,故ABC错误,D正确。
      故选D。
      3.过度放牧会使草场逐渐沙漠化。从生物与环境的关系分析,下列与之相同的是( )
      A.沙漠中的植物根系发达B.绿色植物能够净化空气
      C.野兔随季节换毛D.北极海豹的皮下脂肪非常厚
      【答案】B
      【分析】生物与环境的关系包括:生物适应环境,环境影响生物,生物影响环境。
      【详解】A.沙漠中缺乏水分,植物根系发达能够吸收土壤深处的水分,体现了生物能够适应环境,与过度放牧使草场沙漠化体现生物影响环境不同,故A错误。
      B.绿色植物能够净化空气体现生物能够改变环境,与过度放牧使草场沙漠化体现生物影响环境不同,故B正确。
      C.野兔随季节换毛体现生物能适应环境,与过度放牧使草场沙漠化体现生物影响环境不同,故C错误。
      D.北极海豹的皮下脂肪非常厚能适应北极寒冷的环境,与过度放牧使草场沙漠化体现生物影响环境不同,故D错误。
      故选B。
      4.植物体的各个器官协调配合,才能保证各种生命活动的正常进行。以下成语中能体现“生物体在结构和功能上是一个统一的整体”这一生命观念的是( )
      A.春暖花开B.根深者叶茂
      C.绿树成荫D.枯木逢春
      【答案】B
      【分析】植物各器官间存在相互依存、相互影响的关系,根、茎、叶等营养器官为花、果实、种子等生殖器官的生长发育提供物质和能量,同时生殖器官的生长也会影响营养器官。根吸收水分和无机盐,通过茎运输到叶等部位,叶进行光合作用制造有机物,通过茎运输到根等部位,为根的生长提供能量和物质。
      【详解】A.“春暖花开”主要描述的是春天温度升高,气候适宜,花朵开放的自然现象,侧重于环境对花开放的影响,没有体现植物体各器官之间在结构和功能上的统一关系,A错误。
      B.“根深者叶茂”这个成语意味着植物的根如果扎得深,那么它的叶子就会茂盛。这实际上体现了植物体内部各器官(如根、茎、叶)之间的协调配合。根负责吸收水分和矿物质,茎负责运输这些物质到叶片,叶片则进行光合作用,制造有机物。只有这些器官都正常工作,植物才能健康生长,叶子才能茂盛,B正确。
      C.“绿树成荫”描述的是树木枝叶繁茂,形成较大面积的阴影区域,强调的是树木的外观和对环境空间的影响,没有体现植物各器官在结构和功能上的内在联系,C错误。
      D.“枯木逢春”指枯干的树木遇到了春天,又恢复了活力,主要表达的是植物在适宜环境下从衰败到复苏的变化,没有突出植物体各器官之间在结构和功能上的相互关系,D错误。
      故选B。
      5.下列选项中,属于人体基本组织的是( )
      A.上皮组织B.输导组织
      C.保护组织D.营养组织
      【答案】A
      【分析】生物在个体发育过程中,个或一种细胞通过分裂产生的后代,在形态、结构和生理功能上发生差异性的变化,这个过程叫做细胞分化,细胞分化产生了不同的细胞群,每个细胞群都是由形态相似,结构、功能相同的细胞联合在一起形成的,这样的细胞群叫组织。
      【详解】组织的形成是细胞分化的结果,植物的主要组织有:保护组织、分生组织、营养组织、输导组织和机械组织;动物的组织有:上皮组织、结缔组织、肌肉组织、神经组织,它们各自具有不同的功能。其中上皮组织具有保护、分泌等功能;肌肉组织具有收缩、舒张功能;结缔组织具有连接、支持、保护、营养的作用;神经组织能够产生和传导兴奋,因此构成人体的基本组织是上皮组织、结缔组织、肌肉组织、神经组织, B、C、D都不符合题意,A符合题意。
      故选A。
      6.青州蜜桃为人们带来了秋日里最美好的味蕾享受。如图为青州蜜桃的果实和种子,相关描述不正确的是( )
      A.蜜桃口感甜美,其甜味物质主要来自液泡
      B.图中1果皮对2种子具有保护作用
      C.蜜桃属于被子植物,具有六大器官
      D.果实对种子有保护作用,并为种子的传播提供了条件
      【答案】B
      【分析】题图中:1是中果皮,2是内果皮,3是种子。
      【详解】A.液泡中含有细胞液,包括糖类、无机盐、色素和蛋白质等物质。蜜桃的甜味物质主要就储存在液泡中,因此当我们品尝蜜桃时,能够感受到其甜美的口感,A正确。
      B.植物的果实的表面覆盖着果皮,保护着果实内部的各种组织。结合题图可知,图中1和2都是果皮,果皮对3种子具有保护作用,B错误。
      C.蜜桃属于被子植物,被子植物的六大器官包括:营养器官(根、茎、叶)和生殖器官(花、果实、种子),C正确。
      D.物理保护:果实的外层(如果皮、果肉)为种子提供屏障,减少被动物啃食、践踏或恶劣天气(如干旱、低温)直接损伤的风险。化学保护:部分果实含有抑制发芽的物质(如单宁),防止种子在不适条件下萌发,待果实腐烂后物质分解,种子再发芽。果实通过不同结构适应传播方式,提高种子扩散效率,例如:颜色鲜艳(如浆果)、有甜味(如葡萄)的果实吸引鸟类或哺乳动物取食,种子经排泄传播到更远区域。可见果实对种子有保护作用,并为种子的传播提供了条件,D正确。
      故选B。
      7.细胞的生活需要物质和能量。下列有关细胞的叙述,正确的是( )
      A.细胞不需要的物质一定不能通过细胞膜
      B.线粒体能对有机物中储存的能量进行转化
      C.细胞所需要的物质都是由细胞自己制造的
      D.植物所有细胞都含有将光能转化为化学能的叶绿体
      【答案】B
      【分析】细胞膜:具有保护和控制物质进出的作用(选择性透过性)。细胞膜能让有用的物质进入细胞,有害的物质挡在外面,同时把细胞产生的废物排到细胞外,植物的细胞膜紧贴细胞壁内侧,光学显微镜下不易看清。 叶绿体:光合作用的场所,把光能转化为化学能贮存在有机物中,是绿色植物细胞特有的一种能量转换器。 线粒体:呼吸作用的场所,把有机物中的能量释放出来,为生命活动提供动力,被称为动力车间,是动植物细胞都有的一种能量转换器,是细胞的发动机。
      【详解】A.细胞膜具有选择透过性,但这种选择透过性不是绝对的,一些细胞不需要的小分子物质(如某些毒素等)也可能通过扩散等方式进入细胞,A错误。
      B.线粒体是细胞的 “动力车间”,能通过呼吸作用将有机物中储存的化学能转化为细胞可以直接利用的能量,用于细胞的各种生命活动,B正确。
      C.细胞所需要的物质,除了自身合成的一部分(如植物细胞通过光合作用合成有机物等 ),还需要从周围环境中吸收,比如动物细胞需要从外界摄取营养物质,C错误。
      D.植物只有绿色部分的细胞(如叶肉细胞等 )含有叶绿体,能够进行光合作用将光能转化为化学能,而像根细胞等没有叶绿体,不能进行光合作用,D错误。
      故选B。
      8.网络是我们获取信息的一条重要途径,但是网络谣言也是层出不穷,这就需要我们擦亮眼睛,明辨是非。下列网络信息,你认为科学可信的是( )
      A.某地发现了一种高达2米的苔藓植物
      B.某科学家发现眼镜蛇的体温是恒定的
      C.水蛭分泌的蛭素能活血化瘀、可用于治疗血栓
      D.动物的肉类烹饪到七分熟食用,对人体最健康
      【答案】C
      【分析】苔藓植物的受精离不开水,适于生活在阴暗潮湿的地方。
      蛭属于环节动物,身体细长,呈圆柱形,由许多体节构成。
      蛇属于爬行动物,爬行动物的特点是体表覆盖着鳞片或甲,心脏两心房一心室,用肺呼吸,体温不恒定,卵生。
      【详解】A.苔藓植物无根,有茎、叶的分化,茎叶内无输导组织,不能为植株提供营养物质,一般长的比较矮小,因此,发现了一种高达2m的苔藓植物,是不可能的,A不符合题意。
      B.眼镜蛇是爬行动物,其体温会随环境温度的变化而变化,属于变温动物,B不符合题意。
      C.蛭体内能产生一种强力抗凝剂——蛭素,一般具有活血化瘀、抗血栓、降脂、改善血液循环和保护血管内皮等功效,可用于治疗各种血栓疾病,C符合题意。
      D.动物肉烹饪至七分熟,还有很多病菌没有被杀死,不可能最有营养,对人体健康可能造成一定的危害,D不符合题意。
      故选C。
      9.如图是某些生物的生殖和发育过程,正确的是( )
      A.若图中生物体代表葡萄,受精卵会发育成种子
      B.若图中生物体代表青蛙,②要经历变态发育
      C.若图中生物体代表鸡,生殖细胞B的胎盘将来可以发育成雏鸡
      D.若图中生物体代表扬子鳄,①在水中完成
      【答案】B
      【分析】分析题图:①是受精过程,②是受精卵分裂、分化成胚胎,胚胎发育成为生物体的过程。
      【详解】A.在完成传粉和受精两个重要的生理过程以后,花的大部分结构凋落,只有子房继续发育,最终子房发育成果实,子房壁发育成果皮,胚珠发育成种子,珠被发育为种皮,受精卵发育为胚。故若图中生物体代表葡萄,受精卵会发育成种子的胚,故A错误。
      B.春末夏初,是青蛙的繁殖季节。雌雄蛙分别把卵细胞和精子排到水中,精子和卵细胞在水中结合形成受精卵,这种方式称为体外受精。青蛙的发育过程为:受精卵→蝌蚪→幼蛙→成蛙。因此,青蛙的②发育过程属于变态发育,故B正确。
      C.胚盘是卵黄表面中央一盘状小白点,是胚胎发育的部位。未受精的卵,胚盘色浅而小;已受精的卵的胚盘色浓而略大,这是因为胚胎发育已经开始。鸡的生殖发育过程:受精卵→胚盘→胚胎→雏鸡→成年鸡。所以,鸡卵中能发育为雏鸡的结构是胚盘,不是胎盘,故C错误。
      D.扬子鳄等爬行类雌雄异体,体内受精,卵生,卵外有坚韧的卵壳保护,爬行动物用肺呼吸,因此爬行类的生殖发育完全摆脱了对水的依赖。所以,若图中生物体代表扬子鳄,过程①受精过程是在体内完成,故D错误。
      故选B。
      10.许多描写植物的优美诗句中都蕴含着丰富的生物学知识,下列诗句中关于生物类群及其特征的描述,正确的是( )
      A.“西湖春色归,春水绿如染”中描述的主要生物与黑藻属于同一类群
      B.“向夕稍无泥,闲步青苔院”中的“青苔”没有真正的根及茎、叶分化
      C.“野蕨渐紫苞”中野蕨菜成熟以后会开出紫色的花朵
      D.“墙角数枝梅,凌寒独自开”中的梅花属于最高等的植物类群
      【答案】D
      【分析】根据绿色植物的繁殖方式的不同一般把绿色植物分为孢子植物和种子植物两大类。苔藓植物、蕨类植物都不结种子,都靠孢子繁殖后代,属于孢子植物;种子植物包括裸子植物和被子植物,都用种子繁殖后代,裸子植物的种子裸露,无果皮包被着,被子植物的种子外面有果皮包被着,能形成果实。
      以前,学者一般把藻类归为植物。现在,有的学者只把像水绵、紫菜这样的藻类归为植物;有的学者不把藻类当作植物。藻类的细胞中一般都含有可吸收光能的色素,可以说,藻类是能进行光合作用的结构简单的生物,没有根、叶、茎等器官的分化。
      【详解】A.“春来江水绿如蓝”描写的是藻类。黑藻虽然生活在水中,但具有根、茎、叶、花、果实、种子六大器官,属于被子植物,A错误。
      B.“向夕稍无泥,闲步青苔院”中的“青苔”,植株矮小,没有真正的根,“假根”只有固着作用,没有吸收水和无机盐的作用,但有茎和叶的分化,B错误。
      C.“野蕨渐紫苞”中野蕨菜具有根、茎、叶的分化,并且具有输导组织,但没有花,属于蕨类植物,C错误。
      D.“墙角数枝梅,凌寒独自开”中的梅花属于被子植物,是种子植物中的一种‌。被子植物是植物界中最高等的类群,具有花、果实和种子等特征,D正确。
      故选D。
      11.下列有关心血管健康的叙述,不正确的是( )
      A.高强度大运动量的体育锻炼能更好地增强心肌功能
      B.动脉粥样硬化阻碍血液的流动,导致局部组织缺氧
      C.脂类物质堆积使动脉管壁增厚会导致动脉粥样硬化
      D.高脂、高热量的饮食习惯是引发心血管疾病的危险因素
      【答案】A
      【分析】动脉硬化是动脉的一种非炎症性病变,可使动脉管壁增厚、变硬,失去弹性、管腔狭窄。动脉硬化是随着年龄增长而出现的血管疾病,其规律通常是在青少年时期发生,至中老年时期加重、发病。男性较女性多,近年来本病在我国逐渐增多,成为老年人死亡主要原因之一。
      【详解】A.适当的体育锻炼能增强心肌功能,改善血液循环,防止动脉硬化,而不是高强度大运动量的体育锻炼,A错误。
      B.动脉粥样硬化是一组动脉硬化的血管病中常见的最重要的一种,其特点是受累动脉病变从内膜开始。一般先有脂质和复合糖类积聚、出血及血栓形成,纤维组织增生及钙质沉着,并有动脉中层的逐渐蜕变和钙化,病变常累及弹性及大中等肌性动脉,一旦发展到足以阻塞动脉腔,则该动脉所供应的组织或器官将缺血或坏死,因此动脉粥样硬化阻碍血液的流动,导致局部组织缺氧,B正确。
      C.脂类物质堆积使动脉管壁增厚会导致动脉粥样硬化,C正确。
      D.高脂、高热量的饮食习惯是引发心血管疾病的危险因素,D正确。.
      故选A。
      12.目前在英国允许以医学手段培育“三亲试管婴儿”,其培育过程如下。据图分析,下列叙述正确的是( )
      A.“三亲试管婴儿”的培育方式属于无性生殖
      B.“三亲试管婴儿”的染色体全部来自母亲
      C.早期胚胎发育所需营养主要来自捐献者卵细胞的细胞质
      D.因病摘除卵巢的患者可通过该技术自己孕育宝宝
      【答案】C
      【分析】有性生殖是指通过两性生殖细胞结合产生新个体的生殖方式;无性生殖是指不需要通过两性生殖细胞结合就能产生新个体的生殖方式;
      【详解】A.“三亲试管婴儿”的培育过程中,涉及到了精子和卵细胞的结合,形成了受精卵,这是有性生殖的显著特征,A错误。
      B.在“三亲试管婴儿”的培育过程中,受精卵的染色体一半来自父亲的精子,另一半来自母亲的卵细胞,B错误。
      C.在“三亲试管婴儿”的培育过程中,使用了捐献者的健康卵细胞去除细胞核后的细胞质。这部分细胞质中含有丰富的营养物质和调控因子,对早期胚胎发育至关重要,C正确。
      D.因病摘除卵巢的患者已经失去了产生卵细胞的能力,而“三亲试管婴儿”技术仍然需要患者的卵细胞(至少需要其细胞核)来提供遗传物质,D错误。
      故选C。
      13.如图是人身体不同部位发育速度曲线图,下面分析正确的是( )
      A.BC时期我们的身体停止发育
      B.DF时期大脑停止发育走向衰老
      C.处于青春期的我们要多吃含糖的食物
      D.CD时期的显著特征之一是性器官迅速发育
      【答案】D
      【分析】青春期是一个生长和发育发生重要变化的时期,其中人体形态发育的显著特点是身高突增和体重增加;另外,神经系统和心、肺等器官的功能也显著增强,青春期是人一生中身体发育和智力发展的黄金时期。
      【详解】A.BC时期(童年期)是身体逐渐发育的阶段,该曲线呈现上升趋势,虽然发育速度相对较慢,但身体仍在持续发育,不会停止,故A错误。
      B.DF时期大概是15-18岁左右,大脑发育程度几乎没有变化,并且发育程度接近100%,则能说明DF时期大脑发育趋于完善,而不是走向衰老。大脑在成年后仍然会进行神经重塑和功能优化。此外,衰老是一个渐进的过程,不会在某个特定时期突然开始,故B错误。
      C.青春期是身体快速发育的阶段,需要均衡的营养,包括蛋白质、维生素、矿物质等,而不是主要摄入含糖食物。过多摄入糖分可能导致肥胖和健康问题,蛋白质是构成组织细胞的基本物质。处于青春期的我们生长发育快,要多吃含蛋白质丰富的食物,故C错误。
      D.CD时期(青春期)是身体快速发育的阶段,性器官的发育是青春期的显著特征之一。在青春期,性激素水平显著升高,促使性器官发育成熟,出现第二性征,故D正确。
      故选D。
      14.每一种生物都具有与其生活环境相适应的结构特点。下列叙述错误的是( )
      A.青蛙后肢发达,趾间有蹼,适于水陆两栖
      B.蜥蜴体表有角质的鳞片,适于陆地生活
      C.蛔虫的消化系统发达,适于寄生生活
      D.家鸽的骨骼轻、直肠短,适于飞行生活
      【答案】C
      【分析】生物体的结构与功能是相适应的,即生物体的结构特点决定其功能,而功能的实现又依赖于特定的结构,这种适应是生物长期进化的结果。
      【详解】A.青蛙后肢发达,有利于跳跃,适合在陆地上运动;趾间有蹼,便于在水中游泳,这使青蛙适于水陆两栖生活,故A不符合题意。
      B.蜥蜴体表有角质的鳞片,可以防止体内水分的蒸发,这是适应陆地干燥环境的重要特征,有利于其在陆地生活,故B不符合题意。
      C.蛔虫是一种寄生在人体肠道内的寄生虫,其消化管结构简单,肠仅由一层细胞组成,它依靠吸食人体小肠内半消化的食糜生活,不需要发达的消化系统来消化食物,故C符合题意。
      D.家鸽的骨骼轻,可减轻体重;直肠短,不储存粪便,能减轻体重,这些特点都有利于其飞行生活,故D不符合题意。
      故选C。
      15.下列常见的疾病不是由细菌或真菌引起的是( )
      ①痢疾 ②艾滋病 ③足癣 ④肺结核 ⑤蛔虫病 ⑥狂犬病
      A.②⑥B.②⑤⑥C.①②⑤⑥D.②③④⑤
      【答案】B
      【分析】传染病是指由病原体引起的,能够在人与人之间、人与动物之间传播的疾病,具有传染性和流行性的特点。
      【详解】①痢疾是一种由痢疾杆菌引起的肠道传染病,因此是由细菌引起的,①正确。
      ②艾滋病是由人类免疫缺陷病毒(HIV)引起的,这是一种病毒,不是细菌,②错误。
      ③足癣通常是由真菌感染引起的皮肤病,与细菌无关,③正确。
      ④肺结核是由结核分枝杆菌引起的慢性传染病,因此是由细菌引起的,④正确。
      ⑤蛔虫病是由蛔虫寄生在人体小肠内引起的疾病,蛔虫是一种寄生虫,不是细菌,⑤错误。
      ⑨人患狂犬病主要是被患狂犬病的动物咬伤、抓伤或由黏膜感染引起的,⑥错误。
      故常见的疾病不是由细菌或真菌引起的是②⑤⑥,ACD不符合题意,B符合题意。
      故选B。
      16.如图是在显微镜下观察到的酵母菌。下列有关说法正确的是( )
      A.酵母菌是多细胞真菌
      B.酵母菌只能进行出芽生殖
      C.酵母菌有①真正的细胞核和②液泡
      D.酵母菌在有氧的环境中才能生长和繁殖
      【答案】C
      【分析】酵母菌是一种单细胞真菌,结构包括细胞壁、细胞膜、细胞质、细胞核、液泡,不能进行光合作用,只能吸收现成的有机物生活。既可以进行有氧呼吸,也能进行无氧呼吸;酵母菌的生殖方式为出芽生殖和孢子生殖。
      图中,①细胞核,②液泡。
      【详解】A.酵母菌是单细胞真菌,而非多细胞真菌,A错误。
      B.酵母菌的生殖方式包括出芽生殖和孢子生殖,B错误。
      C.酵母菌具有①真正的细胞核和②液泡。细胞核是酵母菌的遗传信息库,控制着酵母菌的生长、发育和遗传等生命活动。液泡则是酵母菌细胞内的一个重要结构,其中含有细胞液,对维持细胞内的渗透压和酸碱平衡起着重要作用,C正确。
      D.酵母菌既可以在有氧环境中生长和繁殖,也可以在无氧环境中进行发酵产生酒精和二氧化碳,D错误。
      故选C。
      17.下列关于社会行为的叙述中,正确的是( )
      ①野牛集体抵御狼群的袭击属于社会行为
      ②老虎捕食野猪属于社会行为
      ③具有社会行为的动物群体的内部有一定的组织
      ④具有社会行为的动物群体的内部有明确的分工
      ⑤具有社会行为的动物群体的内部都形成等级
      A.①②③④B.①③④⑤
      C.①②③④⑤D.①③④
      【答案】D
      【分析】社会行为是一些营群体生活的动物,群体内形成一定的组织,成员之间有明确分工,共同维持群体生活的行为,如蜂群中的蜂王、工蜂、雄蜂各有分工;有的群体中还会形成等级,如草原上的雄性头羊总是优先占领配偶。
      【详解】①野牛集体抵御狼群的袭击,体现了群体内形成一定的组织、成员之间有明确分工,属于社会行为,①正确。
      ②老虎捕食野猪属于捕食行为,不属于社会行为,②错误。
      ③④⑤根据分析可知,社会行为是群体内形成了一定的组织,成员间有明确分工的动物群集行为;有的高等动物还形成等级,并非具有社会行为的动物群体的内部都形成等级,③④正确,⑤错误。
      由此可见,ABC错误,D正确。
      故选D。
      18.下列研究动物行为的方法中,属于实验法的( )
      A.用放大镜观看蚂蚁的取食
      B.利用鸟类杂志收集并整理获得的信息,了解鸟类迁徙的途径等
      C.大熊猫繁殖基地用摄像机拍摄大熊猫的生产过程
      D.设计装置研究土壤湿度对鼠妇生活的影响
      【答案】D
      【分析】研究动物行为的方法主要有实验法、观察法和文献法等。
      实验法是生物研究的主要方法,是利用特定的器具和材料,通过有目的、有步骤的实验操作和观察、记录分析,发现或验证科学结论。
      观察是科学探究的一种基本方法,观察法是在自然状态下,研究者按照一定的目的和计划,用自己的感官外加辅助工具,对客观事物进行系统的感知、考察和描述,以发现和验证科学结论;
      观察法与实验法的本质区别为是否对研究对象施加有影响的因素。
      文献法,即通过查阅已有的资料和文献来获取信息的研究方法。
      【详解】AC.用放大镜观看蚂蚁的取食行为;大熊猫繁殖基地用摄像机拍摄大熊猫的生产过程,都属于观察法,AC不符合题意。
      B.利用鸟类杂志收集并整理获得的信息,了解鸟类迁徙的途径等,这种方法属于文献法,即通过查阅已有的资料和文献来获取信息,而不是通过实验来研究动物行为,B不符合题意。
      D.设计装置研究土壤湿度对鼠妇生活的影响这种方法属于实验法,因为研究者设计了一个装置,并通过改变土壤湿度这一变量来观察鼠妇的行为反应,符合实验法的定义属于实验法,D符合题意。
      故选D。
      19.小明对青蛙,蛇、家兔和家鸽四种动物进行了如图归类,其分析正确的是( )
      A.甲是家鸽,卵生,用气囊输助呼吸
      B.乙是家兔,体表被毛,胎生哺乳
      C.丙是蛇,有鳞片防止体内水分蒸发
      D.丁是青蛙,体内受精,水中发育
      【答案】C
      【分析】家鸽属于鸟类,家兔属于哺乳动物,蛇属于爬行动物,青蛙属于两栖动物。甲有齿,体温恒定应是家兔;乙无齿,体温恒定,应属于家鸽;丙体温不恒定,肺发达,是蛇;丁的体温不恒定,肺不发达,应是青蛙。
      【详解】A.甲有齿,体温恒定,根据这些特征,我们可以判断甲应该是家兔,而不是家鸽。家鸽虽然体温恒定,但它是无齿的,A错误。
      B.乙无齿,体温恒定,根据这些特征,我们可以判断乙应该是家鸽,而不是家兔。家兔是有齿的,虽然体温也恒定,B错误。
      C.丙体温不恒定,肺发达,根据这些特征,我们可以判断丙应该是蛇。蛇是爬行动物,体温不恒定,且肺相对发达,C正确。
      D.丁的体温不恒定,肺不发达,根据这些特征,我们可以判断丁是青蛙。但青蛙的受精方式是体外受精,而不是体内受精,D错误。
      故选C。
      20.生物的分类等级中,最小的分类单位是( )
      A.目B.科C.属D.种
      【答案】D
      【分析】生物分类的依据是生物的形态结构和生理功能的差异程度和亲缘关系的远近。 生物分类单位由大到小是界、门、纲、目、科、属、种。
      【详解】生物分类单位由大到小是界、门、纲、目、科、属、种。界是最大的分类单位,最基本的分类单位是种。分类单位越小,生物的相似程度越多,共同特征就越多,生物的亲缘关系就越近,故D符合题意,ABC不符合题意。
      故选D。
      21.下列生物的生殖中,属于有性生殖的是( )
      A.小麦利用种子繁殖B.草莓的扦插
      C.椒草利用叶繁殖D.甘薯利用根繁殖
      【答案】A
      【分析】植物的有性生殖是指由两性生殖细胞结合形成受精卵,再由受精卵发育成新个体的生殖方式,而无性生殖是不经过两性生殖细胞的结合,由母体直接产生新个体的生殖方式。
      【详解】A.种子中的胚是由受精卵发育而来的,经过了两性生殖细胞(精子和卵细胞)的结合,属于有性生殖,故A符合题意。
      B.草莓的扦插是将草莓的茎等营养器官插入土壤中,使其生根发芽形成新的植株,没有经过两性生殖细胞的结合,属于无性生殖中的营养生殖,故B不符合题意。
      C.椒草利用叶繁殖是用椒草的叶来培育新植株,叶属于营养器官,这种繁殖方式不经过两性生殖细胞的结合,属于无性生殖中的营养生殖,故C不符合题意。
      D.甘薯利用根繁殖是利用甘薯的根来繁殖新个体,根是营养器官,同样没有经过两性生殖细胞的结合,属于无性生殖中的营养生殖,故D不符合题意。
      故选A。
      22.下列生物所获得的变异性状,不能遗传的是( )
      A.经太空育种形成的太空椒个大质优性状
      B.经杂交育种形成的奶牛产奶量高性状
      C.经转基因形成的超级鼠体型大、生长迅速性状
      D.小麦因多施肥获得高产
      【答案】D
      【分析】变异是指亲子间和子代个体间性状的差异。按照变异的原因可以分为可遗传的变异和不遗传的变异。可遗传的变异是由遗传物质改变引起的,可以遗传给后代;由环境改变引起的变异,是不遗传的变异,不能遗传给后代。
      【详解】ABC.经太空育种形成的太空椒个大质优、经杂交育种形成的奶牛产奶量高、经转基因形成的超级鼠体型大、生长迅速都是遗传物质改变引起的变异,是可遗传的变异,ABC不符合题意。
      D.小麦因多施肥获得高产,是环境影响产生的变异,遗传物质没有发生改变,是不可遗传的变异,D符合题意。
      故选D。
      23.以下哪一项产品没有利用到转基因技术( )
      A.通过太空育种生产个大晚熟的番茄
      B.利用“工程菌”生产人的生长激素
      C.将抗虫基因导入棉花中,得到抗虫棉
      D.将人干扰素基因整合到大肠杆菌的DNA中,生产干扰素
      【答案】A
      【分析】把一种生物的某个基因,用生物技术的方法转入到另一种生物的基因组中,培育出的转基因生物,就有可能表现出转入基因所控制的性状,这项技术叫做转基因技术。
      【详解】A.通过太空育种生产个大晚熟的番茄,这是利用太空的特殊环境(如强辐射、微重力等)诱导番茄种子发生基因突变,从而筛选出具有优良性状(如个大、晚熟)的番茄品种,属于诱变育种,故A符合题意。
      B. 利用“工程菌”生产人的生长激素,这是通过基因工程技术将人的生长激素基因导入到细菌(如大肠杆菌)中,使细菌能够表达出人的生长激素,属于转基因技术,故B不符合题意。
      C.将抗虫基因导入棉花中,得到抗虫棉,这是通过基因工程技术将具有抗虫特性的基因导入到棉花植株中,使棉花获得抗虫能力,故C不符合题意。
      D.将人干扰素基因整合到大肠杆菌的DNA中,生产干扰素,这是通过基因工程技术将人干扰素基因整合到大肠杆菌的基因组中,使大肠杆菌能够表达出人的干扰素,故D不符合题意。
      故选A。
      24.科研人员提取了甲犬的体细胞,将其细胞核注射到取自乙犬的无核卵细胞中,体外培养成早期胚胎,然后将其移植到代孕丙犬的子宫内,生下了一只丁犬。下列相关叙述错误的是( )
      A.丁犬的性状与甲犬最为接近
      B.丁犬的遗传物质主要来自乙犬
      C.在遗传上,丁犬和丙犬没有关系
      D.丁犬的培育过程中用到了克隆技术
      【答案】B
      【分析】克隆技术是一种生物技术,它是指通过无性繁殖的方式,创建出与原细胞或生物体具有完全相同遗传物质的后代细胞或个体的过程。克隆技术包括但不限于:细胞克隆(细胞培养技术)、动物克隆(克隆羊“多莉”)。
      【详解】AB.丁犬的细胞核来自甲犬,细胞核控制生物的发育和遗传,所以丁犬的性状与提供细胞核的甲犬最为接近;丁犬的遗传物质主要来自甲犬,而不是乙犬,A正确、B错误。
      C.丙犬只是代孕,不提供遗传物质,所以在遗传上丁犬和丙犬没有关系,C正确。
      D.结合分析可知,该培育过程将甲犬体细胞的细胞核注入乙犬的无核卵细胞,体外培养成胚胎后移植到丙犬子宫内,属于克隆技术,D正确。
      故选B。
      25.下列有关心血管健康的叙述,不正确的是( )
      A.脂类物质堆积使动脉管壁增厚会导致动脉粥样硬化
      B.动脉粥样硬化阻碍血液的流动,导致局部组织缺氧
      C.高脂、高热量的饮食习惯是引发心血管疾病的危险因素
      D.高强度大运动量的体育锻炼能更好地增强心肌功能
      【答案】D
      【分析】动脉硬化是动脉的一种非炎症性病变,可使动脉管壁增厚、变硬,失去弹性、管腔狭窄。动脉硬化是随着年龄增长而出现的血管疾病,其规律通常是在青少年时期发生,至中老年时期加重、发病。男性较女性多,近年来本病在我国逐渐增多,成为老年人死亡主要原因之一。
      【详解】A.脂类物质沉淀到血管壁上,使管腔变窄、血压升高,加速动脉硬化的过程。故脂类物质堆积使动脉管壁增厚会导致动脉粥样硬化,A正确。
      B.动脉粥样硬化是一组动脉硬化的血管病中常见的最重要的一种,其特点是受累动脉病变从内膜开始。一般先有脂质和复合糖类积聚、出血及血栓形成,纤维组织增生及钙质沉着,并有动脉中层的逐渐蜕变和钙化,病变常累及弹性及大中等肌性动脉,一旦发展到足以阻塞动脉腔,则该动脉所供应的组织或器官将缺血或坏死。因此,动脉粥样硬化阻碍血液的流动,导致局部组织缺氧,B正确。
      C.在饮食习惯方面,如果食用过多的高脂肪类食物,容易造成心脏和血管壁的脂肪等营养物质沉积,影响其正常功能,甚至引起动脉硬化、高血压等。因此,高脂、高热量的饮食习惯是引发心血管疾病的危险因素,C正确。
      D.适当的体育锻炼能增强心肌功能,改善血液循环,防止动脉硬化;而不是高强度大运动量的体育锻炼,D错误。
      故选D。
      本题共6题,共50分。
      26.近年来,得益于一系列生态修复和生物多样性保护工程的实施,我省生态环境持续向好,陆续发现了一批在各地市首次出现的物种。
      (1)2023年8月,某研究团队在崂山发现了稀有昆虫新物种,将其命名为“山东褶大蚊”,见下图。
      据图,“山东褶大蚊”的发育过程属于 变态,判断依据是 ,其发育过程除了图示两个阶段,还包括 。
      (2)2024年11月,调查人员在大泽山发现之前在青岛市无明确记录的两栖动物——韩国林蛙。水体质量向好使得林蛙数量增加,是因为其 和 过程依赖水,受水体质量影响较大。
      (3)2024年9月,黄河三角洲自然保护区工作人员在一次日常巡护中,发现了国家一级保护动物黑脸琵鹭的踪迹。据观察,黑脸琵鹭每窝产卵4—6枚,孵化期大约35天。鸟卵结构中的 是受精卵所在的部位,由此进行胚胎发育。有人按照鸟类的生活习性将其分为游禽(善于游泳,如图一绿头鸭)、涉禽(适于涉水生活)、攀禽(适于攀援树木)等。请根据图二黑脸琵鹭足的外形判断其是否属于游禽? 。简述原因: 。这一实例说明生物与环境的关系是 。
      【答案】(1) 完全 幼虫与成虫在形态结构和生活习性上有显著差异 卵和蛹
      (2) 生殖 发育
      (3) 胚盘 不属于 其足无脚蹼,腿较长,更适于涉水行走 生物适应环境
      【分析】1.昆虫的完全变态发育包括受精卵、幼虫、蛹和成虫四个时期,而不完全变态发育包括受精卵、若虫、成虫三个时期。
      2.鸟卵一般分为卵壳、卵壳膜、卵白、气室、系带、卵黄膜、卵黄以及胚盘。其中,卵黄、卵黄膜以及胚盘是鸟卵的卵细胞。
      3.生物与环境的关系:生物适应环境,生物影响环境,环境影响生物。
      【详解】(1)“山东褶大蚊” 的发育过程属于完全变态。判断依据是其幼虫与成虫在形态结构和生活习性上有明显差异。结合分析可知,完全变态发育过程除了图示的成虫、幼虫阶段,还包括卵和蛹。
      (2)韩国林蛙作为两栖动物,其生殖和发育过程都高度依赖水环境。水体质量的改善为林蛙提供了更好的生存条件,从而促进了其数量的增加。因此,水体质量向好使得林蛙数量增加的原因是其生殖和发育过程依赖水,受水体质量影响较大。
      (3)胚盘是鸟卵卵黄表面中央一盘状小白点,含有细胞核,是胚胎发育的部位,能发育为雏鸟。结合题图可知,黑脸琵鹭不属于游禽。原因是游禽善于游泳,其足一般有蹼,而图二黑脸琵鹭足的无脚蹼,不适合游泳,而腿较长,更适于涉水行走。生物适应环境是指生物为了生存下去,在生活习性或者形态结构上力求与环境保持一致。可见,这一实例说明生物与环境的关系是:生物适应环境。
      27.甲、乙图分别代表洋葱鳞片叶内表皮细胞和口腔上皮细胞,丙图为我县某中学七年级学生制作的植物细胞、动物细胞模型,请据图回答下列问题:

      (1)制作口腔上皮细胞临时装片过程中,染色后颜色最深的结构是 (填结构)。
      (2)切洋葱时会流泪,因为洋葱中含有刺激性物质,这些物质存在于洋葱细胞的 (结构)中。
      (3)请帮助小明选择合适的材料,制作口腔上皮细胞的模型: (填序号)。
      制作细胞模型可供选择的材料如下:
      ①塑料袋——细胞膜 ②绿豆——叶绿体 ③方纸盒——细胞壁 ④琼脂和水——细胞质
      ⑤鲜葡萄——细胞核 ⑥装满水的透明袋——液泡
      (4)丙图能将光能转变为化学能并储存在有机物中的细胞结构是[ ] 。
      (5)与动物体相比,植物体的结构层次中没有 这一层次。
      【答案】(1)细胞核
      (2)液泡
      (3)①④⑤
      (4) ③叶绿体
      (5)系统
      【分析】(1)图丙中:①是细胞壁,②是细胞膜,③是叶绿体,④是细胞核,⑤是液泡,⑥是细胞质,⑦是线粒体。
      (2)细胞是生物体的结构和功能的基本单位,细胞经过细胞的分裂、分化产生了不同的组织。而不同的组织按照一定的次序结合在一起构成器官。绿色开花植物有根、茎、叶、花、果实、种子六大器官。所以植物体的结构层次为:细胞→组织→器官→植物体。
      (2)细胞是动物体结构和功能的基本单位,动物体的主要组织有上皮组织、肌肉组织、结缔组织、神经组织等。组织进一步形成器官,由几种不同的组织按照一定的次序结合在一起,形成具有一定功能的器官,再由能够共同完成一种或几种生理功能的多个器官,按照一定的次序组合在一起形成系统。最后由系统构成完整的动物体。因此动物体的结构层次由微观到宏观依次是:细胞→组织→器官→系统→动物体。
      【详解】(1)制作口腔上皮细胞临时装片过程中,为了便于观察细胞结构,要对细胞进行染色。染色时,需把一滴碘液滴在盖玻片一侧,用吸水纸从另一侧吸引,使染液浸润标本全部。经碘液染色后,显微镜下所观察到的染色最深的细胞结构是细胞核。
      (2)植物细胞的液泡内含细胞液,细胞液中溶解有多种物质,如或甜味或辣味的物质、色素以及糖类、无机盐、蛋白质等营养物质。切洋葱时会流泪,因为洋葱中含有刺激性物质,这些物质存在于洋葱细胞的⑤液泡中。
      (3)口腔上皮细胞属于动物细胞,动物细胞基本结构包括细胞膜、细胞核、细胞质和线粒体;故制作口腔细胞模型选择的材料为①塑料袋——细胞膜,④琼脂和水——细胞质,⑤鲜葡萄——细胞核。
      (4)③叶绿体是光合作用的场所,把光能转化为化学能贮存在有机物中,是绿色植物细胞特有的一种能量转换器。
      (5)植物体的结构层次为:细胞→组织→器官→植物体;动物体的结构层次由微观到宏观依次是:细胞→组织→器官→系统→动物体;与动物体相比,植物体的结构层次中没有系统这一层次。
      28.人体吸收的营养物质和吸入的氧气进入血液后,通过怎样的途径输送给全身各处的组织细胞利用呢?

      (1)馒头中的淀粉消化后产生的葡萄糖分子在小肠内被吸收进入图中[7],然后随血液流经[ ] 进入心脏,在心脏的四个腔中出现的先后顺序为 (用图中数字表示)。
      (2)从心脏运出的葡萄糖分子,经过[ ] 及各级分支,然后进入身体各部分组织细胞周围的 ,为组织细胞提供营养物质,同时,血液中红细胞中的 会把它结合的氧释放出来,进入组织细胞。
      【答案】(1) 9下腔静脉 10→13、11→12
      (2) 2主动脉 毛细血管 血红蛋白
      【分析】1是上腔静脉,2是主动脉,3是身体上部的毛细血管网,4是肺部的毛细血管,5是肺动脉,6是肾部毛细血管,7是小肠处毛细血管,8是身体下部毛细血管,9是下腔静脉,10是右心房,11是左心房,12是左心室,13是右心室。
      【详解】(1)人体内血液循环有体循环和肺循环,体循环:左心房→左心室→主动脉→各级分支动脉→毛细血管→各级静脉→上腔静脉和下腔静脉;肺循环:右心房→右心室→肺动脉→肺毛细血管→肺静脉→左心房。图中7是小肠处毛细血管,3是身体上部的毛细血管网,小肠是消化和吸收的主要场所,淀粉消化后产生的葡萄糖分子在小肠内被吸收进入小肠处毛细血管,随后流经9下腔静脉到达10右心房,随着心脏有节律的收缩和舒张进入13右心室,依次流经肺动脉、肺部毛细血管、肺静脉,流回11左心房,再进入12左心室。所以葡萄糖分子在心脏的四个腔中出现的先后顺序为10→13、11→12。
      (2)人体内血液循环有体循环和肺循环,其中体循环路径为左心房→左心室→主动脉→各级分支动脉→毛细血管→各级静脉→上腔静脉和下腔静脉,从心脏运出的葡萄糖分子,经过2主动脉到各级分支动脉,到达身体各部分组织细胞周围的毛细血管网发生物质交换,将营养物质共计组织细胞利用,并把细胞内的二氧化碳等代谢废物带走,而血液中的红细胞中的血红蛋白将其结合的氧气释放出来进入组织细胞供其利用。
      29.图一是人体呼吸系统的结构示意图;图二表示肺泡与血液之间气体交换的示意图,其中A、B表示不同的血管,箭头表示血液流动或气体进出的方向;图三为某同学制作的模拟人体膈肌运动与呼吸关系的简易模型。据图并运用所学知识完成下列各题:
      (1)图一中,[ ] 是呼吸系统的主要器官。[ ] 是呼吸道与消化道的共同通道。哮喘是[⑤] 感染或者过敏引起的一种疾病,患病时通道变窄,会出现呼吸困难等症状。
      (2)在寒冷的冬季,用鼻呼吸比用口呼吸好,原因是:
      (3)图二中,血管A和血管B中的血液相比较,含氧量高的是血管 。外界气体按照图中b方向进入肺泡时,肺内的气体压力 (选填:大于/等于/小于)外界大气压,此时肋间肌应处于 状态,膈肌应处于 状态,如图三中的 图所示。
      【答案】(1) ⑥肺 ②咽 支气管
      (2)鼻黏膜内分布着毛细血管,可以温暖空气
      (3) B 小于 收缩 收缩 乙
      【分析】图一中:①鼻,②咽,③喉,④气管,⑤支气管,⑥肺。
      图二中:A肺动脉,B肺静脉,a二氧化碳,b氧气。
      图三中,甲表示呼气过程,乙表示吸气过程。
      【详解】(1)呼吸系统由呼吸道和肺组成。呼吸道包括鼻、咽、喉、气管、支气管组成。呼吸道是气体进出肺的通道。同时还能对气体进行清洁,温暖和湿润。⑥肺是呼吸系统的主要器官。口腔、咽、食管、胃、小肠、大肠和肛门等部分,故②咽是呼吸道和消化道的共同通道。
      哮喘是⑤支气管感染或者过敏引起的一种疾病,患病时通道变窄,会出现呼吸困难等症状。
      (2)呼吸道的组成由上到下依次是鼻腔、咽、喉、气管和支气管,鼻是呼吸系统的通道之一,鼻腔内有鼻毛,可以阻挡空气中灰尘的进入,对空气有清洁作用;鼻黏膜分泌的黏液,可以湿润空气和粘住灰尘,对空气有清洁和湿润作用;鼻黏膜内分布着毛细血管,可以温暖空气。因此,用鼻呼吸比用口呼吸好。
      (3)血管A是肺动脉,流静脉血;血管B是肺静脉内流动脉血。当气体按照b方向进入肺泡时,膈肌收缩,膈顶部下降,肋间肌处于收缩状态。胸廓的上下径变大,肺内气压变小,小于外界气压,于是气体进入肺。因此,b吸气时,膈肌是处于乙状态。气体在血液中的运输是通过血液循环实现的。
      30.生物分类就是依据某一标准将生物分门别类,如图是将不同生物分为A、B、C、D四类的示意图,请据图分析回答:
      (1)地球上的生物多种多样,生物学家根据生物之间的相似程度,把它们分成不同的等级,其中 是最基本的分类等级单位。
      (2)与图中A类生物相比,a最显著的特点是 。
      (3)将b、c、d、e归为B类的依据是它们的细胞结构中都有 ,其中通过孢子生殖的为 (填字母);将图中的a、b、f归为C类,原因是三者都属于 生物;D类中四种生物把1和3归为一类,2和4归为另一类,分类依据是 。
      【答案】(1)种
      (2)无成形的细胞核
      (3) 叶绿体 bc 单细胞 体内有无脊椎骨组成的脊柱(或体内有无脊柱)
      【分析】为了弄清生物之间的亲缘关系,生物学家根据生物之间的相似程度,把它们分成不同的等级,生物分类的等级从高到低依次是:界、门、纲、目、科、属、种。最大的等级是界,最小的等级是种。
      图中a是细菌,b是衣藻,c是肾蕨,d是银杏,e是玉米,f是酵母菌,1是水螅,2是蜥蜴,3是蛔虫,4是家兔。
      【详解】(1)生物分类的等级从高到低依次是:界、门、纲、目、科、属、种。最大的等级是界,最小的等级是种。
      (2)a细菌没有成形的细胞核,属于原核生物;A类生物都有形成的细胞核,属于真核生物。因此图中A类生物与a最主要的区别是没有成形的细胞核。
      (3)b衣藻,c肾蕨,d银杏,e玉米都属于绿色植物,体内含有叶绿体,能进行光合作用将无机物转变为贮存能量的有机物,故将b、c、d、e归为B类。其中通过孢子生殖的为b、c,它们是藻类,靠孢子繁殖。图中的a细菌、b衣藻、f酵母菌归为C类,原因是三者都属于单细胞生物。
      依据动物体内有无脊椎骨构成的脊柱,可以把D类中的1水螅和3蛔虫归为一类,属于无脊椎动物;2蜥蜴和4家兔归为另一类,属于脊椎动物。
      31.自然界中有许多奇妙的现象值得我们去探索,某社团选取了多种生物,对这些生物的生殖和发育有关知识进行了探索。请据图分析并回答下列问题:
      (1)图甲中M表示三种动物的共同点。从发育方式分析,M可表示 发育。
      (2)图乙是昆虫个体发育过程模式图,其中B表示蛹期,请写出蝗虫的发育过程: (用字母和箭头表示),它在整个发育过程中,对农作物危害最严重的时期是 。
      (3)图丙所示鸟卵的结构中,胚胎的发育部位是[ ] ,它里面包含着 ,为胚胎的发育提供营养物质的结构有 (填标号)。
      (4)图丁表示植物的一种无性生殖方式,其中②表示 ,其成功的关键是将①和②的 紧密结合,新形成的植物将表现出[ ] 的性状。
      【答案】(1)变态
      (2) D→A→C 成虫
      (3) ⑤胚盘 细胞核 ③④
      (4) 砧木 形成层 ①接穗
      【分析】图甲中M表示蝗虫、家蚕和青蛙发育的共同点,图丙中①卵壳膜,②气室,③卵黄,④卵白,⑤胚盘,图丁中①接穗,②砧木。
      【详解】(1)蝗虫是不完全变态发育,家蚕是完全变态发育,青蛙是变态发育。它们在发育过程中,幼体与成体的形态结构和生活习性差异都很大,所以M可表示变态发育。
      (2)蝗虫的发育经过受精卵、若虫、成虫三个时期,属于不完全变态发育。若图乙中B表示蛹期,那么蝗虫的发育过程是D (受精卵) →A (若虫) →C (成虫)。蝗虫成虫具有翅,能飞行,食量大,活动范围广,会大量啃食农作物,对农作物危害最严重。
      (3)⑤胚盘是胚胎发育的部位,里面含有细胞核,是胚胎发育的起点。卵黄是鸟卵的主要营养部分,为胚胎发育提供丰富的营养物质;卵白能为胚胎发育提供水分和少量的营养物质,还具有保护作用。所以为胚胎发育提供营养物质的结构是③卵黄和④卵白。
      (4)图丁表示的是嫁接,是植物的一种无性生殖方式。其中①是接穗,②是砧木。嫁接成功的关键是使接穗和砧木的形成层紧密结合,因为形成层具有很强的分裂能力,能不断分裂产生新细胞,使接穗和砧木愈合在一起。新形成的植物将表现出①接穗的性状,因为接穗是将来发育成地上部分的结构,其遗传物质决定了植物的性状。

      相关试卷

      2025年中考第二次模拟考试卷:生物(济南卷)(解析版):

      这是一份2025年中考第二次模拟考试卷:生物(济南卷)(解析版),共21页。试卷主要包含了细胞的生活需要物质和能量等内容,欢迎下载使用。

      2025年中考第二次模拟考试卷:生物(济南卷)(考试版):

      这是一份2025年中考第二次模拟考试卷:生物(济南卷)(考试版),共8页。试卷主要包含了细胞的生活需要物质和能量等内容,欢迎下载使用。

      2025年中考第一次模拟考试卷:生物(济南卷)(解析版):

      这是一份2025年中考第一次模拟考试卷:生物(济南卷)(解析版),共28页。试卷主要包含了《诗经·周南·桃天》咏等内容,欢迎下载使用。

      资料下载及使用帮助
      版权申诉
      • 1.电子资料成功下载后不支持退换,如发现资料有内容错误问题请联系客服,如若属实,我们会补偿您的损失
      • 2.压缩包下载后请先用软件解压,再使用对应软件打开;软件版本较低时请及时更新
      • 3.资料下载成功后可在60天以内免费重复下载
      版权申诉
      若您为此资料的原创作者,认为该资料内容侵犯了您的知识产权,请扫码添加我们的相关工作人员,我们尽可能的保护您的合法权益。
      入驻教习网,可获得资源免费推广曝光,还可获得多重现金奖励,申请 精品资源制作, 工作室入驻。
      版权申诉二维码
      欢迎来到教习网
      • 900万优选资源,让备课更轻松
      • 600万优选试题,支持自由组卷
      • 高质量可编辑,日均更新2000+
      • 百万教师选择,专业更值得信赖
      微信扫码注册
      手机号注册
      手机号码

      手机号格式错误

      手机验证码 获取验证码 获取验证码

      手机验证码已经成功发送,5分钟内有效

      设置密码

      6-20个字符,数字、字母或符号

      注册即视为同意教习网「注册协议」「隐私条款」
      QQ注册
      手机号注册
      微信注册

      注册成功

      返回
      顶部
      中考一轮 精选专题 初中月考 教师福利
      添加客服微信 获取1对1服务
      微信扫描添加客服
      Baidu
      map