搜索
      上传资料 赚现金

      2025年安徽省中考一模物理试题(原卷版+解析版)

      • 6.28 MB
      • 2025-04-14 19:18:23
      • 113
      • 0
      • 首发最新试卷真题
      加入资料篮
      立即下载
      2025年安徽省中考一模物理试题(原卷版+解析版)第1页
      高清全屏预览
      1/21
      2025年安徽省中考一模物理试题(原卷版+解析版)第2页
      高清全屏预览
      2/21
      2025年安徽省中考一模物理试题(原卷版+解析版)第3页
      高清全屏预览
      3/21
      还剩18页未读, 继续阅读

      2025年安徽省中考一模物理试题(原卷版+解析版)

      展开

      这是一份2025年安徽省中考一模物理试题(原卷版+解析版),共21页。试卷主要包含了单选题,填空题,作图题,实验探究题,计算题等内容,欢迎下载使用。
      1. 2024年冬季我市干旱少雨,市气象局根据天气情况,于11月13日至15日实施人工增雨作业,适度缓解旱情,此次人工增雨利用火箭向云中播撒干冰,促使水蒸气凝结成小冰晶,冰晶变大后下落形成降雨,增加降水量。关于本次人工增雨说法正确的是( )
      A. 干冰云层中发生了汽化现象,并且吸热
      B. 干冰在云层中发生了升华现象,并且放热
      C. 水蒸气发生了凝华现象,并且放热
      D. 冰晶下落过程发生熔化现象,并且放热
      2. 甲、乙两辆玩具小车(可分别视作不计大小的点)从同一起点一起向东做直线运动的图像如图,由图可知( )
      A. 甲、乙两车都在做变速直线运动
      B. 甲、乙两车之间的距离与时间成正比
      C. 以甲车为参照物,乙车是向东运动
      D. 通过相同距离甲所用时间总是乙的2倍
      3. 在探究凸透镜成像规律的实验中,当蜡烛、凸透镜、光屏位于如图所示的位置时在光屏上呈现一个清晰的烛焰的像。以下说法正确的是( )
      A. 光屏上的像是倒立缩小的实像
      B. 当蜡烛变短时,光屏上的像会向下移动
      C. 当蜡烛向右移动一定距离后,可能不成像
      D. 如果在蜡烛与透镜之间放一个远视镜,需将光屏向右移动才能在光屏上成清晰的像
      4. 以下说法正确的是( )
      A. 鞭炮燃放时的能量转换与热机做功冲程的能量转换相同
      B. 燃料燃烧越充分,其热值就越大
      C. 物体吸收的热量越多,其比热容越大
      D. 温度为0℃的冰块内能为0焦耳
      5. 如图所示的四个电磁实验中,将其他能量转化为电能的实验是( )
      A. B.
      C D.
      6. “践行低碳环保,倡导绿色出行”,小明家买了一辆国产纯电动轿车。其中一个智能设置是车门,车的前后两门(电路开关)中任意一个门没有关闭好,车辆的驱动电动机M都无法工作行驶。图中符合要求的电路是( )
      A. B.
      C. D.
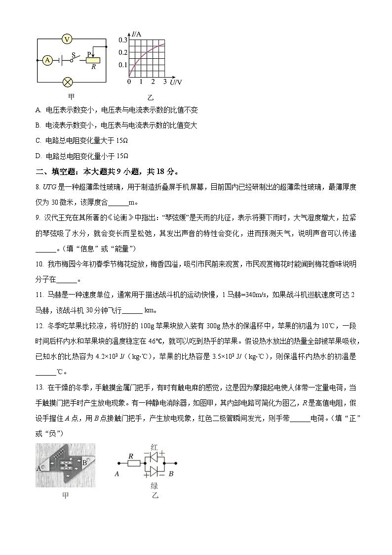
      7. 如图甲所示,电源电压为3V并保持不变,灯泡的电流I与电压U关系如图乙所示,闭合开关S,滑动变阻器的滑片从左端向右调节一段距离,使变阻器接入电路电阻变化15Ω,下列说法正确的是( )
      A. 电压表示数变小,电压表与电流表示数的比值不变
      B. 电流表示数变小,电压表与电流表示数的比值变大
      C. 电路总电阻变化量大于15Ω
      D. 电路总电阻变化量小于15Ω
      二、填空题:本大题共9小题,共18分。
      8. UTG是一种超薄柔性玻璃,用于制造折叠屏手机屏幕,目前国内已经研制出的超薄柔性玻璃,最薄厚度仅为30微米,该厚度合______m。
      9. 汉代王充在其所著《论衡》中指出:“琴弦缓”是天雨的兆征,表示将要下雨时,大气湿度增大,拉紧的琴弦吸了水分,就会变长而呈松弛,其发出声音的特性会变化,进而预测天气,说明声音可以传递______。(填“信息”或“能量”)
      10. 我市梅园今年初春季节梅花绽放,梅香四溢,吸引市民前来观赏,市民观赏梅花时能闻到梅花香味说明分子在______。
      11. 马赫是一种速度单位,通常用于描述战斗机的运动快慢,1马赫=340m/s,如果战斗机巡航速度可达2马赫,该战斗机30分钟飞行______ km。
      12. 冬季吃苹果比较凉,将切好的100g苹果块放入装有300g热水的保温杯中,苹果的初温为10℃,一段时间后杯内水和苹果块的温度稳定在46℃,就可以吃到热乎的苹果。假设热水放出的热量全部被苹果吸收,已知水的比热容为4.2×103 J/(kg⋅℃),苹果的比热容是3.5×103 J/(kg⋅℃),则保温杯内热水的初温是______℃。
      13. 在干燥的冬季,手触摸金属门把手,有时有触电麻的感觉,这是因为摩擦起电使人体带一定量电荷,当手触摸门把手时产生放电现象。有一种静电消除器,如图甲,其内部电路可简化为图乙,R是高值电阻,假设手握住A点,用B点接触门把手,产生放电现象,红色二极管瞬间发光,则手带______电荷。(填“正”或“负”)
      14. 在图示电路中,开关闭合后,灯泡L1、L2均正常发光,甲电流表示数为1.2A,乙电流表示数为0.4A,则通过灯泡L1的电流是______A。
      15. 如图甲所示是常用的3D打印笔,它通过加热,挤出热熔的塑料,然后在空气中迅速冷却,最后凝固成形。此打印笔有快慢两挡,其内部简化电路如图乙所示,R1=2200Ω、R2=1100Ω,两个电阻都是用于发热的电热丝,则使用快挡10秒钟,打印笔产生的热量为______ J。
      16. 如图,闭合开关后,灯泡正常发光,正确使用试电笔测量c处,则试电笔______发光。(填“会”或“不会”)
      三、作图题:本大题共1小题,共2分。
      17. 人在水面上看到水中的“鱼”是由于光的折射产生的虚像,真实的鱼不在像所在的位置,所以渔民叉到水中的鱼要有科学的方法,如图甲,如果用S表示水中真实的鱼,在图乙补全渔民在水面上A处看到鱼S´的光路图,并在图中标出S´的大致位置。
      四、实验探究题:本大题共3小题,共16分。
      18. 为了测量某种液体的密度,某同学取适量该液体的样品进行了如下实验:
      (1)天平调好后,将盛有适量待测液体烧杯放在天平的左盘,当右盘中所放砝码和游码在标尺上的位置如图甲所示时,天平横梁再次在水平位置平衡,烧杯和液体的总质量是______ g;
      (2)将烧杯中部分液体倒入量筒中,量筒中的液面如图乙所示,接下来称得烧杯和剩余液体的质量为51g,根据上述实验数据,待测液体的密度ρ液=______g/cm3。
      19. 探究“平面镜成像的特点”时:
      (1)不采用平面镜而采用透明薄玻璃板,不仅能观察到蜡烛的像,也便于______;
      (2)当玻璃板放置的位置如图所示时,蜡烛P的像可能是图中的______(选填“A”“B”或“C”)。
      20. 在“伏安法测电阻”的实验中,实验器材有干电池3节(总电压4.5V)、电流表和电压表各一个、滑动变阻器、待测电阻、开关和导线若干。
      (1)小亮连接了如图所示电路,若闭合开关,电压表的指针将______(选填“正向偏转”“反向偏转”或“不动”),检查电路时发现有一根导线连接错误,请在错误的导线上打“×”,并画出正确连线。______
      (2)排除故障后,闭合开关,小亮多次调节滑动变阻器滑片,记录实验数据如表格,则待测电阻的阻值是______Ω。(结果保留一位小数)
      (3)分析表格实验数据,还可以得出电流与电压的关系:当导体电阻一定时,______。
      五、计算题:本大题共3小题,共20分。
      21. 近几年来,国产增程汽车发展较快,增程汽车可以发电,其发电装置包含汽油机和发电机,即汽油机的输出能量通过发电机发电,某国产增程汽车燃烧1L汽油可发电3.22kW⋅h,已知汽油的热值为4.6×107J/kg,汽油的密度是0.7kg/L。求:
      (1)1L汽油完全燃烧释放的热量;
      (2)该增程汽车发电装置的发电效率。
      22. 如图是某小区向居民楼输电的示意图。供电设备提供输出的电压U保持恒定,通过输电线向较远处用户输电,输电线的电阻会造成一定的电压和能量损失,因此供电设备的输出电压一般会高于220V。若本图中输电线的总电阻等效为R0=0.02Ω,闭合开关S,用户用电器两端得到的电压U1=220V,用户用电器的总功率为110kW。求:
      (1)通过输电线的电流;
      (2)输电线R0的发热功率;
      (3)供电设备提供的输出电压U。
      23. 如图电源电压为U保持不变,R2为0∼20Ω的滑动变阻器,当滑动变阻器滑片移至左端时,电压表V1的示数为3V,电流表A的示数为0.6A;当滑动变阻器滑片当滑片移至右端时,电压表V2的示数为5V。
      (1)求R1的阻值;
      (2)当滑动变阻器滑片移至左端时,求电压表V1示数U1的表达式;(用字母R3、U及R1表示)
      (3)求R3和电源电压U。
      2025年安徽省初中学业水平一模物理试卷
      一、单选题:本大题共7小题,共14分。
      1. 2024年冬季我市干旱少雨,市气象局根据天气情况,于11月13日至15日实施人工增雨作业,适度缓解旱情,此次人工增雨利用火箭向云中播撒干冰,促使水蒸气凝结成小冰晶,冰晶变大后下落形成降雨,增加降水量。关于本次人工增雨说法正确的是( )
      A. 干冰在云层中发生了汽化现象,并且吸热
      B. 干冰在云层中发生了升华现象,并且放热
      C. 水蒸气发生了凝华现象,并且放热
      D. 冰晶下落过程发生熔化现象,并且放热
      【答案】C
      【解析】
      【详解】人工增雨的过程中,干冰升华吸热,导致周围温度下降,水蒸气凝结成冰晶,这是凝华现象,需要放出热量,冰晶下落过程发生熔化现象,需要吸热,故ABD错误,C正确。
      故选C。
      2. 甲、乙两辆玩具小车(可分别视作不计大小的点)从同一起点一起向东做直线运动的图像如图,由图可知( )
      A. 甲、乙两车都在做变速直线运动
      B. 甲、乙两车之间的距离与时间成正比
      C. 以甲车为参照物,乙车是向东运动
      D. 通过相同距离甲所用的时间总是乙的2倍
      【答案】B
      【解析】
      【详解】A.甲、乙两车的图像都是一条倾斜直线,则甲、乙两车都在做匀速直线运动,故A不符合题意;
      BC.甲车的速度为
      乙车的速度为
      甲车速度大于乙车速度,则以甲车为参照物,乙车是向西运动,甲、乙两车之间的距离为
      所以甲、乙两车之间的距离与时间成正比,故B符合题意,C不符合题意;
      D.,根据,通过相同距离甲所用的时间总是乙的,故D不符合题意。
      故选B。
      3. 在探究凸透镜成像规律的实验中,当蜡烛、凸透镜、光屏位于如图所示的位置时在光屏上呈现一个清晰的烛焰的像。以下说法正确的是( )
      A. 光屏上的像是倒立缩小的实像
      B. 当蜡烛变短时,光屏上的像会向下移动
      C. 当蜡烛向右移动一定距离后,可能不成像
      D. 如果在蜡烛与透镜之间放一个远视镜,需将光屏向右移动才能在光屏上成清晰的像
      【答案】C
      【解析】
      【详解】A.由图可知,此时物距小于像距,根据凸透镜成实像规律可知,物距小于像距,成倒立、放大的实像,故A错误;
      B.过光心的光线传播方向不改变,所以当蜡烛变短时,连接光心和蜡烛焰心的直线靠上,光屏上的像会向上移动,故B错误;
      C.当蜡烛向右移动一定距离后,可能将物体移至物距为,此时不成像,可以得到平行光,故C正确;
      D.若在透镜和蜡烛之间放远视镜片,远视镜片是凸透镜,凸透镜对光线具有会聚作用,会将光线提前会聚成像,因此应将光屏适当左移,可再次出现清晰的像,故D错误。
      故选C。
      4. 以下说法正确的是( )
      A. 鞭炮燃放时的能量转换与热机做功冲程的能量转换相同
      B. 燃料燃烧越充分,其热值就越大
      C. 物体吸收的热量越多,其比热容越大
      D. 温度为0℃的冰块内能为0焦耳
      【答案】A
      【解析】
      【详解】A.鞭炮燃放时,火药燃烧产生的内能转化为机械能;在热机做功冲程中将内能转化为机械能;则鞭炮燃放时的能量转换与热机做功冲程的能量转换相同,故A正确;
      B.热值是燃料的一种特性,与燃料的燃烧程度无关,故B错误;
      C.比热容是物质的一种特性,与吸放热多少无关,故C错误;
      D.一切物体都具有内能,温度为的冰块内能不为0J,故D错误。
      故选A。
      5. 如图所示的四个电磁实验中,将其他能量转化为电能的实验是( )
      A. B.
      C. D.
      【答案】A
      【解析】
      【详解】A.在外力作用下使导体运动,切割磁感应线,电流表指针发生偏转,说明此时有感应电流产生,此过程中是将机械能转化为电能,故A符合题意。
      B.是奥斯特实验,小磁针发生偏转说明通电导体周围有磁场,此过程中是将电能转化为机械能,故B不符合题意。
      C.图中是电磁继电器的工作电路图,利用电流的磁效应,将电能转化为机械能,故C不符合题意。
      D.电路中有电流,通电导体受到磁场力的作用发生运动,是磁场对电流的作用,是电动机的工作原理,将电能转化为机械能,故D不符合题意。
      故选A。
      6. “践行低碳环保,倡导绿色出行”,小明家买了一辆国产纯电动轿车。其中一个智能设置是车门,车的前后两门(电路开关)中任意一个门没有关闭好,车辆的驱动电动机M都无法工作行驶。图中符合要求的电路是( )
      A. B.
      C. D.
      【答案】B
      【解析】
      【详解】车的前后两门(电路开关)中任意一个门没有关闭好,车辆的驱动电动机M都无法工作行驶,说明两个开关是串联在电路中的。
      A.任意一个门关好,车辆的驱动电动机M都可以工作行驶,故A不符合题意;
      B.两个开关串联,两个开关都闭合电路才能接通,故B符合题意;
      C.闭合前门开关,电动机通路;两个开关都闭合,电动机短路,造成电源短路,故C不符合题意;
      D.闭合前门开关,电动机通路;闭合后门开关,电源短路,故D不符合题意。
      故选B。
      7. 如图甲所示,电源电压为3V并保持不变,灯泡的电流I与电压U关系如图乙所示,闭合开关S,滑动变阻器的滑片从左端向右调节一段距离,使变阻器接入电路电阻变化15Ω,下列说法正确的是( )
      A. 电压表示数变小,电压表与电流表示数的比值不变
      B. 电流表示数变小,电压表与电流表示数的比值变大
      C. 电路总电阻变化量大于15Ω
      D. 电路总电阻变化量小于15Ω
      【答案】D
      【解析】
      【详解】由电路图知小灯泡与滑动变阻器串联,电压表测量小灯泡两端的电压,电流表测量电路中的电流;
      AB.闭合开关S,滑动变阻器的滑片从左端向右调节一段距离,滑动变阻器接入电路的电阻变大,电路的总电阻变大,由得电路中的电流变小,电流表的示数变小,小灯泡变暗,小灯泡的温度降低,小灯泡的电阻变小,根据知小灯泡两端的电压变小,电压表的示数变小;由于电压表与电流表示数的比值等于小灯泡的电阻,小灯泡的电阻变小,所以电压表与电流表示数的比值变小,故AB错误;
      CD.由于小灯泡的电阻变小,滑动变阻器的电阻增大,所以电路总电阻变化量小于,故C错误,D正确。
      故选D。
      二、填空题:本大题共9小题,共18分。
      8. UTG是一种超薄柔性玻璃,用于制造折叠屏手机屏幕,目前国内已经研制出的超薄柔性玻璃,最薄厚度仅为30微米,该厚度合______m。
      【答案】
      【解析】
      【详解】根据长度换算关系可知,则
      9. 汉代王充在其所著的《论衡》中指出:“琴弦缓”是天雨的兆征,表示将要下雨时,大气湿度增大,拉紧的琴弦吸了水分,就会变长而呈松弛,其发出声音的特性会变化,进而预测天气,说明声音可以传递______。(填“信息”或“能量”)
      【答案】信息
      【解析】
      【详解】声音在生活中有两个应用,即声音可以传递信息、声音能够传递能量,琴声可以预测天气,利用了声音传递信息。
      10. 我市梅园今年初春季节梅花绽放,梅香四溢,吸引市民前来观赏,市民观赏梅花时能闻到梅花香味说明分子在______。
      【答案】不停地做无规则运动
      【解析】
      【详解】市民观赏梅花时能闻到梅花香味为扩散现象,说明分子在不停地做无规则运动。
      11. 马赫是一种速度单位,通常用于描述战斗机的运动快慢,1马赫=340m/s,如果战斗机巡航速度可达2马赫,该战斗机30分钟飞行______ km。
      【答案】1224
      【解析】
      【详解】战斗机巡航速度为
      由得,该战斗机30分钟飞行的路程为
      12. 冬季吃苹果比较凉,将切好的100g苹果块放入装有300g热水的保温杯中,苹果的初温为10℃,一段时间后杯内水和苹果块的温度稳定在46℃,就可以吃到热乎的苹果。假设热水放出的热量全部被苹果吸收,已知水的比热容为4.2×103 J/(kg⋅℃),苹果的比热容是3.5×103 J/(kg⋅℃),则保温杯内热水的初温是______℃。
      【答案】56
      【解析】
      【详解】设保温杯内热水的初温为,假设热水放出的热量全部被苹果吸收,即,根据可得,

      解得保温杯内热水的初温。
      13. 在干燥的冬季,手触摸金属门把手,有时有触电麻的感觉,这是因为摩擦起电使人体带一定量电荷,当手触摸门把手时产生放电现象。有一种静电消除器,如图甲,其内部电路可简化为图乙,R是高值电阻,假设手握住A点,用B点接触门把手,产生放电现象,红色二极管瞬间发光,则手带______电荷。(填“正”或“负”)
      【答案】负
      【解析】
      【详解】手握住A点,用B点接触门把手,产生放电现象,红色二极管瞬间发光,说明红灯左侧与负极接通,则手带负电荷。
      14. 在图示电路中,开关闭合后,灯泡L1、L2均正常发光,甲电流表示数为1.2A,乙电流表示数为0.4A,则通过灯泡L1的电流是______A。
      【答案】0.8
      【解析】
      【详解】图中两个灯泡并联,电流表甲测量干路中电流,电流表乙测量通过的电流,通过灯泡的电流。
      15. 如图甲所示是常用的3D打印笔,它通过加热,挤出热熔的塑料,然后在空气中迅速冷却,最后凝固成形。此打印笔有快慢两挡,其内部简化电路如图乙所示,R1=2200Ω、R2=1100Ω,两个电阻都是用于发热的电热丝,则使用快挡10秒钟,打印笔产生的热量为______ J。
      【答案】660
      【解析】
      【详解】由图乙可知,当开关S、都闭合时,、并联,根据并联电路的电阻特点可知,此时电路中的总电阻最小,由可知,电路的总功率最大,打印笔处于快挡;当开关S闭合、断开时,只有工作,电路的总电阻最大,总功率最小,打印笔处于慢挡;打印笔快挡的电功率
      使用快挡10秒钟,打印笔产生的热量
      16. 如图,闭合开关后,灯泡正常发光,正确使用试电笔测量c处,则试电笔______发光。(填“会”或“不会”)
      【答案】不会
      【解析】
      【详解】正确使用时,氖管发光,说明接触的是火线;氖管不发光,说明接触的是零线。闭合开关后,灯泡正常发光,正确使用试电笔测量c处,相当于接触零线,则试电笔不会发光。
      三、作图题:本大题共1小题,共2分。
      17. 人在水面上看到水中的“鱼”是由于光的折射产生的虚像,真实的鱼不在像所在的位置,所以渔民叉到水中的鱼要有科学的方法,如图甲,如果用S表示水中真实的鱼,在图乙补全渔民在水面上A处看到鱼S´的光路图,并在图中标出S´的大致位置。
      【答案】
      【解析】
      【详解】过入射点作出法线,根据光从水斜射入空气中时,折射角大于入射角,作出折射光线,将两条折射光线反向延长,会交于一点,则这一点即为渔民在水面上A处看到鱼像S´,如图所示:
      四、实验探究题:本大题共3小题,共16分。
      18. 为了测量某种液体密度,某同学取适量该液体的样品进行了如下实验:
      (1)天平调好后,将盛有适量待测液体的烧杯放在天平的左盘,当右盘中所放砝码和游码在标尺上的位置如图甲所示时,天平横梁再次在水平位置平衡,烧杯和液体的总质量是______ g;
      (2)将烧杯中部分液体倒入量筒中,量筒中的液面如图乙所示,接下来称得烧杯和剩余液体的质量为51g,根据上述实验数据,待测液体的密度ρ液=______g/cm3。
      【答案】(1)69 (2)0.9
      【解析】
      【小问1详解】
      由图甲可知,标尺的分度值为0.2g,游码所对应的质量为4g,烧杯和液体的总质量为
      小问2详解】
      如图乙所示,量筒的分度值为2mL,量筒中液体体积为
      量筒内的液体质量为
      液体的密度为
      19. 探究“平面镜成像的特点”时:
      (1)不采用平面镜而采用透明薄玻璃板,不仅能观察到蜡烛的像,也便于______;
      (2)当玻璃板放置的位置如图所示时,蜡烛P的像可能是图中的______(选填“A”“B”或“C”)。
      【答案】(1)确定像的位置
      (2)C
      【解析】
      【小问1详解】
      玻璃板有透光性,既能成像,又能看见玻璃板后的物体,应选透明薄玻璃板来研究平面镜成像特点,这样做的目的是确定像的位置。
      【小问2详解】
      平面镜成的像与物关于镜面对称,当玻璃板放置的位置如图所示时,像C和蜡烛P可能关于平面镜对称,蜡烛P的像可能是图中的C。
      20. 在“伏安法测电阻”的实验中,实验器材有干电池3节(总电压4.5V)、电流表和电压表各一个、滑动变阻器、待测电阻、开关和导线若干。
      (1)小亮连接了如图所示电路,若闭合开关,电压表的指针将______(选填“正向偏转”“反向偏转”或“不动”),检查电路时发现有一根导线连接错误,请在错误的导线上打“×”,并画出正确连线。______
      (2)排除故障后,闭合开关,小亮多次调节滑动变阻器滑片,记录实验数据如表格,则待测电阻阻值是______Ω。(结果保留一位小数)
      (3)分析表格实验数据,还可以得出电流与电压的关系:当导体电阻一定时,______。
      【答案】(1) ①. 不动 ②.
      (2)10.2 (3)通过导体的电流与导体两端的电压成正比
      【解析】
      【小问1详解】
      [1]电压表与电流表并联了,电压表被短路,故电压表指针不动。
      [2]电流应从电压表的正接线柱流入,从负接线柱流出,电压表应并联接在定值电阻的两端,如图所示:
      【小问2详解】
      排除故障后,闭合开关,小亮多次调节滑动变阻器滑片,记录实验数据如表格,第一次测量的电阻大小为
      同理,第2、3次的电阻为、。为减小误差,取平均值作为测量结果,则待测电阻的阻值是
      【小问3详解】
      分析表格实验数据,考虑到误差因素,因电压与电流之比为一定值,还可以得出电流与电压的关系,当导体电阻一定时,通过导体的电流与导体两端的电压成正比。
      五、计算题:本大题共3小题,共20分。
      21. 近几年来,国产增程汽车发展较快,增程汽车可以发电,其发电装置包含汽油机和发电机,即汽油机的输出能量通过发电机发电,某国产增程汽车燃烧1L汽油可发电3.22kW⋅h,已知汽油的热值为4.6×107J/kg,汽油的密度是0.7kg/L。求:
      (1)1L汽油完全燃烧释放的热量;
      (2)该增程汽车发电装置的发电效率。
      【答案】(1)322×107J
      (2)36%
      【解析】
      【小问1详解】
      1L汽油的质量为
      汽油完全燃烧释放的热量为
      【小问2详解】
      该增程汽车发电装置的发电效率为
      22. 如图是某小区向居民楼输电的示意图。供电设备提供输出的电压U保持恒定,通过输电线向较远处用户输电,输电线的电阻会造成一定的电压和能量损失,因此供电设备的输出电压一般会高于220V。若本图中输电线的总电阻等效为R0=0.02Ω,闭合开关S,用户用电器两端得到的电压U1=220V,用户用电器的总功率为110kW。求:
      (1)通过输电线的电流;
      (2)输电线R0的发热功率;
      (3)供电设备提供的输出电压U。
      【答案】(1)500A
      (2)5000W (3)230V
      【解析】
      【小问1详解】
      用户用电器的总功率为
      由可得,通过输电线的电流
      【小问2详解】
      输电线上损耗的热功率
      【小问3详解】
      根据欧姆定律可知输电线上损失的电压
      则供电设备输出电压
      23. 如图电源电压为U保持不变,R2为0∼20Ω的滑动变阻器,当滑动变阻器滑片移至左端时,电压表V1的示数为3V,电流表A的示数为0.6A;当滑动变阻器滑片当滑片移至右端时,电压表V2的示数为5V。
      (1)求R1的阻值;
      (2)当滑动变阻器滑片移至左端时,求电压表V1示数U1的表达式;(用字母R3、U及R1表示)
      (3)求R3和电源电压U。
      【答案】(1)5Ω (2)
      (3)5Ω,6V
      【解析】
      【小问1详解】
      由电路图可知,电阻、、滑动变阻器串联,电压表测电阻和滑动变阻器的电压,测电阻两端的电压,电流表测电路中的电流。电压表V1的示数为3V,电流表A的示数为0.6A,根据欧姆定律可知R1的阻值
      【小问2详解】
      当滑动变阻器滑片移至左端时,电阻、串联,电路中的电流
      根据欧姆定律知,电压表示数为
      【小问3详解】
      由题意当滑动变阻器滑片移至左端时,电压表的示数为3V,即①
      当滑动变阻器滑片当滑片移至右端时,电阻、、滑动变阻器串联,电压表的示数为5V,即②
      由①②解得,解得。
      电压U/V
      1.0
      2.0
      3.0
      电流I/A
      0.10
      0.19
      0.30
      电压U/V
      1.0
      2.0
      3.0
      电流I/A
      0.10
      0.19
      0.30

      相关试卷

      2025年安徽省中考一模物理试题(原卷版+解析版):

      这是一份2025年安徽省中考一模物理试题(原卷版+解析版),共21页。试卷主要包含了单选题,填空题,作图题,实验探究题,计算题等内容,欢迎下载使用。

      2025年安徽省中考一模物理试题(原卷版)-A4:

      这是一份2025年安徽省中考一模物理试题(原卷版)-A4,共6页。试卷主要包含了单选题,填空题,作图题,实验探究题,计算题等内容,欢迎下载使用。

      2025年安徽省C20教育联盟中考一模物理试题(原卷版+解析版):

      这是一份2025年安徽省C20教育联盟中考一模物理试题(原卷版+解析版),共24页。试卷主要包含了单选题,填空题,作图题,实验探究题,计算题等内容,欢迎下载使用。

      资料下载及使用帮助
      版权申诉
      • 1.电子资料成功下载后不支持退换,如发现资料有内容错误问题请联系客服,如若属实,我们会补偿您的损失
      • 2.压缩包下载后请先用软件解压,再使用对应软件打开;软件版本较低时请及时更新
      • 3.资料下载成功后可在60天以内免费重复下载
      版权申诉
      若您为此资料的原创作者,认为该资料内容侵犯了您的知识产权,请扫码添加我们的相关工作人员,我们尽可能的保护您的合法权益。
      入驻教习网,可获得资源免费推广曝光,还可获得多重现金奖励,申请 精品资源制作, 工作室入驻。
      版权申诉二维码
      欢迎来到教习网
      • 900万优选资源,让备课更轻松
      • 600万优选试题,支持自由组卷
      • 高质量可编辑,日均更新2000+
      • 百万教师选择,专业更值得信赖
      微信扫码注册
      手机号注册
      手机号码

      手机号格式错误

      手机验证码 获取验证码 获取验证码

      手机验证码已经成功发送,5分钟内有效

      设置密码

      6-20个字符,数字、字母或符号

      注册即视为同意教习网「注册协议」「隐私条款」
      QQ注册
      手机号注册
      微信注册

      注册成功

      返回
      顶部
      中考一轮 精选专题 初中月考 教师福利
      添加客服微信 获取1对1服务
      微信扫描添加客服
      Baidu
      map